有创呼吸机怎么做雾化有创机械通气雾化四部曲!

新闻资讯2026-04-21 15:49:11


        雾化吸入是将药物溶液雾化为细小的雾粒或微粒,随着患者的吸气过程进入下呼吸道,达到治疗作用,随着呼吸机在临床中的广泛应用,雾化吸入治疗呼吸道疾病不仅能改善肺功能,还可以增强气道湿化,促进气道分泌物排出,防止气道堵塞,从而降低肺部并发症的发生,减少患者呼吸机使用时间及住院天数。雾化装置中药液在直流氧气气流喷射的作用下,分散为无数颗微小的气溶胶,在呼吸机的正压作用下通过管路和人工气道,最终抵达下呼吸道整个过程纷繁复杂,影响因素众多,如气流方式、气道情况、温度、湿度和气溶胶的分子结构等[1]

有创呼吸机怎么做雾化有创机械通气雾化四部曲!_https://www.jmylbn.com_新闻资讯_第1张

      雾化治疗在临床上常用于湿化痰液,协助排痰和防止肺部并发症的主要措施之一。在日常治疗操作中对于雾化治疗的医嘱,护士都会按部就班的去执行,但操作过后,药效到位了没有?哪些环节会有出入呢

临床常用机械通气患者雾化治疗的装置分类:


配备雾化吸入功能的呼吸机
配备雾化吸入功能的呼吸机数量少,对呼吸机要求高,雾化装置若有缺损还需要原厂家提供更换配件


加压定量,超声或者振动筛孔吸入器
如果我们使用外接持续氧气气流喷射雾化治疗,由压缩氧驱动,连接方便,操作简单,更具有可行性和普遍性。呼吸机连接外接氧驱动雾化装置后,气道气体流速增加,导致气道峰压大幅度上升。平均气道压是整个呼吸周期中施于气道的压力平均值,因此外接氧源增加的气道气流量,可以解释平均气道压和呼出潮气量的增加由于外界气流增加了基础气流,易触发呼吸机报警[2]。所以加压定量雾化是有创通气必不可少的环节

万事俱备后,雾化装置到底该如何放置呢

有创呼吸机怎么做雾化有创机械通气雾化四部曲!_https://www.jmylbn.com_新闻资讯_第2张


(一)有创机械通气雾化四部曲  之  雾化装置的位置严要求



有创呼吸机怎么做雾化有创机械通气雾化四部曲!_https://www.jmylbn.com_新闻资讯_第1张

于送气端距离Y型接头15cm处连接雾化装置为最佳位置
在雾化治疗后气道评分和呼吸力学指标方面都明显优于在呼吸机送气端其它位置,于送气端距离Y型接头15cm处比其它任意位置雾化治疗前后,动脉血气PaO2明显增高,PaCO2明显降低,其中于送气端距离Y型接头15cm处较其它位置的改善更明显。这与雾化装置在Y型管15cm处,气溶胶输送量最大有关。(原理:在两次吸气之间,吸气支路管可发挥储存吸入氧气的作用,所以雾化后动脉血气PaO2会升高,并且额外增加的气流增大了潮气量。气溶胶进入一个温暖,水蒸气饱和的长距离管路,可吸附水分,并导致气溶胶直径增大,其沉降率将会减少约40%。)因此,将雾化器安置于吸气支路管距人工气道15cm处,可减少雾化药物在长距离运送过程中造成的气溶胶浪费,并且气溶胶输送量最大[2]


(二)有创机械通气雾化四部曲  之  呼吸机模式宜优选



有创呼吸机怎么做雾化有创机械通气雾化四部曲!_https://www.jmylbn.com_新闻资讯_第1张

优选容量控制模式:为了有效的输送气溶胶到下呼吸道,呼吸机输送的潮气量必须大于呼吸机管路和人工气道的容量,成人潮气量≥500ml即可,高流量可产生涡流,涡流中的气溶胶很容易发生碰撞而形成较大的液滴,无法进入下呼吸道。为达到以上效果,呼吸机模式7点要求要做好

  1.   持续不变低流速;

  2.   分钟通气量6L/min;

  3.   呼吸频率12次/分;

  4.   呼吸比50%;

  5.   吸气末暂停;

  6.   避免使用递减波,选用方波;

  7. 深镇静,避免患者触发


(三)有创机械通气雾化四部曲 之  雾化,湿化要有你来我往



有创呼吸机怎么做雾化有创机械通气雾化四部曲!_https://www.jmylbn.com_新闻资讯_第1张

加温湿化对雾化药物的影响:
1气溶胶颗粒直径增大;
2颗粒在呼吸回路上沉积增加。
雾化时间需把控:
小于30min需暂停加温加湿器,雾化结束后再行湿化[3]。
(如应用小容量雾化器需适当增加药量,如应用pMDI需连接干燥的储雾罐,使用完毕后立即取下。)


(四)有创机械通气雾化四部曲 之  雾化药剂排队使用要有序



有创呼吸机怎么做雾化有创机械通气雾化四部曲!_https://www.jmylbn.com_新闻资讯_第1张

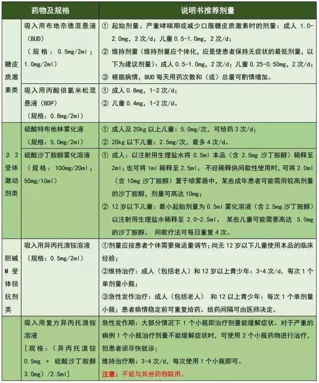
首先认识一下常见的雾化剂

有创呼吸机怎么做雾化有创机械通气雾化四部曲!_https://www.jmylbn.com_新闻资讯_第7张

(本图片来源:百度图库)

如果同时雾化两种或者三种药物,我们大致遵循以下原则


首先要解除支气管痉挛。(支气管扩张剂:例沙丁胺醇对于慢阻肺带机患者疗效维持时间为2h~3h,明显短于普通慢阻肺患者4h~6h,机械通气时应缩短雾化吸入间隔时间,增加治疗次数。)



然后是减轻粘膜水肿(吸入性糖皮质激素)


最后应用乙酰半胱酰胺(富露施),以降低痰的粘稠度,粘滞性将痰液排出

总结

      在日常工作中只要操作技术恰当,遵循雾化四部曲的流程要求,对有创机械通气患者的雾化治疗就可以最大限度达到满意的疗效,缩短患者带机时间,也可间接的降低患者入ICU期间呼吸机相关性肺炎的发生,减少患者住院花费,提高患者满意度
有创呼吸机怎么做雾化有创机械通气雾化四部曲!_https://www.jmylbn.com_新闻资讯_第8张
有创呼吸机怎么做雾化有创机械通气雾化四部曲!_https://www.jmylbn.com_新闻资讯_第9张

  (聊城市第二人民医院  刘方)


参考文献:

[1]江源源,胡蕾,刘敏,屈蕾.不同雾化位置对机械通气患者气道治疗的影响[J].巴楚医学,2019,2(03):99-102+115.
[2].机械通气时雾化吸入专家共识(草案)[J].中华结核和呼吸志,2014,37(11):812-815
[3]刘新平,谢虹.有创机械通气患者雾化吸入46例的观察和护理[J].中国误诊学杂志,2009,9(35):8751-8752.

有创呼吸机怎么做雾化有创机械通气雾化四部曲!_https://www.jmylbn.com_新闻资讯_第10张

来源:中卫护研院