明胶在血管怎么降解【专题集锦】生物3D打印墨水设计及应用研究(20211124更新)

新闻资讯2026-04-21 15:35:31
1. AHM:基于GelMA/自体骨颗粒复合生物墨水的3D打印支架

— 点击图片明胶在血管怎么降解【专题集锦】生物3D打印墨水设计及应用研究(20211124更新)_https://www.jmylbn.com_新闻资讯_第1张查看详情 —

明胶在血管怎么降解【专题集锦】生物3D打印墨水设计及应用研究(20211124更新)_https://www.jmylbn.com_新闻资讯_第2张


简介:伦敦帝国理工学院生物医学工程研究所的Molly M. Stevens团队通过使用互补网络生物墨水实现了生物3D打印过程中成型性和生物相容性之间更好地兼容。该研究中所用的生物墨水同时具有温敏性及光敏性,它们通过互补的凝胶机制来调节打印过程的不同阶段。在该研究中,研究人员通过筛选合适浓度的水凝胶刚度以实现星形胶质细胞的3D打印及培养,并进行了互补网络生物墨水应用于组织工程的探索,且最终满足细胞培养和组织工程的生物学需求。相关论文“Expanding and optimizing 3D bioprinting capabilities using complementary network bioinks”发表于杂志Science Advances上。

— 点击图片明胶在血管怎么降解【专题集锦】生物3D打印墨水设计及应用研究(20211124更新)_https://www.jmylbn.com_新闻资讯_第1张查看详情 —

明胶在血管怎么降解【专题集锦】生物3D打印墨水设计及应用研究(20211124更新)_https://www.jmylbn.com_新闻资讯_第4张


简介:瑞典隆德大学瓦伦堡分子医学中心Nathaniel S.Hwang研究团队制备了一种组织特异性复合生物墨水,它由天然聚合物海藻酸盐组成,并用脱细胞化的细胞外基质(dECM)增强生物活性,该复合生物墨水可用于构建具有一定尺度的无需外部支撑结构的可灌注管状和分支结构。此外,该复合生物墨水中的ECM增强了3D生物打印过程中原代人祖细胞的存活,支持组织特异性细胞分化,并在体内刺激植入物的全层血管化,同时最大限度地减少异体反应。相关论文“Extracellular-Matrix-Reinforced Bioinks for 3D Bioprinting Human Tissue”发表于杂志Advanced Materials上。

— 点击图片明胶在血管怎么降解【专题集锦】生物3D打印墨水设计及应用研究(20211124更新)_https://www.jmylbn.com_新闻资讯_第1张查看详情 —

明胶在血管怎么降解【专题集锦】生物3D打印墨水设计及应用研究(20211124更新)_https://www.jmylbn.com_新闻资讯_第6张


简介:斯坦福大学的Sarah C. Heilshorn教授团队开发了一种通用的墨水设计策略,它可以与细胞兼容,并与一系列聚合物实现交联,研究人员制备了以明胶、透明质酸(HA)、重组弹性样蛋白(ELP)和聚乙二醇(PEG)作为主聚合物的通用正交网络(联合)生物墨水。并对其可打印性、力学性能、扩散系数等进行了表征。并用通用正交水凝胶加载基质贴壁的人角膜间充质基质细胞和非基质贴壁的人诱导多能干细胞进行打印实验。打印后,细胞仍保持高活力和表达特征表型标记。相关工作“3D Bioprinting using UNIversal Orthogonal Network (UNION) Bioinks”发表于Advanced Functional Materials杂志。

— 点击图片明胶在血管怎么降解【专题集锦】生物3D打印墨水设计及应用研究(20211124更新)_https://www.jmylbn.com_新闻资讯_第1张查看详情 —

明胶在血管怎么降解【专题集锦】生物3D打印墨水设计及应用研究(20211124更新)_https://www.jmylbn.com_新闻资讯_第8张


简介:美国德州农工大学Akhilesh K. Gaharwar教授团队介绍了生物墨水网络结构如何影响其流变特性、机械强度以及生物学特性,接着重点综述现有生物墨水增强机理及其对生物墨水关键性能的影响,最后给出了几种有前景的下一代生物墨水设计方法。该综述通过深入分析生物墨水“结构-性质-功能”的关系来指导墨水设计,这种自下而上的视角为生物3D打印提供了以材料为中心的生物墨水设计思路。相关论文“Hydrogel Bioink Reinforcement for Additive Manufacturing: A Focused Review of Emerging Strategies”发表于杂志Advanced Materials上。

— 点击图片明胶在血管怎么降解【专题集锦】生物3D打印墨水设计及应用研究(20211124更新)_https://www.jmylbn.com_新闻资讯_第1张查看详情 —

明胶在血管怎么降解【专题集锦】生物3D打印墨水设计及应用研究(20211124更新)_https://www.jmylbn.com_新闻资讯_第10张


简介:韩国浦项科技大学机械工程系Dong Woo Cho团队将聚氨酯-聚己内酯(PU_PCL)聚合物与载细胞的半月板脱细胞基质(me-dECM)生物墨水结合制备了支架,来评估其半月板修复作用。结果表明3D细胞打印技术和me-dECM生物墨水有助于再现半月板组织在形态和微环境方面的特异性,为半月板修复提供了新的思路。相关论文“3D cell-printing of biocompatible and functional meniscus constructs using meniscus-derived bioink”发表于杂志Biomaterials上。

 — 点击图片明胶在血管怎么降解【专题集锦】生物3D打印墨水设计及应用研究(20211124更新)_https://www.jmylbn.com_新闻资讯_第11张查看详情 —

明胶在血管怎么降解【专题集锦】生物3D打印墨水设计及应用研究(20211124更新)_https://www.jmylbn.com_新闻资讯_第12张


简介:萨斯喀彻温大学Fu You等人利用生物打印技术来制造水凝胶补片,并在可打印性,机械和生物性能上对其进行表征。用海藻酸二醛(ADA)和明胶(GEL)配制载有细胞的水凝胶(生物墨水),以提高可打印性,降解性和生物活性。在该研究中,研究人员首次将该材料用于心肌补片的生物打印,此补片有可能用于心肌梗死的修复。相关论文“Bioprinting and in vitro characterization of alginate dialdehyde–gelatin hydrogel bio-ink”发表于杂志Bio-Design and Manufacturing上。

— 点击图片明胶在血管怎么降解【专题集锦】生物3D打印墨水设计及应用研究(20211124更新)_https://www.jmylbn.com_新闻资讯_第1张查看详情 —

明胶在血管怎么降解【专题集锦】生物3D打印墨水设计及应用研究(20211124更新)_https://www.jmylbn.com_新闻资讯_第14张


简介:加州大学圣地亚哥分校Shaochen Chen团队提出了一种利用光交联的dECM生物墨水和数字光处理(DLP)的无扫描连续生物3D打印机来制造微尺度仿生组织的新方法。该方法可以在短短的几秒内生成非常复杂的细微结构,该研究通过使用DLP打印方法对hiPSCs衍生的细胞与组织匹配的dECM生物墨水进行制造,构建出了仿生人类心脏和肝脏的横纹肌和小叶肝结构,再通过生物物理线索引导自发的细胞重组进入预先设计好的结构中去,使细胞在打印结构中实现很好地生存和成熟。相关论文“Scanningless and continuous 3D bioprinting of human tissues with decellularized extracellular matrix”已发表在“Biomaterials”期刊上。

— 点击图片明胶在血管怎么降解【专题集锦】生物3D打印墨水设计及应用研究(20211124更新)_https://www.jmylbn.com_新闻资讯_第1张查看详情 —

明胶在血管怎么降解【专题集锦】生物3D打印墨水设计及应用研究(20211124更新)_https://www.jmylbn.com_新闻资讯_第16张



简介:韩国哈林大学医学院的Chan Hum Park和美国威克森林医学院的Sang Jin Lee团队首次合成了一种光固化生物墨水材料:甲基丙烯酸缩水甘油酯改性丝素蛋白(Sil-MA)。研究发现,Sil-MA具有优秀的载细胞DLP打印性能、良好的成软骨能力及与天然软骨相匹配的机械性能。相应研究成果分别发表于期刊Nature Communications和Biomaterials上。

— 点击图片明胶在血管怎么降解【专题集锦】生物3D打印墨水设计及应用研究(20211124更新)_https://www.jmylbn.com_新闻资讯_第1张查看详情 —

明胶在血管怎么降解【专题集锦】生物3D打印墨水设计及应用研究(20211124更新)_https://www.jmylbn.com_新闻资讯_第18张


简介:香港理工大学Xin Zhao,新加坡国立大学Jerry Fuh,南京医科大学附属苏州医院Yuefeng Hao合作提出了一种由三嵌段聚(丙交酯-丙二醇-丙交酯)二甲基丙烯酸酯(PmLnDMA)和甲基丙烯酸羟乙酯(HEMA)功能化羟基磷灰石纳米粒子(nHAMA),构成的新型可光交联纳米复合墨水(图1)。nHAMA可与周围的聚合物基质共价交联,以进一步增加它们之间的界面键合。该纳米复和材料墨水具有优异的力学性能以及易于调节的流变性质,润湿性,降解性和可打印性,同时具备良好的体外和体内的成骨能力,该纳米复合材料墨水在3D打印骨移植物中具有广阔的应用前景。相关论文“Photocrosslinkable nanocomposite ink for printing strong, biodegradable and bioactive bone graft”已发表在“Biomaterials”期刊上。

— 点击图片明胶在血管怎么降解【专题集锦】生物3D打印墨水设计及应用研究(20211124更新)_https://www.jmylbn.com_新闻资讯_第1张查看详情 —

明胶在血管怎么降解【专题集锦】生物3D打印墨水设计及应用研究(20211124更新)_https://www.jmylbn.com_新闻资讯_第20张


简介:韩国翰林大学医学院纳米生物再生医学研究所的 Chan Hum Park团队搭建了一种基于投影式光固化的具有优良生物相容性的4D生物打印系统,并通过使用有限元分析(FEA)模拟来探索复杂结构中可能发生的变化,最终实现了多组分光固化丝素蛋白(SIL-MA)生物墨水模拟气管组织的三维构建,在将其植入受损的兔气管内8周后,植入物与宿主气管自然结合,并在预测部位形成上皮和软骨。该研究内容在组织工程及临床应用场景中具有极大的潜在价值。相关论文“4D-bioprinted silk hydrogels for tissue engineering”已发表在“Biomaterials”期刊上。

— 点击图片明胶在血管怎么降解【专题集锦】生物3D打印墨水设计及应用研究(20211124更新)_https://www.jmylbn.com_新闻资讯_第1张查看详情 —

明胶在血管怎么降解【专题集锦】生物3D打印墨水设计及应用研究(20211124更新)_https://www.jmylbn.com_新闻资讯_第22张


简介:UCLA的Nasim Annabi团队将重组人滋养蛋白作为一种高生物相容性和弹性的生物墨水用于复杂软组织的3D打印。对带血管蒂的心脏结构进行了生物打印,并对其功能进行了体外和体内的评估,结果显示了弹性生物墨水打印3D功能心脏组织的潜力,研究以“Human‐Recombinant‐Elastin‐Based Bioinks for 3D Bioprinting of Vascularized Soft Tissues”为题发表于Advanced Materials杂志上。

— 点击图片明胶在血管怎么降解【专题集锦】生物3D打印墨水设计及应用研究(20211124更新)_https://www.jmylbn.com_新闻资讯_第1张查看详情 —

明胶在血管怎么降解【专题集锦】生物3D打印墨水设计及应用研究(20211124更新)_https://www.jmylbn.com_新闻资讯_第24张


简介:中山大学材料与工程学院付俊教授团队发明了新型微凝胶生物墨水,该墨水可通过氢键组装为宏观水凝胶(bulk hydrogel),具有典型的触变性能、快速自愈合性能和一定的机械强度,可在常温条件下直接打印构筑复杂组织工程支架。相关论文“Direct 3D Printed Biomimetic Scaffolds Based on Hydrogel Microparticles for Cell Spheroid Growth”为题,已发表于Advanced Functional Materials杂志上。

— 点击图片明胶在血管怎么降解【专题集锦】生物3D打印墨水设计及应用研究(20211124更新)_https://www.jmylbn.com_新闻资讯_第1张查看详情 —

明胶在血管怎么降解【专题集锦】生物3D打印墨水设计及应用研究(20211124更新)_https://www.jmylbn.com_新闻资讯_第26张



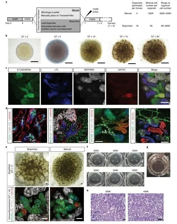
简介:澳大利亚默多克儿童研究所的Melissa H.Little团队使用成熟的肾细胞分化方案,将诱导了7天的hPSCs解离成单细胞悬液,用于产生不含任何载体水凝胶的湿细胞糊剂。然后将其装载到Hamilton注射器中,使用基于Novogen MMX挤压的3D细胞生物打印机进行生物打印。随后继续培养20天以允许自发形成肾单位。使用免疫荧光方法来表征肾单位形成,同时研究表明减少用于产生初始微团的细胞数量,不会损失有机体内的任何组织学复杂性。该研究为多学科交叉解决肾脏组织工程领域面临的规模和结构方面的挑战提供了新思路。相关论文“Cellular extrusion bioprinting improves kidney organoid reproducibility and conformation”为题,已发表于nature materials杂志上。

— 点击图片明胶在血管怎么降解【专题集锦】生物3D打印墨水设计及应用研究(20211124更新)_https://www.jmylbn.com_新闻资讯_第1张查看详情 —

明胶在血管怎么降解【专题集锦】生物3D打印墨水设计及应用研究(20211124更新)_https://www.jmylbn.com_新闻资讯_第28张


简介:美国康奈尔大学材料科学与工程系的Ulrich Wiesner 团队开发了一类基于无机核上光响应性配体(PLIC)设计的纳米材料功能墨水,通过将纳米材料墨水与投影式光固化技术相结合,用于定制其表面配体以实现功能化。此外,研究人员还利用打印件的内部纳米颗粒的孔隙提出了一种内部打印方法,从而能够在主体基质内局部打印客体材料。展望未来,通过使用多孔纳米材料配制打印墨水来实现打印模型的内部微结构和功能性的控制这一方法,将使一些到目前为止还不能用传统的材料处理技术直接获得的一些具有重要的传感、催化或能源应用潜力的器件结构的实现成为可能。相关论文“Porous cage-derived nanomaterialinks for direct and internal three-dimensional printing”为题,已发表于nature communications杂志上。

— 点击图片明胶在血管怎么降解【专题集锦】生物3D打印墨水设计及应用研究(20211124更新)_https://www.jmylbn.com_新闻资讯_第1张查看详情 —

明胶在血管怎么降解【专题集锦】生物3D打印墨水设计及应用研究(20211124更新)_https://www.jmylbn.com_新闻资讯_第30张


简介:中国科学院深圳先进技术研究院医药所人体组织与器官退行性研究中心阮长顺研究员团队、潘浩波研究员团队与天津大学材料学院刘文广教授团队合作,基于纳米粘土(Nanoclay)/ N-丙烯酰甘氨酸酰胺(NAGA)/明胶甲基丙烯酰(GelMA)成功构筑了一种氢键增强的高强度纳米复合医用水凝胶墨水(简称CNG 打印墨水),结合3D同轴打印技术成功构建具有高韧性、超拉伸性、抗压性、快速自恢复性能的小口径微管,且具有规模化生产潜能。此外,该微管还展示出良好的生物学特性,可促进内皮细胞的粘附、铺展和内皮化,为3D打印小口径微管支架应用于组织再生奠下基础。相关研究成果以“Coaxial Scale-up Printing of Diameter-tunable Biohybrid Hydrogel Microtubes with High Strength, Perfusability and Endothelialization”为题发表在权威刊物Advanced Functional Materials。

— 点击图片明胶在血管怎么降解【专题集锦】生物3D打印墨水设计及应用研究(20211124更新)_https://www.jmylbn.com_新闻资讯_第1张查看详情 —

明胶在血管怎么降解【专题集锦】生物3D打印墨水设计及应用研究(20211124更新)_https://www.jmylbn.com_新闻资讯_第32张


简介:太原理工大学生物材料表面界面实验室的黄晓波团队合成了一种适用于DLP打印的光固化壳聚糖(CHI-MA)生物油墨,并对CHI-MA水凝胶性能进行了全面的研究,该研究利用DLP打印技术对光固化壳聚糖基生物墨水进行三维制造,最终加工成具有高分辨率、高保真度和良好的生物相容性的复杂3D水凝胶结构,为光固化壳聚糖材料在DLP和其他光固化3D打印技术中的应用提供能可能性。相关论文“DLP printing photocurable chitosan to build bio-constructs for tissue engineering”已发表于Carbohydrate Polymers杂志上。

— 点击图片明胶在血管怎么降解【专题集锦】生物3D打印墨水设计及应用研究(20211124更新)_https://www.jmylbn.com_新闻资讯_第1张查看详情 —

明胶在血管怎么降解【专题集锦】生物3D打印墨水设计及应用研究(20211124更新)_https://www.jmylbn.com_新闻资讯_第34张


简介:哈佛大学医学院Yu Shrike Zhang教授团队提出了将活细胞封装在以甲基丙烯酰明胶(GelMA)为基础的多孔生物墨水中,通过挤出生物3D打印技术制造宏-微-纳米多孔水凝胶支架,然后将图案化的水凝胶支架注射到组织缺损部位进行修复。结果表明,这种独特的3D打印的多孔凝胶结构在微创组织再生和细胞治疗领域具有广阔的应用前景。相关论文“Bioprinted Injectable Hierarchically Porous Gelatin Methacryloyl Hydrogel Constructs with Shape-Memory Properties”已发表于Advanced Functional Materials杂志上。

— 点击图片明胶在血管怎么降解【专题集锦】生物3D打印墨水设计及应用研究(20211124更新)_https://www.jmylbn.com_新闻资讯_第1张查看详情 —

明胶在血管怎么降解【专题集锦】生物3D打印墨水设计及应用研究(20211124更新)_https://www.jmylbn.com_新闻资讯_第36张


简介:马里兰大学John P. Fisher团队提出了一种新颖的双重生物墨水3D打印策略。该策略利用不可降解和可生物降解水凝胶的优势来创造具有长期形状和体积保留的仿生构造。该团队设计了两种墨水:与天然衍生和物理交联的藻酸盐共价连接的聚乙二醇(PEG)的双网络(DN),以及甲基丙烯酸明胶(GelMA)的可生物降解的充满细胞的生物油墨。DN墨水可提供必要的强大物理支持,以保持长期的移植物体积和结构,而可降解的生物墨水提供刺激组织再生所必需的生物环境。这种打印方法可以精确地沉积水凝胶纤维,在功能上可以相互补充,并可以构建复杂的几何形状,例如鼻子,耳朵和甲状腺软骨等放生结构。这种混合打印制造平台的多功能性可以激发未来多材料再生植入物的设计。相关论文“Hybrid 3D Printing of Syntheticand Cell-Laden Bioinks for Shape Retaining Soft Tissue Grafts”已发表于Advanced Functional Materials杂志上。

— 点击图片明胶在血管怎么降解【专题集锦】生物3D打印墨水设计及应用研究(20211124更新)_https://www.jmylbn.com_新闻资讯_第1张查看详情 —

明胶在血管怎么降解【专题集锦】生物3D打印墨水设计及应用研究(20211124更新)_https://www.jmylbn.com_新闻资讯_第38张


简介:浙江大学贺永团队设计了一种Nanoclay/GelMA复合打印策略,使其既能够在普通条件下进行打印,又保留了GelMA水凝胶良好的生物相容性。我们对这种材料的打印特性以及生物特性进行验证,并且将制造过程划分为挤出、沉积、融合三个阶段,系统的研究了制造工艺参数对支架成形过程的影响,给出具体的打印工艺窗口。相关论文“3D Printing of Complex GelMA-based Scaffolds with Nanoclay”发表于Biofabrication杂志上。

— 点击图片明胶在血管怎么降解【专题集锦】生物3D打印墨水设计及应用研究(20211124更新)_https://www.jmylbn.com_新闻资讯_第1张查看详情 —

明胶在血管怎么降解【专题集锦】生物3D打印墨水设计及应用研究(20211124更新)_https://www.jmylbn.com_新闻资讯_第40张


简介:浙江大学的章淑芳副教授和欧阳宏伟教授课题组利用光固化3D打印技术,使用新设计的GelMA/ HA-NB/LAP生物墨水,打印了具有仿生结构的仿生皮肤。仿生皮肤中相互贯通的孔道可以促进营养物进入和氧气的交换,有利于细胞黏附,迁移和增殖与新生组织形成。基于投影式光固化的3D打印、仿生水凝胶生物墨水和功能细胞的独特结合,为快速、大量生产生物活性器官提供了有效途径,可以创造出更多的定制化和功能化的活体器官,并应用于组织工程研究。相关论文“Rapid printing of bio-inspired 3D tissue constructs for skin regeneration”发表于Biomaterials杂志上。

— 点击图片明胶在血管怎么降解【专题集锦】生物3D打印墨水设计及应用研究(20211124更新)_https://www.jmylbn.com_新闻资讯_第1张查看详情 —

明胶在血管怎么降解【专题集锦】生物3D打印墨水设计及应用研究(20211124更新)_https://www.jmylbn.com_新闻资讯_第42张


简介:浙江大学贺永教授团队设计了一种不需要有机溶剂的壳聚糖墨水,通过碱/尿素水溶剂经过多次融冻循环来溶解壳聚糖,获得壳聚糖水凝胶,该墨水具有独特的温致凝胶特性,使得其能够使用埋入式高温凝固浴方法进行打印。而在凝胶化过程中,溶液中的壳聚糖分子会自组装成致密的纳米纤维网络,这使得其拥有比酸性溶液制备的壳聚糖水凝胶更杰出的力学性能,满足组织修复的需求。配合EFL的生物3D打印机,复杂的高强度壳聚糖水凝胶支架可以轻松打印。相关论文“3D Printing of High Strength Chitosan Hydrogel Scaffolds without any Organic Solvents”发表于Biomaterials Science杂志上。

— 点击图片明胶在血管怎么降解【专题集锦】生物3D打印墨水设计及应用研究(20211124更新)_https://www.jmylbn.com_新闻资讯_第1张查看详情 —

明胶在血管怎么降解【专题集锦】生物3D打印墨水设计及应用研究(20211124更新)_https://www.jmylbn.com_新闻资讯_第44张


简介:科罗拉多大学的Christopher M. Yakacki教授团队及南方科技大学机械与能源工程系的葛锜教授团队提出了一种可进行投影式光固化打印的液晶弹性体(LCE)树脂材料,该材料可用于打印各种复杂且具有高精度的耗能器件。用该材料打印出结构的能量耗散效果为商用光敏树脂的27倍,其特殊的机械性能有助于高能量吸收器件的发展及应用。相关论文“Liquid-Crystal-Elastomer-Based Dissipative Structures by Digital Light Processing 3D Printing”发表于Advanced Materials杂志上。

— 点击图片明胶在血管怎么降解【专题集锦】生物3D打印墨水设计及应用研究(20211124更新)_https://www.jmylbn.com_新闻资讯_第1张查看详情 —

明胶在血管怎么降解【专题集锦】生物3D打印墨水设计及应用研究(20211124更新)_https://www.jmylbn.com_新闻资讯_第46张


简介:德国维尔茨堡大学化学与药剂学及巴伐利亚高分子研究所的Daniel Nahm团队研发了一种基于PEtOzi的新型材料体系,该体系可与MEW兼容,用于制备功能化的化学交联水凝胶。在该研究中,研究者为熔融近场直写(MEW)设计了一种基于亲水聚2-乙基-2-恶嗪(PEtOzi)的新型生物墨水体系。该材料经动态阿尔德(DA)化学反应后自发交联,打印的微观结构会在水中迅速溶胀。虽然这些水凝胶的含水量高达84%,但其强度非常高,经过注射器反复吸取和排出测试,不会造成结构损伤。此外,该支架保留了化学反应的官能团,因此可以很容易地功能化。使用该生物墨水所制造的结构具有高的含水量和弹性,并且很容易改性。这项工作为生物医学和其他领域的应用奠定了基础。相关论文“A versatile biomaterial ink platform for the melt electrowriting of chemically-crosslinked hydrogels”发表于Materials Horizons杂志上。

— 点击图片明胶在血管怎么降解【专题集锦】生物3D打印墨水设计及应用研究(20211124更新)_https://www.jmylbn.com_新闻资讯_第1张查看详情 —

明胶在血管怎么降解【专题集锦】生物3D打印墨水设计及应用研究(20211124更新)_https://www.jmylbn.com_新闻资讯_第48张


简介:南方科技大学的葛锜团队、浙江大学的曲绍兴团队、西北工业大学的张彪团队联合研发了一种简单而通用的基于投影式光固化的多材料3D打印方法来制造复杂的杂化材料3D结构,该方法制造的水凝胶-聚合物杂化材料3D结构由高度可拉伸的水凝胶与各种不同的UV固化聚合物共价结合而成,该研究利用该方法进行了相关应用的制造。该方法实现了水凝胶与其它聚合物的三维粘结,为多功能柔性电子器件和相关设备的制造开拓了一条新途径。相关论文“3D printing of highly stretchable hydrogel with diverse UV curable polymers”发表于Science Advances杂志上。

— 点击图片明胶在血管怎么降解【专题集锦】生物3D打印墨水设计及应用研究(20211124更新)_https://www.jmylbn.com_新闻资讯_第1张查看详情 —

明胶在血管怎么降解【专题集锦】生物3D打印墨水设计及应用研究(20211124更新)_https://www.jmylbn.com_新闻资讯_第50张


简介:哈佛大学的David R. Clarke和Jennifer A.Lewis团队开发优化了具有高打印保持性、合适流变性的导电弹性体油墨和自修复、可调力学性能的增塑介电基质。团队成员利用3D打印特定形状的垂直电极,并用自修复介电基质封装制造出不同类型的3D DEAs器件,其击穿场强为25V·m-1,驱动应变高达9%。相关论文“3D Printing of Interdigitated Dielectric Elastomer Actuators”发表于Advanced Functional Materials杂志上。

— 点击图片明胶在血管怎么降解【专题集锦】生物3D打印墨水设计及应用研究(20211124更新)_https://www.jmylbn.com_新闻资讯_第1张查看详情 —

明胶在血管怎么降解【专题集锦】生物3D打印墨水设计及应用研究(20211124更新)_https://www.jmylbn.com_新闻资讯_第52张


简介:美国加州大学洛杉矶分校的Ali Khademhosseini团队研发了一种通过在高密度PVA聚合物中添加高浓度氢氧化钠来诱导结晶并生成物理交联的PVA水凝胶的方法。这样的策略使得能够生产具有高机械性能、低水含量、抗损伤性和形状记忆性能的物理交联的PVA生物材料。用高浓度的碱金属氢氧化物溶液处理密堆积的PVA聚合物可以使聚合物发生物理交联并增加结晶度,从而形成水含量低且溶胀率低的弹性材料。此外,通过使用这种策略可以在3D打印和逐层组装的帮助下,将不同的纳米材料并入到具有不同形状的功能性混合生物材料中。发达的PVA-Hs具有形状记忆特性,能够以收缩力恢复90%的塑性变形,该收缩力足以将物体提起其自重1100倍以上,可用于执行器和人造肌肉。该材料具有防污特性,具有细胞相容性、血液相容性和生物相容性。相关论文“An Alkaline Based Method for Generating Crystalline, Strong, and Shape Memory Polyvinyl Alcohol Biomaterials”发表于Advanced Science杂志上。

— 点击图片明胶在血管怎么降解【专题集锦】生物3D打印墨水设计及应用研究(20211124更新)_https://www.jmylbn.com_新闻资讯_第1张查看详情 —

明胶在血管怎么降解【专题集锦】生物3D打印墨水设计及应用研究(20211124更新)_https://www.jmylbn.com_新闻资讯_第54张

简介:苏黎世大学健康科学与技术系MarcyZenobi-Wong教授团队将块状水凝胶挤压通过微米大小孔径的网格,将水凝胶分解成微束型凝胶网络。软骨细胞与凝胶微束的共沉积3D生物打印形成的凝胶支架可诱导软骨细胞形成丰富的细胞外基质,使其压缩模量得到显著地提升。该研究中微束型水凝胶的构建策略为3D打印生物墨水提供了一种新型的制备手段。相关研究论文“3D Bioprinting of Macroporous Materials Based on Entangled Hydrogel Microstrands”发表于Advanced Science上。 

— 点击图片明胶在血管怎么降解【专题集锦】生物3D打印墨水设计及应用研究(20211124更新)_https://www.jmylbn.com_新闻资讯_第11张查看详情 —

明胶在血管怎么降解【专题集锦】生物3D打印墨水设计及应用研究(20211124更新)_https://www.jmylbn.com_新闻资讯_第56张


简介:美国南卡罗来纳州克莱姆森大学生物工程系的Ying Mei教授团队通过将RGD(一种用于细胞粘附的整合素结合肽)和一种带有基质金属蛋白酶可裂解连接物(MMPQK)的血管内皮生长因子(VEGF)模拟肽对藻酸盐进行修饰开发了一种基于海藻酸盐的水凝胶生物墨水,其可用于直接制造微血管组织结构(图1)。这种水凝胶既可以促进血管形态发生,又可以实现迁移细胞的按需隔离。相关研究论文“Engineering a Chemically Defined Hydrogel Bioink for Direct Bioprinting of Microvasculature”发表在Biomacromolecules上。

— 点击图片明胶在血管怎么降解【专题集锦】生物3D打印墨水设计及应用研究(20211124更新)_https://www.jmylbn.com_新闻资讯_第11张查看详情 —

明胶在血管怎么降解【专题集锦】生物3D打印墨水设计及应用研究(20211124更新)_https://www.jmylbn.com_新闻资讯_第58张


简介:首尔科技大学化学与生物分子工程系的Insup Noh团队通过开发半自动双螺杆挤出机(TSE)头来对离子凝胶(藻酸盐)、α-磷酸三钙(α-TCP)微粒/纳米颗粒和成骨细胞生物墨水进行同步执行系统混合3D打印,并使用TSE头进行了3D生物打印的参数优化,从而实现了半自动混合生物墨水组分的功能。相关研究“Bioink homogeneity control during 3D bioprinting of multicomponent micro/nanocomposite hydrogel for even tissue regeneration using novel twin screw extrusion system”发表在Chemical Engineering Journal上。

— 点击图片明胶在血管怎么降解【专题集锦】生物3D打印墨水设计及应用研究(20211124更新)_https://www.jmylbn.com_新闻资讯_第11张查看详情 —

明胶在血管怎么降解【专题集锦】生物3D打印墨水设计及应用研究(20211124更新)_https://www.jmylbn.com_新闻资讯_第60张


简介:苏黎世联邦理工学院的Daniel Franzen、André R. Studart和Jean-ChristopheLeroux的团队开发了一种可用于DLP打印的双聚合物生物墨水,制造出的生物可降解弹性支架的性能与市面上最好的材料相当,有望满足CAO患者的个性化支架定制需求。相关研究“Digital light 3D printing of customized bioresorbable airway stents with elastomeric properties”发表在Science Advances杂志上。

— 点击图片明胶在血管怎么降解【专题集锦】生物3D打印墨水设计及应用研究(20211124更新)_https://www.jmylbn.com_新闻资讯_第11张查看详情 —

明胶在血管怎么降解【专题集锦】生物3D打印墨水设计及应用研究(20211124更新)_https://www.jmylbn.com_新闻资讯_第62张


简介:华盛顿大学的Lijie Grace Zhang教授团队提出了一种利用DLP制备具有高度定向微结构和可调节曲率的4D近红外(NIR)光敏心肌补片的技术,并合成了一种由热响应的形状记忆聚合物组成的4D墨水材料。该光敏心肌补片可根据心脏表面的曲率不同而改变形状,以模拟和重建心肌组织的弯曲拓扑结构,实现无缝集成。相关论文“4D Printed Cardiac Construct with Aligned Myofibers and Adjustable Curvature for Myocardial Regeneration”已发表在ACS Applied Materials& Interfaces上杂志上。

 — 点击图片明胶在血管怎么降解【专题集锦】生物3D打印墨水设计及应用研究(20211124更新)_https://www.jmylbn.com_新闻资讯_第63张查看详情 —

明胶在血管怎么降解【专题集锦】生物3D打印墨水设计及应用研究(20211124更新)_https://www.jmylbn.com_新闻资讯_第64张

 

简介:基督教多普勒实验室材料科学与技术研究所的Sonja Baumgartner团队开发了一种基于投影式光固化的3D打印系统并设计了一种由混合陶瓷粉末等材料组成的墨水。该系统能够对高固含量陶瓷墨水进行加工,打印所得的样本具有很高的分辨率、优异的机械性能以及一定程度的半透明性,完全可以满足牙科修复体精度、抗折强度及美观方面的高要求。相关论文“Stereolithography-based additive manufacturing of lithium disilicate glass ceramic for dental applications”发表在Materials Science & Engineering C杂志上。

 — 点击图片明胶在血管怎么降解【专题集锦】生物3D打印墨水设计及应用研究(20211124更新)_https://www.jmylbn.com_新闻资讯_第63张查看详情 —

明胶在血管怎么降解【专题集锦】生物3D打印墨水设计及应用研究(20211124更新)_https://www.jmylbn.com_新闻资讯_第66张


简介:来自Karlsruhe Institute of Technology的Ute Schepers团队提出了一种降冰片烯功能化明胶(GelNB)的水基合成方法,其与巯基化明胶(GelS)混合,通过点击化学反应产生超快光固化凝胶GelNB/GelS。这种水凝胶在未来的医疗应用和生物制造技术中很有使用前景。相关论文“Tuning Superfast Curing Thiol-Norbornene-Functionalized Gelatin Hydrogels for 3D Bioprinting”发表于Advanced Healthcare Materials杂志上。

 — 点击图片明胶在血管怎么降解【专题集锦】生物3D打印墨水设计及应用研究(20211124更新)_https://www.jmylbn.com_新闻资讯_第67张查看详情 —

明胶在血管怎么降解【专题集锦】生物3D打印墨水设计及应用研究(20211124更新)_https://www.jmylbn.com_新闻资讯_第68张


简介:来自美国Wake Forest School of Medicine的Sang Jin Lee团队对载细胞生物打印中使用最多的PI和UA进行了比较及组合,并最终筛选出了兼顾可打印性和细胞活性的组合配比。相关论文“Combinations of photoinitiator and UV absorber for cell-based digital light processing (DLP) bioprinting”发表在Biofabrication杂志上。

  — 点击图片明胶在血管怎么降解【专题集锦】生物3D打印墨水设计及应用研究(20211124更新)_https://www.jmylbn.com_新闻资讯_第67张查看详情 —

明胶在血管怎么降解【专题集锦】生物3D打印墨水设计及应用研究(20211124更新)_https://www.jmylbn.com_新闻资讯_第70张

简介:华中科技大学的Jianfeng Zang团队联合中国科学技术大学的Liu Wang团队提出了一种铁磁软导管机器人 (FSCR) 系统,该系统能够基于磁驱动以微创方式进行原位计算机控制的生物打印。FSCR 的设计原理是将铁磁颗粒分散在纤维增强聚合物基体中,再利用叠加磁场驱动实现高精度数字控制打印。该团队展示了在平面上打印多个图案,以及开发了曲面的原位打印策略,并在大鼠模型中展示了水凝胶的微创体内生物打印结果。相关研究论文:Ferromagnetic soft catheter robots for minimally invasive bioprinting发表于Nature Communications杂志上。

   — 点击图片明胶在血管怎么降解【专题集锦】生物3D打印墨水设计及应用研究(20211124更新)_https://www.jmylbn.com_新闻资讯_第67张查看详情 —

明胶在血管怎么降解【专题集锦】生物3D打印墨水设计及应用研究(20211124更新)_https://www.jmylbn.com_新闻资讯_第72张


简介:Texas A&M University的Akhilesh K. Gaharwar团队开发了一种纳米工程离子-共价纠缠(NICE)的互穿网络生物墨水配方,用于3D骨生物打印。通过一系列实验证实了NICE生物墨水在制造患者特异性、可植入的3D支架用于修复颅颌面骨缺损的能力。该生物墨水有望推动3D打印再生医学的发展。相关论文“Nanoengineered Osteoinductive Bioink for 3D Bioprinting Bone Tissue”发表在ACS Applied Materials & Interfaces杂志上。

 — 点击图片明胶在血管怎么降解【专题集锦】生物3D打印墨水设计及应用研究(20211124更新)_https://www.jmylbn.com_新闻资讯_第67张查看详情 —

明胶在血管怎么降解【专题集锦】生物3D打印墨水设计及应用研究(20211124更新)_https://www.jmylbn.com_新闻资讯_第74张

 

简介:南方医科大学于梦副教授、中山大学附属口腔医院李翔博士、东莞理工学院王翀副教授利用3D打印技术将一种富含Fe/Mg双金属的聚多巴胺纳米颗粒(FeMg-NPs)均匀分散制备一种双功能支架,可以同时消除残余肿瘤细胞和修复肿瘤相关的骨缺损。FeMg-NPs可在肿瘤微环境中持续释放金属离子Fe3+和Mg2+,一方面通过Fe3+介导的化学动力学治疗(CDT)和聚多巴胺介导的光热治疗(PTT)发挥协同抗肿瘤作用,另一方面随着3D支架在植入原位缓慢降解,Mg2+从骨多孔三维支架中释放并在长达数月的时间内持续促进新骨形成,发挥骨修复作用。该研究成果以“Scaffold 3D-printed from metallic nanoparticles-containing ink simultaneously eradicates tumor and repairs tumor-associated bone defects”为题发表在Small Methods期刊上。南方医科大学林慧敏硕士、中山大学附属口腔医院史善伟博士为论文共同第一作者。

  — 点击图片明胶在血管怎么降解【专题集锦】生物3D打印墨水设计及应用研究(20211124更新)_https://www.jmylbn.com_新闻资讯_第67张查看详情 —

明胶在血管怎么降解【专题集锦】生物3D打印墨水设计及应用研究(20211124更新)_https://www.jmylbn.com_新闻资讯_第76张

简介:复旦大学的汪长春教授团队提出了一种将磁响应光子晶体 (MRPC) 墨水与3D打印技术相结合的简便策略,该策略通过在一种可固化的乳胶墨水中添加MRPC,保留其原来的磁响应颜色变换能力,通过控制磁性纳米粒子团簇(MNCs)的大小,从而实现MRPC颜色的调整。通过将3D打印技术和MRPC相结合,可消除模具固定形状限制,同时也表明功能性纳米材料与3D打印技术的结合适用于制造更加灵活方便的复杂智能设备。相关论文“Magneto-sensitive photonic crystal ink for quick printing of smart devices with structural colors”发表于杂志Materials Horizons上。

   — 点击图片明胶在血管怎么降解【专题集锦】生物3D打印墨水设计及应用研究(20211124更新)_https://www.jmylbn.com_新闻资讯_第67张查看详情 —

明胶在血管怎么降解【专题集锦】生物3D打印墨水设计及应用研究(20211124更新)_https://www.jmylbn.com_新闻资讯_第78张

简介:中山大学的白莹教授团队开发了以降冰片烯官能化明胶(GelNB)作为生物墨水基质,以硫醇化肝素(HepSH)为交联剂的生物墨水。该硫醇-烯预聚体在光照条件下聚合成适合细胞负载的GelNB/HepSH水凝胶。因为硫醇-烯化学的简单高效、对环境氧气不敏感,并且其逐步增长聚合的过程中会消耗ROS,从而提高了细胞和蛋白质的生物活性。相关研究论文“Thiol-Rich Multifunctional Macromolecular Crosslinker for Gelatin-Norbornene-Based Bioprinting ”发表于Biomacromolecules杂志上。

   — 点击图片明胶在血管怎么降解【专题集锦】生物3D打印墨水设计及应用研究(20211124更新)_https://www.jmylbn.com_新闻资讯_第67张查看详情 —

明胶在血管怎么降解【专题集锦】生物3D打印墨水设计及应用研究(20211124更新)_https://www.jmylbn.com_新闻资讯_第80张

简介:University of Pennsylvania 的Jason A. Burdick教授团队将可光交联的降冰片烯修饰的透明质酸(NorHA)与人血小板裂解物(PL)结合起来,结合微流控技术制备了具有层次化纤维网络的球形PL-NorHA微凝胶。这种微凝胶具有剪切变稀和自愈特性,可以通过3D打印技术制造稳定的3D结构。相关研究论文:“Injectable hyaluronic acid and platelet lysate-derived granular hydrogels for biomedical applications”发表于Acta Biomaterialia上。

   — 点击图片明胶在血管怎么降解【专题集锦】生物3D打印墨水设计及应用研究(20211124更新)_https://www.jmylbn.com_新闻资讯_第67张查看详情 —

明胶在血管怎么降解【专题集锦】生物3D打印墨水设计及应用研究(20211124更新)_https://www.jmylbn.com_新闻资讯_第82张

简介:中科院苏州纳米技术与纳米仿生研究所的张智军教授团队开发了一种可用于制造载NSCs神经组织支架的3D生物打印策略。打印的支架能为NSCs的生长和神经分化提供良好的微环境、促进轴突再生、减少胶质疤痕形成以及优化神经网络的形成,最终能帮助恢复SCI模型大鼠的运动能力,实现SCI修复。相关成果 “3D bioprinted neural tissue constructs for spinal cord injury repair”发表于Biomaterials上。

   — 点击图片明胶在血管怎么降解【专题集锦】生物3D打印墨水设计及应用研究(20211124更新)_https://www.jmylbn.com_新闻资讯_第67张查看详情 —

明胶在血管怎么降解【专题集锦】生物3D打印墨水设计及应用研究(20211124更新)_https://www.jmylbn.com_新闻资讯_第84张

简介:上海大学张坤玺副教授和尹静波教授团队与中国人民解放军海军军医大学第二附属医院(上海长征医院)符培亮副教授团队合作开发了一种颗粒水凝胶,作为多功能生物墨水,既能实现脂肪干细胞(ASC)微团的宏量制备、又能实现微团3D打印重组。聚甲基丙烯酸磺基甜菜碱(PSBMA)微球自组装形成颗粒凝胶的同时,将N-异丙基丙烯酰胺(NIPAM)和甲基丙烯酸磺基甜菜碱(SBMA)在组装好的PSBMA微球内部原位共聚合,进一步交联微球,成功制备了在室温和细胞培养温度(37℃)下均稳定的复合颗粒凝胶,具有剪切稀化和自愈合特性。评估了多孔结构及其对细胞微团形成的影响,以及挤出生物打印性能,以说明目前颗粒凝胶体系在干细胞微团制备和3D打印方面的优势。相关论文“All-in-One’ Zwitterionic Granular Hydrogel Bioink for Stem Cell Spheroids Production and 3D Bioprinting”发表在Chemical Engineering Journal杂志上。

   — 点击图片明胶在血管怎么降解【专题集锦】生物3D打印墨水设计及应用研究(20211124更新)_https://www.jmylbn.com_新闻资讯_第67张查看详情 —

明胶在血管怎么降解【专题集锦】生物3D打印墨水设计及应用研究(20211124更新)_https://www.jmylbn.com_新闻资讯_第86张

简介:四川大学华西医院的苟马玲团队利用叠氮基(-N3)和环辛炔基(-DBCO)对明胶进行改性,合成了一组可3D打印的水凝胶单体(DBCO-GelMA 和 N3-GelMA),并通过多材料投影式光固化(DLP)3D打印技术设计了一种由两个不同的水凝胶层组成的自粘合绷带,该绷带可以通过点击反应相互粘合从而包裹在受伤的神经周围,以促进神经再生和恢复。其中纳米药物被封装在具有光栅结构的一层中,绷带的光栅层紧贴受伤部位,从而包裹住受伤的神经,通过药物释放来改善Schwann细胞的增殖和迁移从而促进神经修复。相关论文“A 3D-Printed Self-Adhesive Bandage with Drug Release for Peripheral Nerve Repair”发表在Advanced Science杂志上。

   — 点击图片明胶在血管怎么降解【专题集锦】生物3D打印墨水设计及应用研究(20211124更新)_https://www.jmylbn.com_新闻资讯_第67张查看详情 —

明胶在血管怎么降解【专题集锦】生物3D打印墨水设计及应用研究(20211124更新)_https://www.jmylbn.com_新闻资讯_第88张

简介:东华大学化学化工与生物工程学院和材料科学与工程学院的何创龙教授团队和周小军老师联合复旦大学附属浦东医院骨科的何家文医生提出利用基于微流控技术制备的核-壳结构的载细胞微凝胶以作为生物墨水,以减少挤出生物3D打印过程中剪切应力对细胞的损伤,并在骨组织修复领域具有良好的应用前景。相关论文“Construction of 3D printed constructs based on microfluidic microgel forbone regeneration”发表于杂志Composites Part B上。

   — 点击图片明胶在血管怎么降解【专题集锦】生物3D打印墨水设计及应用研究(20211124更新)_https://www.jmylbn.com_新闻资讯_第67张查看详情 —

明胶在血管怎么降解【专题集锦】生物3D打印墨水设计及应用研究(20211124更新)_https://www.jmylbn.com_新闻资讯_第90张

简介:The Hebrew University of Jerusalem的Shlomo Magdassi团队和来自都灵理工大学的 Ignazio Roppolo团队合作在“Nature Communications”上的论文“3D-printed self-healing hydrogels via Digital Light Processing”,提出了一种可利用DLP技术打印的自愈合水凝胶,由于DLP打印方法具有打印速度快和分辨率高等特点,利用该方法打印出的自愈水凝胶具有高效的自愈能力和生物相容性。

   — 点击图片明胶在血管怎么降解【专题集锦】生物3D打印墨水设计及应用研究(20211124更新)_https://www.jmylbn.com_新闻资讯_第67张查看详情 —

明胶在血管怎么降解【专题集锦】生物3D打印墨水设计及应用研究(20211124更新)_https://www.jmylbn.com_新闻资讯_第92张

简介:Harvard Medical School的Su Ryon Shin教授和Dankook University的Eunjung Lee教授合作开发了一种3D打印水凝胶支架,制造该支架的水凝胶包裹了由血管内皮生长因子(VEGF)修饰的具有光活性和抗菌性能的四足氧化锌(t-ZnO)微粒,从而将光激活、抗菌、促血管生成和保湿等功能集于一体。相关论文“Light-Controlled Growth Factors Release on Tetrapodal ZnO-Incorporated 3D-Printed Hydrogels for Developing Smart Wound Scaffold”发表于Advanced Functional Materials杂志上。

   — 点击图片明胶在血管怎么降解【专题集锦】生物3D打印墨水设计及应用研究(20211124更新)_https://www.jmylbn.com_新闻资讯_第67张查看详情 —

明胶在血管怎么降解【专题集锦】生物3D打印墨水设计及应用研究(20211124更新)_https://www.jmylbn.com_新闻资讯_第94张


简介:University of California的陈绍琛教授团队通过利用基于数字光处理(DLP)的生物打印技术构建了负载CjSCs的水凝胶微结构,包裹在其中的细胞可维持细胞活性、干细胞表型和向结膜杯状细胞的分化潜能。打印的水凝胶微结构适合用于CjSCs的动态悬浮培养,并可通过微创结膜下注射传递到球结膜上皮。相关论文“Rapid bioprinting of conjunctival stem cellmicro-constructs for subconjunctival ocular injection”发表在Biomaterials期刊上。

   — 点击图片明胶在血管怎么降解【专题集锦】生物3D打印墨水设计及应用研究(20211124更新)_https://www.jmylbn.com_新闻资讯_第67张查看详情 —

明胶在血管怎么降解【专题集锦】生物3D打印墨水设计及应用研究(20211124更新)_https://www.jmylbn.com_新闻资讯_第96张

简介:Swiss Federal Institute of Technology in Zurich的Ralph Müller团队在Acta Biomaterialia 上发表了题为“3D Bioprinting of Graphene Oxide-Incorporated Cell-laden Bone Mimicking Scaffolds for Promoting Scaffold Fidelity, Osteogenic Differentiation and Mineralization”的文章。该研究开发了一种氧化石墨烯(GO)/海藻酸盐/明胶复合生物墨水,并用其负载人类间充质干细胞(hMSCs)进行三维仿骨支架的打印。通过对4组不同浓度的氧化石墨烯(GO)水凝胶进行对比实验,证明了骨组织模型在组织工程应用中的潜力。

   — 点击图片明胶在血管怎么降解【专题集锦】生物3D打印墨水设计及应用研究(20211124更新)_https://www.jmylbn.com_新闻资讯_第67张查看详情 —

明胶在血管怎么降解【专题集锦】生物3D打印墨水设计及应用研究(20211124更新)_https://www.jmylbn.com_新闻资讯_第98张

简介:上海交通大学医学院附属第九人民医院骨科王金武团队采用温敏性水凝胶聚N-异丙基丙烯酰胺(PNIPAM)和甲基丙烯酸化明胶(GelMA,EFL-GM系列),通过牺牲模板法和热响应性水凝胶支架的收缩效应进行小尺寸MSV的制备。在37℃下,利用PNIPAM的温敏体积收缩,有效诱导更小尺寸的MSVs的制造(图1)。相关研究论文“Fabrication of Thermoresponsive Hydrogel Scaffolds with Engineered Microscale Vasculaturesg”发表于Advanced Functional Materials上。

   — 点击图片明胶在血管怎么降解【专题集锦】生物3D打印墨水设计及应用研究(20211124更新)_https://www.jmylbn.com_新闻资讯_第67张查看详情 —

明胶在血管怎么降解【专题集锦】生物3D打印墨水设计及应用研究(20211124更新)_https://www.jmylbn.com_新闻资讯_第100张

简介:中国科学院福建物质结构研究所的Jiatao Miao教授团队通过合成三种聚氨酯丙烯酸酯齐聚物制备了适用于投影式光固化3D打印的低粘度光固化树脂,该材料具有良好的力学性能和形状恢复能力。此外,研究人员通过将离子水凝胶涂覆在3D打印结构的表面来制备可伸缩传感器。相关研究“3D Printing Mechanically Robust and Transparent Polyurethane Elastomersfor Stretchable Electronic Sensors”发表在ACS Applied Materials & Interfaces杂志上。

   — 点击图片明胶在血管怎么降解【专题集锦】生物3D打印墨水设计及应用研究(20211124更新)_https://www.jmylbn.com_新闻资讯_第67张查看详情 —

明胶在血管怎么降解【专题集锦】生物3D打印墨水设计及应用研究(20211124更新)_https://www.jmylbn.com_新闻资讯_第102张


明胶在血管怎么降解【专题集锦】生物3D打印墨水设计及应用研究(20211124更新)_https://www.jmylbn.com_新闻资讯_第103张