明胶在血管怎么降解【专题集锦】基于GelMA墨水的生物3D打印(20230110更新)

新闻资讯2026-04-21 15:35:29

1. 生物3D打印GelMA基血管化皮肤

简介:加州大学的Ali Khademhosseini教授团队使用基于生物医学的方法和生物工程技术开发了一个具有内皮细胞网络、真皮成纤维细胞和多层角质细胞的三维皮肤组织模型。该研究提出构建三维皮肤组织模型的思路:(1)在具有0.4μm孔径的聚酯多孔膜上打印载有HUVECs的GelMA/海藻酸盐水凝胶,该结构有利于真皮成纤维细胞与内皮细胞的相互作用以及促进营养物的扩散(形成内部血管网络);(2)打印封装有人真皮成纤维细胞的GelMA水凝胶,通过调节基质硬度影响细胞的生长和功能;(3)通过多次在真皮层上方铺覆包裹有角质细胞的明胶形成多层的表皮明胶涂层。通过使用这种简单的方法,利用生物医学方法和生物工程技术来优化皮肤组织的每一层。构建出的3D皮肤组织作为一个多功能平台,使体外皮肤模型的重建成为可能。相关论文“Biofabrication of endothelial cell, dermal fibroblast, and multilayered keratinocyte layers for skin tissue engineering”发表于杂志Biofabrication上。

— 点击图片明胶在血管怎么降解【专题集锦】基于GelMA墨水的生物3D打印(20230110更新)_https://www.jmylbn.com_新闻资讯_第1张查看详情 —

明胶在血管怎么降解【专题集锦】基于GelMA墨水的生物3D打印(20230110更新)_https://www.jmylbn.com_新闻资讯_第2张


简介:浙江大学贺永教授团队开发了基于电场辅助的微球生物打印方法,其原理是通过高压电场的吸附,从喷嘴中拉出微液滴,通过油相的接收装置收集后,使用可见光即可高效批量固化载细胞微球。该研究系统的探讨了各个工艺参数(电压、气压、喷嘴直径)对载细胞微球打印的影响,定义了四种微球打印状态,(i) Microdripping. (ii) Taylor jet. (iii)Oscillating jet. (iv) Shaking spindle,给出了工艺窗口,并进一步展示了打印微球的广泛应用前景。相关论文“Electro‐Assisted Bioprinting of Low‐Concentration GelMA Microdroplets”发表在Small杂志上。

— 点击图片明胶在血管怎么降解【专题集锦】基于GelMA墨水的生物3D打印(20230110更新)_https://www.jmylbn.com_新闻资讯_第3张查看详情 —

明胶在血管怎么降解【专题集锦】基于GelMA墨水的生物3D打印(20230110更新)_https://www.jmylbn.com_新闻资讯_第4张


简介:澳洲昆士兰大学的Cedryck Vaquette博士联合昆士兰科技大学的Yin Xiao教授团队利用3D生物打印技术进行个性化骨再生策略的开发,制备了包含患者自体骨颗粒(BPs)的GelMA生物墨水,并确定了适宜的打印窗口。然后对复合生物墨水进行了包括流变分析、机械性能评估等在内的一系列评估。最后通过对复合生物墨水打印的支架中细胞的形态、增殖与迁移能力以及成骨分化能力的观察,对GelMA/BPs复合生物墨水进行了生物学评价。相关论文“Patient-Specific Bone Particles Bioprinting for Bone Tissue Engineering”发表于杂志Advanced Healthcare Materials上。

— 点击图片明胶在血管怎么降解【专题集锦】基于GelMA墨水的生物3D打印(20230110更新)_https://www.jmylbn.com_新闻资讯_第3张查看详情 —

明胶在血管怎么降解【专题集锦】基于GelMA墨水的生物3D打印(20230110更新)_https://www.jmylbn.com_新闻资讯_第6张


简介:伦敦帝国理工学院生物医学工程研究所Molly M.Stevens团队以温敏的明胶基生物墨水作为可打印的牺牲模板,以可光交联的GelMA作为填充细胞外基质模板。37℃下,明胶自发溶解形成贯穿的血管网络框架。该研究将HUVECs预先装载入明胶墨水中,直接打印出无孔结构并进行后续培养,随着明胶的溶解,内皮细胞的黏附和增殖,可获得三维贯通的内皮化结构。相比其他牺牲墨水式3D打印方式,该方法解决了三维凝胶网络易坍塌、低粘度生物墨水难以成型、内皮细胞种植效率低等难题,且可以用来构建内部互通良好的水凝胶基微流控芯片。相关论文“Void-Free 3D Bioprinting for InSitu Endothelialization and Microfluidic Perfusion”发表于杂志Advanced functional materials上。

— 点击图片明胶在血管怎么降解【专题集锦】基于GelMA墨水的生物3D打印(20230110更新)_https://www.jmylbn.com_新闻资讯_第3张查看详情 —

明胶在血管怎么降解【专题集锦】基于GelMA墨水的生物3D打印(20230110更新)_https://www.jmylbn.com_新闻资讯_第8张


简介:哈佛大学医学院Yu Shrike Zhang教授团队提出了将活细胞封装在以甲基丙烯酰明胶(GelMA)为基础的多孔生物墨水中,通过挤出生物3D打印技术制造宏-微-纳米多孔水凝胶支架,然后将图案化的水凝胶支架注射到组织缺损部位进行修复。结果表明,这种独特的3D打印的多孔凝胶结构在微创组织再生和细胞治疗领域具有广阔的应用前景。相关论文“Bioprinted Injectable Hierarchically Porous Gelatin Methacryloyl Hydrogel Constructs with Shape-Memory Properties”已发表于Advanced Functional Materials杂志上。

— 点击图片明胶在血管怎么降解【专题集锦】基于GelMA墨水的生物3D打印(20230110更新)_https://www.jmylbn.com_新闻资讯_第3张查看详情 —

明胶在血管怎么降解【专题集锦】基于GelMA墨水的生物3D打印(20230110更新)_https://www.jmylbn.com_新闻资讯_第10张


简介:生物墨水是具有高生物相容性和可打印性的生物材料和活细胞的混合物,是生物打印的重要组成部分。甲基丙烯酰化明胶(GelMA)由于其合适的生物相容性和易于调节的理化性质而显示出其作为可行的生物墨水材料的潜力。哈佛大学Yu Shrike Zhang等人简要回顾了当前基于GelMA的生物墨水以及用于GelMA生物打印的相关生物打印策略。相关论文“Three-dimensional bioprinting of gelatin methacryloyl (GelMA)”发表在Bio-Design and Manufacturing杂志上。

— 点击图片明胶在血管怎么降解【专题集锦】基于GelMA墨水的生物3D打印(20230110更新)_https://www.jmylbn.com_新闻资讯_第3张查看详情 —

明胶在血管怎么降解【专题集锦】基于GelMA墨水的生物3D打印(20230110更新)_https://www.jmylbn.com_新闻资讯_第12张


简介:加州大学的Ali Khademhosseini教授和Nureddin Ashammakhi教授团队开发了一种可在细胞包载初期自发产生氧气的GelMA基3D打印生物墨水。该体系通过向GelMA墨水中添加过氧化钙(CPO)及过氧化氢酶以持续产生氧气,提高了细胞的存活率。为了研究不同CPO加入量对GelMA生物墨水打印性能的影响,研究人员向10%的GelMA中加入了0.1%、0.5%、1%的CPO来制备释放氧气的生物墨水。当CPO添加量为0.5%时,墨水打印性能最好。添加0.5% CPO的墨水其黏度最高,可能是该墨水的pH值因CPO产生的氢氧根上升到GelMA等电点附近,使墨水黏度升高。CPO含量继续升高后体系黏度反而下降,可打印性变差。该CPO-GelMA墨水为水凝胶3D细胞培养过程中氧气无法及时供应而导致封装细胞活性差的问题提供了一条解决思路,在组织工程领域具有一定应用价值。相关研究论文“3D Bioprinting of Oxygenated Cell-Laden Gelatin Methacryloyl Constructs”发表于杂志Advanced Healthcare Materials上。

— 点击图片明胶在血管怎么降解【专题集锦】基于GelMA墨水的生物3D打印(20230110更新)_https://www.jmylbn.com_新闻资讯_第3张查看详情 —

明胶在血管怎么降解【专题集锦】基于GelMA墨水的生物3D打印(20230110更新)_https://www.jmylbn.com_新闻资讯_第14张


简介:江南大学的孙秀兰教授团队将3D打印技术引入生物传感器的构建过程,实现了精确、快速、可批量化地生产真菌毒素的毒性分析工具的目的。该方法是利用碳纳米纤维/明胶甲基丙烯酰基(GelMA)复合导电水凝胶构建了三维细胞培养体系,通过电化学交流阻抗法测定其阻抗值判断细胞受毒素刺激后的受损情况,从而真实、有效地评价真菌毒素细胞毒性。结合联合指数法(CI)对DON、3-ADON及15-ADON的联合毒性分析,并判定联合作用类型。结果表明,该方法操作简便、可重复性强,显示了高通量在线检测分析的潜力,为真菌毒素的细胞毒性评估提供了一种新思路。相关研究论文“3D ‘honeycomb’ cell/carbon nanofiber/gelatin methacryloyl(GelMA) modified screen-printed electrode for electrochemical assessment of thecombined toxicity of  deoxynivalenol family mycotoxins”发表于杂志Bioelectrochemistry上。

— 点击图片明胶在血管怎么降解【专题集锦】基于GelMA墨水的生物3D打印(20230110更新)_https://www.jmylbn.com_新闻资讯_第3张查看详情 —

明胶在血管怎么降解【专题集锦】基于GelMA墨水的生物3D打印(20230110更新)_https://www.jmylbn.com_新闻资讯_第16张


简介:上海交通大学医学院的周广东教授团队提出了一系列优化支架制造的策略。首先,将GelMA和HAMA制备成复合光交联水凝胶,采用3D打印技术,以保证在外部3D形状和内部孔结构上的精确控制。然后,采用冻干进一步提高机械性能和延长降解时间。最重要的是,在体外和自体山羊模型中,支架与软骨细胞结合成功再生了具有典型陷窝结构和软骨特异性细胞外基质的成熟软骨。该研究为天然聚合物建立了新的支架制备策略,提供了一种新型的天然三维支架。相关工作以“Lyophilized Scaffolds Fabricated from 3D-Printed Photocurable Natural Hydrogel for Cartilage Regeneration”为题发表在期刊ACS Applied. Materials. Interfaces。

— 点击图片明胶在血管怎么降解【专题集锦】基于GelMA墨水的生物3D打印(20230110更新)_https://www.jmylbn.com_新闻资讯_第3张查看详情 —

明胶在血管怎么降解【专题集锦】基于GelMA墨水的生物3D打印(20230110更新)_https://www.jmylbn.com_新闻资讯_第18张


简介:浙江大学医学院附属儿童医院叶文松主任团队和EFL团队合作,以GelMA水凝胶为墨水,基于DLP技术打印了多通道神经导管支架,该成果为具有复杂仿生结构的NGCs快速、精准地打印提供了新的思路和研究方法。利用EFL团队的光固化生物3D打印机(EFL-BP8600),可实现15分钟左右同时打印5个导管。体外实验表明,制备的GelMA材质的NGCs不仅能够支持PC-12细胞存活、粘附和增殖,还可以沿纵向管道迁移,同时能诱导神经嵴干细胞向神经元分化,具有良好的生物相容性和神经分化功能。

— 点击图片明胶在血管怎么降解【专题集锦】基于GelMA墨水的生物3D打印(20230110更新)_https://www.jmylbn.com_新闻资讯_第3张查看详情 —

明胶在血管怎么降解【专题集锦】基于GelMA墨水的生物3D打印(20230110更新)_https://www.jmylbn.com_新闻资讯_第20张


简介:马里兰大学John P. Fisher团队提出了一种新颖的双重生物墨水3D打印策略。该策略利用不可降解和可生物降解水凝胶的优势来创造具有长期形状和体积保留的仿生构造。该团队设计了两种墨水:与天然衍生和物理交联的藻酸盐共价连接的聚乙二醇(PEG)的双网络(DN),以及甲基丙烯酸明胶(GelMA)的可生物降解的充满细胞的生物油墨。DN墨水可提供必要的强大物理支持,以保持长期的移植物体积和结构,而可降解的生物墨水提供刺激组织再生所必需的生物环境。这种打印方法可以精确地沉积水凝胶纤维,在功能上可以相互补充,并可以构建复杂的几何形状,例如鼻子,耳朵和甲状腺软骨等放生结构。这种混合打印制造平台的多功能性可以激发未来多材料再生植入物的设计。相关论文“Hybrid 3D Printing of Syntheticand Cell-Laden Bioinks for Shape Retaining Soft Tissue Grafts”已发表于Advanced Functional Materials杂志上。

— 点击图片明胶在血管怎么降解【专题集锦】基于GelMA墨水的生物3D打印(20230110更新)_https://www.jmylbn.com_新闻资讯_第3张查看详情 —

明胶在血管怎么降解【专题集锦】基于GelMA墨水的生物3D打印(20230110更新)_https://www.jmylbn.com_新闻资讯_第22张


简介:哈佛大学医学院Yu Shrike Zhang教授课题组提出一种使用双水相乳液生物墨水制备多孔水凝胶的方法。该生物墨水由混有细胞的甲基丙烯酸酐化明胶(GelMA)和聚环氧乙烷(PEO)这两种互不相溶的水溶液混合而成。文中使用调节温度的方法控制生物墨水的粘度使之能顺利挤出,并通过光固化交联GelMA相,实现水凝胶的快速成型。将此支架置于细胞培养液中可快速去除PEO相,最终形成具有多孔结构的水凝胶支架。相关论文“Aqueous Two‐Phase Emulsion Bioink‐Enabled 3D Bioprinting of Porous Hydrogels ”于国际材料领域顶级期刊Advanced Materials上发表。

— 点击图片明胶在血管怎么降解【专题集锦】基于GelMA墨水的生物3D打印(20230110更新)_https://www.jmylbn.com_新闻资讯_第3张查看详情 —

明胶在血管怎么降解【专题集锦】基于GelMA墨水的生物3D打印(20230110更新)_https://www.jmylbn.com_新闻资讯_第24张


简介:华东交通大学的刘燕德教授团队联合EFL团队报道了一种基于立体光刻的轻量级3D生物打印系统,该系统具有结构小巧(30*30*20cm)、造价低廉等诸多优点,适合入门级应用。该研究采用GelMA生物墨水作为研究对象,系统地探索了逐点固化3D生物打印工艺并进行了细胞打印,证明即使是这么简单的系统在保证打印精度的同时也能够很好的维持细胞活性。该立体光刻生物打印系统为制造具有优异形状保真度的可光交联的生物墨水提供了便携、低成本的策略。该策略在药物筛选、病理机制研究和生物疾病模型构建中具有较好的应用前景。相关论文“Lightweight 3D bioprinting with point by point photocuring”已在Bioactive Materials期刊在线刊登。

— 点击图片明胶在血管怎么降解【专题集锦】基于GelMA墨水的生物3D打印(20230110更新)_https://www.jmylbn.com_新闻资讯_第3张查看详情 —

明胶在血管怎么降解【专题集锦】基于GelMA墨水的生物3D打印(20230110更新)_https://www.jmylbn.com_新闻资讯_第26张


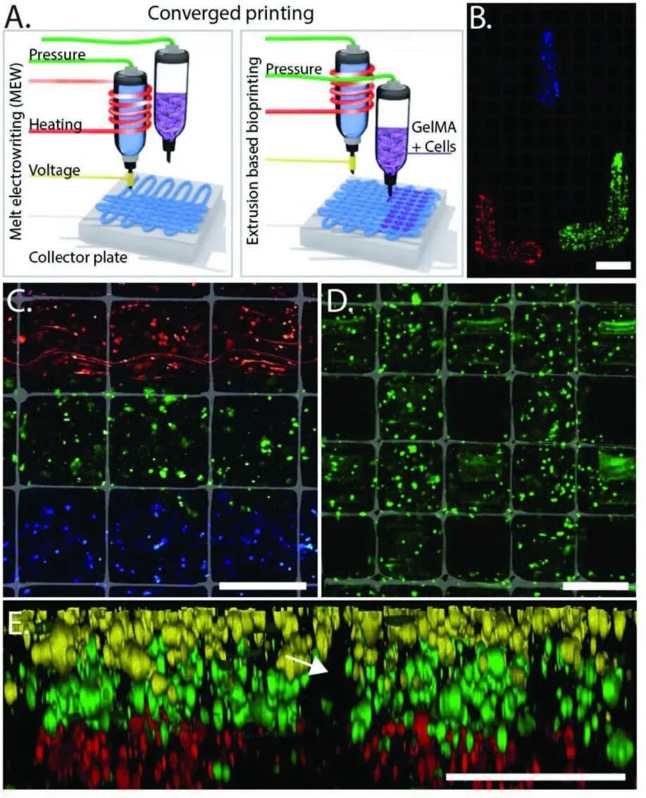
简介:荷兰乌得勒支大学JosMalda团队首次集成MEW和挤出生物打印技术,该技术一边挤出打印载细胞的GelMA墨水,同时基于MEW打印PCL纤维,并利用不同细胞类型的空间分布制造稳定的机械结构。这种复合打印方法提高了MEW纤维的自由度,可以制造出具有功能性的高强度大尺寸层次结构。该策略可以在微环境中培养细胞,精确控制三维空间组织,同时更真实地再现原生组织的复杂结构。这极大地提高了在不损害机械完整性、细胞活力及分化的情况下构建临床相关结构的能力。相关论文“Simultaneous Micropatterning of Fibrous Meshes and Bioinks for the Fabrication of Living Tissue Constructs”已在Advanced Healthcare Materials期刊在线刊登。

— 点击图片明胶在血管怎么降解【专题集锦】基于GelMA墨水的生物3D打印(20230110更新)_https://www.jmylbn.com_新闻资讯_第3张查看详情 —

明胶在血管怎么降解【专题集锦】基于GelMA墨水的生物3D打印(20230110更新)_https://www.jmylbn.com_新闻资讯_第28张


简介:浙江大学的贺永教授团队报道了其课题组在光固化生物3D打印领域研究的最新进展。该工作系统探讨了如何提升投影式光固化生物3D打印的质量,建立了可打印性评价标准,构建了打印过程模型,实现了生物墨水的高精度打印,并可通过工艺参数的调控来模拟不同人体软组织的力学性能。此研究可为研究人员提供了一种标准化的提升生物墨水一致性的方法,也为药物筛选、组织工程、再生修复等领域的研究者提供了一种制造结构复杂、力学性能可控、可重复性高、生物相容性好的模拟组织/支架的实用方法。相关研究成果“Modeling the printability of photocuring and strength adjustable hydrogel bioink during projection-based 3D bioprinting”发表在Biofabrication杂志上。

— 点击图片明胶在血管怎么降解【专题集锦】基于GelMA墨水的生物3D打印(20230110更新)_https://www.jmylbn.com_新闻资讯_第3张查看详情 —

明胶在血管怎么降解【专题集锦】基于GelMA墨水的生物3D打印(20230110更新)_https://www.jmylbn.com_新闻资讯_第30张


简介:上海交通大学戴尅戎院士团队受细胞外基质(ECM)组成的梯度和原生骨软骨组织中的胶原纤维结构的启发,设计并利用近场直写技术制造了三层:浅表软骨(S),深软骨(D),和软骨下骨(B)的PCEC分层支架,并在其中填充含有间充质干细胞(MSC)的甲基丙烯酰胺(GelMA)水凝胶与区域特异性生长因子。复合支架在体内同时实现软骨和软骨下骨再生,证明仿生构建模拟自然骨软骨组织的空间变化,并以增强骨软骨组织再生的可行性。相关研究成果“Bioinspired stratified electrowritten fiber-reinforced hydrogel constructs with layer-specific induction capacity forfunctional osteochondral regeneration”发表于Biomaterials上。

— 点击图片明胶在血管怎么降解【专题集锦】基于GelMA墨水的生物3D打印(20230110更新)_https://www.jmylbn.com_新闻资讯_第3张查看详情 —

明胶在血管怎么降解【专题集锦】基于GelMA墨水的生物3D打印(20230110更新)_https://www.jmylbn.com_新闻资讯_第32张


简介:浙江大学贺永教授团队报道了一种体外肿瘤筛药系统,有望成为药物筛选领域内的新途径。在这项研究中,提出了一种构建具有“夹层蛋糕”结构的体外3D肿瘤阵列芯片(3D-TAC)的新型筛药系统。由不锈钢和硅胶中间层形成的培养室便于组装和回收。混合肿瘤细胞的GelMA微液滴由高压电场产生,通过上位机更改路线和持续时间程序,可以轻松控制阵列内的模型分布、大小和细胞数量。这种策略引入了普通且廉价的透明导电膜,当带有电荷的GelMA微滴落在其上时,液滴中的电荷可直接导出,避免电荷积聚和液滴相互排斥。此外,透明的属性便于执行一系列药物测试项目。相关研究成果“Bioprinting of novel 3D tumorarray chip for drug screening”发表于Bio-Design and Manufacturing上。

— 点击图片明胶在血管怎么降解【专题集锦】基于GelMA墨水的生物3D打印(20230110更新)_https://www.jmylbn.com_新闻资讯_第3张查看详情 —

明胶在血管怎么降解【专题集锦】基于GelMA墨水的生物3D打印(20230110更新)_https://www.jmylbn.com_新闻资讯_第34张


简介:浙江大学贺永教授团队提出了简单实用的血管+结构一次性打印方法,其可有效的、无死区的使复杂血管流道网络血管化,促进了细胞的存活、伸展、迁移、连接及血管化组织的新生。同时载细胞墨水和牺牲墨水同轴打印自支撑实体结构,使得复杂结构的制造更加容易。而且,采用多合一喷头,可实现多组分血管流道结构的打印,使得多细胞或多细胞外基质的组织结构制造成为可能。此外,打印的血管流道结构后续可通过灌流培养,进行实时灌流下的血管化组织发育成熟过程研究。血管+结构一次性打印方法特别擅长于大尺寸组织的体外重建。相关论文“Directly Coaxial 3D Bioprinting of Large-scale Vascularized Tissue Constructs”发表于Biofabrication杂志上。

— 点击图片明胶在血管怎么降解【专题集锦】基于GelMA墨水的生物3D打印(20230110更新)_https://www.jmylbn.com_新闻资讯_第3张查看详情 —

明胶在血管怎么降解【专题集锦】基于GelMA墨水的生物3D打印(20230110更新)_https://www.jmylbn.com_新闻资讯_第36张


简介:浙江大学尹俊教授利用投影式光固化(DLP)生物3D打印技术,在打印前对光敏生物材料(混合PC12细胞与甲基丙烯酰化明胶(GelMA)的生物墨水)进行预交联,从而可以将此过程的耗时从打印过程中剥离,达到提高打印速度的目的。通过对交联过程中双键聚合的精确测量,预交联步骤中形成的预聚物被控制在凝胶点前特定的适宜区间内,而此时材料的流变性能等物理化学特性尚未发生明显变化,从而在提升交联度的同时保持了材料的打印性能。该打印方法借助已预交联生物墨水的快速成形性、更好的均匀性、靛蓝光吸收剂405nm波段高效的光吸收,从而省略了传统DLP的平台反复升降及等待过程,实现单项匀速的连续层间交联。相关研究成果“High-fidelity and high-efficiency additive manufacturingusing tunable pre-curing digital light processing”发表于Additive Manufacturing上。

— 点击图片明胶在血管怎么降解【专题集锦】基于GelMA墨水的生物3D打印(20230110更新)_https://www.jmylbn.com_新闻资讯_第1张查看详情 —

明胶在血管怎么降解【专题集锦】基于GelMA墨水的生物3D打印(20230110更新)_https://www.jmylbn.com_新闻资讯_第38张


简介:加利福尼亚大学生物工程系陈邵琛(Shaochen Chen)教授团队提出了一个基于水凝胶(GelMA)的三维培养模型,利用快速3D生物打印在组织工程的应用可以将多细胞结构3D图案化,并将hiPSC-HPC和源于人脐静脉内皮细胞和脂肪的干细胞嵌入微观六边形结构中。与2D单层培养和单纯3D HPC模型相比,3D三培养模型在体外培养的数周内观察到了hiPSC-HPC中组织形态的改善,肝脏特异性基因表达水平的提高,代谢产物分泌的增加以及细胞色素P450诱导的增强。3D生物打印技术在组织工程中的应用使得开发3D仿生肝脏模型成为现实,并且可以进行各种应用,例如早期药物筛选和疾病建模。相关研究成果“Deterministically patterned biomimetic human iPSC-derived hepatic model via rapid 3D bioprinting”发表于PNAS上。

— 点击图片明胶在血管怎么降解【专题集锦】基于GelMA墨水的生物3D打印(20230110更新)_https://www.jmylbn.com_新闻资讯_第3张查看详情 —

明胶在血管怎么降解【专题集锦】基于GelMA墨水的生物3D打印(20230110更新)_https://www.jmylbn.com_新闻资讯_第40张


简介:加州大学圣地亚哥分校Shaochen Chen团队提出了一种利用光交联的dECM+GelMA生物墨水和数字光处理(DLP)的无扫描连续生物3D打印机来制造微尺度仿生组织的新方法。该方法可以在短短的几秒内生成非常复杂的细微结构,该研究通过使用DLP打印方法对hiPSCs衍生的细胞与组织匹配的dECM生物墨水进行制造,构建出了仿生人类心脏和肝脏的横纹肌和小叶肝结构,再通过生物物理线索引导自发的细胞重组进入预先设计好的结构中去,使细胞在打印结构中实现很好地生存和成熟。相关论文“Scanningless and continuous 3D bioprinting of human tissues with decellularized extracellular matrix”已发表在“Biomaterials”期刊上。

— 点击图片明胶在血管怎么降解【专题集锦】基于GelMA墨水的生物3D打印(20230110更新)_https://www.jmylbn.com_新闻资讯_第3张查看详情 —

明胶在血管怎么降解【专题集锦】基于GelMA墨水的生物3D打印(20230110更新)_https://www.jmylbn.com_新闻资讯_第42张


简介:为了在大尺寸组织中构造出有效的营养输送网络,浙江大学贺永教授团队提出了同步打印策略:即打印单元一半是载细胞墨水(GelMA)一半是牺牲墨水(明胶)的水凝胶丝,打印时牺牲单元也能起到支撑,避免打印时的坍塌,待牺牲墨水去除后,即可获得高质量流道网络。据此我们实现了超过1cm尺寸活性结构的制造,结构具有高保真度的同时,保持了完整有效的流道网络,促进了细胞在大尺寸结构内发生类体内生长行为,如伸展、迁移、连接及组织新生等。相关论文“Synchronous 3D Bioprinting of Large-ScaleCell-Laden Constructs with Nutrient Networks”发表在Advanced Healthcare Materials杂志上。

— 点击图片明胶在血管怎么降解【专题集锦】基于GelMA墨水的生物3D打印(20230110更新)_https://www.jmylbn.com_新闻资讯_第3张查看详情 —

明胶在血管怎么降解【专题集锦】基于GelMA墨水的生物3D打印(20230110更新)_https://www.jmylbn.com_新闻资讯_第44张


简介:浙江大学贺永团队设计了一种Nanoclay/GelMA复合打印策略,使其既能够在普通条件下进行打印,又保留了GelMA水凝胶良好的生物相容性。我们对这种材料的打印特性以及生物特性进行验证,并且将制造过程划分为挤出、沉积、融合三个阶段,系统的研究了制造工艺参数对支架成形过程的影响,给出具体的打印工艺窗口。相关论文“3D Printing of Complex GelMA-based Scaffolds with Nanoclay”发表于Biofabrication杂志上。

— 点击图片明胶在血管怎么降解【专题集锦】基于GelMA墨水的生物3D打印(20230110更新)_https://www.jmylbn.com_新闻资讯_第3张查看详情 —

明胶在血管怎么降解【专题集锦】基于GelMA墨水的生物3D打印(20230110更新)_https://www.jmylbn.com_新闻资讯_第46张


简介:浙江大学贺永教授团队设计了载牺牲微明胶生物墨水,实现了介观孔隙网络活性结构的高效打印。在实现结构具有高保真度的同时,保持了较高的生物活性,细胞可在介观孔隙网络结构内发生类体内生长行为,如伸展、迁移、连接及组织新生等。该研究提出在水凝胶材料内构造介观尺度孔隙概念,孔隙范围100 μm-1 mm,介观孔隙可同时发挥营养/氧气供应和强度支撑作用,能兼顾生物性能和可打印性的要求。由于牺牲微凝胶与载细胞墨水协同相互作用,增强了整个墨水体系的可打印性,利于结构的高效打印。此外,该研究设计的多合一喷头用于打印多材料异质结构,使复杂异质组织结构的制造成为可能。相关论文“Sacrificial microgel‑laden bioink‑enabled 3D bioprinting of mesoscale pore networks”刊登在Bio-Design and Manufacturing杂志上。

— 点击图片明胶在血管怎么降解【专题集锦】基于GelMA墨水的生物3D打印(20230110更新)_https://www.jmylbn.com_新闻资讯_第3张查看详情 —

明胶在血管怎么降解【专题集锦】基于GelMA墨水的生物3D打印(20230110更新)_https://www.jmylbn.com_新闻资讯_第48张


简介:浙江大学贺永教授团队提出了一种3D细胞共培养新思路——负载纤维的水凝胶微球。该技术应用同轴生物打印和电喷墨技术,并利用多组分流体流动时的“悬绳效应”,实现了带复杂纤维结构的微球制造,并将其应用于三维共培养。这种三维共培养微球通过同轴生物3D打印结合电流体喷墨实现不同结构的形态及尺寸控制。GelMA生物水凝胶以其优异的特性被选作为该共培养系统的基本材料。纯GelMA从外喷头流出,形成球状结构。GelMA与海藻酸钠混合(用于增加粘度)从内喷头流出,在球体内形成纤维结构。相关工作以题为“3D Biofabrication of Microfiber-Laden Minispheroids: A Facile 3D CellCo-Culturing System”在Biomaterials Science 杂志上在线发表。

— 点击图片明胶在血管怎么降解【专题集锦】基于GelMA墨水的生物3D打印(20230110更新)_https://www.jmylbn.com_新闻资讯_第3张查看详情 —

明胶在血管怎么降解【专题集锦】基于GelMA墨水的生物3D打印(20230110更新)_https://www.jmylbn.com_新闻资讯_第50张


简介:哈佛大学医学院Su Ryon Shin团队开发出一种软骨细胞负载的三维生物打印软骨样结构,带有电子嗅觉模拟生物传感器。由甲基丙烯酰化水凝胶(GelMA)和聚乙二醇二甲基丙烯酸酯(PEGDMA)组成的光交联水凝胶生物墨水可以通过调节生物墨水的机械性能,形成一个机械稳定、生物相容的三维微环境,以支持软骨细胞的生长和分化。因此,可以优化由不同水凝胶浓度组成的具有硬和软机械性能的两种不同的生物墨水,以模拟鼻软骨天然ECM的机械性能,从而实现鼻软骨组织的形成。相关论文“A 3D‐Printed Hybrid Nasal Cartilagewith Functional Electronic Olfaction”发表于Advance Science杂志上。

— 点击图片明胶在血管怎么降解【专题集锦】基于GelMA墨水的生物3D打印(20230110更新)_https://www.jmylbn.com_新闻资讯_第3张查看详情 —

明胶在血管怎么降解【专题集锦】基于GelMA墨水的生物3D打印(20230110更新)_https://www.jmylbn.com_新闻资讯_第52张


简介:EFL团队结合这几年围绕同轴生物3D打印所做的一些工作,梳理和总结了该技术的最新研究进展,撰写了相关综述。该综述主要关注以下几点:(1)在同轴3D打印血管时必须考虑的因素;(2)首选生物材料清单;(3)内皮化通道的制造原理及其潜在机制;(4)同轴生物3D打印的最近成果;(5)未来的挑战。论文概述了当前生物3D打印中常用的水凝胶材料,包括海藻酸钠(Alginate),明胶/甲基丙烯酸酐化明胶(Gelatin/GelMA)和胶原(Collagen)等,介绍了这些材料的生物相容性、可打印性、打印原理等生物3D打印中重点关注的因素。相关论文“Coaxial 3D bioprinting of organ prototyping, from nutrients delivery to vascularization”发表于Journal of Zhejiang University-SCIENCE A 杂志上。

— 点击图片明胶在血管怎么降解【专题集锦】基于GelMA墨水的生物3D打印(20230110更新)_https://www.jmylbn.com_新闻资讯_第3张查看详情 —

明胶在血管怎么降解【专题集锦】基于GelMA墨水的生物3D打印(20230110更新)_https://www.jmylbn.com_新闻资讯_第54张


简介:苏州大学第一附属医院骨科Shi Qin教授团队和上海交通大学医学院附属瑞金医院/上海市伤骨科研究所崔文国教授团队制备得到了光交联的骨生长肽(OGP),通过将OGP与GelMA共交联形成的GelMA-c-OGP水凝胶在体内外具有较好的成骨诱导活性和促骨生成能力,该水凝胶不仅能较长地维持OGP的成骨活性,且延长了OGP的周期。基于GelMA水凝胶,该研究提供了一种关节融合术、骨缺损及骨再生等临床应用中的潜在载体。相关论文“Gelatin Templated Polypeptide Co-Cross-Linked Hydrogel for Bone Regeneration”发表于Advanced Healthcare Materials杂志上。

— 点击图片明胶在血管怎么降解【专题集锦】基于GelMA墨水的生物3D打印(20230110更新)_https://www.jmylbn.com_新闻资讯_第3张查看详情 —

明胶在血管怎么降解【专题集锦】基于GelMA墨水的生物3D打印(20230110更新)_https://www.jmylbn.com_新闻资讯_第56张


简介:清华大学孙伟教授团队通过采用近场直写打印技术制备了亚微米纤维支架,并将5%浓度的GelMa凝胶溶液注入到具有亚微米纤维支架的模具中来制备纤维增强水凝胶结构。利用该方法设计的纤维增强水凝胶结构能够在体外和体内诱导受损角膜基质的再生。相关论文“Fiber reinforced GelMA hydrogel toinduce the regeneration of corneal stroma”发表在Nature Communications杂志上。

— 点击图片明胶在血管怎么降解【专题集锦】基于GelMA墨水的生物3D打印(20230110更新)_https://www.jmylbn.com_新闻资讯_第57张查看详情 —

明胶在血管怎么降解【专题集锦】基于GelMA墨水的生物3D打印(20230110更新)_https://www.jmylbn.com_新闻资讯_第58张


简介:University of Zurich的MarcyZenobi-Wong教授团队将GelMA块状水凝胶挤压通过微米大小孔径的网格,将水凝胶分解成微束型凝胶网络。软骨细胞与凝胶微束的共沉积3D生物打印形成的凝胶支架可诱导软骨细胞形成丰富的细胞外基质,使其压缩模量得到显著地提升。该研究中微束型水凝胶的构建策略为3D打印生物墨水提供了一种新型的制备手段。相关研究论文:“3D Bioprinting of Macroporous Materials Based on Entangled Hydrogel Microstrands”发表于Advanced Science上。

— 点击图片明胶在血管怎么降解【专题集锦】基于GelMA墨水的生物3D打印(20230110更新)_https://www.jmylbn.com_新闻资讯_第57张查看详情 —

明胶在血管怎么降解【专题集锦】基于GelMA墨水的生物3D打印(20230110更新)_https://www.jmylbn.com_新闻资讯_第60张


简介:University of California, SanDiego的Shaochen Chen团队使用投影式光固化生物3D打印技术构建了多材料GBM模型,该模型包括肿瘤区域、无细胞的ECM区域以及对应GBM细胞质基质、脑实质和脑毛细血管的内皮区域。文章通过更换各区域打印材料的方式实现了多材料的打印,最终成功构建了由三种不同组分材料组成的仿生模型。该研究可用于探索肿瘤-基质间相互作用的影响,其可用来探究GBM疾病机制及药物筛选。相关论文“Rapid 3D Bioprinting of Glioblastoma Model Mimicking Native Biophysical Heterogeneity”发表在Small杂志上。

— 点击图片明胶在血管怎么降解【专题集锦】基于GelMA墨水的生物3D打印(20230110更新)_https://www.jmylbn.com_新闻资讯_第61张查看详情 —

明胶在血管怎么降解【专题集锦】基于GelMA墨水的生物3D打印(20230110更新)_https://www.jmylbn.com_新闻资讯_第62张


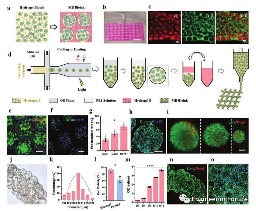
简介:该研究开发了一种载细胞的微凝胶双相生物墨水(MB),与传统的生物墨水相比,该生物墨水由两部分组成:(1)密排状态下的微凝胶为离散相,形成生物墨水的第一个网状结构;(2)水凝胶前驱体作为连续相渗透到空隙中,在微凝胶之间形成第二个聚合物网络。首先研究者以GelMA为载体,发现MB生物墨水在3D打印过程中表现出良好的挤出和结构稳定性,可以显示出明显的两相,并且该墨水形成的凝胶能够满足细胞的增殖和扩散。这种方法具有很大的通用性,允许从多种材料、各种尺寸和细胞密度制备细胞负载微凝胶。相关论文“3D Printing of Cell-Laden Microgel-Based Biphasic Bioink with Heterogeneous Microenvironment for Biomedical Applications”发表于杂志Advanced Functional Materials上。

— 点击图片明胶在血管怎么降解【专题集锦】基于GelMA墨水的生物3D打印(20230110更新)_https://www.jmylbn.com_新闻资讯_第63张查看详情 —

明胶在血管怎么降解【专题集锦】基于GelMA墨水的生物3D打印(20230110更新)_https://www.jmylbn.com_新闻资讯_第64张

简介:近期中国医学科学院整形外科医院蒋海越教授团队联合院外单位团队在Bioactive Materials在线发表了题为“Bioprinting and regeneration of auricular cartilage using a bioactive bioink based on microporous photocrosslinkable acellular cartilage matrix”的研究论文。在这项研究中,该团队提出了一种通过集成多喷嘴生物打印,在甲基丙烯酸明胶 (GelMA)、聚环氧乙烷 (PEO) 和聚己内酯 (PCL) 的帮助下,使用耳廓软骨细胞和基于仿生微孔甲基丙烯酸酯修饰的无细胞软骨基质 (ACMMA) 的生物活性生物墨水技术,开发具有精确形状、低免疫原性和优良力学的生物耳廓等效物的新方法。可光交联的 ACMMA 用于模拟软骨特异性微环境的复杂性,以实现活跃的细胞行为,GelMA、PEO 和 PCL 用于平衡可打印性和物理特性以实现精确的结构稳定性,并且形成微孔结构以实现畅通无阻的营养交换,为更高的形状保真度提供机械支撑。最后,在体内成功再生出形态保真度高、弹性好、软骨腔丰富、软骨特异性ECM沉积丰富的成熟耳廓软骨样组织,为患者特异性耳廓软骨的制备和再生提供了新的机会和新的方法。

— 点击图片明胶在血管怎么降解【专题集锦】基于GelMA墨水的生物3D打印(20230110更新)_https://www.jmylbn.com_新闻资讯_第63张查看详情 —

明胶在血管怎么降解【专题集锦】基于GelMA墨水的生物3D打印(20230110更新)_https://www.jmylbn.com_新闻资讯_第66张


简介:哈佛大学医学院的Yu Shrike Zhang教授团队在Small中发表了题为Micropore-Forming Gelatin Methacryloyl (GelMA) Bioink Toolbox 2.0: Designable Tunability and Adaptability for 3D Bioprinting Applications的文章。研究者在GelMA类型、取代率、致孔剂类型、浓度和分子量对GelMA基ATPE生物墨水系统的影响。研究者不仅证明了微孔尺寸的显著扩大和更好的乳化稳定性,而且提高了挤出式、数字光固化生物打印技术具有良好细胞响应的适用性。

— 点击图片明胶在血管怎么降解【专题集锦】基于GelMA墨水的生物3D打印(20230110更新)_https://www.jmylbn.com_新闻资讯_第63张查看详情 —

明胶在血管怎么降解【专题集锦】基于GelMA墨水的生物3D打印(20230110更新)_https://www.jmylbn.com_新闻资讯_第68张


简介:四川大学华西口腔医院的郭维华教授团队基于挤出式3D生物打印技术利用GelMA水凝胶重组SD大鼠来源的HERS细胞和DPCs,并通过体内实验来验证HERS-DPCs/GelMA支架的成骨能力。该研究基于挤出式3D生物打印利用GelMA重组HERS细胞和DPCs,并通过牙槽窝移植实验验证重组结构的成骨性能。研究结果表明GelMA具有优异的生物相容性,有利于细胞增殖、迁移等活动。3D打印的方式最大程度地模拟体内牙发育过程中的微环境,构建的HERS-DPCs共培养结构中,HERS细胞和DPCs发生迁移,植入SD大鼠牙槽窝缺损后有利于牙槽骨再生。相关论文“3D-bioprinted Recombination Structure of Hertwig’s Epithelial Root Sheath Cells and Dental Papilla Cells for Alveolar Bone Regeneration”发表在International Journal of Bioprinting杂志上。

— 点击图片明胶在血管怎么降解【专题集锦】基于GelMA墨水的生物3D打印(20230110更新)_https://www.jmylbn.com_新闻资讯_第63张查看详情 —

明胶在血管怎么降解【专题集锦】基于GelMA墨水的生物3D打印(20230110更新)_https://www.jmylbn.com_新闻资讯_第70张


简介:该研究通过3D打印技术构建了一种双层仿生人工骨膜,以甲基丙烯酰化明胶 (GelMA) 和羟基磷灰石 (nHA) 作为仿生形成层,以负载镁离子的聚N-丙烯酰基甘氨酸 (PACG) 和GelMA的共聚凝胶作为仿生纤维层。两层中均含有GelMA组分,为挤出打印的实现提供了基础;由于nHA纳米粒子能够释放钙离子,形成层承担了促进骨髓间充质干细胞成骨分化的功能;纤维层的P (ACG-GelMA)-Mg2+水凝胶具有氢键增强的力学强度和长达60天左右的降解时间,起到保护内部缺损部位的功能,并且其中持续释放的镁离子展现出调控巨噬细胞向M2表型极化和促进脐静脉内皮细胞血管生成的功能。这种双层人工骨膜支架植入到大鼠颅骨临界尺寸骨缺损部位后,在术后12周具有最优的新骨生成效果,因而具有明显的促进骨再生作用。相关研究成果以“ biomimetic artificial periosteum for boosting bone regeneration”为题发表在Bio-des Manuf上。

— 点击图片明胶在血管怎么降解【专题集锦】基于GelMA墨水的生物3D打印(20230110更新)_https://www.jmylbn.com_新闻资讯_第63张查看详情 —

明胶在血管怎么降解【专题集锦】基于GelMA墨水的生物3D打印(20230110更新)_https://www.jmylbn.com_新闻资讯_第72张


简介:明胶微球是具有温敏特性的特殊微结构,其可在低温条件下维持弹性体形态,而在高温条件下可融化为液体。基于明胶微球的温敏特性,浙江大学贺永教授团队(EFL团队),提出了可控孔隙的大尺寸组织构建思路:通过明胶微球实现打印组织内的有序孔隙结构,将混合组织主体细胞及血管内皮生长因子(VEGF)的GelMA水凝胶预聚液作为墨水的主体组分,将负载人血管内皮细胞的明胶微球作为墨水的辅助组分,实现了厘米级多孔血管化大组织的打印。相关研究“Thermo-sensitive Sacrificial Microsphere-based Bioink for Centimeter-scale Tissue with Angiogenesis”发表在International Journal of Bioprinting期刊上。

— 点击图片明胶在血管怎么降解【专题集锦】基于GelMA墨水的生物3D打印(20230110更新)_https://www.jmylbn.com_新闻资讯_第63张查看详情 —

明胶在血管怎么降解【专题集锦】基于GelMA墨水的生物3D打印(20230110更新)_https://www.jmylbn.com_新闻资讯_第74张


简介:四川大学华西口腔医院的田卫东、杨波团队将猪牙囊衍生的dECM被添加到甲基丙烯酸酯明胶(GelMA)中,形成GelMA/dECM细胞负载的bioink,其显示出优异的机械性能、可印刷性以及生物相容性。参照天然牙周纤维定向排列的形貌线索,利用数字光投影(DLP)生物打印机构建了一种高精度PDL模块,并成功引导被包裹的牙囊细胞的空间取向。相关研究成果以“A 3D-Bioprinted Functional Module Based on Decellularized Extracellular Matrix Bioink for Periodontal Regeneration”为题发表在Adv. Sci.上。

— 点击图片明胶在血管怎么降解【专题集锦】基于GelMA墨水的生物3D打印(20230110更新)_https://www.jmylbn.com_新闻资讯_第63张查看详情 —

明胶在血管怎么降解【专题集锦】基于GelMA墨水的生物3D打印(20230110更新)_https://www.jmylbn.com_新闻资讯_第76张


明胶在血管怎么降解【专题集锦】基于GelMA墨水的生物3D打印(20230110更新)_https://www.jmylbn.com_新闻资讯_第77张

【产品介绍】光固化GelMA水凝胶(EFL-GM系列)

— 点击图片明胶在血管怎么降解【专题集锦】基于GelMA墨水的生物3D打印(20230110更新)_https://www.jmylbn.com_新闻资讯_第61张查看详情 —

明胶在血管怎么降解【专题集锦】基于GelMA墨水的生物3D打印(20230110更新)_https://www.jmylbn.com_新闻资讯_第79张


明胶在血管怎么降解【专题集锦】基于GelMA墨水的生物3D打印(20230110更新)_https://www.jmylbn.com_新闻资讯_第80张