方舱ct怎么取浅谈影像新兵方舱CT应用流程及经验

新闻资讯2026-04-21 15:15:15
方舱ct怎么取浅谈影像新兵方舱CT应用流程及经验_https://www.jmylbn.com_新闻资讯_第1张

      自2019年末新型冠状病毒肺炎(COVID-19)疫情发生以来,胸部CT迅速成为COVID-19诊断、治疗、随访等必不可少的检查手段,但影像中心内交叉感染的风险也随之升高,而方舱CT作为在疫情中诞生的新系统,将发热患者和密切接触者最大程度上的与普通门诊和住院患者隔离开来,从而杜绝因检查设备导致的交叉感染的可能。本文就结合新冠肺炎疫情常态化防控要求,就山东大学齐鲁医院方舱CT的规范使用流程和应用经验进行一下分享。

  一、方舱CT的选择

      我院于2021年3月安装联影移动放射科方舱CT(UCT550),该设备为联影高清CT(HRCT)满足高分辨率胸部CT的扫描标准,设备是40排80层,配备AI(Artificial Intelligence)自动识别技术,并配备天眼摄像头可实现自主摆位,有双向广播系统方便医患交流,实现与患者和家属真正不接触,最大限度的避免接触感染。

  二、位置选择

      方舱CT位置选择十分重要,考虑到检查流程合理化,电离辐射防护规范和患者的便利性,我院方舱CT选择在距离发热门诊20米处,整个系统建立在水泥硬化的空地上,连接了水,电,网基础设施。依据感控要求,开通了方舱CT专用通道并预留了工作人员专用通道,配置隔离带和发热或疑似新冠肺炎患者专用通道[1]。

  三、辐射防护

      方舱CT作为特殊情况下的CT检查,是独立于医院放射科之外的一种带有X线的检查系统。因其暴露在户外,不仅要充分考虑到自身的防护要求,也要考虑到其对周边环境的影响。方舱CT存在于一个有铅板围挡的密闭空间内,铅当量为4.5mm,箱体外侧镶嵌有保温材料、防雨材料和防雷电设施,在箱体外侧和过道贴有电离辐射警告标识。方舱CT 机房均通过第三方检测机构依据GBZ130-2013《医用X射线诊断放射防护要求》[2]、GBZ264-2015《车载式医用X 射线诊断系统的放 射防护要求》[3]及GB 18871-2002《电离辐射防护与辐射 安全基本标准》[4]进行检测并通过。

  四、系统配置

      方舱CT除了机器本身的配置外,作为独立放射科之外的系统,附属设施也是重要组成部分。我院方舱CT,机房内配有壁挂空气消毒机一台,变频恒温空调两台,紫外线消毒灯两台,类负压通风设备一台。控制室内有,壁挂空气消毒机一台,变频恒温空调一台,除湿机一台,洗手池,紫外线消毒灯一台。区域划分为,清洁区,污染区,一脱区,二脱区[5]。如图1所示。 

图1 方舱CT内部空间结构图

方舱ct怎么取浅谈影像新兵方舱CT应用流程及经验_https://www.jmylbn.com_新闻资讯_第2张

  五、信息网络

      我院方舱CT与放射科RIS和PACS相连接,并在发热门诊处设有条码打印机和自主胶片打印机。如有疑似患者需要CT检查,发热门诊可将患者信息第一时间上传RIS,方舱CT检查技师获得信息后可为患者迅速提供检查。检查完成后,可将图像信息上传PACS,诊断医生和发热门诊医生可在第一时间查看到患者图像,患者也可在10分钟内,打印出自己的胶片。

  六、感控防护及检查流程

      除X线电离防护外,方舱CT检查需对操作技师、患者及家属做相应的防护。根据国家卫生健康委办公厅印发的《新型冠状病毒肺炎防控方案》(第五版)[6]对于在新型冠状病毒感染的肺炎疫情防控工作中不同的工作人员其防护等级是不同的。如是疑似患者,技师则执行二级防护。方舱CT内,设置清洁区、一脱区、二脱区、免洗手消毒液、一次性防护服、一次性乳胶手套、鞋套、洗手液。技师需经多次反复训练穿脱流程和检查流程,并做好总结,考察合格方可上岗。为此我科花费了大量时间进行了防护用品穿脱,消杀,接诊流程的演练,并做总结和改进措施。(附件1所示),防护用品穿脱流程如图2所示。   

                 方舱ct怎么取浅谈影像新兵方舱CT应用流程及经验_https://www.jmylbn.com_新闻资讯_第3张

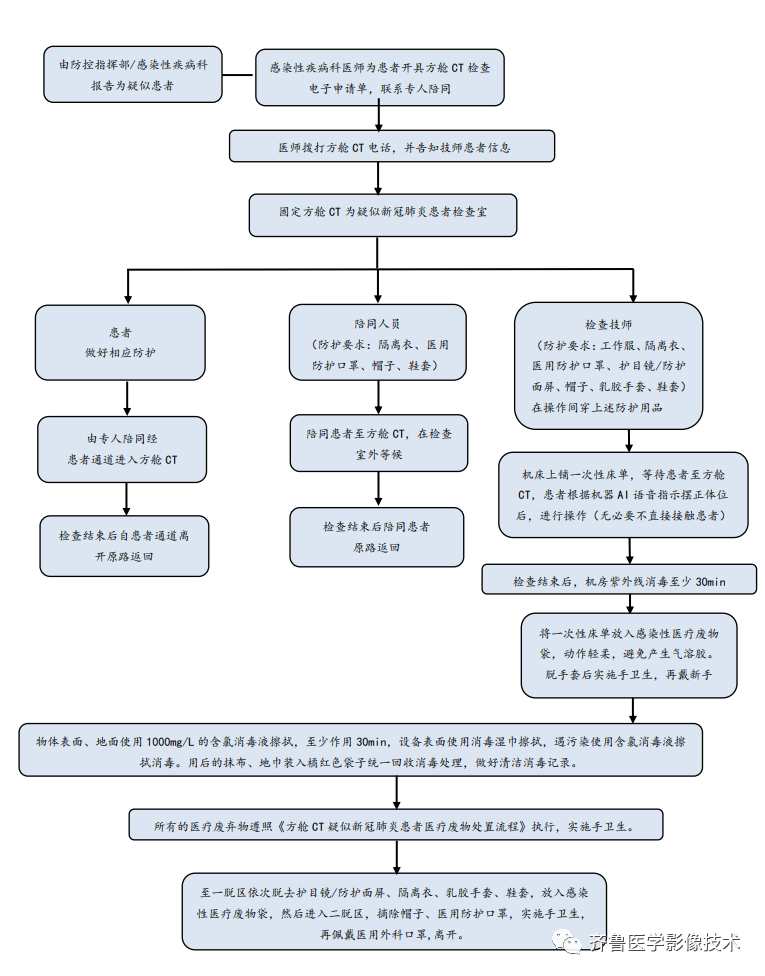
图3  方舱 CT 疑似新冠肺炎患者检查流程图方舱ct怎么取浅谈影像新兵方舱CT应用流程及经验_https://www.jmylbn.com_新闻资讯_第4张

、消毒流程

     患者在完成检查后,技师打开紫外线消毒灯,至少消杀30min,后携带1000mg/L含氯消毒浸泡过的抹布进入污染区进行擦拭,由近及远的原则,将一次性床单放入感染性医疗废物袋,动作轻柔,避免产生气溶胶。脱手套后实施手卫生,再戴新手套。物体表面、地面使用1000mg/L的含氯消毒液擦拭,至少作用30min,设备表面使用消毒湿巾擦拭,遇污染使用含氯消毒液擦拭消毒。用后的抹布、地巾装入橘红色袋子统一回收消毒处理,做好清洁消毒记录。至一脱区依次脱去护目镜/防护面屏、隔离衣、乳胶手套、鞋套,放入感染性医疗废物袋,然后进入二脱区,摘除帽子、医用防护口罩,实施手卫生,再佩戴医用外科口罩离开。两个相邻的患者做检查,消毒完成后要相隔30min以上[7]。

九、医疗废物处置、消毒流程

图4 医疗废物处置流程图

方舱ct怎么取浅谈影像新兵方舱CT应用流程及经验_https://www.jmylbn.com_新闻资讯_第5张


图5 鹅颈式封扎法示意图方舱ct怎么取浅谈影像新兵方舱CT应用流程及经验_https://www.jmylbn.com_新闻资讯_第6张


十、总结培训

      在规范所有流程和细节后,我院进行了方舱CT接诊流程的演练培训,检查技师实地操作每一个环节,并对流程进行了总结和优化。培训取得了很好的效果,检查技师不仅熟悉了整个流程,还可以更加高效的、迅速的应对各种紧急情况。

 十一、讨论

      在疫情之初,并没有方舱CT,而是随着疫情的发展和对其探索出现的一种新系统,影像新兵的出现,是医学影像发展的必然趋势。疫情之初我院也不具备这种新系统,只是在原来CT室内准备一台专门的发热门诊CT,虽然隔离出了专用通道,但是在空间上仍然和其他门诊住院患者有交集,仍有被感染的风险,同时,由于发热门诊距离CT室尚有很大的距离,患者需通过很多通道电梯才能到达放射科,检查完毕后要做大量的消杀工作,而方舱CT的出现很好的解决了这些问题。本文总结了我院方舱CT 检查流程与相关防控经验,希望可以为疫情下其他医院或防疫单位工作开展提供一些帮助。

参考文献

​[1] ​GWS/T 311-2009,医院隔离技术规范[S].

​[2] GBZ 13-2013,医用X射线诊断放射防护要求[S].

[3] GBZ264-2015,车载式医用X 射线诊断系统的放射防护要求[S].

[4] GB 18871-2002,电离辐射防护与辐射安全基本 标准[S].

[5] 刘园,郑传胜,雷子乔,等.方舱医院新型冠状病毒肺炎CT检查的防控体会[J].中华放射学杂志,2020,54.

[6] 雷子乔,史河水,梁波,等.新型冠状病毒(2019-nCoV)感染的肺炎的影像学检查与感染防控的工作方案[J/OL].临床放射学杂志,2020,1-6(2020-03-04).https://doi.org/10.13437/j.cnki.jcr.20200206.001.

[7] WS/T512-2016,医疗机构环境表面清洁与消毒管理规范[S].


作者:韩培
编辑:张田园、赵梦