
口腔溃疡的治疗可以通过设计用于递送药物或细胞因子的多种生物材料来实现。然而,由于许多患者对这些物质的黏附性差、在口腔内停留时间短以及药物疗效欠佳,其治疗效果往往受到限制。在本研究中,提出了一种新型的水凝胶贴片(FSH3),其由丝素蛋白/透明质酸基质组成,具有光敏粘附性,并掺入铁离子/紫草素纳米颗粒以增强愈合效果。该水凝胶通过简单的局部注射形成,并在紫外光照射下固化,覆盖在黏膜损伤表面形成粘附性屏障。随后,FSH3表现出卓越的活性氧消除能力以及近红外光热杀菌活性,这些特性有助于消灭细菌并调节氧化水平,促进伤口从炎症阶段向组织再生的转变。在模拟口腔溃疡的糖尿病大鼠模型中,FSH3通过调节受损组织的炎症环境、维持口腔微生物群平衡以及加速上皮再生,显著加快了愈合过程。总体而言,具有光敏特性的FSH3水凝胶在快速伤口修复方面展现了潜力,或将改变糖尿病口腔溃疡的治疗方法。
口腔溃疡,通常称为口腔黏膜损伤,是一种常见的口腔健康问题,表现为口腔上皮组织的持续侵蚀或破坏。全球范围内,超过25%的人曾经或正在经历口腔溃疡。如果不及时有效地治疗,溃疡的上皮层会进一步恶化,导致凹陷甚至组织坏死。这种退化严重影响咀嚼、吞咽、说话,甚至消化等基本功能。此外,由于口腔黏膜的保护功能减弱,溃疡容易受到细菌感染,这进一步阻碍了溃疡的愈合过程。
为了加速口腔溃疡的愈合,已经开发了多种治疗方案,如含有维生素的粉末、含有类黄酮和壳聚糖的商业口腔溃疡贴片,以及生长因子凝胶等药膏。然而,由于口腔环境动态且潮湿,这些治疗手段在口腔黏膜表面的滞留时间通常不足2小时,因此治疗效果有限。因此,开发具有优异粘附性能的生物材料对于改善口腔溃疡的康复至关重要。
具有粘附特性的水凝胶贴片为管理口腔溃疡提供了一种可行的策略。通常,这类贴片的粘附技术可分为物理粘附和化学粘附两类,许多依靠从液体到固体的转变来确保粘附。物理粘附通常使用氢键,但在潮湿的口腔环境中,因其常常失效而难以实现强力粘附。相反,通过与组织表面形成化学键的粘附方式,能够提供更强的粘附力,并促进粘附部位的细胞迁移。
最近的研究表明,一种由o-硝基苯甲醛(NB)接枝透明质酸和双键改性明胶组成的水凝胶在潮湿组织上具有强大的粘附力、低膨胀性、快速凝胶化和优异的生物相容性,这些特性对于唾液丰富的口腔环境应用至关重要。此外,这种水凝胶的主要成分明胶和透明质酸,与口腔黏膜的细胞外基质(ECM)的组成相似,后者主要由蛋白质和多糖构成。因此,这种模拟ECM的粘附性水凝胶可能是加速口腔黏膜损伤愈合的理想选择。
在实现粘附特性之后,水凝胶敷料是否能有效执行其指定的生物功能,对于确保口腔溃疡伤口的最佳修复至关重要。口腔溃疡的愈合与皮肤伤口愈合类似,通常包括三个相互交织的阶段:炎症、增生和重塑。在口腔黏膜的修复过程中,具有粘膜粘附性的水凝胶能够自主调节伤口环境,控制细菌感染、炎症和宿主细胞活性,并在唾液环境中保护受损部位超过12小时,这对于支持口腔黏膜的再生至关重要。
近年来,各种生物活性材料已被引入水凝胶中用于皮肤伤口愈合。这些材料以其通过抗炎作用、杀菌以及促进生长因子生成来加速组织再生的能力而广受认可,且无需添加细胞因子、细胞或药物。然而,这些材料在潮湿环境中往往表现出不足的粘附强度和稳定性。此外,其复杂的结构设计、功能改造以及对外部干预的需求可能会阻碍其在临床环境中的应用。因此,开发具有强粘附力并具备有效生物愈合能力的口腔溃疡贴片显得尤为重要。
本研究旨在通过开发一种类似ECM的水凝胶贴片(简称FSH3,见图1)来有效治疗口腔溃疡。该贴片将具有治疗效果的铁离子/紫草素纳米颗粒掺入由甲基丙烯酸酯丝素蛋白(SFMA)和NB接枝透明质酸(HA-NB)组成的生物分子基质中,该基质可通过紫外光(UV)固化并实现粘附。当暴露于365 nm紫外光时,水凝胶通过自由基聚合在伤口上形成保护层。此外,FSH3水凝胶对湿润组织表现出较强的粘附性,这是由于HA-NB中的o-硝基苯分子在紫外光照射下转化为醛分子,通过与组织表面氨基形成亚胺键,促进快速且强力的组织粘附。
此外,嵌入FSH3水凝胶中的铁离子/紫草素纳米颗粒表现出优异的近红外光热杀菌特性,并能有效消除活性氧,这些特性对于消灭细菌和调节氧化状态至关重要,从而帮助伤口从炎症期进入增生期。FSH3的三维多孔结构,由天然材料衍生物构成,作为理想的细胞支架,能够促进细胞粘附、增殖和血管生成,从而推动组织的重塑过程。在链脲佐菌素诱导的细菌感染大鼠模型中,FSH3有效加速了伤口修复。

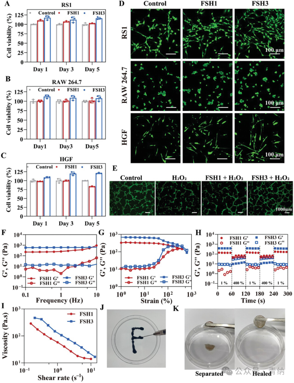
2.1 水凝胶的合成与粘附性能
图1A展示了丝素蛋白(SF)与缩水甘油基甲基丙烯酸酯(GMA)相互作用,合成SFMA的过程。同时,NB的氨基(─NH2)通过酰胺键与透明质酸(HA)的羧基(─COOH)结合,生成HA-NB。在图1B的1H NMR光谱中,显示了SF分子链成功接枝甲基丙烯酸酯基团,SF甲基丙烯酸酯的接枝度约为11.2%。在HA-NB的1H NMR光谱中,δ = 7.67 ppm 和 δ = 7.32 ppm的峰与NB分子a、b位置的质子相符,证明了o-硝基苯甲醛基团成功接枝到HA上,NB的接枝度约为0.94%。此外,图1C展示了HA-NB与SFMA反应在皮肤上形成水凝胶的过程。SFMA中的双键在紫外光照射下发生聚合,形成交联水凝胶网络。同时,紫外光照射生成HA-NB上的醛基,这些醛基与SFMA的氨基以及皮肤表面形成动态共价键。FTIR光谱分析(图S1,附加信息)显示SFMA在1638 cm−1和1520 cm−1处有─CH2═CH2─的特征吸收峰,HA-NB在1612和1404 cm−1处的峰则代表了─NB弯曲振动。此外,500至800 cm−1处吸收带的显著增加,表明C═O振动,进一步确认了FSH水凝胶的成功合成。

2.2 FeSK纳米颗粒的合成与表征
图2A通过扫描电子显微镜(SEM)成像展示了FeSK的形貌特征。FeSK纳米颗粒形态均匀,呈现出独立的纳米球形,没有明显的聚集现象。动态光散射数据显示,FeSK纳米颗粒的平均粒径为356.8 ± 9.4 nm(图2B)。此外,FeSK纳米颗粒显示出−34.6 mV的zeta电位(图S2,附加信息),这可能与FeSK表面的多酚基团有关。接下来,系统研究了FeSK在近红外(NIR)光下的光热特性。我们通过808 nm激光辐射(1 W cm−2)照射不同浓度的FeSK,并用红外相机实时捕捉其热成像(图S3,附加信息)。值得注意的是,与磷酸盐缓冲液(PBS)相比,FeSK表现出显著更高的温度升高。此外,FeSK的光热效率被测定为14.42%(参考图2H;图S4,附加信息)。这些结果表明FeSK纳米颗粒在光热抗菌应用中具有优异的光热稳定性和效率。

2.3 FSH水凝胶的合成与表征
图2D展示了随着FeSK浓度增加,FSH水凝胶的温度迅速升高。特别是,含有0.5 mg mL−1 FeSK的水凝胶在照射2分钟后温度达到60.4°C,而1 mg mL−1和2 mg mL−1浓度的水凝胶温度分别达到了73.9°C和85.2°C。图2E显示了固定浓度FSH3水凝胶在增加激光功率密度后温度的升高。此外,808 nm照射5分钟后的热成像与温度上升曲线一致(图2C)。通过自然光下放置约7分钟让水凝胶恢复至环境温度来评估其光稳定性。结果表明,即使经过四个激光照射循环,水凝胶的温度依然显著上升,表明其具有出色的光热稳定性(图S5,附加信息)。
随后,在50至600°C的空气环境中进行了热重分析(TGA),以评估新制备的FSH水凝胶的热稳定性。图S6显示,样品表现出三个明显的分解温度。最初,所有样品的重量在200°C以下逐渐减少,主要是由于样品中自由水的蒸发。接下来,在200至400°C之间,水凝胶的重量减少是由于聚合物侧链基团的分解。超过400°C后,水凝胶开始氧化、分解和炭化,这与主要多糖链的断裂有关。在600°C时,FSH1和FSH3水凝胶的总质量损失率分别为63.5%和59.5%,这表明FeSK纳米颗粒的引入增强了水凝胶支架的稳定性。
2.4 FSH水凝胶的体外生物相容性和抗氧化性能
我们进一步评估了FSH水凝胶在细胞水平的性能。作为组织工程和伤口愈合的多功能敷料材料,其安全性至关重要。因此,首先对所制备的FSH水凝胶进行了细胞相容性测试。采用细胞计数试剂盒(CCK-8)实验,评估了RS1、RAW 264.7和HGF细胞在分别培养1、3、5天后的细胞活力。图3A-C显示,FSH1和FSH3组的细胞活力均超过100%,表明水凝胶的毒性极低。经过3天的细胞培养后,对RS1、RAW 264.7和HGF细胞进行细胞活/死染色。在FSH组观察到的绿色荧光与对照组相似,且几乎没有死亡细胞(图3D)。接下来,通过溶血实验测试了FSH水凝胶的血液相容性。图S7(附加信息)显示,双蒸水(DDW)上清液呈鲜红色,表明红细胞溶解,随后释放出血红蛋白。相反,PBS组和水凝胶组的上清液保持透明,溶血率均低于5%,证明其具有优异的血液相容性。综上,FSH水凝胶表现出优异的生物相容性,使其成为理想的生物医学应用支架材料。

2.5 FSH水凝胶的机械性能和抗氧化特性
水凝胶敷料需要具备足够的机械性能和柔韧性,以适应复杂和动态的伤口环境。利用DHR-2流变仪对FSH水凝胶的机械性能进行了广泛分析。首先,通过0.1至10 Hz的振荡频率测试,评估了水凝胶的频率依赖性流变学响应(图3F),发现贮藏模量(G')在整个测试过程中始终高于损耗模量(G″),表现出稳定性。随后,进行了应变扫描测试,分析了FSH水凝胶的线性粘弹性范围(图3G)。FSH3在应变超过100%时表现出一个转变点,表明在应变超过100%时,水凝胶呈现出胶态。随后,进行了振幅测试,以评估FSH样品的自愈性能。图3H显示了在高应变(400%)下对水凝胶网络的影响,随后评估了低应变(1%)下的恢复性能。在400%应变下,G'显著下降到G″以下,表明水凝胶网络发生了断裂。当应变恢复至1%时,G'和G″恢复到初始值,展示了水凝胶的快速自愈能力【25】。反复的网络恢复和崩溃循环进一步证明了水凝胶出色的自愈性能,这归因于FSH3水凝胶中聚合物链间的Schiff碱反应的动态可逆交联。最后,剪切测试表明由于网络中的动态物理交联,水凝胶表现出剪切变稀特性,突显了其有效的可注射性(图3I)。图S8(附加信息)显示,水凝胶在紫外光照射后,其机械性能显著增强,G'从10 Pa增加至1000 Pa左右,提升约100倍。此外,宏观照片进一步证实了FSH水凝胶的可注射性和自修复特性。
2.6 细胞迁移和血管生成的体外检测
我们采用细胞划痕实验评估了FSH水凝胶在氧化应激条件下对细胞迁移的影响。使用移液枪头在RS1细胞的培养板底部划痕,随后加入H2O2和水凝胶,观察在12小时和24小时孵育期间划痕区的变化。图4A显示,随着时间的推移,对照组的细胞有效迁移和增殖,在24小时内显著缩短了迁移距离。相比之下,H2O2组的划痕区域变化很小,细胞几乎未迁移到划痕区。处理过FSH3的细胞相较于H2O2组表现出增强的迁移能力,划痕表面积逐步减少。最后剩余的划痕面积仅为原始面积的27.25%(图4B所示)。这些结果表明,合成的水凝胶通过中和外源氧化物,增强了细胞的抗氧化应激反应。

2.7 FSH水凝胶光热抗菌性能的体外评估
感染显著阻碍了伤口的完全愈合。在本研究中,我们首先采用琼脂平板计数法探讨了FSH系统的抗菌效果。对革兰氏阳性菌(MRSA)和革兰氏阴性菌(MRPA)进行了有无808 nm近红外(NIR)激光照射下的抗菌实验(图5A)。水凝胶组能够粘附部分细菌,在未照射NIR的情况下,MRSA的抗菌率为14%(图5B),MRPA为18%(图5C)。如预期所示,FSH3 + NIR组的抗菌率接近100%,表明使用NIR激光(808 nm,1 W cm−2,照射5分钟)显著增强了FSH3水凝胶的杀菌能力。为了进一步验证水凝胶对细菌生长的抑制效果,进行了细菌活/死染色实验(图5A)。与对照组相比,FSH1、FSH3和FSH1 + NIR处理组的绿色荧光显著减少,表明水凝胶具有捕获细菌的能力(图5D、E)。特别是FSH3 + NIR组显示出最强烈的红色荧光,这是因为碘化丙啶(PI)渗透到受损的细菌膜内,使细菌染成红色。

2.8 FSH3 水凝胶对 MRSA 感染糖尿病背部皮肤创伤的体内愈合效果
在获得体外数据后,我们进一步评估了 FSH3 水凝胶在体内促进糖尿病伤口愈合的潜力。首先,研究重点放在 FSH3 水凝胶的止血能力上。快速止血对于伤口的高质量修复至关重要。因此,我们在水凝胶基质中引入了具有光活性粘附性能的 NB 组分,以实现快速止血。FSH3 水凝胶的止血效果通过大鼠肝脏和尾部止血模型进行评估。在肝脏止血模型中(图 S15,补充信息),接受 FSH3 处理的大鼠表现出最显著的止血效果,几乎没有可见的出血,而其他组则存在明显的出血。定量分析显示,空白组(199.2 mg)和纱布组(132.7 mg)的失血量显著高于 FSH3 水凝胶组(11.4 mg)。在尾部止血模型(图 S16,补充信息)中得到了类似的结果,进一步证实了 FSH3 水凝胶在体内优异的止血效果。

2.9 FSH3 水凝胶对 MRSA 感染糖尿病口腔溃疡的体内愈合效果
在确认 FSH3 水凝胶对背部皮肤伤口的愈合作用后,研究重点转向构建口腔溃疡模型,以进一步评估其愈合能力。该模型的构建方法详见图7A。在向大鼠黏膜涂抹冰醋酸后,溃疡部位迅速出现发白反应。除了水凝胶治疗组外,还包括 PBS 处理的阴性对照组和作为阳性对照的利多卡因组。图7B显示,术后第一天,所有大鼠组的口腔中央均出现硬质溃疡,周围黏膜红肿并伴有黄膜。水凝胶治疗两天后,假膜厚度和溃疡面积均有减少。四天后,对照组仍可见假膜残留,而利多卡因和 FSH3 组的黏膜红肿明显减轻,FSH3 + NIR 组的溃疡面积最小。到第五天,FSH3 + NIR 组的溃疡几乎完全愈合。

2.10 FSH3 水凝胶的抗菌机制的转录组学评估
宏基因组学通过基因组学方法和生物信息学工具探讨整个微生物群落的遗传内容。我们通过 RNA 测序分析了 FSH3 + NIR 的抗菌效果,研究了 MRSA 在暴露于 FSH3 + NIR 后的差异表达基因(DEGs)。样品中的基因表达数量和数值分布如图 8A 所示。主成分分析确认了组间差异的内部一致性,从而验证了 RNA 测序结果(图 8B)。
来源:青纳