为什么有些针要避光左氧氟沙星是否需要「避光」输注?一表掌握常用避光输注药物

新闻资讯2026-04-17 13:34:26
为什么有些针要避光左氧氟沙星是否需要「避光」输注?一表掌握常用避光输注药物_https://www.jmylbn.com_新闻资讯_第1张
近日,笔者在小红书上看到一个求助贴:输液过程需要避光袋,为什么输液管不是避光?会不会有毒?

为什么有些针要避光左氧氟沙星是否需要「避光」输注?一表掌握常用避光输注药物_https://www.jmylbn.com_新闻资讯_第2张图片来源:小红书 @ 小 * 子
从上传的图片来看,该袋药物是左氧氟沙星氯化钠注射液,其包装袋上要求储藏时:遮光;密闭;室温保存。

该帖子下面已有 446 条回复,现摘录其中几个有代表性的回复:

@ 耳 ** 鱼:其实我也一直想知道左氧为啥出厂给了个避光的袋子?这么多年药房都没有特殊要求它必须用避光输液器,我猜测是尽量避光储存,但是输的时候并不需要特别避光。

@ 非 *:避免阳光直射就可以,避光袋防止运输途中被太阳光长时间照射,降低运输储存成本,输液的时候只要不是大白天阳光直照就不要紧,你要是把它翻过来拍,就会发现上面写着「储存:避光」而不是输注避光。

@ 俅 *:这个说明书上也没明确规定要避光输注,但输药液的病人要求少接触光,因为药物在体内光照会产生光毒性。

@ 素 ** 餮:记得我上学的时候,老师说光敏性的是输完液之后不要晒太阳,不知道怎么的,医院就都把遮光措施放在输液袋上,理论上还要嘱咐患者,输完液之后少晒太阳。

@ 熬 *** 耶:最搞笑的是有个病人挂避光的药,然后问我,是不是要把灯关了或者找个没有光的地方?我说是给药避光,不是给你避光。


从中可见,大家对避光输液、遮光储藏、光敏反应等概念及要求还不是很清楚。下面,我们结合话题及参考文献,就相关问题展开进一步的讨论。

Q

左氧氟沙星需要避光输注吗?


在丁香园用药助手查阅了三家不同厂家生产的左氧氟沙星(氯化钠)注射液 [1],未找到需要遮光储藏和避光输注的要求。

为什么有些针要避光左氧氟沙星是否需要「避光」输注?一表掌握常用避光输注药物_https://www.jmylbn.com_新闻资讯_第3张
但在药物不良反应说明中,都提到「光敏感性/光毒性」反应:在使用氟喹诺酮类抗生素后暴露于阳光(日光)或紫外线照射下,或发生中度至严重的光敏感性/光毒性反应。因此,应该避免过度暴露与光源下。

为什么有些针要避光左氧氟沙星是否需要「避光」输注?一表掌握常用避光输注药物_https://www.jmylbn.com_新闻资讯_第4张
根据以上说明,笔者理解为:

  • 左氧氟沙星注射液储藏时需要避光;
  • 输注期间没有明确要求避光输注,也就是没有要求使用避光输液袋和输液器;
  • 在输注左氧氟沙星后,要求患者避免过度暴露于光源下。也就是「输注药物后的人」需要避光。

在此提醒:需要避光输注的药物在输注时,一定要使用避光输液器或将成品输液药品与输液管外部均套上黑袋;在输注前要向患者讲明原因,得到患者的理解,避免患者产生恐惧感;输注期间邻近窗户的病床拉上窗帘,避免日光照射。

Q

何谓遮光贮藏和避光输液?


遮光贮藏是指药品用不透光的容器包装,防止药品因光照发生理化性质的改变从而影响药品的质量。为充分保证药品稳定性,药典中对较多品种的药品规定了遮光要求 [2]

中国药典中明确指出,对光不稳定药品需在前面加「遮光」等字样,不要使用药典中无明确规定的「避光」字样。遮光是指用不透光的容器包装,例如棕色容器或黑纸包裹的无色透明、半透明容器。

下图中,我们采用棕色药物包装盒来储存抢救车内的药物,以满足药物管理制度中对部分药物需要遮光储藏的要求,同时便于查对和取用。

为什么有些针要避光左氧氟沙星是否需要「避光」输注?一表掌握常用避光输注药物_https://www.jmylbn.com_新闻资讯_第5张图片来源:作者提供
避光输液指临床许多光敏性药物(如硝普钠、硝酸甘油等)在输注过程中会发生光化降解反应,继而导致药物活性成分含量降低、产生变色沉淀影响质量等不良结果。因此这些药物需要在避光条件下输液 [3]

Q

避光输液和遮光贮藏的要求和区别


多数药物在极短的时间内都会发生光化降解反应,其贮藏时也要避光保存。针对需要避光输注药品,需做到从取药到配液完成再到输注完成期间药品未见光,最大化的保证药品的稳定性、安全性、有效性 [4]

避光输液和遮光贮藏的区别见下图 [2]

为什么有些针要避光左氧氟沙星是否需要「避光」输注?一表掌握常用避光输注药物_https://www.jmylbn.com_新闻资讯_第6张
《静脉用药安全输注药护专家指引》中关于避光输液的推荐意见:药品说明书中要求输注过程需要避光的药物,建议使用避光输液器代替传统的避光方法。针对药物的避光输液要求,可选择使用国家药监局批准的生产避光输液器。这些避光输液器在输注管路中加入了避光剂,可以防止一定波长范围的光线透过,避免药物结构、成分的变化 [3]

下图为避光输注时用的避光输液器与输液袋。

为什么有些针要避光左氧氟沙星是否需要「避光」输注?一表掌握常用避光输注药物_https://www.jmylbn.com_新闻资讯_第7张

图片来源:作者提供


Q

何谓药物光敏反应?


药物的光敏反应是指使用药物后,暴露于紫外线所产生的不良反应。根据其发生机制,光敏反应又分为光毒性反应和光变态反应两类。

光变态反应是药物吸收光能后成激活状态,并以半抗原形或与皮肤蛋白结合,成为全抗原,经表皮细胞传递给免疫活性细胞,引起皮肤过敏反应。

光毒性反应是指药物吸收紫外线光能量在皮肤中释放,导致皮肤损伤,主要表现为输液后患者肢体出现皮疹、瘙痒、静脉炎、肿痛等炎性反应。

常见有光毒性的药物主要有: 喹诺酮类,但该类药物中的加替沙星为非光毒性药物;磺胺类;四环素类;维 A 酸类等。

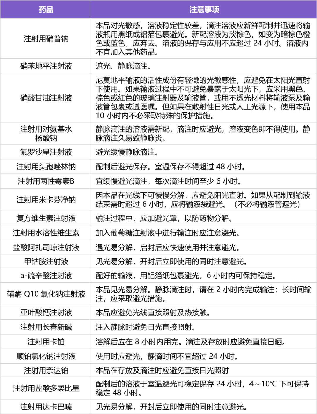
需在输注过程中避光的药物 [5]

为什么有些针要避光左氧氟沙星是否需要「避光」输注?一表掌握常用避光输注药物_https://www.jmylbn.com_新闻资讯_第8张


题图:作者提供
投稿邮箱:heer897@163.com

为什么有些针要避光左氧氟沙星是否需要「避光」输注?一表掌握常用避光输注药物_https://www.jmylbn.com_新闻资讯_第9张
参考文献:
1.  丁香园用药助手:左氧氟沙星说明书.
2.  李晶婷,刘维峰,等. 药品避光、避光输注和药品光毒性. 临床合理用药,2019,12(5).
3.  广东省药学会. 静脉用药安全输注药护专家指引. 今日药学,2023,33(10).
4.  李宵,崔赛,等. 失效模式和影响分析在医院避光输注药品管理中的应用. 中国医院药学杂志,2017,37(21).
5.  静脉用药安全输注药护专家指引. 广东省药学会(2023 年 1 月 30 日发布).