为什么有些针要避光Dr.说丨药品也要打个“遮阳伞”?

新闻资讯2026-04-17 13:34:16

为什么有些针要避光Dr.说丨药品也要打个“遮阳伞”?_https://www.jmylbn.com_新闻资讯_第1张

 侯佳 

药剂科

主管药师

为什么有些针要避光Dr.说丨药品也要打个“遮阳伞”?_https://www.jmylbn.com_新闻资讯_第2张

“我的药片为什么发黄了?”——来自百姓的不解


“这瓶输液怎么会变色了?”——来自护理的疑问


“患者用这个药疗效达不到预期,什么原因呢?”——来自医生的困惑


“有没有一种可能,药品没有避光/遮光呢?”——来自药师的思考


药品是一种特殊的商品,药品有效期是指该药品在规定的贮存条件下,能够保证药品质量的期限,其贮存方法直接影响药品的质量和性质,从而影响患者的用药安全。光照是影响药品质量的重要因素之一,尤其是光中的紫外线会使多药物发生化学反应而使得药品失效甚至产生毒性物质,影响药物疗效和安全。细心的人们会发现在药品说明书中,【贮藏】一栏,对于不同的药品,有不同的要求。 


何为“避光”?何为“遮光”?
在《中华人民共和国药典》2015年版中是这样解释的:避光系指避免日光直射;遮光指用不透光的容器包装,例如棕色容器或黑纸包裹的无色透明、半透明容器。所以家中备用的小药箱,尽量选用可以遮光的材质,而且要保留药盒,不要把药品裸露放置。
光是一种辐射能,人眼可以察觉到的辐射在 380 ~780 nm。紫外线是指 380 nm 以下的辐射, 不仅日光含有紫外线,灯光也含有紫外线。日光灯、荧光灯、节能灯的灯光中都含有紫外线, 只是强度比较弱, 但对于一些紫外光敏感的物质能起到很大的影响。因此,遮光不仅要遮阳光也要遮灯光。例如维生素类中的维生素K1主要原料为甲萘醌,这种物质遇光极易分解产生甲萘醌沉淀而使药物失效,因此在贮存和使用过程中都应注意严格避光。再例如硝普钠是一种常用的扩血管药物,其溶液不稳定需新鲜配置后尽快使用,见光会发生降解反应从而生成氰化物,一方面降低药物的疗效,另一方面降解后的产物具有毒性会危害人体健康。

为什么有些针要避光Dr.说丨药品也要打个“遮阳伞”?_https://www.jmylbn.com_新闻资讯_第3张

避光药的分级及代表药物:
1、特级避光药物:须严格避光保存,使用避光输液器、限时使用 12 小时,变色禁用;静滴时,输液器要用铝箔或不透光材料包裹使其避光。代表药物:硝普钠。
2、一级避光药物:须严格避光保存,输注之前才打开铝箔包装,抽液、配液、输注时避光,变色禁用。主要包括盐酸左氧氟沙星、加替沙星等氟喹诺酮类抗生素,以及两性霉素B、阿霉素等药物。
3、二级避光药物:需避光保存,现配现用,药液变色或加深,应禁用。可以避光输注或在散光下可以不避光输注。包括尼莫地平等降血压药,异丙嗪等抗组胺药物,氯丙嗪等抗精神病药物,顺铂、环磷酰胺、甲氨蝶呤、阿糖胞苷等抗肿瘤药物,以及水溶性维生素、肾上腺素、多巴胺、吗啡等药物。
4、三级避光药物:如脂溶性维生素、甲钴胺、氢化可的松、强的松、呋塞咪、利血平、盐酸普鲁卡因、泮托拉唑钠、依托泊苷、多西他赛、昂丹司琼、硝酸甘油、脂肪乳、中/长链脂肪乳等药物,都对光较敏感,也建议避光保存。

为什么有些针要避光Dr.说丨药品也要打个“遮阳伞”?_https://www.jmylbn.com_新闻资讯_第4张

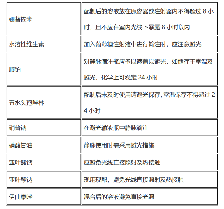
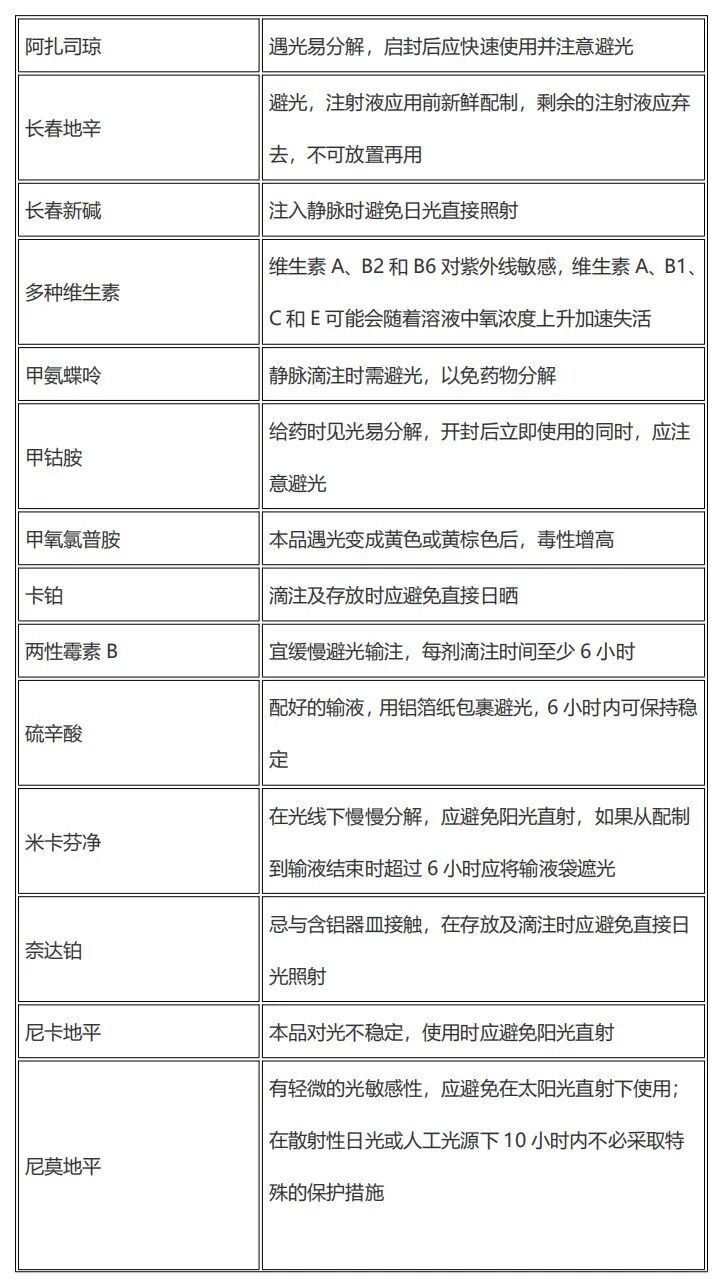
需要避光输液的药物有哪些?
对光敏感的药物需避免阳光直射,尽量减少药物光化降解反应的发生,但不是所有需要遮光贮藏的药物在静脉输注时都需要避光输液。只有对光敏感程度强、光解反应快的药物才需要避光输液,严格按照说明书要求执行。

为什么有些针要避光Dr.说丨药品也要打个“遮阳伞”?_https://www.jmylbn.com_新闻资讯_第5张

为什么有些针要避光Dr.说丨药品也要打个“遮阳伞”?_https://www.jmylbn.com_新闻资讯_第6张

注意不要和“光敏反应”相混淆:
药物的光敏反应,是指人们应用某些药物后,暴露于紫外线下,引起类似过敏样的不良反应。药物致光敏反应的主要表现有:在光照皮肤处出现红疹、水肿,同时伴有瘙痒、灼痛或出现色素沉着,重者可有水疱,水疱破溃后还可形成溃疡或糜烂。比如喹诺酮类抗菌药,是光毒性发生率比较高的一类,代表药物有左氧氟沙星、环丙沙星、洛美沙星。四环素、氯霉素、维生素A等药物也会引发光敏反应。此外,部分抗结核药、心血管类药(强心药、抗心绞痛药、抗心律失常药、抗高血压药、抗高脂血症药)、抗抑郁药、利尿降压药、消化系统药、磺脲类降糖药以及含雌激素、孕激素的口服避孕药等也会引起光敏反应。 
总而言之,为了防止人体发生“光敏反应”,人们需要防晒和遮阳;为了防止药品变性、保证药品质量,药品也需要“防晒”和“遮阳”。

参考文献
[1]国家药典委员会. 中华人民共和国药典 2015 年版(二部)[S]. 北京:中国医药科技出版社,2015.
[2]李晶婷, 刘维峰, 杨文月. 药品避光、避光输注和药品光毒性[J]. 临床合理用药杂志, 2019, 12(14):179-180.
[3]黄淮.关于临床常见避光药物知识点汇总.2021,11,22.
https://www.cn-healthcare.com/articlewm/20211122/content-1287601.html
[4]黄佳,杨莉,赵志刚,等. 药源性光敏反应的致敏药物及防治[J].药品评价,2014,11(2):17-21.


为什么有些针要避光Dr.说丨药品也要打个“遮阳伞”?_https://www.jmylbn.com_新闻资讯_第7张