怎么清除麻醉学术动态 | 麻醉和手术对脑类淋巴系统清除代谢废物及认知功能的影响 一项动物实验结果

新闻资讯2026-04-21 12:25:06

学术动态

神外前沿

怎么清除麻醉学术动态 | 麻醉和手术对脑类淋巴系统清除代谢废物及认知功能的影响  一项动物实验结果_https://www.jmylbn.com_新闻资讯_第1张

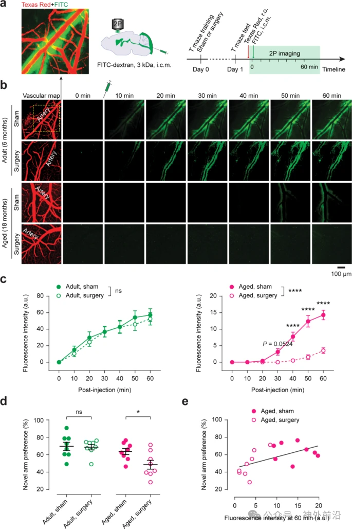
神外前沿讯, 2025年1月24日,美国CUIMC麻醉学系等团队在Molecular Brain(影响因子3.3,JCR分区Q2)上报道了glymphatic(脑类淋巴系统/胶质淋巴系统)功能的研究进展。


脑类淋巴系统(glymphatic system,)是遍布大脑的血管周围通道网络,有助于脑脊液(CSF)流动,并支持代谢废物的清除。在衰老的大脑和各种神经退行性疾病中,脑类淋巴功能受损的情况已被观察到。

本项研究通过体内双光子成像技术,研究了手术(剖腹术)对成年(6 个月)和老年(18 个月)小鼠术后24小时脑类淋巴功能的影响


研究结果显示,在成年小鼠中,脑脊液示踪剂在脑实质中的渗透沿动脉周围空间迅速发生,假手术组和手术组之间没有显著差异。相比之下,老年小鼠的示踪剂流入延迟,且手术组的损伤程度比假手术对照组更严重。这种脑类淋巴功能障碍与老年小鼠在T 型迷宫测试中的表现更差相关。这些发现表明,手术会加剧衰老大脑中类淋巴系统的损伤,这可能会妨碍大脑废物的清除,并导致术后谵妄


论文/引用信息:Chen K, Du X, Chao MA, Xie Z, Yang G. Surgery impairs glymphatic activity and cognitive function in aged mice. Mol Brain. 2025 Jan 24;18(1):7. doi: 10.1186/s13041-025-01177-y. PMID: 39856767.


目前,越来越多的证据表明,大脑中负责清除废物的脑类淋巴系统会随着年龄的增长而衰,在阿尔茨海默病等神经退行性疾病中也会出现这种情况。


脑类淋巴系统是由血管周围的通道构成的网络,在其中脑脊液(CSF)和间质液(ISF)进行交换,有助于清除间质废物,包括β淀粉样蛋白和磷酸化tau蛋白。这些废物最终通过淋巴管排入颈部淋巴结


临床研究表明,术后认知变化与脑脊液中Aβ和tau蛋白水平的改变有关,而动物研究则表明,tau蛋白过度磷酸化会导致小鼠出现类似谵妄的行为。鉴于类淋巴系统在清除神经毒性蛋白方面发挥着关键作用,研究者研究了麻醉和手术对脑类淋巴功能的影响


研究发现脑淋巴功能障碍与认知缺陷之间存在关联。这项研究首次证明手术会破坏老年小鼠的脑类淋巴系统功能,而对年轻成年小鼠的影响极小。这种术后类淋巴系统功能受损可能会延缓神经毒性蛋白(如β淀粉样蛋白和磷酸化tau蛋白)的清除,从而可能导致术后谵妄,并增加痴呆风险。


怎么清除麻醉学术动态 | 麻醉和手术对脑类淋巴系统清除代谢废物及认知功能的影响  一项动物实验结果_https://www.jmylbn.com_新闻资讯_第2张


汇总 | 学术动态300期(2017-2025)

神外前沿-中国神经外科新媒体,科技推动学科进步;联系邮箱:shenwaiqianyan@qq.com;任何媒体、网站等机构如需转载或引用,须获得书面授权。