怎么掌握器械心外心衰治疗器械,如何规范应用?欧洲共识

新闻资讯2026-04-21 11:58:59

怎么掌握器械心外心衰治疗器械,如何规范应用?欧洲共识_https://www.jmylbn.com_新闻资讯_第1张

植入式器械是心衰治疗中不可或缺的一部分,在药物治疗的基础上可提供辅助治疗。尽管心衰治疗器械的数量正在增长,但其中仅少数得到了有力的证据支持。

近期,欧洲心脏病学会心衰协会和欧洲心律协会发布临床共识声明指出,目前的心衰治疗器械以改善血液动力学、促使心脏逆重构或干预心电为目的。

许多器械有指南建议,其中一些已被证明可以改善临床结局,如心脏再同步化治疗(CRT)、埋藏式心脏复律除颤器(ICD)和长期机械支持(左室辅助装置)。而其他的器械需要更多的证据,才能获得大规模应用的强烈建议。

值得注意的是,器械与药物可以在心衰患者中发挥协同作用,因为通过器械改善疾病控制可以进一步优化药物治疗。因此,一些器械可能已经被考虑用于较早的心衰患者,而其他器械可能仅用于晚期心衰患者。因此,器械治疗应被纳入心衰的治疗计划中。

但在临床治疗路径中,器械(包括那些证据最充分的器械)的应用仍然欠佳。目前只有在药物治疗得到优化后,才考虑对心衰患者进行器械治疗。因此,患者通常只有在器械与药物治疗协同作用的最大效果期过去后才会被考虑进行器械治疗。

CRT就是一个特别的例子。尽管药物治疗可明确改善射血分数降低心衰患者的左室射血分数,但对宽QRS波患者心脏重构的效果明显较小。延迟CRT植入会减少对心脏的逆重构、增加心衰住院和全因死亡。而早期使用CRT可改善心衰患者的不良血液动力学并优化药物治疗。因此,欧洲相关起搏指南和共识建议临床医生不要推迟植入CRT,尤其是左束支阻滞和QRS150 ms的患者。

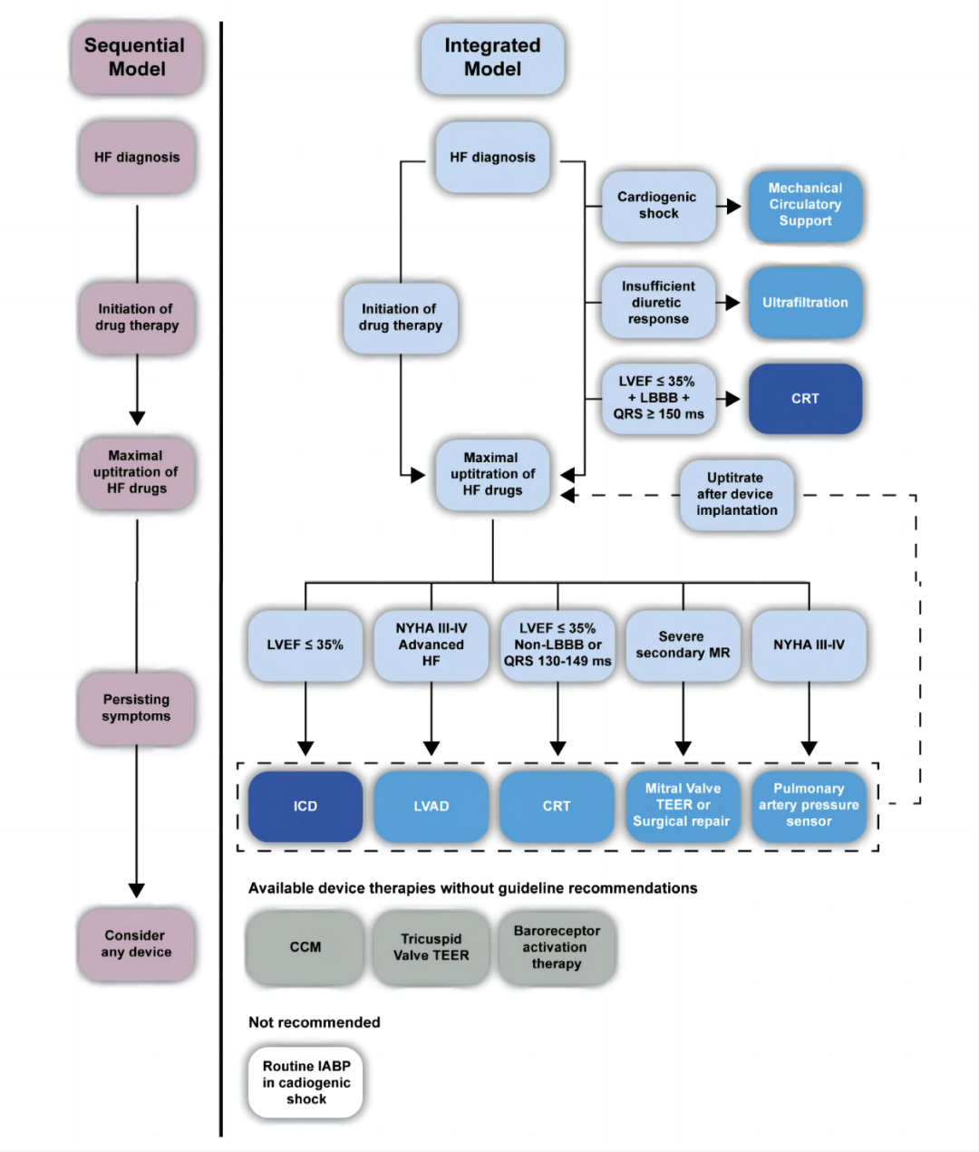
因此,治疗心衰患者的医生不仅要了解患者适用的药物治疗方法, 还应了解可用器械的适应证、预期益处和局限性。建议从常用的顺序模式转为整合的模式,在诊断时对潜在的器械治疗进行评估,以促进制定明确的治疗计划。该计划最初侧重于药物治疗,但应纳入针对患者表型个体化定制的器械和干预措施,并对其应用时机制定明确的策略(图1)。

 

怎么掌握器械心外心衰治疗器械,如何规范应用?欧洲共识_https://www.jmylbn.com_新闻资讯_第2张

1 心衰器械治疗整合应用新模式

这种多模式治疗计划还应允许同时启动药物和器械治疗,使它们发挥协同作用。此外,应尽最大努力在植入器械后进一步优化药物治疗。值得注意的是,随着心衰病情的变化,这种治疗方案需要不断地重新评估和更新。

在开始任何器械治疗之前,多学科团队应讨论所有可用的选择,以确保对器械的充分使用。多学科团队的成员取决于所考虑的器械类型,但应始终包括1名心衰专家和1名心衰护士,其他可考虑的成员包括影像专家、介入心脏病专家、心脏重症专家、心脏外科专家、肾脏病专家、心理专家、理疗师、营养师和初级保健医生。

那么,哪些心衰患者需要器械治疗或者可能从器械治疗中获益呢?

1、治疗异常心电的器械

ICD

ICD适用于左室射血分数<35%、在最佳心衰药物治疗下既往无室性心律失常的射血分数降低心衰患者的一级预防(根据指南建议,在缺血性心脏病中推荐使用,在非去血型心脏病中也应考虑使用),以及用于二级预防以降低全因死亡风险。

DANISH研究显示,在非缺血性心肌病患者中,ICD可显著降低心脏猝死率,但不能降低全因死亡率,除非是70岁以下患者。

CRT

多项随机试验明确显示,在左室射血分数35%、窦性心律、宽QRS波(>130 ms)的射血分数降低心衰患者中,CRT可改善症状、减少心衰住院和死亡。左束支阻滞患者和QRS>150 ms的患者获益最大。

对于房颤患者,获益证据相对较弱,需要充分控制心律(例如,房颤消融)或最终需要房室交界区消融,以确保有效的双心室起搏。

对于有右室起搏指征和高度房室阻滞的射血分数降低(<40%)心衰患者,建议使用CRT-P而非右室起搏。

CRT不适用于有机械不同步和窄QRS波的患者,因其与死亡率增加有关。

传导系统起搏

传导系统起搏在心衰治疗中的作用尚不明确。

根据指南,希氏束起搏可考虑在高起搏负荷患者中用于预防起搏诱导的心肌病。另外,希氏束起搏应考虑作为冠状窦导线植入不成功的CRT候选者的一种治疗选择。但迄今为止,缺乏证明有效性、安全性和长期耐久性的大规模随机试验证据。

左束支区域起搏的经验仍然有限,同样缺乏随机试验证据。欧洲注册登记数据显示,在窄QRS波的心衰患者中,左束支区域起搏的成功率为91%,但在宽QRS波患者中成功率仅76%,且并发症发生率高达8.2%

在有弥漫性(diffuse)传导疾病的心衰患者中,希氏束起搏或左束支区域起搏可能无法诱导更窄的QRS波。

根据现有证据,欧洲指南仅对希氏束起搏做出了推荐。

心脏收缩力调节器

三项开放标签随机试验显示,在左室射血分数<45%QRS<130 ms、窦性心律的症状性心衰患者中,心脏收缩力调节器可改善生活质量和运动能力,但效果相当小。目前没有使用盲法、假手术对照的相关试验来影响指南。

近期发表的国家心力衰竭指南2023(精简版)也指出,心血管植入型电子器械包括ICDCRT心脏收缩力调节器等,均强调病因治疗和给予必要的3~6个月指南指导的药物治疗

2、远程监测

通过植入式心律管理器械进行远程监测

DOT-HF研究显示,使用通过患者声音警报测量胸内阻抗的植入式诊断工具,不仅未能降低全因死亡和心衰住院的复合事件发生率,还增加了心衰住院率和门诊就诊率。在后来针对更高风险ICD患者的试验中,当没有发出声音警报时,结果也相似。

IN-TIME研究显示,在ICDCRT-D患者中,1年后,自动、每日、基于植入的多参数远程监测改善了患者的临床综合评分(包括全因死亡、院内心衰住院过夜、NYHA心功能分级改变、患者整体自我评估变化),全因死亡率也明显下降。

REM-HF研究显示,在植入心脏植入式电子设备(CIED)的患者中,每周传输的远程监测并没有改善全因死亡或心血管意外住院。

各研究结果的差异可能与所用参数(多参数 vs. 单参数)、传输频率(每日 vs. 每周)和治疗中心采取的措施不同有关。

远程肺动脉压监测

CHAMPION研究显示,在NYHA心功能分级Ⅲ级、过去一年中因心衰住院的患者中,接受根据远程肺动脉压监测(CardioMEMS系统)的血液动力学指导的治疗6个月后,心衰住院总次数减少了28%。在更长的随访研究中,获益持续长达18个月。

GUIDE-HF研究显示,在更广泛的患者中,包括NYHA心功能分级Ⅱ~Ⅳ级、既往有心衰住院或利钠肽水平升高的患者,基于CardioMEMS系统的血液动力学管理12个月,并没有降低全因死亡和心衰事件的复合终点发生率。需要注意的是,这在新冠肺炎流行前是有益的。

MONITOR-HF研究显示,在NYHA心功能分级Ⅲ级、既往有心衰住院的患者中,CardioMEMS系统的应用可显著改善生活质量,将心衰住院风险降低了44%

另一种肺动脉压监测设备Cordella也可提供可靠的肺动脉压数据,而且对用户更加友好。

目前的指南建议在选择的心衰患者中,使用这些肺动脉压力传感器,不用考虑射血分数。

3、促心脏逆重构的器械

经导管二尖瓣治疗

MITRA-FR研究中,在合并重度继发性二尖瓣反流、左室射血分数15%~40%、不适合做二尖瓣外科手术的症状性心衰患者中,采用MitraClip修复二尖瓣12个月后,全因死亡或因心衰意外住院的复合终点并未减少,长达24个月的随访后,结果仍保持中立。

COAPT研究显示,在合并中重度继发性二尖瓣反流、左室射血分数20%~50%、左室收缩末期内径≤70 mm、不适合做二尖瓣外科手术的症状性心衰患者中,用MitraClip治疗24个月后,心衰住院年发生率降低了47%,全因死亡率也下降,患者的运动能力和生活质量明显改善。

对于符合COAPT研究标准、经过仔细选择的心衰患者,应考虑进行二尖瓣经导管缘对缘修复术。

经导管三尖瓣治疗

在非随机、多中心可行性研究中,通过TriClip系统和PASCAL系统减少三尖瓣反流是安全的,可改善患者的生活质量和运动能力。但这些研究的样本量都很小,随访时间很短,纳入的左室功能障碍患者很少,且没有对照组。在长期随访中,TriClip系统对于三尖瓣反流的减少可持续长达1年。

一项倾向匹配注册登记研究显示,在药物治疗的基础上,三尖瓣缘对缘修复术可改善患者的结局。

近期的TRILUMINATE Pivotal研究显示,三尖瓣缘对缘修复术可安全用于重度三尖瓣反流患者,可降低三尖瓣反流的严重程度,改善患者的生活质量。

4、直接改善血液动力学的器械

短期机械循环支持

短期机械循环支持包括主动脉内球囊反搏(IABPImpellaTandemHeart、体外膜氧合(ECMO)、iVAC 2 L

支持短期机械循环支持应用的证据有限。

目前,短期机械循环支持主要用于治疗等待康复或长期解决方案(如长期机械循环支持或心脏移植)的心原性休克患者。

此外,短期机械循环支持有时也用于高危冠脉介入治疗的患者和无心原性休克的高危心梗患者。

根据目前指南,对于心原性休克患者,应考虑短期机械循环支持。

植入主动脉机械瓣及重度主动脉瓣反流的患者,不适合用ImpellaiVAC 2 L

长期机械循环支持

长期机械循环支持主要涉及左室辅助装置。

建议植入左室辅助装置的患者如下:

尽管进行了最佳药物和器械治疗、仍持续出现严重症状、无严重右心室功能不全和(或)严重三尖瓣反流、具有稳定的社会心理背景、无明显禁忌证、且至少具有以下条件中的一项:

1)左室射血分数<25%且因心衰不能运动,或者如果能进行心肺运动试验,峰值摄氧量<12 ml/kg/min和(或)<预测值50%

2)既往12个月内无明显诱因因心衰住院≥3次;

3)依赖静脉正性肌力药物治疗或临时机械循环支持;

4)由于灌注减少而非心室充盈压不足(肺毛细血管楔压≥20 mmHg和收缩压≤90 mmHg或心脏指数≤2 L/min/m2)导致的进行性终末器官功能障碍[肾功能(和)肝功能恶化、Ⅱ型肺动脉高压、心脏恶液质]

中国左室辅助装置候选者术前评估与管理专家共识则建议,主要适应证为INTERMACS分级1~4级的患者。适应证(1)(3)条均需满足:

(1)因症状性低血压或重要脏器低灌注等原因,不能耐受神经内分泌拮抗剂(如:RASi/ARNI、醛固酮受体拮抗剂)类药物治疗,或虽已经过充分优化的药物或器械治疗,仍表现为严重的心力衰竭(NYHA心功能分级Ⅲb~Ⅳ级)。

(2)左室射血分数30%

(3)至少符合以下一项标准:

12个月内出现≥2次因心力衰竭非预期住院:依赖静脉正性肌力药物;或依赖短期机械辅助支持;

②心原性因素导致运动能力明显减低,表现为不能运动,或心肺运动试验峰值摄氧量14 ml/kg/min或小于预测值的50%,或6分钟步行距离300 m

③低心输出量而引起的终末脏器进行性恶化。


来源:

[1]Integration of implantable device therapy in patients with heart failure. A clinical consensus statement from the Heart Failure Association (HFA) and European Heart Rhythm Association (EHRA) of the European Society of Cardiology (ESC). Eur J Heart Fail. 2024 Jan 25.  

[2] 国家心血管病中心,国家心血管病专家委员会心力衰竭专业委员会,中国医师协会心力衰竭专业委员会,《中华心力衰竭和心肌病杂志》编辑委员会,《中国循环杂志》编辑委员会.国家心力衰竭指南2023(精简版)[J].中国循环杂志, 2023,38(12):1207-1238. DOI:10.3969/j.issn.1000-3614.2023.12.001. 【长按或扫描二维码可见原文】

怎么掌握器械心外心衰治疗器械,如何规范应用?欧洲共识_https://www.jmylbn.com_新闻资讯_第3张

[3] 中国心室辅助装置专家共识委员会中国左心室辅助装置候选者术前评估与管理专家共识(2023)[J]. 中国循环杂志, 2023, 38(8): 799-814. DOI: 10.3969/j.issn.1000-3614.2023.08.003【长按或扫描二维码看原文】

怎么掌握器械心外心衰治疗器械,如何规范应用?欧洲共识_https://www.jmylbn.com_新闻资讯_第4张


载: 请标明“中国循环杂志”




征稿要求:文稿应具有先进性、科学性、实用性,应资料真实、数据准确、论点鲜明、结构严谨、文字精炼,书写工整规范,统计学处理规范。文稿的具体格式、字数和规范等方面的要求详见本刊稿约点击此处可查看稿约)。

投稿方式:本刊已全部实行网上投稿,请通过《中国循环杂志》稿件远程处理系统投稿登录http://www.chinacirculation.org进入“作者投稿”,在“作者投稿管理平台”中投稿

联系电话:投稿过程中如有任何疑问,请电话联系:010-68332599或68331974或68331758。


关于非法网站冒用我刊名义进行征稿的特别提醒
近期我们发现一些网站冒用“中国循环杂志”名义征稿,并承诺“职称论文权威快速发表”。
我刊郑重提醒各位作者,向《中国循环杂志》投稿,一定要登录中国循环杂志官方网站:http://www.chinacirculation.org
订阅请点击:
http://chinacirculation.org/WX/home/zxdy