怎么吸引3型万字读书笔记!产品设计宝典《上瘾》全面解读(下)

新闻资讯2026-04-21 11:41:19

《上瘾》这本书从大量的实验案例调研中,总结出那些让用户上瘾的产品设计原则,最后提炼出了一个让用户上瘾的模型,读完以后,真的恍然大悟,原来习惯类的产品需要这么设计。这本书堪称一本产品设计宝典。

上期回顾:

怎么吸引3型万字读书笔记!产品设计宝典《上瘾》全面解读(下)_https://www.jmylbn.com_新闻资讯_第1张

什么是酬赏?酬赏就是奖励,不管是物质的、虚拟的、精神的都可以叫酬赏。你触发了用户,用户也做出了行动开始使用你的产品,但假若你的产品无法给与他物质或精神的酬赏,用户最终也会离你而去,不会对你的产品上瘾。

1. 何为“酬赏”

法埃尔提到一个有趣的实验,在上个世纪 40 年代,有两个大学教授做了一个实验。这两位研究者在实验室老鼠的脑部植入了电极,每当老鼠压动电极控制杆,它脑部一个叫作“伏隔核”的区域就会受到微小的刺激。每次刺激这个伏隔核,老鼠都特别兴奋,而且依赖上了这种感觉。最后他们通过反复的实验得出了一个结论——两性、美食、价廉物美的商品,甚至是手头的电子设备,都会对我们大脑中的这个隐秘所在产生刺激,从而驱使我们采取下一步行动。

后面又有很多教授做了实验研究,他们得出了一个更全面的结论。他们测试了人们赌博时大脑中的血液流量,然后发现当赌博者获得酬赏时,伏隔核并没有受到刺激,相反,在他们期待酬赏的过程中,这个区域发生了明显的波动。

怎么来理解呢?也就是当你去赌钱的时候,荷官还没开牌的时候你的伏隔核是最兴奋的,因为你不知道到底是大还是小,而当你知道了最后的结果,即便赢钱了,你的伏隔核被刺激的波动都没有你在等待开牌时候的高。“驱使我们采取行动的,并不是酬赏本身,而是渴望酬赏时产生的那份迫切需要。”法埃尔如此总结道。

2. 何为“多变”

Youtube 有一个视频,是一个婴儿和小狗相遇的故事。一开始,这个婴儿对这个小狗特别兴奋,抱它,摸它,和它一起玩,但是慢慢长大后,这个婴儿对这个小狗已经没有兴趣了,他已经能预判这个小狗的行为动作,他现在想要的是玩滑滑梯、翻斗车那些新鲜的东西,而不是和小狗一起玩。“我们和小孩一样,如果能够预测到下一步会发生什么,就不会产生喜出望外的感觉。产品就像是孩子生活中的小狗,要想留住用户的心,层出不穷的新意必不可少。”

我们人,包括动物,都喜欢新奇、多变的东西,如果一个东西你能猜出他的下一步动作,你的大脑就不会兴奋了。所以为什么你的女朋友每次都希望在重要节日给她一个 surprise,读了这个例子就能理解了。通过多变的概念,我们也理解为什么现在像网易、新浪、搜狐这些传统媒体平台你打开 APP 以后,都是千人千面的信息流。因为用户喜欢多变,喜欢在每次刷新后出现自己感兴趣又不预知的东西。

3. 酬赏

有一位心理学家斯金纳试图了解多变性对动物行为的影响,于是做了一个实验。在第一次实验中,鸽子只要去压动那个操纵杆,就会有食物下来,这个时候鸽子很兴奋。然后第二次实验,斯金纳做了点改动,那就是不是每次去压都有,有时候有,有时候没有。他发现鸽子这个时候的伏隔核的波动特别的兴奋,而且这个鸽子压动操纵杆的频率明显比第一次多。“多变性的介入使得它更加频繁地去做这个动作。”这个教授如此总结道。

法埃尔又结合了最新的一些实验研究,得出了这样的结论——多变性会使大脑中的伏隔核更加活跃,并且会提升神经传递素多巴胺的含量,促使我们对酬赏产生迫切的渴望。从这个实验,可以解释为什么每次打牌把牌抓起来的那一瞬间最兴奋,最刺激,因为你不知道这把牌的好坏。

法埃尔把多变的酬赏分为三类,分别是社交酬赏,猎物酬赏,自我酬赏。

社交酬赏

人类是社会化的物种,彼此依存。社交酬赏,抑或说部落酬赏,源自我们和他人之间的互动关系。为了让自己觉得被接纳、被认同、受重视、受喜爱,我们的大脑会自动调试以获得酬赏。这解释了为什么会有组织、社团、社交产品、贴吧的原因,因为人啊,他是群居动物,他需要找到伙伴,沟通交流,彼此依赖。所以为什么社交媒体受到创业者的追捧,因为社交这种产品,一旦做火了,就像微信一样,相互依赖,很难离开。上个月我们分享的丁香医生,它一个医疗产品,你看,已经加入了社交属性,就是要让用户相互建立关系,形成依赖。

“社会学习理论”心理学的发明人艾伯特·班杜拉他认为:我们之所以会在社会生活中效仿他人,是因为我们具备向他人学习的能力。当看到他人因某种行为而得到酬赏时,我们跟风行事的可能性就更大。班杜拉特别指出,如果人们效仿的对象与他们自己很相似,或者比他们的经验略为丰富时,他们就特别容易将对方视作行为典范。

也就是说,我们看到那些知乎大 V 每天都在创作,这会刺激你像他一样去学习,因为他们获得了无数的评论、点赞,吸引了大量的粉丝。这些大 V,如果他的思想、观点足以吸引你,他就会变成你的偶像。

猎物酬赏

哈佛大学进化论生物学家丹尼尔·利伯曼对于早期人类如何获取食物发表了一个观点——人类最初是靠长途奔袭来获取食物,他们采用了一种叫作“耐力型捕猎”的方法来捕杀猎物。当时人类没有武器,就单纯靠追,靠跑,活生生把动物给累死。现今在非洲的某些部落还有这种捕猎方法。

“在捕猎的过程中,猎手是为了追逐而追逐。桑人猎手追逐羚羊时,内心的执念在催促他不断向前。尽管原始人和现代人的生活天差地别,但大家对于猎物的渴求是相似的。”

这就是猎物酬赏,你在逛天猫的时候就要找到你心仪的商品,你在刷头条的时候就想看到自己感兴趣的内容,你在拼多多邀请朋友帮你砍一刀的时候就想完成以后提现,这和早期人类去追逐猎物是一样的,找不到,你不会善罢甘休。

自我酬赏

自我酬赏体现了人们对于个体愉悦感的渴望。在目标驱动下,我们会去克服障碍,即便仅仅是因为这个过程能带来满足感。这很好理解,比如我写读书笔记,没人叫我写,写了也没钱,但是除了能梳理自己的知识体系以外,能让更多朋友看见我的文章,点赞,评论,交朋友,我就开心。这就是自我酬赏,通过自己的内心和精神满足自己。

4. 有关酬赏的几个重要问题

多变的酬赏不免费

法埃尔举了美国两家问答平台发展的故事。一家是 Mahalo,他们在创立之初,为了鼓励用户回答,只要你回答就给钱,快速的积累了一大批用户。但是时间没过多久,另一家问答平台 Quora 采用了一种新的模式,两个创始人对用户的动机调研以后,他们认为,用户来回答不是为了钱,而是为了自我酬赏。于是他们不给钱,但设立一个投票机制。用户可以给每一个问题的回答者进行投票,这个投票机制就像点赞一样,谁的点赞数越高,谁的成就感越强。最后,Quora 没花一毛钱,就把 Mahalo 的用户都抢了过来。

所以当我们设计产品的时候,你如果想利用排名、奖章、积分这些具有游戏化概念的营销工具时候,一定要把用户的动机研究透,有时候并不是要花多少钱,设计多完善的功能,而是要让产品和用户的动机相吻合。

保障用户的自主权

Quora 在 2012 年的时候设计了一个自以为是的功能,是什么功能呢?那就是在没有经过用户允许的情况下,把浏览过问题访问者的真实信息都显示出来了,比如你的问题今天有哪个大 V,名人浏览过,一目了然。他们以为这个功能会赢得用户的拍手叫绝,没想到这把用户全给惹毛了。这太不尊重的用户的隐私了,我浏览了什么问题别人都知道,那我还敢轻易去访问一些涉及到隐私的问题吗?最后 quora 只能放弃了。

法埃尔通过调研,还发现一个很有趣的事情。那就是当你为慈善机构找人募捐的时候,你如果在最后一句话加上一个——你有权接受,也有权拒绝,最后向你募捐的人会多很多。“那句简单的‘你有权’卸去了我们本能的防御之心,我们不再有听命于人的不适感。”

所以在产品设计的时候,一定要充分考虑用户的自主权,而不是像 quora 那样,像 10 年前 3Q 大战,要嘛卸载 360,要嘛放弃 QQ。“要想对用户的行为习惯产生影响,必须让产品处于对方的可控范围内,必须让他们心甘情愿地使用,而不是被迫为之。”

有限的多变性

像《绝命毒师》、《越狱》这种电视剧,大家都应该看过。在最火的时候,隔着一个太平洋,我们也是每天紧张关注着主人公的遭遇,想看他是如何一次次化险为夷的。但是大家有没有发现,当人们猜透了他的剧情模式发展,影迷们会觉得越来越索然无味,直至会慢慢的遗忘,又迷上新的作品。

这是为什么呢?法埃尔解释说,这是因为多变性是有限的,也就是说,你的套路大家都猜到了。这像不像开篇那个鸽子的实验,如果每次去压那个操作杆都有实物,这就不好玩了,一定要多变,不知道是哪一次会有食物掉下来。

大家还记得 2008 年时候《开心农场》那个款游戏吗?当时席卷了整个互联网,大家都悄悄的摘菜,抢菜,偷菜,人们太疯狂了,有的人半夜三更起来偷菜,吓死人了。但当他的模式被大家玩透以后,第二年发布的新版本就没几个人去玩了,因为他没有给用户提供无法预知的多变性,所以大家觉得不好玩了,就不玩了。

所以从这些例子告诉我们,要想使用户对产品抱有始终如一的兴趣,神秘元素是关键。

5. 你该提供哪一种酬赏?

怎么吸引3型万字读书笔记!产品设计宝典《上瘾》全面解读(下)_https://www.jmylbn.com_新闻资讯_第2张

法埃尔举了一个很形象的例子,我直接复制过来就能理解。“想想看,是什么原因推动我们在无意识中打开邮件?首先,我们不确定会收到哪些人的邮件。出于礼貌,我们会回信,渴望与他人进行良性的互动(社交酬赏)。同时,我们也会对邮件中的内容充满好奇,想知道是否与自己职业发展的大计有关。查收邮件因而成了我们把握机会或是规避风险的一种渠道(猎物酬赏)。最后一点,邮件本身就是一项任务,我们得对它加以筛选、分类和整理。邮件数量会上下波动,这种不确定性会使我们觉得有义务让眼前的邮箱置于自己的操控之中(自我酬赏)。”

所以用什么酬赏工具不重要,你要洞悉人们为何会对产品形成习惯性依赖,这这样才有助于我们投其所好地设计产品。

6. 小结

本节讲了关于酬赏的类型,酬赏分为社交酬赏、猎物酬赏、自我酬赏。我们在设计产品的时候,不仅仅要充分考虑酬赏和用户的动机相匹配,还要保持多变,有神秘感,这样用户才能保持对产品的热情,从而养成习惯。最后我个人认为多变是整个上瘾模型最核心、最有差异化的地方,没理解多变,你的设计思维永远只能停留在别人做什么,你做什么的层面,而你读懂了多变,你就充分掌握产品设计的精髓,让你的产品像夜空中的星星一样闪耀。

怎么吸引3型万字读书笔记!产品设计宝典《上瘾》全面解读(下)_https://www.jmylbn.com_新闻资讯_第3张

投入是上瘾模型的最后一个步骤,当用户通过触发,采取了行动,并获得了酬赏,这个时候,你需要让用户有所投入,才能让用户对产品形成习惯。

1. 改变态度

“一种行为要想变成日常习惯,该行为必须有很高的发生频次和可感知到的实用性。在代表可感知用途的纵轴上,用户态度会逐渐向上发生变化,直到新行为变成一种习惯。”

这句话怎么来理解呢?就是说如果我们要让用户培养一种新习惯,那么你的产品出现的频率就一定要高,只有频率越高他越能感受到你的价值,然后态度才会开始向上发生变化,这样就越有可能形成习惯。用户对待这件事的态度,是一个非常关键的变量。

“用户对某件产品或某项服务投入的时间和精力越多,对该产品或服务就越重视。”所以态度和投入有很大关联,用户如果没任何投入,那么产品对他的黏性还是不高,无法培养成习惯。

我们总会高估自己的劳动成果

在 2011 年,有几个大学教授做了一个实验。他们让三组学生对折纸的作品进行估价,第一组亲自折亲自估价,第二组不折只估价,第三组是专业的折纸人员。最后他们发现,自己亲自去折纸拿出来售卖的那一组,估价是第二组的 5 倍。“付出过劳动的人会给自己的折纸作品附加更多的价值,他们将这种现象称为“宜家效应”。

宜家家居是全球最大的家居零售商,与其他公司销售已组装完毕的家具不同,宜家让客户自己动手组装家具。这几个大学教授认为:“通过自己动手,客户对自己组装的家具会产生一种非理性的喜爱,就像折纸实验中的被试者一样。”

我相信大家都会有这样的感受,那就是通过自己投入时间成本所设计的作品,创作的稿子,拼装的家具,他的价值一定超出旁人的预判。

我们总会尽力和过去的行为保持一致

过去的行为会在多大程度上改变我们未来的行动?我们总认为自己可以按自己喜欢的方式自由行事,我们的判断不会受到自己过去行为的影响。但事实上,研究表明,我们过去的行为可以清晰准确地预知我们未来的行为。

这里举了一个例子。一组研究人员要去放一个很大的小心驾驶的公益牌,然后分别去找两组村民放在自家门口。最后发现,第二组的村民同意率比第一组高很多,这是因为他们在调研之前,就先去给第二组的村民做思想工作,然后请他们先贴一个比较小的广告牌。于是第二组的村名面对这个广告就没有太大的抵触,他们要和自己过去的行为保持一致。

我们总会避免认知失调

伊索寓言里面注明的故事,吃不到葡萄的狐狸觉得葡萄是酸的。那就是因为狐狸它太想吃了,但是又吃不了,最后只能安慰自己,那是酸的,不好吃,所以放弃。这个想象被心理学家称为“认知失调”。

以上三点,会影响着我们的未来行为。我们对事物的投入越多,就越有可能认为它有价值,也越有可能和自己过去的行为保持一致。最后,我们会改变自己的喜好以避免发生认知失调。这个心理转变的过程被称为“文饰作用”,它会让我们主动改变自己的态度和信念,从心理上进行调适。

我举个例子,比如我们玩某款游戏。一开始,这游戏的道具需要钱,我们很排斥,觉得玩游戏就是娱乐一下,怎么舍得花钱。当你慢慢投入了时间,你在游戏中越玩越有成就感的时候,你就会给自己找个理由,哎呀,我打不赢肯定是装备不行,要不就掏点零花钱,图个乐子吧,反正也不是很多。你发现没有,当我们投入了时间、精力,养成使用一个产品的习惯就会开始了,我们的态度已经彻底转变了。

“导致行为变化的认知变化有助于我们改变对所使用的产品和服务的看法。”这就是本节法埃尔所想表达的观点,让大家看到用户对一个事情态度产生变化的关键原因。

2. 点滴投入

上瘾模型的最后一步是用户投入阶段,该阶段要求用户进行一些小小的投入。该阶段会鼓励用户向系统投入一些有价值的东西,以增加他们使用产品的可能性和完成上瘾模型的可能性。这有点像我们在网易、在知乎看见一个好帖以后进行了评论,于是我们时不时会打开产品看一下有没有人给我回复。你看类似像跟帖这种点滴的投入,也会让用户和产品产生感情。

与行动阶段形成鲜明对照的还有一点,投入阶段会增加摩擦。比如用户在阅读的时候我们希望他做个调研,做个分享才能继续阅读,但用户可能这个时候不情愿,这就叫摩擦。

要求用户进行投入的时机至关重要。在投入阶段,应该在用户享受过形式多样的酬赏之后再提出让其做一些小小投入的要求,而不是之前。这个有点像我们产品分析报告,粉丝来了以后,需要先调研,调研完以后我才会给你分享资源包,而不是你先给资源包了再让他去做调研,所以如何把握用户的投入时机,需要设计在获取酬赏之前。

投入阶段背后的大致思路是利用用户的认识,即使用(个人投入)越多,服务越好。就像一段良好的友谊,投入的努力越多,双方受益越多。

4. 储存价值

储存价值是什么呢?对于互联网产品来说,储存价值就是用户的数据,比如用户注册以后发了篇帖子,关注了几个好友,这个数据就是储存价值。用户向产品投入的储存价值形式多样,可增加用户今后再次使用该产品的可能性。

内容

你在网易云音乐创建的歌单,收藏的音乐,这些就是储存的内容。随着你听歌的时间越来越长,你就会越舍不得放弃网易云音乐,最后成功养成用它听音乐的习惯。

数据资料

你在智联招聘创建的简历,或者你使用印象笔记创建的笔记,这些都是你的数据资料,你创建的资料越多,你就舍不得离开这个产品。LinkedIn 公司有一位产品经理给我说了一句话:“如果我们能让用户输入哪怕一点点信息,他们变成回头客的可能性都会更大。”

关注者

你在知乎、微博关注的朋友、同行,当你把这种关系建立起来以后,它就会形成链接。而且当你关注的用户产生的价值越高,你就越离不开它。你看微信 QQ 这样的社交产品不就是这样吗?我的朋友、同事、亲戚都在使用,建立了链接,所以最后我无法离开它。

信誉

你在大众点评发布了自己的商品,你就会持续关注它,因为这会影响着你企业的信誉,所以你会花更多时间去经营它。这就是信誉,可实际应用于银行的一种价值储存形式。

技能

一旦用户掌握了某种技能,使用服务不仅变得更轻松容易,还会推动用户朝福格行为模式中能力横坐标轴的右侧偏移。这个就像我们学习 Photoshop 这样的工具,当你学习的时间越长,你就越离不开这个产品。

与上瘾模型中的其他阶段相同,投入阶段操作起来也需要小心谨慎。要想让用户在投入阶段按设计意图采取行动,产品设计者必须考虑用户是否有足够的动机和能力去实现该行为。如果用户在投入阶段没有按设计者意图采取行动,原因也许是设计者对用户要求太多。所以投入这个阶段,大家在设计产品的时候,一定要小心谨慎,一定要和用户的动机以及能力匹配,否则得不偿失。

法埃尔也提出了自己的建议——将设计者希望用户所做的投入逐步分解成小块任务,先从小而简单的任务开始,然后在上瘾模型的连续循环过程中逐步加大任务难度。这就是为什么像任务中心这样的营销工具,它会分为新手任务、日常任务、推广任务,把任务拆分,门槛降低,让用户一步步去完成。

5. 加载下一个触发

正如第二章所述,各种触发因素会将用户拉回产品身边。最终,习惯养成类产品会创建一种和内部触发相关的心理联想。但要形成习惯,用户必须首先经历上瘾模型的多次循环。因此,必须利用外部触发因素将用户再次拉回,开始另一个循环。

你让用户按着上瘾模型走一次是不够的,这个模型,需要用户反复走,直到他最后养成了习惯,对你的产品上瘾。每天为什么还会收到那么多短信、销售电话,这些就是驱使你进入下一个触发,连微信、抖音、天猫这样的巨头都怕你的时间被其他产品抢走了,所以他们都需要向用户加载下一个触发。

用户对产品的投入像钩子一样,将用户牢牢钩住。为了牢牢抓住用户,习惯养成类技术利用用户每一次经历上瘾循环的过程增加产品价值。通过连续不断的上瘾循环,用户和产品的联系会越来越密切。用户会越来越依靠产品为自己解决问题,直到形成新的习惯和新的日常行为。

6. 小结

投入是上瘾模型的最后一个阶段,从这个阶段,我们可以感受到,产品和用户之间的关系真的就像情侣之间谈恋爱,双方都需要付出感情才好。一个产品设计得再完美,如果不让用户增加投入成本,那么用户对产品形成不了依赖。这有点像 SAAS 服务,当用户开始使用产品以后,你的数据都会储存在它的系统,以后用户如果要更换,成本非常高。

其次,投入的设计一定和用户的动机、能力匹配。另外,应该在用户享受过形式多样的酬赏之后再提出让其做一些小小投入的要求,而不是之前。法埃尔还提出了自己明确的建议,把投入分成拆解成各种小任务,先从小而简单的任务开始,再逐步增加任务的难度。

通过前面几章,我们已经详细学习了上瘾模型。这个模型设计的目的——是将用户遇到的问题和设计者的解决方案联系在一起,以帮助用户形成一种习惯。这个模型可以为产品设计、诊断的模型框架。如果你要设计一个习惯类产品,你可以通过以下五个问题去思考:

1. 用户真正需要什么?你的产品可以缓解什么样的痛苦?(内部触发)

2. 你靠什么吸引用户使用你的服务?(外部触发)

3. 期待酬赏的时候,用户可采取的最简单的操作行为是什么?如何简化产品使该操作行为更轻松容易?(行动)

4. 用户是满足于所得酬赏,还是想要更多酬赏?(多变的酬赏)

5. 用户对你的产品做出了哪些“点滴投入”?这些投入是否有助于加载下一个触发并储存价值,使产品质量在使用过程中获得提升?(投入)

关于上瘾模型的应用,最后一章我会进行实操讲解。

法埃尔向读者提了一个很有价值的问题——“既然你已了解了习惯养成类产品的模式,你会如何利用这方面的知识呢?你也许会问自己,上瘾模型是否是一个操纵用户的模型?也许你会觉得有点不安,认为自己所读像一本有关精神控制的说明书。如果你有这样的感觉,那就太好了。”

你可以把上瘾模型应用到你的产品设计、产品诊断里面,但如果你把上瘾模型拿去做传销类、赌博类产品,那么这毫无疑问是不建议的。

如今这个时代,我们所有人都身处劝导性商业之中,比如每天在朋友圈你都可以看见减肥广告,你每天都会收到很多免额贷款信息,这些都属于诱发、劝导性的商业行为。有一个美国教授将习惯养成类技术这股潮流称作“本世纪的烟草”,他警告说这种技术有很大的副作用,它像烟草一样会令人上瘾,并具有潜在的破坏性。所以法埃尔制作了一个道德操控的决策支持工具,供企业家、设计师以及投资者在产品出厂前或道德行为守则写好之前使用。

怎么吸引3型万字读书笔记!产品设计宝典《上瘾》全面解读(下)_https://www.jmylbn.com_新闻资讯_第4张

1. 健康习惯推广者

如果你愿意使用自己创建的产品,也相信该产品会令用户的生活变得更加美好,那么你就是在推广一种健康习惯。这个很好理解,这个产品是对人们是有帮助的,价值观是积极向上的,可以让生活变得更加美好,就像微信、谷歌、脸书这些伟大的产品。

2. 服务商

你做了一个产品,每天都有很多用户访问你的产品,然后有很多客户来找你投广告,你现在扮演的角色就是服务商。你可能很难去判断某个广告商产品的真正好坏,但你得对这个产品是否会有错误的诱导作出一个跟踪的判断,比如一个明显欺骗用户的减肥广告,在实现商业收入和遵守道德之间,毫无疑问要去选择后者。这也很像明星去代言那些广告、产品。

3. 娱乐用户者

有时候,产品制造者只是想为用户带来乐趣。如果某项成瘾类产品的开发者自己会使用该产品,但却无法问心无愧地说该产品能提高用户的生活质量,那么他就是在娱乐用户。虽然产品理念可能不是高大上,但是产品可以娱乐用户,我们需要看电影、听音乐、玩游戏,这些就是娱乐用户的产品。

4. 经销商

开发出一款产品之后,如果设计者不相信该产品能提高用户的生活质量,而且他自己也不会使用,这就叫剥削利用。

这类行为怎么理解呢?也就是说明知道这个贷款产品对大学生有坏处,你还要利用上瘾模型去引诱大学生,这就是错误诱导。还有赌博游戏,你拉亲戚朋友去玩,输了你拿提成,这也是错误诱导。

“我希望操控模式可以帮助新技术开发者考虑自己所开发的产品的影响。看完本书之后,也许你会开始一项新的业务,也许你会肩负一项自己所承诺的使命加入一家公司,或者,你认为自己此时应该辞职,因为你已认识到这份工作偏离了你自己道德罗盘上所指引的方向。”

上瘾模型的最后一章,法埃尔讲解了上瘾模型的习惯测试工具以及如何去寻找设计习惯类产品的机会和经验。

1. 习惯测试

上瘾模型既可被当成一种有用的工具,过滤掉习惯养成潜能低的糟糕思路,还可被当成一个框架去确定现有产品的改进空间。其实这就是诊断,也就是上瘾模型可以作为一个产品诊断的模型。如果你的产品花费了巨大的广告,但是用户还是不买账,活跃度非常低,那么用这个模型非常适合你去进行诊断。它有助于理清以下问题:哪些人是你产品的粉丝?你产品的哪些部分容易让用户形成习惯(如果有的话)?你产品的这些特征为什么会改变用户的行为?

确定用户

习惯测试的第一个问题是——哪些人是产品的习惯用户。记住,你产品的使用频率越高,形成用户习惯的可能性就越大。这里要注意,我们是要去确定哪些用户算已经习惯产品的用户,不是去研究谁是目标客户人群。我们需要去设定一个用户使用频率次数,比如1天打开5次,每周打开20次的用户算我们的习惯用户,这里最好要客观、符合现实的推测。

分析用户行为

你需要确定多少习惯用户才能开始测试?答案是 5%。也就是你需要按照你制定使用频率次数的标准,去搜集 5%的用户进行测试。如果没有,那你的产品或许需要重新设计。比如你的产品如果用户 3 天才打开 1 次,这个频率就实在太低了,你可能需要重新去规划设计。而如果 5%的用户已经达到你制定的使用用户频率次数,那么你要做的就是去仔细研究分析,他们从哪里来,什么功能吸引了他们,你的产品真正帮他们解决了什么。

你要找到一条“习惯路径”,即你最忠实的用户共同具有的一系列相似行为。法埃尔还举了 Twitter 的案例,当用户关注了 30 个人这个临界点,他对 Twitter 的使用频率就会大幅上升。关于这一点,其实就很像《增长黑客》中对 aha-moment——啊哈时刻的定义。

改进产品

有了新的见解之后,注意力应重新回到产品上,要想办法推动新用户朝忠实用户所采取的习惯路径前进。这一过程可能包含注册渠道更新、内容变更、功能去除或现有功能增强。其实这个习惯测试,和增长黑客真的很像。增长黑客模型也是这样,从获客激活到留存变现,你去把用户从下载到成为你的活跃用户完整的流程都列出来,然后把每一个步骤的转化率优化提升,这样你的产品就能实现无限的增长。

习惯测试是一个可利用每一项新功能和产品迭代加以实施的持续不断的过程。按用户的共同特点对其进行分组,将其行为和习惯用户进行比较,这样做可有效指导我们改进产品。

甚至你可以把用户分组,比如新用户、未养成习惯用户、已养成习惯用户,然后不断去设计优化,直到把新用户变成未养成习惯用户,最后到已养成习惯用户。

2. 寻找经验

怎么样才能为新产品设计找到成熟的习惯养成经验呢?对于创业者或设计者而言,他们寻找新机会的第一步是照镜子。有个专家就建议企业家应该抛开听起来十分诱人的经营理念,要根据自己的需求开发产品,“不要问‘我应该解决什么问题’,要问‘我希望其他人为我解决什么问题’”。

这里法埃尔举了一个 Twitter 定时器产品设计的例子。这个创业者由于 Twitter 的功能无法满足他每天定时发布推特的需求,于是自己去设计研究了这款插件,最后成为了大家追捧的一个推特插件。所以我觉得从自身需求出发去思考产品设计,也是一个很不错的思路。“观察自己的行为可以为开发下一代习惯养成类产品带来启发,或为现有解决方案带来突破性改进。”

接下来,法埃尔列举了几种容易产生创新机会的其他策源地——可将它们视为捷径,以发现成熟的现有行为模式,实现以形成新用户习惯为基础的成功的商业发展。

新生行为

有时候,以迎合利基市场而出现的一些技术会越界进入主流市场。由一小群用户开始的行为可能会扩展到更广泛的人群,但前提是这些行为迎合了广泛的需求。大量改变世界的创新遭到摒弃,人们仅仅将其视作商业吸引力有限的新奇事物。

法埃尔举了好几个有趣的例子。比如电话最初刚发明的时候,不受待见,英国人嘲笑美国人——“美国人需要电话,但我们不需要,我们有足够的信差”。再比如在第一次世界大战中投入的飞机,协约国总司令的评价是——“飞机是很有趣的玩具,但毫无军事价值”。就连互联网的诞生,其实也是备受质疑。有一个美国专栏作家为《新闻周刊》写了一篇题为“互联网?我呸!”的文章,他在文章中宣称,“说实话,任何在线数据库都无法取代你的日报,我们不久就会直接在互联网上买书买报,呃,这是必然的”。

还有一个非常典型的案例,那就是脸书的故事。从当初只为哈佛大学提供的一个社交交友工具到最后发展到遍布全球,拥有了十几亿用户的产品,脸书的故事足以说明当一个创新产品开始出现的时候,他可能比较小众,但如果他的需求足以迎合大众的需求,这样的产品就会成为一个大众化产品。你想想,其实抖音也是这样的产品。

很多习惯养成类产品一开始都被看作“维生素”,即可有可无的产品,但随着时间的推移,这些“维生素”通过出色的解痒或镇痛疗效成为人人必备的“止痛药”。

促成性技术

硅谷的“超级天使”投资人小麦克·梅普尔斯将技术比喻成在巨浪中冲浪。梅普尔斯认为技术浪潮遵循一个三阶段模式,“这些浪潮都始于基础设施建设。基础设施建设方面所取得的进步是积聚一波大浪潮的初始力量。随着波涛开始积聚涌动,各种促成性技术和平台纷纷为新型应用铺平道路,这些新型应用经过不断聚集,逐渐形成一波浪潮,以实现大规模渗透和客户应用。最终,这股浪潮达到顶峰并逐渐消退,为正在聚集并即将形成的下一波浪潮让位”。

所以有时候为什么一些看上去很完美的产品做不起来,它有可能就是没赶上好时候。比如以前网速很慢的时候,你如果要做抖音这样的短视频产品,那简直就是灾难,用户等得头皮发麻视频还在加载。像已经消失的电炉、快播这些 BT 下载工具,其实不是被用户被淘汰了,是被时代淘汰了。所以创业者一定要抓好这些新技术的发展,从而站上时代发展的肩膀,设计出成功的产品。这里还有个例子让我挺意外的,那就是关乎互联网之所以能够出现,主要得益于“冷战”期间受美国政府委托创建的基础设施。

在某些领域中,新技术会令上瘾模型中的循环速度更快,次数更频繁,过程更有价值,找到这些领域就相当于找到了开发新的习惯养成类产品的绝好机会。

界面更改

“每当人与技术的互动方式发生巨大变化的时候,就会有大量的绝佳机会等待你去把握。界面更改令各种行为突然之间变得更加轻松容易。随后,当完成一项行为需要付出的努力越来越少时,该技术的应用量就会呈爆炸式激增。”

关于译文的“界面更改”,我特意查了英文原文为 interface changes,感觉译者直译过来实在有点生硬。我的朋友 Judy 从法埃尔的官网里面找到这么一句评论——interface changes,不是单指交互界面的变化,还有可能是智能手表、机器人、互联汽车、监控识别设备、虚拟现实等等都统称为interface changes,她认为翻译为“界面变更”更恰当一点。

所以我们可以这么理解,随着各种终端的快速发展,我们可以利用各种新颖的交互去和用户创建新的日常行为习惯关系,比如车载设备、智能手表等等。

“只要预先考虑到界面将会发生更改的地方,富有进取心的设计者就能找到新的方法培养用户习惯。”

3. 小结

这是这本书的最后一章,通过习惯测试的模型,可以为我们的产品进行诊断分析,从而帮助我们去把产品设计的各个环节拆开,不断设计优化。这个模型很像增长黑客模型,两者的原理都差不多。其次为产品设计师提供了寻找习惯养成类经验的几个方向,新生行为、促成性技术和界面更改,让我们可以多维度的去寻找习惯类产品的设计灵感。

PS:全书原文解读完毕!

这一章我将根据对上瘾模型的理解,结合国内的产品设计思维习惯讲解上瘾模型的实操应用,让大家深入学习上瘾模型,从而应用在产品设计中。

怎么吸引3型万字读书笔记!产品设计宝典《上瘾》全面解读(下)_https://www.jmylbn.com_新闻资讯_第5张

1. 一张图看懂上瘾模型

通过触发(包含外部、内部),唤醒用户,通过行动(包含动机、能力、启发行为),获取酬赏(酬赏类型、多变性),产生投入(包含内容、数据储存、关注者等),养成习惯,直至上瘾。

2. 如何利用上瘾模型设计从 0 到 1 的产品?

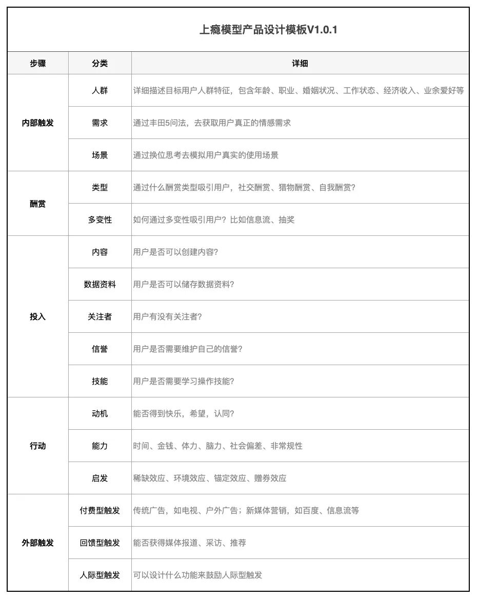
根据我过往十余年的项目经验,以及结合其他的知识体系,还有国内产品设计的习惯,我制作了一个利用上瘾模型设计从 0 到 1 的产品模板,方便大家在学习完上瘾模型以后,可以立马开始上手。不过,这个模板的顺序和法埃尔的略有不同。

第一步:以内部触发为起点。

为什么要从内部触发开始?因为产品的本质是服务用户,帮助用户解决他的难题,需求一旦出现偏差,产品甚至会推倒重来。所以我们需要根据人群、需求、场景三个维度去研究目标用户人群,提炼出精准的用户画像,降低产品设计的失败率。

人群,也即是目标用户人群,需要去详细描述他们的人群特征,包含年龄、职业、婚姻状况、工作状态、经济收入、业余爱好等;需求,就是痛点,通过丰田 5 问法,或者 SPIN 原则去挖掘用户真正的核心需求;场景,也即是使用场景,要和用户对换角色,真实的模拟用户需要使用产品的真实场景。

第二步:设计多变的酬赏

在提炼出目标用户人群画像之后,就需要思考用户想要什么酬赏,哪种才能满足他,是需要认同还是需要伙伴,是需要千人千面的信息流还是专业严谨的学术流。多变性特别重要,这是上瘾模型最核心的一个点,需要从不同的维度去思考如何为用户带来多变性,否则你的产品再完美,他也会像实验中的那个婴儿,不再迷恋小狗,离你而去。

第三步:用户需要投入什么

通过法埃尔列举的五个类型,内容、数据资料、关注者、信誉和技能,基本上可以覆盖所有产品常见的用户和产品的关系链接,你的产品不用五个类型都具备,只要抓住一个类型,让用户在使用产品之后就开始投入,那么目的就达到了。

第四步:设计用户的访问路径

动机其实可以归到用户调研的阶段,然后根据福格关于简洁性的六要素,去判断使用产品的能力是否足够简单。最后利用启发法的常用心理模型,把用户从了解到产品落地页到 APP STORE 下载页的访问地图关键节点都设计出来。

第五步:利用外部触发推广

如果有充足的资金可以考虑付费性触发,如果没有,可考虑尝试创作高质量的内容进行自媒体营销,知乎、头条、抖音等自媒体平台的曝光都可以算回馈型触发;其次可以建立社群、分享机制加强人际型触发。

第六步:重复测试优化迭代

要让用户对产品形成依赖,培养成习惯类产品,检测每一个步骤环节的数据,不断重复测试,优化迭代,直至用户成为忠实粉丝。

3. 《微信读书》用户上瘾模型诊断分析

通过上瘾模型,我对《微信读书》APP 产品进行一次用户上瘾模型诊断分析,让大家更能深刻理解上瘾模型。

怎么吸引3型万字读书笔记!产品设计宝典《上瘾》全面解读(下)_https://www.jmylbn.com_新闻资讯_第6张

诊断

外部触发

付费型触发:暂无数据追溯;

回馈型触发:依靠母公司腾讯的生态,官方推荐流量;

人际型触发:1.读书笔记,想法,书单可生成海报分享给好友,发布朋友圈;2.组队读书,赢取读书时长;

内部触发

人群:用户人群普遍学历较高,年龄较轻(20-35),生活在一线,喜欢在午间与睡前阅读

需求:1.通过阅读提升自己的知识技能,从而在工作中不落后,增加竞争力;2.喜欢阅读,个人精神追求;

场景:忙碌完一天的工作以后,王明洗了一个热水澡,然后躺到床上,打开台灯,打开微信读书,开始阅读《上瘾》,直到困意袭来,然后美美的睡上一觉;

行动

动机:虽然读书对大多数人来说是痛苦的,但是可以学到新的知识,会给用户带来生活希望、社会认同

能力:1.时间:下载 APP 或在微信小程序打开,非常方便;2.金钱:有部分书籍免费,开通读书会员价格也不贵;3.体力:无;4.脑力:读书需要集中注意力,需要耗费脑力;5.社会偏差:认同、羡慕;6.非常规性:无

启发:1.组队读书,赢取读书时长;2.阅读奖励,赢取阅读无限卡;3.无限会员日免费抽奖;

酬赏

酬赏类型:1.社交酬赏:圈子、排行榜、书单、想法、书评、关注;2.猎物酬赏:丰富齐全的图书库;3.自我酬赏:勋章、读书时长、知识学习;

多变性:1.千人千面的信息流设计,根据用户兴趣标签进行推荐,书单、书籍、好友在看等;2.用户摇一摇,推荐一本新书,简单有趣;

投入

内容:1.用户可把书籍加入到自己的书架,在阅读的时候可以做笔记,写想法;2.用户可创建自己的书单;3.用户可对书籍发表书评,可加入到读书小圈子交流沟通;

数据资料:书籍资料,书单,读书笔记,读书时长

关注者:用户可关注其他人,其他人可以关注用户,还可以进行私信沟通

信誉:读书时长逐步成为是否在学习的一个标准

技能:习惯了微信读书的阅读方式就很难转移到其他产品阅读了

习惯指数

满意度:高

微信读书提供了一个随时随地就能读书的场景,书籍资源相当丰富,满足了用户渴望通过碎片化时间读书学习的痛点;

易用度:高

用户使用产品非常便捷,可快速查找书籍并开始阅读;

活跃度:高

通过兴趣推荐的信息流设计,给了读者多变神秘的趣味性;

依赖度:高

用户不仅收藏了书籍,记录了笔记,还创建自己的书单,另外还有读书圈子可进行交流学习,用户之间还可以相互关注,建立关系;

忠诚度:高

满足了用户对习惯类产品四个步骤的所有标准,使用频率、可感知用途价值高,用户已对产品形成依赖、习惯;

小结

微信读书真是一款非常优秀的习惯类产品,它具备了上瘾模型四个步骤的所有标准,不仅在用户心里安装了内部触发,其次在交互体验设计方面,利用多变性的酬赏,深深吸引住了用户。随着用户看书时间越长,数据储存、创作内容越多,就越离不开微信读书,直至彻底养成微信读书的习惯(笔者正是微信读书的一个上瘾用户)。

4. 资料包

本次解读《上瘾》的读书笔记、思维导图,以及我单独设计的《上瘾模型产品设计模板》,都可以免费分享给朋友们朋友,欢迎大家附件下载!

怎么吸引3型万字读书笔记!产品设计宝典《上瘾》全面解读(下)_https://www.jmylbn.com_新闻资讯_第7张