怎么卖牙科器械以案释法 | 当心!你有可能被使用过期的口腔诊疗器械!

新闻资讯2026-04-21 11:39:08

怎么卖牙科器械以案释法 |  当心!你有可能被使用过期的口腔诊疗器械!_https://www.jmylbn.com_新闻资讯_第1张



日常生活中,

食品、药品有有效期,

如果过期了,

一般就不适合再食用了。

那么我们在看牙时,

会不会关注医疗器械的有效期呢?


怎么卖牙科器械以案释法 |  当心!你有可能被使用过期的口腔诊疗器械!_https://www.jmylbn.com_新闻资讯_第2张


啥啥啥?

那些小针头、小镊子、老虎钳

也有“有效期”?



怎么卖牙科器械以案释法 |  当心!你有可能被使用过期的口腔诊疗器械!_https://www.jmylbn.com_新闻资讯_第3张


嘉定区卫生健康委监督所推出以案释法系列视频第一期《当心!你有可能被使用过期的口腔诊疗器械!》,由卫生监督员来为您敲黑板、讲重点,普法&科普!



案情回顾

怎么卖牙科器械以案释法 |  当心!你有可能被使用过期的口腔诊疗器械!_https://www.jmylbn.com_新闻资讯_第4张

2023年5月26日,嘉定区卫生健康委监督所的卫生监督员对某口腔门诊部进行监督检查时,抽查该机构待用的无菌包,发现高压灭菌后纸塑袋包装的打孔器上标注“2022.11.4-2023.5.10 王某某”,高压灭菌后纸塑袋包装的正畸钳上标注“灭菌日期:2022-08-23,失效日期:2023-02-20,王某某”,高压灭菌后纸塑包装的镊子上标注“2022.11.24-2023.5.21 王某某”。


处理结果

怎么卖牙科器械以案释法 |  当心!你有可能被使用过期的口腔诊疗器械!_https://www.jmylbn.com_新闻资讯_第5张

经过调查,该机构3件灭菌后的物品过期后未重新进行消毒灭菌,其行为违反了《消毒技术规范》中相关规定(即:消毒灭菌后的物品有效期一过,即应从新消毒灭菌)。该机构消毒后待使用的口腔器械过期未从新消毒灭菌的行为违反《消毒管理办法》第四条的规定,依据《消毒管理办法》第四十一条的规定,遵照相应的裁量基准,依法对其作出罚款人民币1500元的行政处罚。


法律依据

怎么卖牙科器械以案释法 |  当心!你有可能被使用过期的口腔诊疗器械!_https://www.jmylbn.com_新闻资讯_第6张

《中华人民共和国传染病防治法》第二十一条:医疗机构必须严格执行国务院卫生行政部门规定的管理制度、操作规范,防止传染病的医源性感染和医院感染。


《消毒管理办法》第四条:医疗卫生机构应当建立消毒管理组织,制定消毒管理制度,执行国家有关规范、标准和规定,定期开展消毒与灭菌效果检测工作。


《消毒管理办法》第四十一条:医疗卫生机构违反本办法第四、五、六、七、八、九条规定的,由县级以上地方卫生计生行政部门责令限期改正,可以处5000元以下罚款;造成感染性疾病暴发的,可以处5000元以上20000元以下罚款。



科普时间

01

什么是口腔器械?


口腔器械是用于预防、诊断、治疗口腔疾患和口腔保健的可重复使用器械、器具和物品。


在口腔诊疗过程中,诊疗器械会跟患者的血液、唾液、其他分泌物及口腔组织频繁接触,如果口腔诊疗器械消毒灭菌效果不达标,极易造成交叉感染,甚至有可能造成乙肝、丙肝等疾病的传播。因此,口腔器械的消毒灭菌在口腔疾病的治疗中尤为重要!


怎么卖牙科器械以案释法 |  当心!你有可能被使用过期的口腔诊疗器械!_https://www.jmylbn.com_新闻资讯_第7张


02

口腔器械处理基本原则


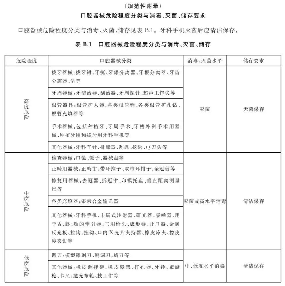
进入病人口腔内的所有诊疗器械,必须达到“一人一用一消毒或者灭菌”的要求。

高度危险口腔器械应达到灭菌水平;

中度危险口腔器械应达到灭菌水平或高水平消毒;

低度危险口腔器械应达到中或低水平消毒;

口腔器械危险程度分类与消毒灭菌要求应符合相关要求。


怎么卖牙科器械以案释法 |  当心!你有可能被使用过期的口腔诊疗器械!_https://www.jmylbn.com_新闻资讯_第8张


03

口腔器械灭菌方法


口腔器械应首选压力蒸汽灭菌,碳钢材质的器械宜选干热灭菌,一般口腔器械消毒没有特别的气味。压力蒸汽灭菌消毒后,可以从包装袋上的化学指示物是否变色来判断是否消毒有效了。


04

口腔器械储存


灭菌物品和消毒物品应分开放置,并有明显标识。


采用不同包装材料灭菌的无菌物品储存有效期各不相同。使用纺织材料和牙科器械盒包装灭菌的物品有效期为7天;使用一次性纸袋包装灭菌的物品有效期为30天;目前多数口腔医院、门诊部、诊所常用一次性纸塑袋、医用无纺布进行包装灭菌,使用这些材料包装灭菌的物品有效期为180天。


经消毒灭菌后的口腔诊疗器械,如果不注明灭菌日期、失效日期等信息,将无法及时查验出过期的口腔器械;患者一旦使用了过期的口腔器械,将会大大增加受感染的概率。因此,消毒灭菌后的物品有效期一过,必须重新消毒灭菌。


怎么卖牙科器械以案释法 |  当心!你有可能被使用过期的口腔诊疗器械!_https://www.jmylbn.com_新闻资讯_第9张


怎么卖牙科器械以案释法 |  当心!你有可能被使用过期的口腔诊疗器械!_https://www.jmylbn.com_新闻资讯_第10张



卫生监督员提醒

患者拥有对医疗机构使用医疗器械情况进行监督的权利,对于发现医疗机构使用失效或过期医疗器械的情况,可以及时向卫生行政部门举报投诉,以维护自己的合法权益。


作为从业人员,医务工作者更应该规范医疗器械使用,保证使用合格可靠的医疗器械,为患者提供高质量的医疗服务,守护好人民群众健康安全。


来源:嘉定区卫生健康委监督所


怎么卖牙科器械以案释法 |  当心!你有可能被使用过期的口腔诊疗器械!_https://www.jmylbn.com_新闻资讯_第11张

怎么卖牙科器械以案释法 |  当心!你有可能被使用过期的口腔诊疗器械!_https://www.jmylbn.com_新闻资讯_第12张


怎么卖牙科器械以案释法 |  当心!你有可能被使用过期的口腔诊疗器械!_https://www.jmylbn.com_新闻资讯_第13张




怎么卖牙科器械以案释法 |  当心!你有可能被使用过期的口腔诊疗器械!_https://www.jmylbn.com_新闻资讯_第14张
点亮“在看” 
让更多人关注健康收获健康