怎么促进vsd伤口愈合碗口大的压疮靠换药能够愈合吗?

新闻资讯2026-04-21 11:19:48
压力性损伤(PI)以前称为「褥疮」、「压疮」,常发生于长期卧床、因疾病不能自主改变体位的患者。本文结合案例,通过文献复习,对 PI 治疗技术发展近况进行整理,为临床治疗提供参考。

怎么促进vsd伤口愈合碗口大的压疮靠换药能够愈合吗?_https://www.jmylbn.com_新闻资讯_第1张


怎么促进vsd伤口愈合碗口大的压疮靠换药能够愈合吗?_https://www.jmylbn.com_新闻资讯_第2张


怎么促进vsd伤口愈合碗口大的压疮靠换药能够愈合吗?_https://www.jmylbn.com_新闻资讯_第3张


怎么促进vsd伤口愈合碗口大的压疮靠换药能够愈合吗?_https://www.jmylbn.com_新闻资讯_第4张

▲图片可能引起不适,上下滑动查看。

01

案例分享



患者,老年男性。因「压力性损伤」于 2023 年 3 月收住某社区卫生服务中心全科病房。住院期间通过改善患者基础状况、个性化换药等治疗措施,经过 4 个多月的处理,这例 4 期压力性损伤创面已基本愈合。见下图。

怎么促进vsd伤口愈合碗口大的压疮靠换药能够愈合吗?_https://www.jmylbn.com_新闻资讯_第1张


怎么促进vsd伤口愈合碗口大的压疮靠换药能够愈合吗?_https://www.jmylbn.com_新闻资讯_第2张


怎么促进vsd伤口愈合碗口大的压疮靠换药能够愈合吗?_https://www.jmylbn.com_新闻资讯_第3张


怎么促进vsd伤口愈合碗口大的压疮靠换药能够愈合吗?_https://www.jmylbn.com_新闻资讯_第8张

▲图片可能引起不适,上下滑动查看。
现将换药方法进行总结,供大家借鉴。
创面消毒
创面消毒时,使用碘伏棉球擦拭,再用生理盐水冲洗,周围皮肤用无菌纱布擦干后固定敷料。
敷料选择
目前,临床上可供选择的创面敷料种类繁多,但优缺点各异,尚不能确定哪种敷料对 PI 创面最有效,故在治疗 PI 创面时,需根据创面具体情况和治疗目的正确选择合适的敷料。
该患者早期使用的敷料:内层敷料选择银离子藻酸盐敷料、外层敷料用泡沫敷料进行固定,起到控制感染、促进肉芽生长、管理渗液的作用。

怎么促进vsd伤口愈合碗口大的压疮靠换药能够愈合吗?_https://www.jmylbn.com_新闻资讯_第1张


怎么促进vsd伤口愈合碗口大的压疮靠换药能够愈合吗?_https://www.jmylbn.com_新闻资讯_第2张


怎么促进vsd伤口愈合碗口大的压疮靠换药能够愈合吗?_https://www.jmylbn.com_新闻资讯_第3张


怎么促进vsd伤口愈合碗口大的压疮靠换药能够愈合吗?_https://www.jmylbn.com_新闻资讯_第12张


怎么促进vsd伤口愈合碗口大的压疮靠换药能够愈合吗?_https://www.jmylbn.com_新闻资讯_第13张

▲图片可能引起不适,上下滑动查看。
中期内层敷料选择水胶体透明贴、银离子油纱,以及康复新液纱布湿敷等,外层继续用泡沫福料进行固定。

怎么促进vsd伤口愈合碗口大的压疮靠换药能够愈合吗?_https://www.jmylbn.com_新闻资讯_第1张


怎么促进vsd伤口愈合碗口大的压疮靠换药能够愈合吗?_https://www.jmylbn.com_新闻资讯_第2张


怎么促进vsd伤口愈合碗口大的压疮靠换药能够愈合吗?_https://www.jmylbn.com_新闻资讯_第3张


怎么促进vsd伤口愈合碗口大的压疮靠换药能够愈合吗?_https://www.jmylbn.com_新闻资讯_第17张
▲图片可能引起不适,上下滑动查看。
肉芽处理
经过 2 个月的换药处理,创面从 11 cm×10 cm 缩小到 7 cm×5 cm,但肉芽过度生长影响了创面愈合。

怎么促进vsd伤口愈合碗口大的压疮靠换药能够愈合吗?_https://www.jmylbn.com_新闻资讯_第1张


怎么促进vsd伤口愈合碗口大的压疮靠换药能够愈合吗?_https://www.jmylbn.com_新闻资讯_第2张


怎么促进vsd伤口愈合碗口大的压疮靠换药能够愈合吗?_https://www.jmylbn.com_新闻资讯_第3张


怎么促进vsd伤口愈合碗口大的压疮靠换药能够愈合吗?_https://www.jmylbn.com_新闻资讯_第21张

▲图片可能引起不适,上下滑动查看。
通过采用 10% 氯化钠注射液纱布湿敷,内层用银离子藻酸盐敷料,外层用无菌纱布覆盖进行处理。

怎么促进vsd伤口愈合碗口大的压疮靠换药能够愈合吗?_https://www.jmylbn.com_新闻资讯_第1张


怎么促进vsd伤口愈合碗口大的压疮靠换药能够愈合吗?_https://www.jmylbn.com_新闻资讯_第2张


怎么促进vsd伤口愈合碗口大的压疮靠换药能够愈合吗?_https://www.jmylbn.com_新闻资讯_第3张


怎么促进vsd伤口愈合碗口大的压疮靠换药能够愈合吗?_https://www.jmylbn.com_新闻资讯_第25张


怎么促进vsd伤口愈合碗口大的压疮靠换药能够愈合吗?_https://www.jmylbn.com_新闻资讯_第26张

▲图片可能引起不适,上下滑动查看。
过度生长的肉芽得到控制后,内层用凡士林纱布,外层用无妨纱布进行换药。

怎么促进vsd伤口愈合碗口大的压疮靠换药能够愈合吗?_https://www.jmylbn.com_新闻资讯_第1张


怎么促进vsd伤口愈合碗口大的压疮靠换药能够愈合吗?_https://www.jmylbn.com_新闻资讯_第2张


怎么促进vsd伤口愈合碗口大的压疮靠换药能够愈合吗?_https://www.jmylbn.com_新闻资讯_第3张


怎么促进vsd伤口愈合碗口大的压疮靠换药能够愈合吗?_https://www.jmylbn.com_新闻资讯_第30张

怎么促进vsd伤口愈合碗口大的压疮靠换药能够愈合吗?_https://www.jmylbn.com_新闻资讯_第31张

▲图片可能引起不适,上下滑动查看。
现阶段根据渗液情况,创面消毒后用生理盐水清洁,局部用康复新液湿敷后,外用泡沫帖进行固定。

怎么促进vsd伤口愈合碗口大的压疮靠换药能够愈合吗?_https://www.jmylbn.com_新闻资讯_第1张


怎么促进vsd伤口愈合碗口大的压疮靠换药能够愈合吗?_https://www.jmylbn.com_新闻资讯_第2张


怎么促进vsd伤口愈合碗口大的压疮靠换药能够愈合吗?_https://www.jmylbn.com_新闻资讯_第3张


怎么促进vsd伤口愈合碗口大的压疮靠换药能够愈合吗?_https://www.jmylbn.com_新闻资讯_第35张


怎么促进vsd伤口愈合碗口大的压疮靠换药能够愈合吗?_https://www.jmylbn.com_新闻资讯_第36张

▲图片可能引起不适,上下滑动查看。
案例小结
对于 3、4 期 PI 创面,大多数创面治疗技术很难改善创面难愈合情况或达到治愈效果,是目前创面修复遇到的困难之一。特别是在基层医院,压力性损伤(PI)创面治疗具有挑战性,通常不能遵循正常创面愈合过程,需要采取多种干预措施。
对于该例 4 期 PI 创面来说,虽然换药过程有点漫长,但最终通过采取多种换药方法进行处理,创面愈合效果满意。

02

压力性损伤创面治疗方法



压力性损伤(PI)定义为由压力或压力联合剪切力导致的皮肤和/或皮下组织的局部损伤,通常位于骨隆突处,但也可能与医疗器械或其他物体有关,皮肤可完整或表现为开放性溃疡,常伴有疼痛。
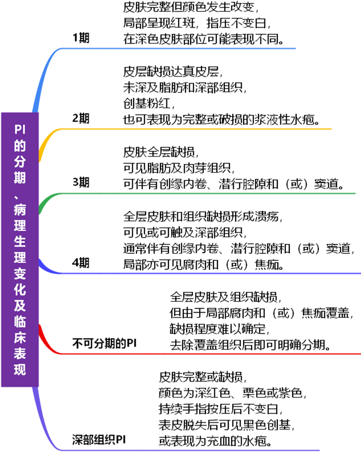
PI 分期

怎么促进vsd伤口愈合碗口大的压疮靠换药能够愈合吗?_https://www.jmylbn.com_新闻资讯_第37张

PI 的治疗方法

创面治疗技术从干预创面愈合的四个阶段着手,有效促进创面愈合,减少治疗时间和资源消耗,为 PI 创面的治疗提供更多选择。1、2 期 PI 创面通过改善基础状况或应用局部保守治疗方法促使创面愈合,而 3、4 期 PI 创面的治疗比较复杂,需要秉承「全身支持、化整为零、反复清创、延迟修复」原则,优先采取保守治疗措施,如不能愈合,再采取手术治疗。
一、改善基础状况
营养、体位以及支撑面的改善在 PI 基础治疗中发挥重要作用。指南建议,对于营养缺乏及 2 期以上 PI 患者,应注意补充热量、蛋白质、精氨酸及微量元素,其中锌疗法开始引起临床关注。
体位方面,建议 PI 高发患者以 20°~30° 侧卧位睡觉或者保持平卧位,使用活性空气床垫或覆盖物,避免所有压力分布于一个或几个部位。另外,积极对 PI 患者的共病情况进行调节,评估、控制创面疼痛,从而为 PI 创面的治愈奠定基础。
二、局部保守治疗
1. 高压氧治疗(HBOT):主要应用于 3、4 期难愈合 PI 创面,不仅安全有效,同时也可降低费用,值得推荐。
2. 创面敷料:普通敷料主要指纱布、棉垫及绷带,容易浸渍引发外源性感染,没有促进伤口愈合的作用。新型敷料与普通敷料相比具有明显优势,可吸收渗液、促进坏死组织溶解、抗菌性能强、可分泌促进生长因子、保持湿润环境、止痛等能显著促进创面愈合。治疗 PI 创面时,需根据创面具体情况和治疗目的正确选择合适的敷料。
新型敷料主要分类:
  • 透明膜敷料可防止污染但透气性差,适合于 1 期 PI 创面;

  • 水胶体及水凝胶敷料可保持创面湿润环境且促进自溶清创,但抗感染性能不佳,适用于干燥、渗出物少的创面;

  • 羧甲基纤维素钠银敷料可防止感染且能破坏生物膜,渗透性较差,适用于严重定植或有感染症状的创面;

  • 泡沫敷料吸收性强,但不能促进坏死组织溶解,适用于高渗出的创面;

  • 藻酸钙敷料具有显著的保湿性及抗菌性,适用于高渗出的 PI 创面,对干痂样创面效果不佳;

  • 胶原酶敷料可以发挥清创作用,溶解创面坏死组织,适用于坏死组织较多的 PI 创面,但缺乏科学、有效的实验研究;

  • 异种(猪)脱细胞真皮基质敷料能营造适宜 PH 值的温湿愈合环境,生物相容性好,但由于其价格昂贵,在 PI 创面治疗中较少使用;

  • 人工真皮是立体网状结构,可以促使真皮重建,适用于巨大缺损的 3、4 期 PI 创面,但成本较高,且需要二次手术植皮封闭创面。


3. 负压封闭引流技术(VSD):可以及时有效清除创面渗出物及坏死组织,改善创基及创面微循环,促进肉芽组织生长,营造密闭环境,减少感染机会,还能减少换药次数,减轻患者疼痛。

VSD 技术被广泛应用于各种急慢性创面,可用于治疗 3、4 期 PI 创面,促进坏死组织溶解,改善创基,为手术或其他处理创造条件。因 VSD 对创面修复细胞再生无直接促进作用,单独应用创面修复效果缓慢,常与其他创面治疗技术联合应用。
4. 生长因子疗法:创面愈合的各个阶段都需要生长因子参与调控。生长因子疗法对于 3、4 期 PI 创面治疗效果显著,常与生物敷料、VSD、干细胞治疗等技术联合应用。
5. 血小板浓缩物:已被广泛应用于组织损伤修复领域,主要有富血小板血浆(PRP)、富血小板纤维蛋白、浓缩生长因子及其衍生物等,其中 PRP 在临床应用中最常见,其治疗 2、3、4 期 PI 创面具有积极作用,可有效促进皮肤软组织修复,特别对合并慢性窦道的 PI 创面有独特优势。但 PRP 制备的方法各异,没有统一标准,有待进一步研究。
6. 干细胞疗法:干细胞疗法修复 PI 创面的临床研究较少,仍处在基础研究阶段。
生物物理干预疗法:主要包括脉冲电流电刺激、半岛体激光、紫外线、超声治疗等,通常作为修复难愈合 PI 创面的辅助治疗。
8. 其他:包括皮肤再生医疗技术、微氧射流治疗、基因治疗、再生医学及组织工程构建等治疗技术,在治疗 PI 创面有待进一步研究。
三、手术治疗
手术治疗主要用于难愈合的 3、4 期 PI 创面,包括清创术、植皮术及局部或远位皮瓣转移术等。其中清创术分为机械清创、酶清创以及生物清创,旨在去除坏死组织,将慢性创面变为急性创面,从而启动正常的愈合过程。
对于溃疡较浅、没有重要结构暴露及渗液的 PI 创面建议首选植皮术。缺损较深伴有骨、血管、神经、肌腱、潜行腔隙和 (或) 窦道的创面,可进行局部或远位皮瓣转移修复。
手术治疗能缩短 PI 创面的愈合时间,但也存在较大风险,不适合基础条件较差、不能耐受麻醉或手术的患者。
四、姑息性治疗
对于不能耐受手术或者生命终末期的患者,PI 创面愈合难度大,甚至无法愈合,应转变治疗理念,采用姑息性创面治疗(WMPC)理念,改善创面状况,减少疼痛、异味、出血及渗出物,增加患者舒适度。
特别声明 | 以上内容仅供专业医疗卫生人士学习参考
文中的图片视频由作者提供
稿邮箱:m15736996270@163.com
题图 | 站酷海洛
参考文献
张铭,于浩,等. 压力性损伤创面治疗方法研究进展. 中华整形外科杂志,2022,38(4)C.