欢迎领导、专家和同仁老师们积极联系小编(微信号:dhn010),推荐您的好文,分享您的智慧、经验与感悟,谢谢!!





新规:不得安排卫生专业技术人员从事查健康码、测体温工作!

何燕 女,四川西昌人,注册会计师,高级会计师,全国中医药行业会计领军人才(首期),成都中医药大学附属医院财务部部长,研究方向:医院财务管理、卫生经济
李芳 女,四川成都人,正高级会计师,成都中医药大学附属医院总会计师,研究方向:卫生经济、经济与运营、绩效管理
医疗耗材占比过高已成为“看病贵”的重要因素,规范耗材管理以降低医疗费用是各界关注的焦点。通过文献收集及访谈调查发现,医院作为知识型组织,未将医务人员诊疗行为纳入控制体系,未实现全范围内部控制,应当以利益相关者为逻辑起点重建内控体系。文章通过米切尔评分法分析医疗耗材使用利益相关者,梳理其职责权限,以“医院—科室—个人”三级管理体制为基础,强化专家评议机制,从采购、监督、使用等维度构建了较为完整的医疗耗材内部控制评价指标体系,通过指标量化评价,有效降低耗材价格,避免耗材滥用,减轻患者和医保负担,提高耗材内部控制的效率和效果。
规模化大生产下所有权与经营权分离产生了所有者与经营者之间的委托代理关系,美国经济学家伯利和米恩斯提出的“委托代理理论”成为公司治理的逻辑起点。物质资本占主导基础上发展起来的内部控制研究无论制度论、程序论、系统论,都重点关注信息不对称下基于受托责任观的股东利益至上相关机制设计。
科技发展助力经济社会转型升级,知识型组织中人力资本的重要性凸显,利益相关者理论相关研究日益受到重视。公立医院是公益性、知识型组织,临床医务人员提供高度专业化诊疗服务的同时,在医疗耗材的使用上形成了事实上的“供给决策权”。耗材成本占医疗费用的比重不断提高,医疗耗材内部控制涉及“医保患”三方利益,是解决“看病贵”的关键,有必要从利益相关者视角重建医院内部控制体系,加强医疗耗材内部控制,实现“业务全流程、人员全范围”的内部控制全覆盖。
改革开放后各个组织在经营自主权激励下发展迅速,健全经营机制、加强内部控制应运而生。1986年财政部颁布《会计基础工作规范》,从会计监管入手对内部控制作了明确规定。20世纪90年代后期首先在企业开展内部控制规范体系建设,2006年2月中国企业会计准则体系发布,2006年7月成立“企业内部控制标准委员会”,我国企业内部控制建设进入系统化发展阶段。
行政事业单位内部控制启动相对较晚,2012年财政部发布《行政事业单位内部控制规范(试行)》,明确了行政事业单位内控建设的原则、方法、单位层面建设、预算等六大业务层面建设和监督等内容。2015—2017年间,财政部接连发布推进行政事业单位内部控制建设指导性意见、开展基础性评价工作、建立内部控制报告管理等政策要求,内部控制工作成为行政事业单位常态化、核心性工作内容。
公立医院由于民生保障的特殊性,在政府投入及监管、医保基金支付管理、市场化环境运行等多重因素影响下,行业发展经历了计划体制、市场化改革、回归公益性三个阶段。与其他行政事业单位不同,公立医院,尤其是大型公立医院,经济体量及社会影响巨大,内部控制涉及面广、要求更高,在合理保证经济活动合法合规的同时,还要加强廉政建设,提高医疗服务的效率和效果。2006年卫生部关于印发《医疗机构财务会计内部控制规定(试行)》的通知对预算、收入、支出、药品、固定资产、对外投资、信息化、监督等11方面的内部控制开展进行了规定。2010年卫生部、国家发展改革委等五部委《关于印发公立医院改革试点指导意见的通知》,在改革公立医院内部运行机制中明确提出建立健全内部控制。2012年行政事业单位内控规范试行发布后,在财政部主导下,医院层面开始重视内部控制工作,由之前单纯的财务会计体系建设向单位层面、六大业务层面、风险评估等系统性规范建设发展。2020年国家卫生健康委、国家中医药管理局印发《公立医院内部控制管理办法》,明确党委在内部控制建设中的领导作用,新增医疗、教学、科研、医联体、互联网医疗、信息化六大业务层面,形成“一加六加六”的内部控制体系。与制造业及其他行政事业单位内部控制集中在经济活动不同,集风险、治理、合规管理为一体的大内部控制观特别适合医院内控管理,最终是为了实现对人的控制[1]。医院由于行业高度专业化带来的医院与医务人员、医务人员与患者之间的多重代理风险、权力利益关系复杂等,内部控制由财务、采购等经济活动向临床医疗业务活动纵深发展,形成内控建设业务全流程、人员全范围覆盖。
科技促进现代医疗技术的快速发展,新技术、新项目的开展使得各类医疗耗材广泛应用于临床,在提升疾病诊断和治疗能力的同时,客观上也成为医疗费用快速上涨的因素之一。医疗耗材专业性强、种类繁多,之前耗材一致性评价工作开展不完全,耗材合理使用难以规范化、标准化,目前国家从医保层面正在进行贯标工作,医疗耗材合理使用管理的可行性已具备,有必要梳理医疗耗材管理中的问题,建立完善医疗耗材内部控制规范。
人员、药品和医疗耗材支出占医院总支出的85%~95%,成为医院运行中最主要的成本。国务院办公厅2015年发布的《关于城市公立医院综合改革试点的指导意见》中明确要求降低药品和卫生材料收入的比重,医用耗材占比的总体目标是每百元医疗收入(不含药品收入)中消耗的卫生材料不超过20元。从实际情况来看,大多数公立医院的耗材占比远超过20%的控制线。在兼顾医疗质量和安全的前提下,降低耗材占比成为控制医疗费用不合理增长的关键点。
2009年新医改以来耗材零加成政策已在各省市陆续实施,2017年医保支付方式由项目制向DRG/DIP等改革,从经济意义方面而言,耗材使用无论是否收费对医院来说已经是完全的成本项目,应进行严格的成本控制,降低医疗费用,减轻患者和医保负担。
临床诊疗专业化导致的信息不对称造成供给决策权现实存在,医疗耗材使用中品牌、价格基本上由供给方(临床)决定,需求方(患者)由于专业限制话语权很弱。但目前耗材内部控制建设局限于采购方面,临床诊疗业务规范未纳入内部控制范畴,关键的核心业务未纳入,控制过程覆盖不全,临床一线人员未纳入内部控制主体范围。
从公开的司法案件及公立医院巡查、审计检查等可以看出,医疗耗材经济案件的一个明显特征是临床医务人员集体受贿客观存在。2020版的公立医院内部控制管理办法要求公立医院完善内部控制,从医院整体、医务部门、临床科室三个层面分别建立完善药品、医用耗材、医疗设备的申请和决策机制,强化医务部门及临床科室在药品耗材引进管理中的职责及规范。
医疗耗材种类繁多、专业性强,相关质量一致性评价工作不完善,导致耗材引进准入机制及使用难以科学评价,临床医务人员在耗材使用中有绝对话语权。2019年《国家医疗保障局关于印发医疗保障标准化工作指导意见的通知》发布,“医保业务编码标准动态维护”同日在国家医疗保障局的网站窗口上线试运行,“医用耗材”等4项医保信息业务编码率先上线,要求实现编码标准“纵向全贯通、横向全覆盖”。
通过耗材标识码、分类码、通用名码、产品特征码、生产企业码共20位编码,基本实现耗材管理标准化、统一化,医院应当在此基础上建立健全耗材引入及使用专家组评价制度,杜绝耗材使用科室主任或相关管理部门/领导“一支笔、一言堂”,实行专家评议和集体决策。
医疗耗材内部控制整体来说包括耗材采购及合理使用两个主要方面,应分别采取不同措施进行内部控制规范。目前医院通常在经济核算中以总收减总支的方式进行科室笼统核算,措施单一,强度不够,管理粗放,没有建立耗材合理使用评价指标,没有建立“医院—科室—个人”的精细化正向激励和反向惩罚两个方面的控制。
药品之后耗材已成为医院廉政案件高危事项,耗材回扣窝案时有发生,多数医院没有建立完善的耗材廉政风险评估机制并采取相应控制措施,不少医务人员廉政风险意识不足。
股东至上理论下组织的目标是追求股东利益最大化,但这一目标在公共行业并不适用。20世纪以来科技迅速发展,知识经济引领社会发生巨大变革,人力资本重要性日益上升,直接促成了利益相关者理论的产生[2]。
斯坦福研究所1963年提出了利益相关者的初步定义,瑞安曼(Rhenman)、安索夫(Ansoff)等学者在此基础上进行了深化研究,推动利益相关者独立理论的形成。弗里曼(Freeman)1984年在《战略性管理》一书中提出了利益相关者(stakeholder)的广泛定义,克拉克森(Max Clarkson)引入了实物资本、人力资本、财务资本等专用性投资的概念。利益相关者理论认为任何一个组织的发展离不开各利益相关者的共同参与,管理活动要综合平衡各个利益相关者的利益要求,追求整体利益。利益相关者理论综合考虑政策改革中的各方需求,重视各方利益协调,现已被广泛应用于医药卫生政策评估中。
刘浩等[3]认为,公共部门也存在委托与被委托人的代理问题,多重代理问题是制约运行效率的重要因素之一。在公共部门,代理问题的存在可能带来剩余损失,即代理人决策与利益最大化决策之间的价值损失。林钟高[4]认为将内部控制视为委托代理下单纯的受托责任观在互联互通、“人力资本时代”显得困难重重,有必要以利益相关者为导向进行内部控制的治理机制再造,内部控制治理目标由“风险管理”向“公司价值创造”转变,维护利益相关者价值增值的动力机制。韩斌斌等[5]通过对医院手术室制度、职责、规程进行梳理,分析流程控制及优化等发现,随着内部控制的完善,公共服务效率会显著提升,且通过职责控制、岗位控制和流程控制发挥作用。
医院是典型的知识型组织,管理层、一线医务人员都要求极高的专业性,人力资本特征明显。政府作为公立医院投资者的同时肩负行业监管、医疗服务对象利益代表等多重身份,并不要求公立医院以股东财富最大化为目标,因此有必要研究重建以利益相关者综合利益平衡为治理起点的公立医院内部控制机制体系。
学术界从不同角度对利益相关者进行了定义,本文运用米切尔评分法,从合法性(Legitimacy)、权力(Power)、紧迫性(Urgency)三种属性划分医疗耗材的内部控制利益相关者(见表1)。

应用利益相关者理论,从权力、利益两个维度进行分析。
同时具备高权力、高利益两个特征。医保部门、医院管理层、医务人员,这部分群体由于利益高度相关且具备高权力获取相应利益,是内部控制的核心。
医保支付方式由项目制向DRG/DIP改革、药耗集中采购等措施下,医保部门在医疗产业链中话语权凸显,在保障医保基金、保护患者利益的同时,也要注意尊重医疗行业的专业性,建立动态、柔性谈判机制,合理确定病种/组支付价格,避免医务人员逆向选择损害患者利益。与制造业管理层和业务人员之间影响力巨大差距相比,医院作为知识型组织,医务人员由于专业知识、直接面对患者等因素,在设备购置、耗材使用等重要经济业务中有较大话语权,在内部控制建设中要与管理层同等考虑,将其纳入内部控制管理体系,规范耗材引进,保障耗材合理使用,强化费用控制,加强廉政建设。
权力、利益两个维度中仅一个高等级,主管部门,患者。
公立医院主管部门兼具投资兴办、质量监管等职责,对医院有高监管权、低利益关系,应充分发挥其事前、事中、事后的监督管理。患者虽然利益高度相关,但由于医疗专业性话语权较弱、选择度不高,在医疗耗材管理中应特别注意保护患者利益,减轻患者负担。
低权力、低利益,普通职工、银行等债权人、合作方、竞争对手。
公立医院由于其国有性质,债权人干涉力度不大,恶性竞争可能性低,应充分调动行业内良性竞争,医保支付方式改革在一定程度上合理加剧了医院间的竞争。
医疗耗材内部控制关乎“医保患”三方利益,在采购、使用合规管理之外,还要关注绩效导向,确保患者以较低的医疗费用获得优质医疗服务,实现医疗耗材合规、绩效双导向管理[6]。医保方通过耗材集中采购、DRG/DIP预付制方式改革相关措施控制医保基金支付,促使医院加强医疗耗材成本控制,医院应在完善控制体系、加强耗材管理、绩效杠杆引导等基础上建立医疗耗材内部控制评价指标体系,加强医疗耗材内部控制。
与企业及其他行政事业单位内控管理聚焦于经济活动显著区别的是,公立医院内控管理明确提出医院内部控制应当覆盖医疗教学科研等业务活动,建立“一加六加六”的内控建设体系。
“一”指单位层面内控建设,原六大业务内控建设为预算管理、收支管理、政府采购管理、资产管理、建设项目管理、合同管理,新六大业务内控建设为医疗业务管理、科研、教学、医联体、互联网医疗、信息化。从经济活动直接相关性角度,新六大业务内控更偏重于业务活动的管理,这恰好反映出医院中利益相关者理论的实际应用。临床医务人员由于专业知识、直接面对患者等因素,在耗材使用等重要经济业务中有较大话语权,有必要加以规范。医院应当在耗材引进、使用等关键环节加强内控建设,充分发挥医务管理部门在耗材内部控制工作中的专业管理作用,建立“耗材管理委员会—医务部门—临床科室”的三级管理体制,每个层级都要遵循专家讨论、集体决策的原则,规范医疗服务行为。
专业耗材引进及使用中应引入专家评价制度,建立完善专家库,确保外院专家达到一定比例以增强独立性,以专业制衡专业,充分发挥专家评价机制优势,减少耗材引进和使用过程中信息不对称带来的决策风险。
(二)分类管理,建立以风险为导向的耗材分类控制措施
科学运用二八定律,梳理医院内部耗材种类及使用情况,对医疗耗材进行分类管理,识别各类耗材的主要风险,根据风险偏好和风险承受力,采用定量和定性相结合的方法,确定应对策略,实现成本和效益平衡。
从价格及使用量两个维度将医疗耗材分为A类耗材(价格高、用量大)、B类耗材(价格高、用量小)、C类耗材(价格低、用量大)、D类耗材(价格低、用量小)。A、B类耗材通常为植入/介入专业性高值耗材,价格较高,管理更严格;C、D类耗材通常为消耗性通用耗材。针对不同耗材采用不同的措施,实现精准管理。
(1)专业性耗材:耗材滥用风险。通过专家评议,限制同类别耗材品牌数量,保证医疗质量和安全的情况下,同类型耗材品牌数量控制在三个以内,优先使用价格低、国产型耗材。通过临床路径管理、“医生—患者”次均费用分析,对可用可不用的耗材,选择不用;支架、钉子等使用量有选择的耗材,限制用量。此外还可以采用耗材用量通报排名、上榜多次由纪检监察室廉政谈话等多措施联合,合理控制专业耗材使用。
(2)通用型耗材:耗材成本管控风险。实施院内带量采购,将品牌尽量控制在两种,通过采购量的增加获得更强的议价权,降低进货价格。采用耗材定额管理、耗材占比等绩效指标设计降低耗材使用量;加强耗材实物资产管理,减少耗材损耗成本。
(3)特殊通道开启:对于急诊患者、新技术研究等可以启动“临时采购”特批程序,保障相关患者的救治。建立“临购”审批程序,规定次数标准,一旦超过规定次数,应转为正常的耗材引进机制进行评议。
(4)检验类试剂管理:选用兼容设备耗材。随着检验技术的提升,检验项目开展日益增多,检验类试剂消耗大幅增长。检验试剂按用途分为体内诊断试剂、体外诊断试剂,按品牌关联性分为开放试剂、封闭试剂。与所依托检验仪器品牌可以不一致的试剂是开放试剂,必须与检验仪器为相同品牌的是封闭试剂。在实际中不少检验仪器供应商通过低价销售、租赁、捐赠等各种形式销售设备借此绑定试剂,2018年国家卫健委等九部门联合印发《关于印发2018年纠正医药购销领域和医疗服务中不正之风专项治理工作要点的通知》,明确指出要严肃查处假借租赁、捐赠等形式捆绑销售药品和医用耗材。通过低价卖设备的方式实际上是为了后期耗材采购垄断,设备成本最终转嫁到耗材成本上,导致耗材价格虚高,加重患者和医院负担。对检验试剂,应当“设备—试剂”联动管理,尽量选择可以兼容使用耗材的检验仪器,引进耗材采购竞争机制,促进试剂合理定价;对封闭试剂,原则上耗材价格不能高出同类产品。
根据耗材成本内部控制利益相关者分析,医院应当重点关注采购部门、临床科室的相关行为,构建评价指标体系以加强“医院—科室—个人”的三级管理体制。
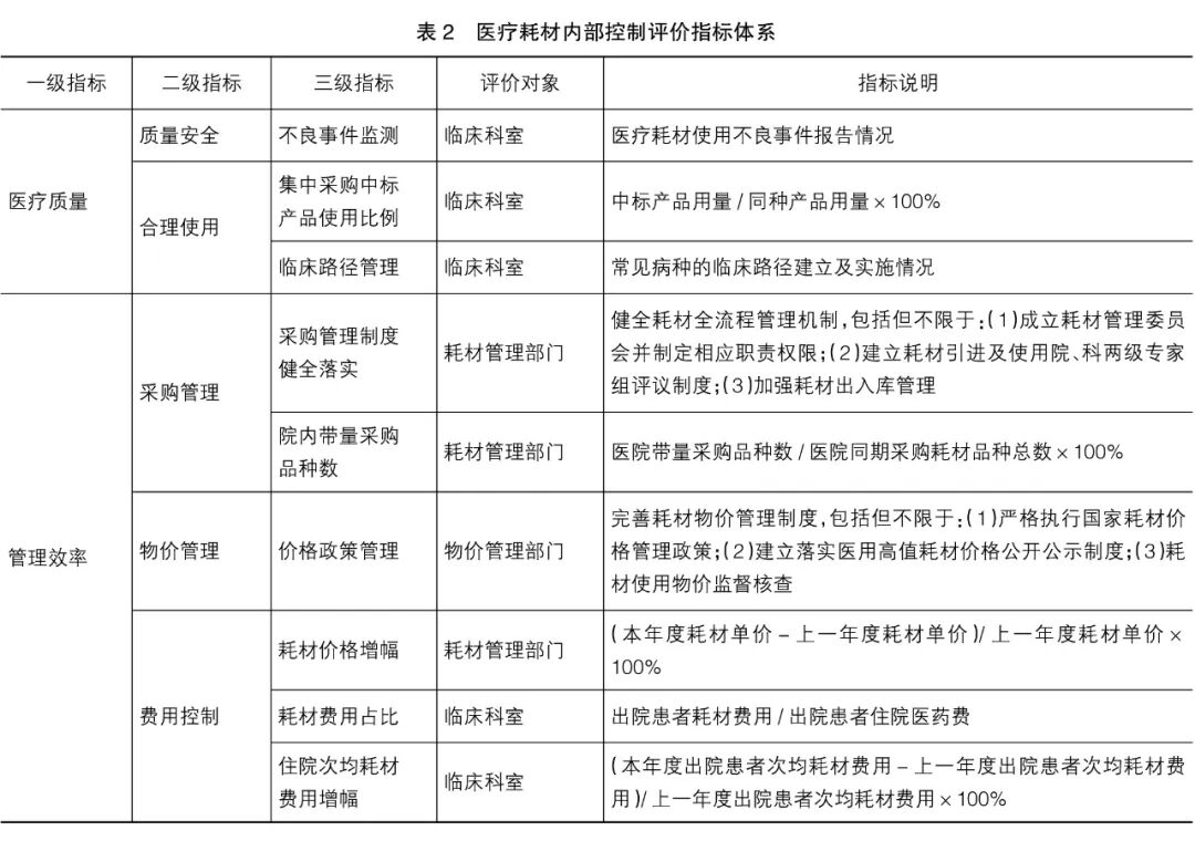
耗材内部控制是医院内部控制的重要内容,是实现医院经济活动合法合规、资产安全和使用有效、有效防范舞弊和预防腐败,提高公共服务的效率和效果目标的重要环节。根据公立医院内部控制管理办法、三级公立医院绩效考核、公立医院巡查、医院管理评价指南等文件要求,从医疗质量、管理效率等方面设计三级考核评价指标体系,如表2所示。

2.指标应用中要注意“医院—科室—个人”三级考核相结合,推动医院耗材控制精细化管理
(1)制度规范,优化流程。耗材管理涉及部门/科室多,医务、采供、物价等部门应建立完善的规章制度,组织临床科室进行全流程优化讨论,形成“管理规范化—制度流程化—流程表单化”,便于各部门/科室进行操作。同时,应加强制度落实监督,检查相应会议记录、申购表单、议价记录等是否符合程序,签字是否完善。(2)设立重点监控耗材目录。2019年7月国务院发布《治理高值医用耗材改革方案》,严控高值医用耗材不合理使用,要求国家卫健委牵头、国家医保局配合完成第一批重点治理高值医用耗材清单的制定。2020年1月国家卫健委发布《国家卫生健康委办公厅关于印发第一批国家高值医用耗材重点治理清单的通知》,公布重点治理的18种高值耗材。在2020年二级、三级公立医院绩效考核指标中,国家卫健委特别新增了重点监控高值医用耗材收入占比这一三级指标。各医院要根据业务特点,建立医院内部重点监控耗材目录,动态监控,做到事前准入、事中监控、事后反馈的全链条监督管理。(3)费用控制实行目标管理。要根据科室业务特点,结合历史数据及控制要求,制定医院及科室层面的考核目标值。在此基础上,针对高值耗材应用较多的科室,还要按“病种—医生”对应进行医务人员耗材控制数据统计分析。同病组/种患者治疗数据显示耗材使用金额长期排名靠前、耗材占比偏高的医生,应当进行医务分析、排名公示、纪检约谈等,促使医务人员合理使用耗材。
完善规范的制度机制是科学管理的前提,管理有效性关键在于制度机制的落实落地。“挂在墙上的制度、写在文件中的机制”无法提升医院管理能力,执行力差已成为制约医院高质量发展的关键因素,医院要建立独立监督机制,确保内部控制规范落实落地。纪检、审计部门应当在部门职责、岗位设置、工作机制等方面确保独立性,牵头负责本单位内部控制建设监督,包括风险评估和内部控制评价等工作。
设立前期预防保障、中期实时监督、后期严格处理于一体的“三道防线”,确保职责权力运行到哪里,风险防范就跟进到哪里。通过廉政培训、警示教育、采购监督、诫勉谈话、责令改正、政纪处理等措施,促进医务人员、管理部门正确履职。
将廉洁行政与医疗卫生行风建设相结合,对骨科、心血管、神经外科等高值耗材使用较多的科室及采购管理部门进行重点培训监督,签订廉政承诺书,提高反腐倡廉主动性、前瞻性、针对性,提升廉政监督的效力和效果。
医院耗材种类繁多,仅高值耗材就达上千种,借助信息技术才能提高管理效率及效果。(1)防统方软件的应用。医院要加强防统方软件的应用,加强软件权限设置,定期检查软件运行情况,耗材使用统计须通过授权审批后方可提供数据。(2)大数据分析的应用。根据耗材分类管理的原则,对重点监控耗材建立“医院—科室—个人”的实时数据分析,以“次均耗材费用”指标为基础,实时分析异常偏高数据,对相同病种次均耗材费用偏高的医生,要开展廉政约谈、绩效扣罚、暂停手术等措施,确保耗材无滥用风险。
科技的迅速发展促进医疗行业的技术更新,医疗耗材管理关乎“医保患”三方利益均衡,医保支付方式改革对医院内部结构优化、成本控制等提出了新的管理要求。医院要完善医疗耗材内部控制全流程、全范围体系建设,通过内部控制评价指标体系进行量化评价,实现医疗耗材规范管理、合理使用,加强耗材管理廉政监督,确保医院高质量发展。
-End-
「喜欢就点个在看」
右下点在看
,右上点【···】分享好文,赠人玫瑰,手留余香,感谢同仁!!
往期回顾
张拥军:公立医院成本报表和财务收入费用表的分析与答疑
许坦:新形势下城市公立医院战略成本管理体系构建
侯常敏:DRG下成本管理跟不上,医院将很吃亏
夏培勇:公立医院成本核算工作的思考与建议
库晓峰:公立医院会计人员职业发展的SWOT分析
薛宝旭:公立医院低值医用耗材的管理
厚盾:基于RBRVS与DRG的公立医院绩效薪酬考评应用
贺俊伟:不同发展模式和管理模式下公立医院经济和运营分析指标的思考
刘维:后疫情时代如何加强全面预算管理
毛文:医院智慧预算管理实践分享
韩冬青:基于价值医疗的公立医院经济运营分析
李满勤:医保监管下公立医院价格管理
左煌有感:刚刚结束的“2021年全国卫生健康财务工作会议”释放信号——公立医院运营管理势在必行
刘雅娟:病种成本怎么算 推荐一种新工具
任俐:取消耗材加成、价格调整对医院运营的影响
张丽:医院收费工作流程的优化——收费结算无窗口
曾瑞军:互联网支付背景下公立医院收费窗口内部控制研究
李琼:以RBRVS为基础的绩效管理改革在临床医技科室中的探索与实践
贺俊伟:公立医院收到财政拨款资金难点解读
黄少瑜:医院会计的思维特征与创新思维
李雪辉:有效实施全面预算管理 全面助推医院健康发展
谭向东:总会计师写给医院财务的N条军规--财务篇
......