康复器械产品怎么找知名康复医疗器械公司拟IPO

新闻资讯2026-04-21 09:33:40

来源:思宇MedTech


康复器械产品怎么找知名康复医疗器械公司拟IPO_https://www.jmylbn.com_新闻资讯_第1张

2022年6月30日,据上交所官网显示,苏州好博医疗器械股份有限公司(以下简称“好博医疗”)已提交科创版上市,审核状态变为“已受理”。


01

公司业务与产品


好博医疗成立于2011年,主营业务为康复医疗器械产品的研发、生产和销售。公司产品覆盖了神经康复、心肺康复、骨伤及疼痛康复、中医康复、运动医学康复、产后康复等康复应用领域。


公司现有康复医疗器械产品中,气囊式体外反搏系统、微波治疗机为III类医疗器械产品,中药熏蒸机、温热电灸综合治疗仪、吞咽神经和肌肉电刺激仪、脑电仿生电刺激仪、骨质疏松治疗仪、冲击波治疗仪、超声波治疗仪、磁振热治疗仪曾被江苏省科学技术厅认定为高新技术产品,中药熏蒸机和脑电仿生电刺激仪2款产品列入中医药管理局产品推荐目录,四肢联动康复系统、认知能力测试与训练仪2款产品被中国医学装备协会推选为优秀国产医疗设备产品。


2021年营业收入约2.63亿元,净利润约6144万元。本次拟公开发行股票不超过2000万股,不低于发行后总股本的25%。华泰联合证券有限责任公司为其保荐人。


好博医疗产品已涵盖医疗康复的诸多领域,具体可分为:物理治疗类产品、运动训练类产品、评估判断类产品和配件,具体情况如下:

康复器械产品怎么找知名康复医疗器械公司拟IPO_https://www.jmylbn.com_新闻资讯_第2张
康复器械产品怎么找知名康复医疗器械公司拟IPO_https://www.jmylbn.com_新闻资讯_第3张


02

收入与客户


报告期内,公司主营业务收入的主要构成情况如下:

康复器械产品怎么找知名康复医疗器械公司拟IPO_https://www.jmylbn.com_新闻资讯_第4张

报告期内,公司前五大客户的销售额及其占营业收入的比例情况如下表所示:

康复器械产品怎么找知名康复医疗器械公司拟IPO_https://www.jmylbn.com_新闻资讯_第5张


03

行业竞争态势


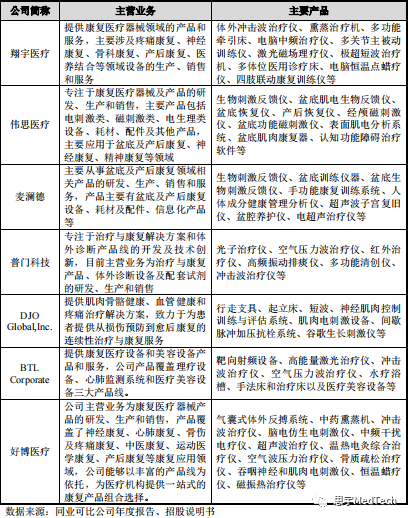
公司同行业可比公司有翔宇医疗、伟思医疗、麦澜德、普门科技、DJO Global,Inc.、BTL Corporate等。其中,翔宇医疗为综合性康复医疗器械厂商;伟思医疗及麦澜德较为专注盆底及产后康复领域;普门科技在经营体外诊断类 业务的同时在康复医疗器械领域也有一定积累;DJO Global,Inc主要提供肌肉骨 骼健康、血管健康和疼痛治疗领域的解决方案;BTL Corporate主要提供康复医 疗设备和美容设备产品和服务,具体情况如下:


(一) 翔宇医疗(688626.SH)


河南翔宇医疗设备股份有限公司成立于2002年,2021年3月在上海证券交 易所科创板上市,主营产品以康复医疗器械产品为主,涵盖声疗、光疗、电疗、 磁疗、PT、OT及康复评定产品等,产品已覆盖康复评定、训练、理疗等康复 医疗器械主要领域。2021年,翔宇医疗营业收入5.23亿元,净利润为2.00亿元。


(二)伟思医疗(688580.SH)


南京伟思医疗科技股份有限公司成立于2001年,2020年7月在上海证券交 易所科创板上市,主营产品包括产后康复系列、精神康复系列、神经康复系列。目前公司已经在电刺激、磁刺激、电生理等技术平台上掌握了具有自主知识产 权的核心技术。2021年,伟思医疗营业收入4.30亿元,净利润为1.78亿元。


(三) 麦澜德


南京麦澜德医疗科技股份有限公司成立于2013年,于2021年申报上海证券交易所科创板。公司主要从事盆底及产后康复领域相关产品的研发、生产、 销售和服务,产品主要有盆底及产后康复设备、耗材及配件、信息化产品等。2021年,麦澜德营业收入3.42亿元,净利润为1.20亿元。


(四) 普门科技(688389.SH)


深圳普门科技股份有限公司成立于2008年,2019年11月在上海证券交易 所科创板上市,主要从事治疗与康复产品、体外诊断设备及配套试剂的研发、 生产和销售。公司治疗与康复产品线按照使用场景分为医院市场和家用市场两 大类,目前以医院市场为主;公司体外诊断产品线由体外诊断检测设备及配套 试剂组成。2021年,普门科技营业收入7.78亿元,净利润为1.90亿元。


(五)DJO Global,Inc.


DJO Global,Inc.成立于1978年,总部位于美国加利福尼亚,目前是规模较 大的康复器械及医疗设备制造商之一,提供肌肉骨骼健康、血管健康和疼痛治 疗解决方案,致力于为患者提供从损伤预防到愈后康复的连续性治疗与康复服 务。产品覆盖了预防、术前、术后、临床和家庭康复护理等康复医疗领域的各 个阶段,产品包括矫形支架、康复设备、外科植入物和骨骼生长刺激器。


(六)BTL Corporate


BTL Corporate成立于1993年,总部位于英国,是欧洲规模较大的康复医 疗设备及美容设备制造商之一,产品覆盖理疗设备、心肺监测系统和医疗美容 设备三大产品线。主要产品有靶向射频设备、高能量激光治疗仪、冲击波治疗 仪、空气压力波治疗仪、水疗浴槽、手法床和治疗床以及医疗美容设备等。

康复器械产品怎么找知名康复医疗器械公司拟IPO_https://www.jmylbn.com_新闻资讯_第6张

同行业可比公司营业收入情况比较

康复器械产品怎么找知名康复医疗器械公司拟IPO_https://www.jmylbn.com_新闻资讯_第7张

- END -

康复器械产品怎么找知名康复医疗器械公司拟IPO_https://www.jmylbn.com_新闻资讯_第8张

康复器械产品怎么找知名康复医疗器械公司拟IPO_https://www.jmylbn.com_新闻资讯_第9张