尿沉渣仪器怎么使用关于尿常规,所有检验人必须关注的N个复检要点!

新闻资讯2026-04-21 09:12:41

尿沉渣仪器怎么使用关于尿常规,所有检验人必须关注的N个复检要点!_https://www.jmylbn.com_新闻资讯_第1张

 
作者:张时民
单位:北京协和医院检验科
   
尿液检验需要干化学和有形成分分析联合使用,结合显微镜复检时,即要精准快速发放报告,并且还不能触犯相关规则,此时检验人该怎么办呢?



本文所指

尿干化学分析仪指单纯的尿干化学分析仪及流水线系统上配置的尿干化学分析仪。


数字图像法尿液有形成分分析仪指自然沉淀法、离心加速沉淀法、平板鞘流法、非染色及染色法尿液有形成分分析仪。


流式尿液有形成分分析仪特指采用核酸荧光染色技术的流式尿液有形成分分析仪。

     

一、仅使用尿干化学分析仪

  

仅使用尿干化学分析仪的医院检验科,应该做到最简单的复检。

当全部干化学结果(10项、11项或更多)中尿蛋白(PRO)、粒细胞酯酶(LEU)、潜血(BLD)、亚硝酸盐(NIT)全部为阴性时,可以不必复检镜检,除特殊要求的样本外,直接签发报告。

这是上世纪90年代中华医学会专家组(武夷山会议纪要)制定的最初的复检镜检规则。

复检采用离心镜检法,发现的有形成分,其中红细胞和白细胞以高倍镜下发现有形成分的“最低-最高/HPF”法报告,管型以低倍镜下数量最低-最高/LPF方法报告。

如镜检未有阳性发现,应标注标本“已经显微镜复检确认”


二、干化学和尿有形成分分析仪同时使用


1、当医院同时使用尿干化学分析仪和流式尿液有形成分分析仪时,就应该制定应用显微镜检查的复检规则。

2、当医院使用尿干化学分析仪和数字图像法尿液有形成分分析仪时,也必须制定复检规则,其中包括对数字图像审核的复检规则和显微镜检查复检规则。

首先要确定该医院使用流式尿液有形成分分析仪或者数字图像法尿液有形成分分析仪检测结果的参考区间,最好是自己医院制定的,也可以引用本地区相同级别医院制定的,并经过自己医院验证确定的参考区间。


三、专家共识中推荐的复检方法


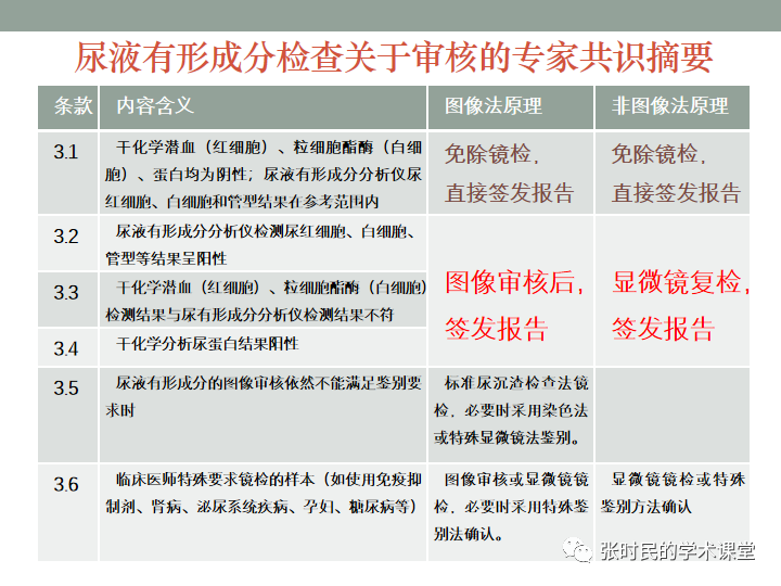
以下表格介绍的复检规则可以用做参考,该表格的形成基础来源于中国医学装备协会检验医学分会形态学自动化分析委员会组织国内知名临床检验专家共同讨论并确定的《尿液和粪便有形成分动化分析专家共识》中制定的相关规则,该文发表于《临床实验室》杂志2020年第3期。
  
专家共识中的复检要点经过归纳形成一个简表,下图表格中的图像法原理仪器包含国内外研发生产的各种型号和原理的尿液有形成分分析仪;非图像法原理主要指采用流式分析结合荧光染色技术进行检测的尿液有形成分分析仪。


尿沉渣仪器怎么使用关于尿常规,所有检验人必须关注的N个复检要点!_https://www.jmylbn.com_新闻资讯_第2张

专家共识摘要


复检的执行与否,还需要参考标本的一般性状,如果标本为淡黄色到黄色、清晰透明、无泡沫,则符合进入下列复检程序。

原则上无论任何原理的仪器都应该经过校准、性能验证,日常室内质控合格方可实施复检。


01



当干化学法潜血(红细胞)、粒细胞酯酶(白细胞)、蛋白均为阴性时,尿液有形成分分析仪,无论是流式原理的仪器还是图像分析原理的仪器,均无需进行显微镜复检也无需进行图片核实复检(特殊情况除外),可以直接签发报告,科室可以设置为自动审核通过,并在备注中注明“标本已经复检确认”。


02



当尿液有形成分分析仪(数字图像法或流式法)测定红细胞、白细胞、管型任何一项或多项出现阳性均需要进行复检


1、数字图像法仪器可先对图像进行审核


a、如果图像审核与报告结果基本一致,没有出现识别错误和漏认,在审核时备注“数字图像已经审核”;


b、如果出现不符,有误认和漏认,首先在设备上按形态图像进行纠正;如果不能纠正和确认则需进行标准的尿沉渣显微镜检查,将检查结果修改掉仪器分析的错误结果(而不是同时提供),并备注说明“结果经显微镜复检核实”。



2、采用流式尿液有形成分分析仪


a、首先查看散点图、直方图和报警信息后,再采用标准的尿沉渣显微镜检查法进行复检,包括识别出管型、结晶等的亚类及其他成分;


b、如果镜检结果与仪器法结果基本一致(同为阳性,且数量等级接近),在审核时可备注“结果经显微镜复检核实”;


c、如果仪器法受到干扰或不正确,应以显微镜镜检结果为准进行报告时,可对仪器分析的错误结果进行修改(而不是同时提供),并提供显微镜法的参考区间,再备注说明“结果为显微镜复检结果”。


  

03



当尿干化学分析结果与尿液有形成分分析仪结果的潜血(红细胞)、粒细胞酯酶(白细胞)、蛋白质任何一项或多项不符时(即阴性和阳性结果出现交叉),更需要进行复检!


1、数字图像法仪器可先对图像进行审核


a、干化学分析结果则应考虑是否有Vit C、pH、SG、污染、非白蛋白等多种因素干扰,排除干扰后再进行分析;可依据确认后的数字图像法所提供的图像和结果签报告,并备注“结果经复检核实”,如果干化学结果有误也需说明原因。


b、如果依然与干化学结果不符,需进行标准的尿沉渣显微镜检查,并以显微镜检查结果为准报告,并备注说明“结果为显微镜复检结果”,并注明干扰的原因和采取的对策。



2、采用流式尿液有形成分分析仪先确认有无报警信息


a、干化学分析结果则应首先考虑是否有Vit C、pH、SG、污染、非白蛋白等多种因素干扰,再查看散点图、直方图和报警信息等没有问题,排除干扰后,再进行标准的显微镜复检程序,并备注“结果经复检核实”,如果干化学结果有误也需说明原因。


b、如果证实仪器法结果受到干扰,应以显微镜检查结果为准进行报告,应备注说明“结果为显微镜复检结果”,并注明干扰的原因和采取的对策。



04


尿干化学蛋白质结果为阳性时


1、数字图像法仪器可先对图像进行审核


a、如没发现管型则报告备注中注明“结果经数字图像复检核实”;


b、如发现管型则应按照管型的类别进行报告,如透明管型、颗粒管型、红细胞管型、白细胞管型、蜡样管型等


c、如果有管型但图像不能准确识别清楚时,还应进行标准的显微镜法复检,仔细查看管型并按所发现的管型类型进行报告,并备注“结果经显微镜复检核实”。



2、采用流式尿液有形成分分析仪时


如果报告管型为阴性,经离心镜检确认未见管型,可报告备注“结果经显微镜复检核实”。如果发现管型,可直接报告管型的数量和类别,并备注“结果经显微镜复检核实”。


如果仪器的管型数量超出设定的阴性参考范围上限,为阳性时,更应该仔细进行显微镜法复检,仔细查看是否有管型。如未发现管型,应将仪器的阳性结果修正为阴性(否则就是假阳性报告,误导临床)并备注“结果经显微镜复检核实”;如确实发现管型,则应按照标准的显微镜法准确报告管型的类别和数量,并在备注中说明“结果为显微镜复检结果”。



这里需要指出,在进行显微镜法复检时,其目标并非只看所关注的项目,其他相关的有形成分如细胞和结晶等,应一并进行浏览观察和复核。


05


当干化学法和各种仪器方法均不能满足临床要求和鉴别要求时(特殊干扰情况和复杂情况时),除了使用标准的显微镜镜检法外,有条件时还建议采用相差显微镜法、偏振光显微镜法、染色法等多种方法进行识别与鉴别,修正仪器法的错误结果,并在备注中表明“结果经人工显微镜法确认”等信息,注明所用方法。


06



1、某些特殊病例不适合复检规则的应用


如:肾脏病、泌尿系统疾病、使用免疫抑制剂患者、糖尿病、孕妇以及临床医师特殊要求进行显微镜检查的病例,均应采用标准的尿沉渣检查法进行显微镜检查。


2、特别应关注


a、难溶性红细胞和已经溶解的红细胞导致的干化学法潜血与镜检法出现不符现象与排除,例如采用单克隆抗体法验证血红蛋白,并备注说明。


b、非粒细胞的白细胞导致的粒细胞酯酶阴性而显微镜下出现的单个核白细胞的不符和现象,例如采用加冰醋酸方法或染色法鉴别是否为单个核细胞,并备注说明。



07



作者本人观点是:不推荐、不宜在同一实验室内既使用流式尿液有形成分分析仪和数字图像法尿液有形成分分析仪,同时使用或相互比较应用,或用一类原理的仪器测定,用另一类原理的仪器复检或验证结果。复检程序应该以标准的显微镜镜检法进行。


四、什么是标准的尿沉渣检查法?


1、取刻度离心管,倒入混匀后的新鲜尿液10ml,400g速度离心5min。


2、离心停止后,取出离心管,弃去上清液,留下0.2ml沉渣,轻摇离心管,使尿沉渣有形成分充分混匀。


3、取尿沉渣0.02ml滴在载玻片上,再用18mm×18mm的盖玻片覆盖,注意不要有气泡。也可以滴入标准的尿沉渣定量计数板(如Fast Read或Cova版)内观察。


4、在显微镜低倍镜和高倍镜下观察:首先使用10×10镜头,观察其中有形成分的全貌及管型等较大的成分。再用10×40镜头观察鉴定细胞成分和计数。


5、观察报告方式

管型:在低倍镜下应观察20个视野下所见的管型数量,以视野中最低和最高值记录结果记录和报告,或采用平均值法报告。管型类别则需用高倍镜鉴定。


细胞:在高倍镜下观察10个视野下所见的细胞数量和鉴别类别,以视野中最低和最高值数量结果记录和报告,或采用平均值法报告。



6、参考值:红细胞0-3/HPF;白细胞 0-5/HPF;管形(透明):0-偶见/LPF。


7、尿结晶、细菌、真菌、寄生虫卵报告方式


尿沉渣仪器怎么使用关于尿常规,所有检验人必须关注的N个复检要点!_https://www.jmylbn.com_新闻资讯_第3张


五、问题解答


1、同一项目出现两个设备结果和镜检复查结果行不行?


如果同时报告两种方法测定的结果或复检后不删除原仪器检测结果,会触犯相关规则。如中华人民共和国国家标准《医学实验室质量和能力的要求 第3部分:尿液检验领域的要求》


其中重点是5.5.1.3和5.8.3,实验室应制定尿液有形成分分析的复检程序,并确认执行;检验报告中的形态学检验项目,应只报告筛查后的最终唯一结果。在进行ISO 15189评审中这一条也是很重要的。


尿沉渣仪器怎么使用关于尿常规,所有检验人必须关注的N个复检要点!_https://www.jmylbn.com_新闻资讯_第4张


2、有没有尿沉渣镜检对于的加号表达方式?


国内外都没有这个对应关系,需要各个实验室自己摸索建立参考的对应区间。因为每个实验室所使用的仪器不同,干化学试纸敏感性不同,特别是不同的显微镜目镜下视野面积,即视场直径(FN)值不同,导致所看到的有形成分数量不同,因此无法达成对应关系。下图说明视野下面积不同则所见到的细胞数量不同。


尿沉渣仪器怎么使用关于尿常规,所有检验人必须关注的N个复检要点!_https://www.jmylbn.com_新闻资讯_第5张

 视场直径不同与细胞数量不同


3、尿干化学的加号是否可与有形成分分析仪形成对应关系?


不完全能。


因为干化学试纸和仪器的厂家设计的敏感度不同,特异性不同,细胞的溶解与破坏程度不同,每个检验人经验不同,很难达成完全一致的对应关系。如果有能力,可以用自己科室品牌的设备、请科室镜检水平最高的同事,严格按照镜检标准,自己摸索建立一套适合本实验室的对比范围。但这往往不是绝对的,也有灰色空间或出现一定情况下的变动。


下图是1995年前后,作者使用当时的两种尿干化学分析仪结合标准的显微镜镜检,做出的对应关系表,并标注了仪器型号,但这两个设备早已淘汰更新,因此这个对照表也就不成立不使用了。


尿沉渣仪器怎么使用关于尿常规,所有检验人必须关注的N个复检要点!_https://www.jmylbn.com_新闻资讯_第6张

当年的尿干化学仪器与显微镜镜检关系对照表



以上是作者对复检规则和复检之后发放报告,结合《专家共识》的解读和一些个人观点,难免有不足和谬误。其中备注方法和文字表达是作者推荐,各单位可研究确认自己的备注模式和文字表达方式。
来源:张时民的学术课堂
编辑:小冉 审校:yeah
尿沉渣仪器怎么使用关于尿常规,所有检验人必须关注的N个复检要点!_https://www.jmylbn.com_新闻资讯_第7张

尿沉渣仪器怎么使用关于尿常规,所有检验人必须关注的N个复检要点!_https://www.jmylbn.com_新闻资讯_第8张

尿沉渣仪器怎么使用关于尿常规,所有检验人必须关注的N个复检要点!_https://www.jmylbn.com_新闻资讯_第9张