妇科蛋白膜怎么用产品介绍|重组III型人源化胶原蛋白妇科凝胶

新闻资讯2026-04-21 08:28:30
妇科蛋白膜怎么用产品介绍|重组III型人源化胶原蛋白妇科凝胶_https://www.jmylbn.com_新闻资讯_第1张 
~↓↓↓点击关注,了解更多女性感染相关知识



女性阴道生殖器特点是具有生殖器结构防御和生理防御自然防御机制:机械屏障作用,弱酸性的局部环境,上皮细胞随月经周期雌、孕激素的变化而增生、脱落。各种正常寄生菌群和条件致病菌相互依存、相互制约,形成阴道独特而复杂的微生物群落,正常情况下处于一个平衡状态。



Gynecological Inflammation
妇科炎症



妇科蛋白膜怎么用产品介绍|重组III型人源化胶原蛋白妇科凝胶_https://www.jmylbn.com_新闻资讯_第2张



   人体内生理性性激素变化、抗生素药物滥用的副作用、某些身体疾病的影响如糖尿病、性生活不良等原因会导致阴道微生物菌群失衡导致炎症发生。生殖道感染呈现各种病原菌同时作用的复杂局面,造成阴道炎易反复发作,阴道炎常伴发宫颈炎、宫颈糜烂,是妇科常见病和多发病据世界卫生组织的不完全统计,妇女中各种妇科疾病发病率在65%以上。我国有关资料调查显示,妇女病呈年轻化趋势,成为威胁我国女性身体健康的”杀手”。育龄妇女妇科疾病发病率在70%以上,女性一生中几乎都患过不同程度的阴道炎,其中有少部分人因病情严重影响了正常的工作和生活,同时妇科炎症还具有反复发作的特点。



妇科炎症怎么办?
妇科蛋白膜怎么用产品介绍|重组III型人源化胶原蛋白妇科凝胶_https://www.jmylbn.com_新闻资讯_第3张

    妇科炎症的治疗一般有物理疗法、药物疗法。物理疗法治疗容易引起上皮细胞的破坏:药物疗法多以局部治疗为主,由于阴道有丰富的毛细血管和淋巴管,且阴道没有明确的神经末梢,给药时患者的疼痛刺激小,对于特定的疾病和药物是有效的药物释放部位。所以可通过将药物置于阴道内,通过阴道粘膜吸收进入局部或全身血液循环来达到局部或全身治疗的目的。市面上的药物治疗方法,根据不同的治疗目的制备成栓塞剂、片剂、凝胶剂等多种剂型供临床使用。凝胶材料因其具有生物粘附、良好的生物相容性,药物可粘附在阴道粘膜上,从凝胶缓慢地扩散到粘膜,停留时间较长,有利于彻底杀灭病原体;并且凝胶剂以其独特的润滑性、清凉感及使用方便等优点而受到患者的喜爱。目前,妇科凝胶剂主要成分为中药和西药,传统中药凝胶剂大多起效慢、破坏阴道菌群、药味大,而西药凝胶剂疗效可但易产生耐药性、易复发。

   因此,性价比高、疗效好、无副作用的新型妇科外用二类医疗器械的重组III型人源化胶原蛋白妇科凝胶更受市场青睐。

拜尔芙纳
重组III型人源化胶原蛋白妇科凝胶
妇科蛋白膜怎么用产品介绍|重组III型人源化胶原蛋白妇科凝胶_https://www.jmylbn.com_新闻资讯_第4张

(1)卡波姆:被称为“天然的抗炎抗菌因子〞 

   具有具有广谱杀菌及不易耐药的特点,显著的免疫、隔离、干扰、透皮效应,阻止病原微生物定植的效果。


(2)人源III型胶原蛋白:被称为胶原黄金

    100%人源III型胶原蛋白是基因再生医学,在天然胶原蛋白序列的基础上,结合蛋白工程前沿的蛋白理性设计和优化技术,得到的优化型人源III型胶原蛋白于人体同源无任何排异反应。

妇科蛋白膜怎么用产品介绍|重组III型人源化胶原蛋白妇科凝胶_https://www.jmylbn.com_新闻资讯_第5张

活性蛋白覆盖于受损组织,可起到加速创面愈合、止血、修复黏膜损伤,形成一层保护屏障阻止感染。


(3)低聚异麦芽糖:被称为“双歧杆菌生长超级因子〞

   具有复活机体免疫系统,起到免疫调节作用,能够中和病毒、致病菌等生物活性抗原,分解破坏致癌物质,恢复阴道正常菌落。

拜尔芙纳-重组III型人源化胶原蛋白妇科凝胶

妇科蛋白膜怎么用产品介绍|重组III型人源化胶原蛋白妇科凝胶_https://www.jmylbn.com_新闻资讯_第6张

妇科蛋白膜怎么用产品介绍|重组III型人源化胶原蛋白妇科凝胶_https://www.jmylbn.com_新闻资讯_第7张

妇科蛋白膜怎么用产品介绍|重组III型人源化胶原蛋白妇科凝胶_https://www.jmylbn.com_新闻资讯_第8张

妇科蛋白膜怎么用产品介绍|重组III型人源化胶原蛋白妇科凝胶_https://www.jmylbn.com_新闻资讯_第9张

妇科蛋白膜怎么用产品介绍|重组III型人源化胶原蛋白妇科凝胶_https://www.jmylbn.com_新闻资讯_第10张

妇科蛋白膜怎么用产品介绍|重组III型人源化胶原蛋白妇科凝胶_https://www.jmylbn.com_新闻资讯_第11张

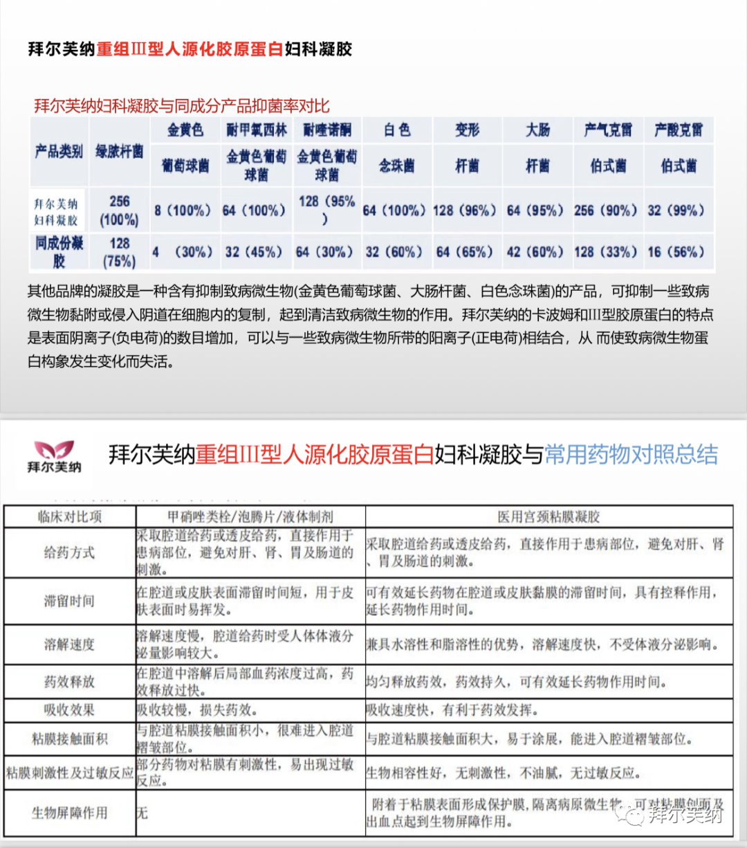
  此凝胶不受环境pH值影响、安全环保,无刺激性、无耐药性、效力持久,不仅具有抗菌抗炎的作用,还具有修复和提高局部抵抗力的功能;临床试验证明,对各种病菌引起的阴道炎症、宫颈炎、宫颈糜烂等妇科私处炎症的治疗有显著作用,且具有良好的防治功效。

  

   联合〈拜尔芙纳-抗HPV生物蛋白敷料〉针对HPV病毒感染有显著作用,以及感染引起的宫颈低级别病变有良好的疗效,临床转阴率高。

推荐阅读

更多关于宫颈病变的相关知识见往期回顾
(1)HPV和宫颈癌以及疫苗最全科普
(2)HPV是怎样侵害宫颈?实物模拟
(3)宫颈癌的发生除了HPV感染所致,还有这些危险因素?
(4)HPV阳性还可以接种HPV疫苗吗?孕期、哺乳期都可以接种吗?
(5)宫颈癌筛查选HPV还是TCT?报告单怎么看?
(6)生活中如何避免HPV,为什么有人感染HPV能自我清除,有人却严重了?
(7)手把手教你看懂TCT报告单,附详细图文!
(8)阴道妇科炎症对HPV转阴有影响吗?
(9)其实HPV没有你想象中那么可怕
(10)用对6个方法,HPV转阴并不难!
(11)感染HPV能不能自己转阴?
(12)关于HPV的14个误区
(13)感染了HPV,家庭之间该怎么预防?
(14)人为干预持续HPV感染清除的方法和时机

妇科蛋白膜怎么用产品介绍|重组III型人源化胶原蛋白妇科凝胶_https://www.jmylbn.com_新闻资讯_第12张

遇到问题,又不好意思直接去医院

别担心、还有我们

咨询一下你就知道了

关注小编不迷路


为您提供:

体检报告解读、并发症防治指导、HPV转阴.....等系列专业非医学服务

妇科蛋白膜怎么用产品介绍|重组III型人源化胶原蛋白妇科凝胶_https://www.jmylbn.com_新闻资讯_第13张

多点关注
妇科蛋白膜怎么用产品介绍|重组III型人源化胶原蛋白妇科凝胶_https://www.jmylbn.com_新闻资讯_第14张
多份关爱



妇科蛋白膜怎么用产品介绍|重组III型人源化胶原蛋白妇科凝胶_https://www.jmylbn.com_新闻资讯_第15张

点分享

妇科蛋白膜怎么用产品介绍|重组III型人源化胶原蛋白妇科凝胶_https://www.jmylbn.com_新闻资讯_第16张

点收藏

妇科蛋白膜怎么用产品介绍|重组III型人源化胶原蛋白妇科凝胶_https://www.jmylbn.com_新闻资讯_第17张

点点赞

妇科蛋白膜怎么用产品介绍|重组III型人源化胶原蛋白妇科凝胶_https://www.jmylbn.com_新闻资讯_第18张

点在看