吻合器怎么用实践技巧 |一次性使用管型吻合器的操作方法

新闻资讯2026-04-21 07:23:40

吻合器怎么用实践技巧 |一次性使用管型吻合器的操作方法_https://www.jmylbn.com_新闻资讯_第1张前文中,我们分享了一次性使用腔镜下直线切割吻合器以及一次性使用直线切割吻合器的操作方法。这两类吻合器的缝切口都是直线的。如果是食道、肠道这类管状的组织需要吻合,则需要用到一次性使用管型吻合器的(管吻)。本文我们主要分享管吻的操作方法(以北京天助畅运医疗技术股份有限公司生产的善愈®一次性使用管型吻合器为例)。


首先,我们先来熟悉一下这款器械。


吻合器怎么用实践技巧 |一次性使用管型吻合器的操作方法_https://www.jmylbn.com_新闻资讯_第2张

其次,在正式操作之前要选择合适的产品型号。比如结直肠吻合选择29号管吻直肠低位前切除术需要用到32号管吻食管和小肠的管径小,可以用到25或26号管吻
接下来,我将为大家介绍善愈®一次性使用管型吻合器的操作方法。

01

第一步


调节旋转尾翼,打开器械,拿掉盖钉板,拔出蘑菇头。再调节旋转尾翼,将穿刺锥完全收入器身。

吻合器怎么用实践技巧 |一次性使用管型吻合器的操作方法_https://www.jmylbn.com_新闻资讯_第3张

02

第二步


在拟定吻合部位的组织断端进行荷包缝合。以嵌入纽扣的要领置入蘑菇头。置入后,在打结凹槽处结扎荷包,并剪去多余的线。

吻合器怎么用实践技巧 |一次性使用管型吻合器的操作方法_https://www.jmylbn.com_新闻资讯_第4张

03

第三步


将器身插入拟定吻合部位,调节旋转尾翼,将器械完全打开,让穿刺锥穿过拟定吻合的部位。

吻合器怎么用实践技巧 |一次性使用管型吻合器的操作方法_https://www.jmylbn.com_新闻资讯_第5张
                       备注:此为端端吻合

04

第四步


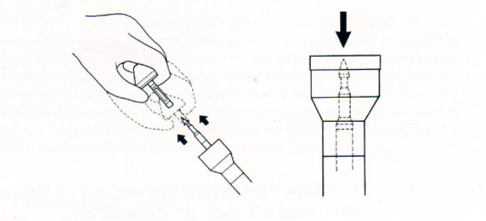
将蘑菇头和中心杆对接,直至听到“喀嚓”一声,说明蘑菇头已装到穿刺锥身上。调节旋转尾翼,收紧器械。

吻合器怎么用实践技巧 |一次性使用管型吻合器的操作方法_https://www.jmylbn.com_新闻资讯_第6张

05

第五步


确认指示窗的红色指针位于绿色范围内(靠近蘑菇头一端的1/3处),打开保险,握紧击发手柄,击发到底,握持10~15秒,吻合操作结束。

06

第六步


确认吻合后将击发手柄复位,并将保险恢复原位。调节旋转尾翼松开器械1圈~1圈半,摆动退出器械。

07

第七步


检查“甜甜圈”确保被切除组织的层级完整及环形圈的完整。
 
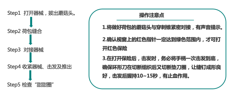
对于以上的操作步骤以及管型吻合器操作的注意事项,我们总结如下,供大家参考:
吻合器怎么用实践技巧 |一次性使用管型吻合器的操作方法_https://www.jmylbn.com_新闻资讯_第7张

吻合器怎么用实践技巧 |一次性使用管型吻合器的操作方法_https://www.jmylbn.com_新闻资讯_第8张