Warning: file_get_contents(/www/wwwroot/jmylbn.com/wp-content/cache/wpzt_/6c/671c89b994abd74fa4e05a725d03d4.tpl): failed to open stream: No such file or directory in /www/wwwroot/jmylbn.com/wp-content/themes/wpzt-answer/vendor/wpzt/cache/driver/File.php on line 125
压缩气怎么雾化第85期 ‖ 雾化吸入 VS 气道湿化 - 活检穿刺产品网

压缩气怎么雾化第85期 ‖ 雾化吸入 VS 气道湿化

新闻资讯2026-04-21 06:48:09

前言

湿化疗法通过湿化器装置,将水或溶液蒸发成水蒸气或由0.05~50ug小水滴组成的气雾,以提高吸入气体的湿度,湿润气道黏膜,稀释痰液,使黏液纤毛运动保持有效廓清能力。雾化疗法应用特制的气溶胶发生装置,将水分和药液形成气溶胶的液体微滴或固体微粒,被吸入并沉积于呼吸道和肺泡靶器官,以达到治疗疾病、改善症状的目的。雾化吸入也有一定的湿化气道的作用。对于肺部病变患者,雾化给药与其他给药方式相比,可达到较高的局部药物浓度,减少全身不良反应。关于湿化疗法本公众号第66期已有详细阐述→第66期 ‖ 气道湿化液、湿化方式、湿化标准,如何选择与判断?,本文主要对雾化吸入疗法做简单介绍。


一、雾化方法及装置

雾化吸入装置是一种将药物转变为气溶胶形态,并经口腔(或鼻腔)吸入的药物输送装置。小容量雾化器是目前临床最为常用的雾化吸入装置(SVN),其储液容量一般小于10mL。

压缩气怎么雾化第85期 ‖ 雾化吸入 VS 气道湿化_https://www.jmylbn.com_新闻资讯_第1张

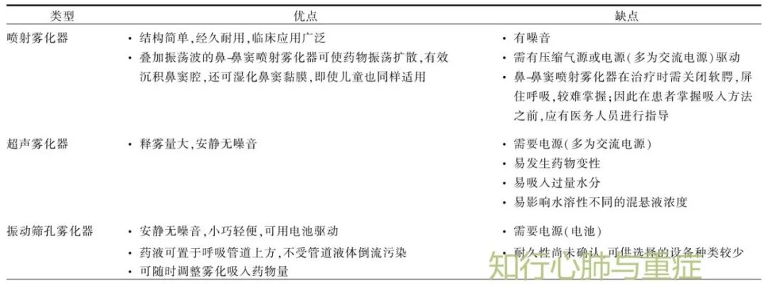
根据发生装置特点及原理不同,目前临床常用雾化器可分为射流雾化器(jet  nebulizers )、超声雾化器(ultrasonic  nebulizers)和振动筛孔雾化器(mesh  nebulizers )3种。三者之间各有优缺点

压缩气怎么雾化第85期 ‖ 雾化吸入 VS 气道湿化_https://www.jmylbn.com_新闻资讯_第2张

 · 1.1 喷射雾化器· 

主要由压缩气源和雾化器两部分组成。压缩气源可采用瓶装压缩气体(如高压氧或压缩空气),也可采用电动压缩泵。 雾化器根据文丘里(Venturi)喷射原理,利用压缩气体高速运动通过狭小开口后突然减压,在局部产生负压,将气流出口旁另一小管因负压产生的虹吸作用吸入容器内的液体排出,当遭遇高压气流时被冲撞裂解成小气溶胶颗粒,特别是在高压气流前方遇到挡板时,液体更会被冲撞粉碎,形成无数药雾颗粒。其中大药雾微粒通过档板回落至贮药池,小药雾微粒则随气流输出。

压缩气怎么雾化第85期 ‖ 雾化吸入 VS 气道湿化_https://www.jmylbn.com_新闻资讯_第3张

 · 1.2 超声雾化器· 

其原理是雾化器底部晶体换能器将电能转换为超声波声能,产生振动并透过雾化罐底部的透声膜,将容器内的液体振动传导至溶液表面,而使药液剧烈振动,破坏其表面张力和惯性,从而形成无数细小气溶胶颗粒释出。


压缩气怎么雾化第85期 ‖ 雾化吸入 VS 气道湿化_https://www.jmylbn.com_新闻资讯_第4张

 · 1.3 振动筛孔雾化器· 

结合了超声雾化的特点,其原理是采用超声振动薄膜使之剧烈振动,同时通过挤压技术使药液通过固定直径的微小筛孔,形成无数细小颗粒释出。


二、影响雾化器雾化效果的因素

雾化器释出气溶胶,影响雾化效能的主要因素有:


1)有效雾化颗粒的直径:指有治疗价值即能沉积于气道和肺部的雾化颗粒直径,应在0.5~10μm,以0.3~5μm最合适。


2)单位时间的释雾量:指单位时间离开雾化器开口端能被吸入的气溶胶量。释雾量大则在相同时间内被吸入的量大,药物剂量也增大,能更有效地发挥治疗效用。但也应注意药物短时间内进入体内增多带来的不良反应也可能增大,需要综合评估。此外,如果短时间内大量液体经雾化吸入到体内,也有可能导致肺积液过多(肺水肿),或干燥分泌物稀释后膨胀,导致急性气道堵塞。


3)雾化液的渗透压:液体的渗透压影响着其亲水特性。由高渗盐水形成的雾滴,因其渗透压高、亲水性大,由气雾发生器输出后将会吸收水分子而增大其液滴体积,因而更容易发生沉积。低渗盐水及水雾滴因渗透压低,其液滴水分容易被周围气吸收而造成体积减小,会进入更深的气道,不宜发生沉积。


4)呼吸形式:包括吸气流量、气流形式、呼吸频率、吸气容积、吸呼时间比和吸气保持。慢而深的呼吸有利于气溶胶微粒在下呼吸道和肺泡沉积。呼吸频率快且吸气容积小时,肺内沉积较少。吸气流量过快,局部易产生湍流,促使气溶胶因互相撞击沉积于大气道,导致肺内沉积量明显下降。当吸气容量恒定时,随潮气量的增加、吸气时间延长,深而慢的呼吸更有利于气溶胶的沉积。


三、常用雾化吸入药物

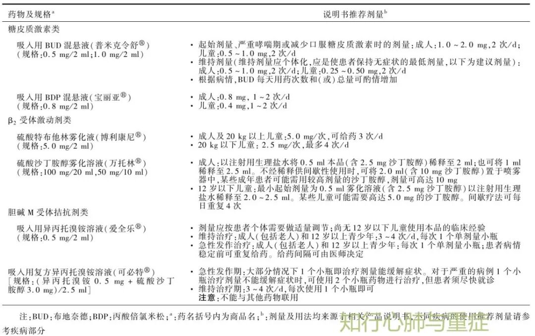
目前医院常用雾化吸入药物包括吸入性糖皮质激素(inhaled corticosteroids,ICS)、β2受体激动剂、抗胆碱能药物、抗菌药物、黏液溶解剂、等。

压缩气怎么雾化第85期 ‖ 雾化吸入 VS 气道湿化_https://www.jmylbn.com_新闻资讯_第5张

 · 3.1 吸入糖皮质激素ICS· 

ICS是气道局部抗炎药物,它通过对炎症反应所必需的细胞和分子产生影响而发挥抗炎作用。激素既与胞质内的激素受体(简称胞质受体)结合,并转运进入细胞核后影响核酸的转录而发挥抗炎作用;又可以与细胞膜激素受体(简称膜受体)结合,在数分钟内生效;国内已上市的 ICS为布地奈德(BUD)和丙酸倍氯米松(BDP)。

压缩气怎么雾化第85期 ‖ 雾化吸入 VS 气道湿化_https://www.jmylbn.com_新闻资讯_第6张

1)吸入用布地奈德混悬液(BudesonideSuspension for Inhalation): BUD是第二代吸入性不含卤素的糖皮质激素,其亲脂性乙酰基团增强糖皮质激素受体亲和力,增加了在气道的摄取和滞留,且全身消除快,相比于第一代糖皮质激素气道选择性更强。BUD适度的脂溶性和水溶性,能更容易通过气道上皮表面的黏液层和细胞膜,快速发挥抗炎作用。 此外,BUD混悬液的药物颗粒在电镜下显示为平均直径为2.0~3.0μm 的细小类圆形表面不规则微粒,可最大限度地增大药物表面积,提高雾化效能。


2)丙酸倍氯米松(BDP):BDP在体内裂解所需的酯酶在肝脏、结肠、胃、乳房和大脑及血浆组织等部位也有表达,在肺外组织中活化的BDP与全身不良反应发生密切相关。BDP的水溶性较低,导致其在支气管黏膜的黏液层溶解缓慢,因此其肺部吸收过程受限于黏液溶解速率。 此外,BDP混悬液的药物颗粒在电镜下显示为长约10.0μm的针状,该颗粒形状会降低雾化效能。

 · 3.2 支气管舒张剂· 

1)选择性β2受体激动剂:β2受体激动剂是临床最常用的支气管舒张剂,根据其起效时间和持续时间的不同可分为SABA(short-acting β2-agonist (bronchodilators))与长效β2受体激动剂LABA(long-acting β2-agonist (bronchodilators))两种。目前临床上雾化吸入所用制剂主要为SABA,其特点是起效迅速、维持时间短,代表药物有特布他林和沙丁胺醇。


2)胆碱受体拮抗剂:根据起效时间和持续时间的不同可分为短效胆碱M受体拮抗剂SAMA( short-acting muscarinic antagonist)与长效胆碱M受体拮抗剂(LAMA)两种。目前临床上的雾化吸入制剂主要为SAMA。常用药物如异丙托溴铵,其舒张支气管的作用比β2受体激动剂弱,起效也较慢,但持续时间更为长久。

 · 3.3 抗菌药物· 

临床上用于雾化吸入的抗菌药物有氨基糖苷类的阿米卡星、庆大霉素、妥布霉素,β-内酰胺类的氨曲南、头孢他定,黏菌素,抗真菌药物二性霉素等。雾化吸入抗菌药物的特点是吸入后肺部浓度高,全身不良反应少。抗菌药物雾化吸入多应用于长期有铜绿假单胞菌感染的支气管扩张症和多重耐药菌感染的院内获得性肺炎,如呼吸机相关性肺炎(VAP)等。由于目前我国尚无专供雾化吸入的抗菌药物制剂,不推荐以静脉抗菌药物制剂替代雾化制剂使用。有些静脉制剂中含有防腐剂(如酚、亚硝酸盐等),吸入后可诱发支气管哮喘(简称哮喘)的发作。


1)庆大霉素:在我国临床应用较多,但其疗效及安全性尚缺乏充分的循证医学证据。


2)两性霉素B:气溶吸入时成人每次5-10mg,用灭菌注射用水溶解成0.2%一0.3%溶液应用。

 · 3.4 黏液溶解剂· 

黏液溶解剂主要通过降低痰液中黏蛋白的黏性,提高痰液清除的效率。


1)N-乙酰半胱氨酸(N-acetylcysteine,NAC):是目前最常用的非肽类黏液溶解剂。NAC可以破坏黏蛋白单体与聚合物连接的二硫键,降低痰液黏度,利于痰液引流。


2)盐酸氨溴索:具有抗炎以及刺激表面活性物质形成的作用,且可以增加纤毛对黏液的清除率。尽管关于临床应用静脉制剂进行雾化治疗有较多的报道,但国内尚无氨溴索雾化制剂,其雾化吸入的使用方法、疗效、安全性尚需更多临床研究验证。使用静脉制剂雾化吸入的安全性并未得到验证,属于超说明书使用,可能增加患者风险。


 · 参考文献 · 

[1]王辰,陈荣昌,康健,林江涛,沈华浩,文富强,蔡绍曦,车国卫,崔永耀,代冰,黄茂,申昆玲,王秋萍,应颂敏,詹庆元,郑劲平,周建英,周新.雾化吸入疗法在呼吸疾病中的应用专家共识[J].中华医学杂志,2016,96(34):2696-2708.

[2]冯玉麟.成人慢性气道疾病雾化吸入治疗专家共识[J].中国呼吸与危重监护杂志,2012,11(02): 105-110.

[3]葛慧青,孙兵,王波,徐培峰,何国军,梁国鹏,段开亮,王吉梅,丁洁,储慧文,李海超,赵宇,袁雪,周永方,倪忠,刘婷婷,王振,韩一骄,韦碧琳,刘凯.重症患者气道廓清技术专家共识[J].中华重症医学电子杂志(网络版),2020,6(03):272-282.

[4]中华医学会呼吸病学分会呼吸治疗学组.雾化治疗专家共识(草案)[J].中华结核和呼吸杂志,2014,37(11):805-808.

[5] 中国医师协会急诊医师分会,中国人民解放军急救医学专业委员会,北京急诊医学学会等.雾化吸入疗法急诊临床应用专家共识(2018)[J].中国急救医学,2018,38(7):565-574.

[6]葛慧青,应可净.呼吸治疗:理论与实践[M].杭州:浙江大学出版社,2021.124-140.


 · 往期文章推荐 · 

第83期 ‖ 咳嗽能力怎么评估?一文搞定!


第80期 ‖ 扣拍与振动的排痰效果如何?-循证与实践


第77期 ‖ 吹气球训练,真的安全有效?


第68期 ‖ 一文了解ICU后综合征的病理生理、评估及防治策略


第59期  重症肌肉功能障碍(吉兰-巴雷综合征、CIP、重症肌无力以及ICU-AW)的鉴别

压缩气怎么雾化第85期 ‖ 雾化吸入 VS 气道湿化_https://www.jmylbn.com_新闻资讯_第7张