医院怎么购医疗用品广丰区总医院人民医院院区关于采购辐射防护用品等医疗设备询价的公告

新闻资讯2026-04-21 06:22:55
医院怎么购医疗用品广丰区总医院人民医院院区关于采购辐射防护用品等医疗设备询价的公告_https://www.jmylbn.com_新闻资讯_第1张
点击上方“蓝字”关注我们吧!

医院怎么购医疗用品广丰区总医院人民医院院区关于采购辐射防护用品等医疗设备询价的公告_https://www.jmylbn.com_新闻资讯_第2张医院怎么购医疗用品广丰区总医院人民医院院区关于采购辐射防护用品等医疗设备询价的公告_https://www.jmylbn.com_新闻资讯_第3张

广丰区总医院人民医院院区关于采购辐射防护用品等医疗设备询价的公告



根据《上饶市医疗设备器械采购内控工作监督管理办法(试行)》的具体要求,现对广丰区总医院人民医院院区拟采购的辐射防护用品(预算价90060元)医疗设备进行公开询价。欢迎广大符合要求的生产企业及经营企业积极参与。现将有关事项公告如下:


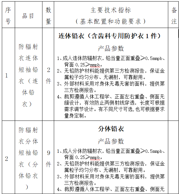
一、采购项目及需求

医院怎么购医疗用品广丰区总医院人民医院院区关于采购辐射防护用品等医疗设备询价的公告_https://www.jmylbn.com_新闻资讯_第4张
医院怎么购医疗用品广丰区总医院人民医院院区关于采购辐射防护用品等医疗设备询价的公告_https://www.jmylbn.com_新闻资讯_第5张
医院怎么购医疗用品广丰区总医院人民医院院区关于采购辐射防护用品等医疗设备询价的公告_https://www.jmylbn.com_新闻资讯_第6张


公告时间

202616 2026年112

三、报名时间、地点及方式

1.时间:2026年112

2.地点:广丰区总医院人民医院院区器械设备科  

3.报名方式:

1)现场报名,同时递交法人授权委托书、参询代表身份证复印件产品相关授权书复印件等证材料及联系电话

2)外地参询企业可以电话报名,相关印证材料邮寄或电子版发送。邮箱:601521975@qq.com。

4.联系人及联系方式:张先生15079135258

5.所有符合报名条件的机构均可参加报名,采购人不得以任何理由拒绝。 

6.监督电话:

0793-2630261广丰区总医院人民医院院区医疗设备器械采购领导小组办公室

0793-2685083 广丰区纪委监委驻卫健委纪检组办公室

四、价格征询会时间、地点

时间:2026年11314:00时

地点:上饶市广丰区总医院人民医院院区三号楼12楼会议室

五、参询单位需提供的相关材料

1.响应函及参询资料真实性承诺函。  

2.询价品种报价表(格式见附表1)

3.产品详细配置清单(格式见附表2)

4.参询产品的参数响应表(据实提供实际参数值,有正/偏离请标注并予以说明)(格式见附表3)

5.参询产品的详细参数和功能介绍(需提供加盖产品生产厂家公章的原厂详细产品技术参数说明书)及产品的彩页

6.参询产品的相关资质证明材料

6.1生产企业营业执照(三证合一证)复印件;

6.2生产企业《医疗器械生产企业许可证》或《医疗器械经营企业许可证》复印件; 

6.3医疗器械产品注册证及注册登记表复印件;

6.4应提交全面、详细的售后服务方案及承诺书(包含安装、调试、运行、验收、故障响应时间等),方案合理、可操作。加盖生产厂家及供应商公章

7.产品业绩材料需提供与参询产品同规格的产品中标公告或销售合同复印件能体现产品临床使用评价、品牌知名度、市场占有率的相关印证材料

8、参企业的资质证明材料:

8.1营业执照(三证合一证)复印件;

8.2《医疗器械生产企业许可证》或《医疗器械经营企业许可证》复印件;

8.3法人授权委托书、参询代表身份证复印件;

8.4进口产品需附产品授权书。

参询材料分开装订,一正两副共三份加盖参询单位公章,参询方在参加征询会时现场递交。

、参询文件编制的注意事项

1.1参询单位应认真、仔细阅读征询公告中所有的事项、格式、条款和规范等要求

1.2参询人应以无线胶装的形式按参询文件的格式要求按顺序编目录及页码装订成册,否则材料丢失引起的后果自负。                   

1.3参询文件分为正、副本,副本可为正本的复印件。

1.4参询文件及往来函件均须用中文书写。

1.5参询人应按要求,规范、明确、准时的提交参询材料。如果没有按照征询公告要求提交全部资料并保证所提供全部资料的真实性,其风险由参询方自行承担

1.6参询方应根据参数需求如实编制参数响应表,提供产品实际参数值并标明正负偏离。如虚假响应,视情节轻重取消该企业本次参询资格或纳入失信企业名单。纳入失信名单的企业将不得再次在本区域内参加设备参询。

参询文件编制的注意事项

1.1参询企业可就询价项目中某个产品或全部产品进行参询报价,报价表每个参询产品分开填报。

1.2参询人如有不同品牌、不同规格产品参询,可分别报价;所参询品种含设备易损件及主要部件,需同时报价。

1.1价格征询会由卫健委采购内控领导小组指定人员主持,邀请所有参询方、专家组成员参加,驻委纪检监察部门对征询会全过程进行监督,参询方的代表人员应签到以证明其出席。

1.2 在纪检监察部门监督下,从专家库随机抽取2名医疗专家、1名医装备专家共计3名专家组成临时专家组,并由专家组成员推荐一名专家为此次价格征询会专家组组长。

1.3价格征询应做好记录。

九、评审原则与标准

1.1 征询公告、参材料及相关的法律法规为评审依据。

1.2科学评估、集体决策,体现公开、公平、公正。

1.3质量优先、价格合理、售后有保障。

1.4以综合评价为原则,性价比优先

附表1.doc


广丰区总医院人民医院院区
2026年1月6日


医院怎么购医疗用品广丰区总医院人民医院院区关于采购辐射防护用品等医疗设备询价的公告_https://www.jmylbn.com_新闻资讯_第7张

END

医院怎么购医疗用品广丰区总医院人民医院院区关于采购辐射防护用品等医疗设备询价的公告_https://www.jmylbn.com_新闻资讯_第8张

供稿|器械设备科
编辑|党政办
审核|周浩勇
 签发|刘积旺
医院怎么购医疗用品广丰区总医院人民医院院区关于采购辐射防护用品等医疗设备询价的公告_https://www.jmylbn.com_新闻资讯_第9张


医院怎么购医疗用品广丰区总医院人民医院院区关于采购辐射防护用品等医疗设备询价的公告_https://www.jmylbn.com_新闻资讯_第10张