炒股就看金麒麟分析师研报,权威,专业,及时,全面,助您挖掘潜力主题机会!
文丨陈竹
—
核心观点
—
科学服务行业是服务于科技创新研发的核心行业,近年来中国科研支出保持高速增长,国内市场空间广阔。目前国内科学服务行业市场份额主要被国外知名企业占据,部分品类的国产化率不到10%。考虑到国内科学服务行业对大型本土机构的需求愈发旺盛(更好的服务、更高的效率、更低的成本等),我们认为,参考海外巨头的成长路径,未来国内企业有望继续利用中国制造优势和工程师红利,通过进一步加强产品研发生产和高效本土化服务能力,同时借助资本市场,在未来5-8年诞生1家或几家百亿收入的国内巨头。我们认为科学服务行业的长期成长确定性强,首次覆盖给予“强于大市”评级。
—
正文
—
▍助力科技创新研发,科学服务行业方兴未艾。
科技创新研发之基,全球科学服务行业市场规模稳定增长。
科学服务行业是服务于科技创新研发的核心行业。国外通常把服务于科学研究的企业所处的行业统称为科学服务行业。具体来看,科学服务行业是为从事科学研究和生产质量控制的企业、高校和研究机构提供设计、建设、运营、维护、升级、改造、信息化的科学服务技术解决方案,是服务于科技创新的核心行业。这类企业通常提供的产品与服务包括科研试剂、高端耗材、实验仪器、智能设备、科研信息化、特种化学品及相关专业技术集成服务,主要客户分布在生命科学、环境科学、生物医药、食品卫生、临床医学、新材料、新能源、分析检测、智能制造、化工化学和科研院所等各个领域。

全球研发经费呈稳定增长趋势,科学服务行业市场规模预期乐观。科学服务业聚焦服务国家创新驱动、转型升级战略,为产业升级和企业创新提供助力和保障,已成为当今世界科技和经济发展不可或缺的先行行业,它的发展在一定程度上标志着一个国家的经济和科技发展水平。如欧美日等科技强国都有强大的本土科学服务公司作为本国创新服务支撑,不仅能够提升本国协同创新速度和成果转化效率,降低科研物资的采购成本,还能保障科研物资安全和科研数据信息安全,确保行业标准制定话语权。

近年来随着世界科技竞争日趋激烈,全球正迅速进入知识密集型经济时代,科学和工程研究、商业化应用及智力成果转化的重要性愈发凸显,世界许多国家都把强化科技创新作为国家战略,把科技投资作为战略性投资,出台一系列科技创新政策,如美国于2009、2011、2015年连续出台《美国国家创新战略》;欧盟于2014年起正式实施“地平线 2020”科研规划;日本近年出台了《第五期科学技术基本计划(2016-2020)》《科学技术创新综合战略 2017》等重要文件。我们认为随着各个国家均将资源集中到研发、教育等知识密集型领域,政府、企业和科研机构研发经费的稳定投入将持续带动科学服务行业市场规模不断增长——根据Statista机构统计,2019年全球研发总支出约2.37万亿美元,2010-2019年复合增速6%左右。
另一方面,考虑到全球各国研发经费仍主要以企业为主(在我们选取的七个国家中,来源于企业的研发经费平均占比为67%,企业执行的研发经费平均占比约73%),并且考虑到生命科学、生物医药企业是科学服务行业的主要客户(参考赛默飞2019年官网提供的投资者交流材料数据中,赛默飞收入结构中42%来自生物医药领域,23%来自生命科学与诊断领域),因此我们认为,伴随全球生命科学领域研究资金的持续投入、生物医药企业研发投入的不断增加,以及全球医疗健康领域投融资额的快速增长,将进一步推动全球科学服务行业市场规模的扩容。
全球科学服务行业市场规模预计超过1500亿美元,未来仍有望保持稳定增长。根据全球科学服务行业龙头赛默飞2020年官网提供的投资者交流材料数据中,赛默飞预计其主要业务(生命科学解决方案、分析仪器、专业诊断、实验室产品和服务)所对应的全球市场空间为1650亿美元(赛默飞市占率约15%)。根据德国默克2021年官网提供的投资者交流材料数据中,德国默克预计全球整个生命科学市场空间约为1700-1800亿欧元,并且预计未来5年仍能够保持5%-6%的稳定增长;具体来看,其中实验消耗品市场约占55%,约935-990亿欧元,预计未来保持5%-6%的稳定增长;分析仪器市场约占15%,约255-270亿欧元,预计未来保持4%-5%的稳定增长;服务市场约占30%,约510-540亿欧元,预计未来保持7%-8%的中高个位数增长。
国内科研支出保持高速增长,国产替代空间广阔。
中国科学研究起步较晚,但近年来科研经费投入增长显著。中国作为发展中国家,整体科学研究领域起步较晚,存在着服务机构专业化程度不高、高端服务业态较少、知名品牌与复合型人才缺乏等问题,相较国外发达国家具有明显差距,但近年来随着国家加快创新体系建设和产业升级,相继发布一系列如《国家中长期教育改革和发展规划纲要(2010—2020年)》《国家中长期科技人才发展规划(2010—2020 年)》《关于深化科技体制改革加快国家创新体系建设的意见》《国家创新驱动发展战略纲要》《国务院关于全面加强基础科学研究的若干意见》等重要文件。在国家政策对科技型企业自主创新的扶持下,我们认为国家科研经费投入的持续增长,将带动科研机构及企业对于科研产品及服务需求的增加,推动中国科学服务业进一步发展。

根据国家统计局《2019年全国科技经费投入统计公报》数据,2019年全国共投入研究与试验发展(R&D)经费22144亿元,比上年增加2466亿元,同比增长12.53%,2010-2019年均复合增速13.54%;研发支出占GDP比重也由2010年的1.70%上升到2019年的2.23%。
具体来看,国内科研投入活动主体以企业为主,占比超过四分之三。2019年全国科技经费投入分活动主体来看,各类企业研究与试验发展(R&D)经费支出16921.8亿元,比上年增长11.1%;政府属研究机构经费支出3080.8亿元,增长14.5%;高等学校经费支出1796.6亿元,增长23.2%。企业、政府属研究机构、高等学校经费支出所占比重分别为76.4%、13.9%和8.1%;分类型看,全国基础研究经费1335.6亿元,比上年增长22.5%;应用研究经费2498.5亿元,增长14.0%;试验发展经费18309.5亿元,增长11.7%。基础研究、应用研究和试验发展经费所占比重分别为6.0%、11.3%和82.7%。
与发达国家相比,中国研发投入占比仍有明显提升空间。根据Wordbank数据,2018年中国研发支出约3184亿美元,研发经费总额仅次于美国的5730亿美元,位列全球第二;但从研发投入强度来看(即研发经费投入/GDP的比例),中国与发达国家还存在不少距离,2018年中国研发投入强度约2.19%,低于世界平均水平的2.27%,而美国为2.84%,德国为3.09%,日本为3.26%,韩国超过4%、达到4.85%,以色列全球最高为4.95%。
根据国务院2016年发布的《国家创新驱动发展战略纲要》,纲要预计“到2020年进入创新型国家行列,研究与试验发展(R&D)经费支出占国内生产总值比重达到2.5%;到2030年跻身创新型国家前列,研究与试验发展(R&D)经费支出占国内生产总值比重达到2.8%”。据上,假设到2030年中国研发投入强度达到2.8%,参考国际货币基金组织IMF的预测到2030年中国GDP总值将超过25万亿美元,则2030年中国研究与试验发展(R&D)经费支出有望达到约50000亿元,2019-2030年复合增速预计约为8%。
因此总体来看,中国科研经费投入近年保持增长,未来投入强度则预计仍将稳步提高——我们认为中国科研经费,特别是在生物医药和新材料等领域的持续增长,将带动市场对科研实验用品需求的增加,预计科学服务行业市场将进一步扩容。
以赛默飞为例,中国是其收入增长最快的区域,赛默飞2020年中国区收入约27.97亿美元,同比增长1.64%(2020年收入放缓,我们认为主要系海外疫情影响进口产品使用及国内高校开学较晚所致,参考2019年赛默飞中国区收入同比增长9.90%),2011-2020年收入复合增速为19.57%;中国市场占赛默飞全球收入的比例也由2011年的5%提升到2020年的9%(2019年占11%)。
分行业来看:

国内实验试剂:国产试剂以低端市场为主,高端试剂仍长期依赖进口。
实验试剂——是指具有一定纯度标准的各种单质和化合物(也可以是混合物),是工农业生产、文教卫生、科学研究以及国防建设等多方面进行化验分析的重要试剂,包括通用试剂、高纯试剂、生化试剂、特种试剂、分析专用试剂等。试剂分类方法较多,按制造难易程度和用途可分为高端试剂(专用试剂)、通用试剂;按状态可分为固体试剂、液体试剂;按类别可分为无机试剂、有机试剂;按性能可分为危险试剂、非危险试剂等;按纯度可分为工业级化学试剂、实验纯、化学纯、分析纯、优级纯和高净超纯。其中实验纯、化学纯、分析纯、优级纯为通用化学试剂,一般应用于科研、教学、分析检测、工业生产等领域,超净高纯试剂是化学试剂中纯度最高的试剂,其杂质含量较优级试剂低几个数量级,主要用于高端精密器件等制造领域。
化学试剂作为典型的精细化工品,应用广泛,品类繁多,部分高端科研试剂用量少,但附加值高。化学试剂目前广泛应用于医疗卫生、生物技术、检验检疫、国防军工、工农业生产等国民经济的各行各业,在生物医药、电子、微电子、航空航天、新材料等先进制造业领域的作用尤为重要,甚至是部分行业的关键性基础化工材料,客户主要以科研院所、高校市场、企业市场、检测中心为主。从数量上看,全球化学试剂品种已超过20万种(若包括生命科学试剂则超过百万种),经常流通的化学试剂品种约5万种,而国内经常使用的各类化学试剂达到2万种,且随着科学技术的发展,试剂种类还在不断增加。此外,部分高端科研试剂用量较小,个别品种每年用量只有几微克或几毫克,但由于其质量标准要求极高,并具备关键的基础化工材料属性,因此具有较高的附加值。
根据Wiseguy研究报告预测,全球实验室试剂市场规模将从2017年的183亿美元增加到2025年的298亿美元,预测期内的复合年增长率为6.3%,行业增长空间较大。而根据中国试剂信息网披露的数据,目前高校、科研机构和研发企业有超过30000家实验室,中国实验试剂市场规模已破千亿大关——化学试剂行业发展迅速,2018年试剂行业市场规模约1243.17亿元,同比增长18.3%,预计到2024年,中国化学试剂行业市场规模或将达到2495.75亿元,年均复合增速为12.3%;其中,我们预计高纯化学及生命科学试剂,是实验试剂中发展最快、技术含量及附加值最高的产品——根据《国内实验试剂供应链现状、问题与对策》(刘海龙,卢凡)估计,国内生物实验试剂行业市场规模的年增长率目前基本保持在20%-30%左右。
同时根据和化学工业联合会公布数据,近几年来中国主要化学品增长保持平稳,其中2019年中国化工行业经济运行企稳向好态势得到进一步巩固,全国化学试剂总产量2360.7万吨,相比2018年总产量增长12%。
生命科学试剂——生命科学试剂作为实验试剂的重要组成,是生命科学研究和开发的基础材料,具有种类繁多、专业性强、规格小、质量要求严格、价值高等特点,主要包括免疫学试剂(如抗体、抗体相关试剂)、分子生物学试剂(如基因编辑调控试剂、基因测序试剂)、细胞生物学试剂(如细胞培养、各类细胞系)、生化试剂(如小分子化合物、荧光染料和各种缓冲液)等。目前随着全球生物技术的不断发展以及生命科学研究的持续投入,生命科学试剂的使用范围不断扩展,市场规模持续快速增长。根据Frost&Sullivan(引自招股说明书)数据,2019年全球生命科学试剂市场规模约175亿美元,预计2024年达到246亿美元,2019-2024年复合增速为7.1%。近年来随着中国对生物、医疗、药物开发和卫生健康等生物基础产业的支持力度不断加大,国内生命科学试剂市场规模快速增长,2019年中国市场规模约126亿元,预计2024年达到260亿元,2019-2024年复合增速为13.8%。

目前国内高端试剂主要以进口为主,国产替代空间广阔。国内实验试剂市场上,高端科研试剂产品基本被国际巨头垄断,特别是涉及生命科学、分析色谱、高端化学、材料科学等领域的高端试剂,有相当一部分品种尚属空白,只能长期依赖进口解决。根据招股说明书披露,国际巨头占国内超过80%的市场份额。而国产企业则由于起步较晚、技术研发落后、资金匮乏、规模较小等原因,销售产品主要集中在中低端试剂品种和以代理品种为主,完全自主开发的原创性试剂较少。根据《国内实验试剂供应链现状、问题与对策》(刘海龙,卢凡)估计,国产试剂销售规模所占比例约为10%。我们认为随着国内中高端国产试剂公司加快研发,伴随国家政策对进口替代大力支持,未来国产化学试剂将逐步实现高端产品的进口替代,国产企业进口替代空间巨大。

根据中国海关总署数据,2019年中国诊断相关实验用试剂(诊断代表一部分实验试剂应用场景)进口金额为19.28亿美元,而出口金额仅为3.14亿美元,出口金额远远低于进口金额;而2019年中国诊断相关实验用试剂出口量为2.97万吨,远高于2019年进口量的1.18万吨。因此,通过上述进出口产品金额和量的结构性的差异,我们认为当前国产化学试剂仍集中在低端市场,价值含量低,高端化学试剂依赖于进口。
国内实验耗材:进口品牌占据绝对主导地位,未来国产替代大势所趋。
实验室耗材也称实验耗材,是指生物、医药、卫生和健康等相关学科领域科学研究、新产品开发、诊断检测等相关活动所必需的实验用品,包括一次性塑料耗材和其他耗材等,主要用于细胞培养和收获、生物实验移液、溶液过滤和分离、贮存等。与实验室大型仪器设备相比,实验室耗材具有种类繁杂、更新变化快、单件价值低、消耗频繁等特点。实验室耗材是实验室用品的重要组成部分,下游应用非常广泛,包括高等院校的生物实验室、生命科学、医学等研究机构,卫生防疫系统的各级疾病控制中心、检验检疫机构、药品食品监测机构、各级医院及诊所等医疗机构的中心实验室,制药企业,生物科技公司等。

实验耗材行业技术壁垒较高,部分国产产品已达到国际先进水平。实验耗材的理化性能和生物性能以及产品的精准度等直接影响生物技术研发和应用的成败和效率,因此高分子材料的改性技术与加工技术是该行业的关键技术——例如,细胞培养板、瓶、皿等器皿作为细胞生长和繁殖的空间及培养表面,需要满足不同种类细胞对生长表面特殊要求。某些生物实验试剂价格昂贵,生物实验中吸取试剂的吸头、移液管等需具有较强的疏水性能,以避免液体残留、保证吸量精准,降低实验成本;离心设备原材料需要超强的韧性以保证其在高离心力下不变形、不破裂等。国际欧美发达国家在以上技术领域长期投入,关键性核心技术、制造技术均处于全球领先水平。中国生命科学领域研究相对欧美国家起步较晚,近年来,中国生物实验室一次性塑料耗材生产企业持续增加研发投入,伴随着技术创新、工艺创新和生产管理的提升,部分国内领先企业逐步打破欧美知名企业的技术垄断,相关产品在技术和质量方面达到国际先进水平。

生物技术产业快速发展,实验耗材市场潜力可观。根据《生命科学实验耗材市场及关键制造技术的现状、挑战与对策》(刘佳、吴茉莉)数据,2019年全球生命科学实验室耗材的市场规模为387.4亿美元,预计2023年将达到677.57亿美元左右,2016-2023年复合增速为13.25%;2019年中国生命科学实验耗材市场规模约277.52亿元,预计从2016年到2023年中国生物实验室耗材市场每年将保持20%的增长。
其中,一次性塑料实验耗材以聚苯乙烯(GPPS)、聚丙烯(PP)、聚乙烯(PE)等为原材料制成,由于其良好的力学性能和化学稳定性,价格低廉,一次性使用避免了传统材质多次使用导致的消毒和感染、易于表面改性从而满足不同的特定实验需求等诸多优点,能够有效提高实验效率和便捷性,目前已成为生物实验室研究中使用最多、使用量最大的实验耗材。根据Frost&Sullivan(引自招股说明书)数据,2018年全球生物实验室一次性塑料耗材市场规模约110.1亿美元,预计2023年达到137.5亿美元,2018-2023年复合增速为4.5%;而国内生命科学实验耗材市场发展虽然相对滞后,全球市场份额占比较小,但近年来中国生命科学领域的进步带动了相关实验耗材产业的蓬勃发展,市场迅速扩容,2018年国内生物实验室一次性塑料耗材市场规模约75.7亿元,预计2023年达到150.8亿元,2018-2023年复合增速为15.3%。
进口品牌占据绝对主导地位,未来国产替代大势所趋。由于欧美发达国家生命科学研究及其相关产业已有一百多年的发展历史,目前,国际跨国公司以其强大的研发及品牌优势长期主导实验耗材的生产和销售,特别是高端实验耗材大多被国际型跨国公司所垄断,而国产企业由于资金规模、生产设备、品牌影响力等方面的不足,在国内市场占比很小。根据Frost&Sullivan(引自洁特生物招股说明书)数据,2018年中国生物实验室一次性塑料耗材市场进口品牌市场份额占整体市场的94.5%。整体来看,虽然国产品牌份额仍占比较低,但国内专业制造公司自本世纪初经过近20年的发展,通过不断提升研发与自主设计能力和逐步加强市场与客户需求跟踪能力,部分耗材产品在技术和质量方面已达到国际先进水平,开始在国内和国际市场上崭露头角、努力扩大市场份额,并逐步参与到国际竞争中。我们认为,伴随中国实验耗材生产商的逐步壮大,拥有持续创新能力和广泛销售渠道的企业将以质优价廉的竞争优势逐步实现进口替代,实验耗材国产化是大势所趋。
国内实验室分析仪器:盈利能力逐渐提高,正逐步步入高速度、高质量发展时期。
科学仪器——是信息的源头,是信息产业的重要组成部分,是现代科学与工业的基石。科学仪器的发展水平标志着国家创新能力和科学技术发展的水平。其中实验分析仪器是科学仪器重要组成部分,是基础的科学实验装备,具备复杂而精密的技术体系,包括色谱、质谱、原子光谱、分子光谱、材料表征、表面科学、生命科学仪器、实验室自动化&软件、全球通用分析仪和全球实验室设备等。伴随物理、化学、光学、生命科学等各学科领域分析技术的加速创新,实验分析仪器目前已广泛应用于生命科学、医疗健康、新型材料研究、新能源、航天和海洋探测、环境保护、食品安全等行业。

全球实验室分析仪器市场规模可期,保持稳定增长。根据SDI数据,2020年全球实验分析仪器市场规模约638亿美元,受益于科学技术的快速发展及创新,预计2024年市场规模有望达到860亿美元,2020-2024年复合增速为7.77%。分地区来看,目前实验室分析仪器的销售主要集中于欧美地区,其中北美地区占据了全球分析仪器市场的主要份额,美国是全球最大的分析仪器销售市场,而2020年中国市场约占12%,已超越日本成为亚洲实验分析仪器的第一大市场。分用途来看,生命科学、生物医药领域占比较高,根据SDI数据,全球实验分析仪器市场中其中制药企业、医院诊断检测、生物医药、研发外包、基因/环境检测合计占46%。

高端实验室分析仪器技术壁垒极高,中国与国外仍具有显著差距。实验分析仪器的制造水平是衡量一个国家高端制造能力的重要指标之一,我们认为中国与发达国家在科研领域上核心差距即实验分析仪器和实验室能力的差距。实验分析仪器集成多个现代科学与专业技术领域,包括分析化学、自动化技术、计算机科学技术、材料化学技术及机械设计制造技术等,此外涉及各个下游应用领域的专业知识,是典型的高附加值、技术密集型行业。另一方面,下游应用领域的不断发展也对仪器产品的性能、精度、效率提出更高,要求;这也意味着实验分析仪器供应商需要具备深厚的技术储备、丰富的经验积累、完善成熟的研发机制和研发模式。相较于发达国家,中国实验分析仪器行业起步较晚,在研发技术、质量和规模等方面均存在较大的差距,特别是在精密仪器等高精尖领域内尚难与技术实力雄厚的国外厂商竞争,全球的高端产品市场基本被赛默飞、安捷伦、默克、岛津等国际巨头所垄断,而国内高端仪器、精密设备基本依赖进口。

但随着国家相关产业政策的支持,下游行业需求的不断释放,国内企业自主研发实力的逐步增强,我们认为中国实验分析仪器行业正逐步步入高速度、高质量发展时期,未来市场潜力巨大。近年来,中央和地方各级政府也出台了一系列产业政策,大力扶持实验分析仪器领域的发展,提升中国高端装备制造能力。在国家统计局颁布的《战略性新兴产业分类(2018)》中,实验分析仪器被列入高端装备制造产业,是国家重点鼓励发展的领域。根据SDI数据,2020年中国实验分析仪器市场规模约75亿美元,2015-2020年复合增速为6.80%,高于同期北美(5.20%)、欧洲(3.10%)、日本(2.90%)。
中国分析仪器行业发展趋势良好,盈利能力逐渐提高。从收入规模和盈利能力方面,根据上海仪器仪表行业协会发布的数据,2020年中国分析仪器行业实现主营业务收入285.2亿元,同比增长9.72%,2015-2020年复合增速为7.03%;实现利润总额49.65亿元,同比增长31.91%,2015-2020年复合增速为15.50%,营业利润率由2015年的9.32%提升至2020年的17.41%。而从生产数量来看,2020年中国分析仪器产量约238.53万台,增速有所下滑,我们判断主要系疫情原因部分企业停产所致;2017-2020年中国分析仪器产量基本维持在250万台上下。
行业规模拆分估算:预计国内科学服务市场整体超过2000亿元
实验试剂及耗材:国内实验试剂和耗材市场规模可期,预估达到2000亿元。
我们分别拆分测算国内政府、高校等科研机构和企业研发投入中的试剂耗材市场规模。
科研机构:根据《国内实验试剂供应链现状、问题与对策》(刘海龙,卢凡)课题组调研,科研试剂及耗材约占国内科研机构(政府隶属研发机构、高等院校及其他事业单位)研发经费支出的20%-25%。根据国家统计局数据,2019年政府、高校、其他事业单位等科研机构研发经费支出占国内研发经费支出规模比例约为23%(剩余77%为企业)。
2019年政府、高校等科研机构研发经费支出占国内研发经费支出比例约23%→2019年政府、高校等科研机构研发经费支出:全国研发经费支出22144亿元 * 23% ≈ 5093亿元 →考虑到部分政府、高等院校及事业单位科研实验需求属性较弱,因此我们保守估计科研试剂及耗材约占国内科研机构研发经费支出的10%-15% →
科研单位试剂及耗材市场规模预估:5093亿元 * 10%~15% = 509~764亿元

企业: 2019年企业研发经费支出占国内研发经费支出比例约77%;我们选取国内主要分别以大分子、小分子创新药为主营业务的代表企业如、、、等进行研发费用的拆分。具体来看,2019年君实生物、神州细胞、微芯生物、泽璟制药研发费用中试剂、材料、耗材费用占比分别为13.85%/15.76%/8.15%/10.46%(均值12.06%)。
2019年企业研发经费支出占国内研发经费支出比例约77%→
假设企业研发费用中试剂、耗材费用占比8%(保守预计)→
2019年企业研发经费支出:全国研发经费支出22144亿元 * 77% ≈ 17051亿元→
企业试剂及耗材市场规模预估:17051亿元 * 8% = 1364亿元
中国(科研机构和企业)“试剂及耗材市场” 规模合计预估:509~764亿元+1364亿元=1873~2128亿元
细分来看,我们参考生物医药企业神州细胞、2017-2019年原材料支出中试剂及耗材的购买金额,其中神州细胞2017-2019年试剂、耗材累计支出1.93亿元,其中试剂支出占试剂、耗材总支出的59%,耗材支出占41%;而三生国健2017-2019年试剂、耗材累计支出1.16亿元,其中试剂支出占试剂、耗材总支出的42%,耗材支出占58%。考虑到不同企业药物品种及研发生产环节的差异,可能会造成不同企业之间耗材、试剂使用占比不同,但整体来看试剂市场规模与耗材市场规模趋近于一致,假设试剂、耗材各占50%,则中国实验试剂及实验耗材市场规模均约为1873~2128亿元 / 2 =937~1064亿元。

实验分析仪器:国内实验分析仪器市场规模不容小视,预估超过500亿元。
根据德国默克2021年官网提供的投资者交流材料数据,德国默克预计全球整个生命科学市场空间约为1700~1800亿欧元,其中实验消耗品市场约占55%,约935~990亿欧元,分析仪器市场约占15%,约255-270亿欧元,其余为综合服务市场;假设中国科学服务市场空间与全球结构趋同,则分析仪器市场规模约为实验消耗品(即试剂耗材)市场规模的27%(15%/55%);
中国(科研单位和企业)“试剂及耗材市场” 规模合计预估:1873~2128亿元→
假设分析仪器市场规模约为实验消耗品(即试剂耗材)市场规模的27%→
2019年中国实验分析仪器市场规模预估:1873~2128亿元 * 27% = 506~575亿元。
综上,2019年中国科学服务行业预估市场规模约2379~2703亿元,具体来看:
实验试剂:国内实验试剂市场规模约937~1064亿元,约占国内科学服务行业市场规模的40%;
实验耗材:国内实验耗材市场规模约937~1064亿元,约占国内科学服务行业市场规模的40%;
实验分析仪器:国内实验分析仪器市场规模约506~575亿元,约占国内科学服务行业市场规模的20%。
▍赛默飞世尔:兼收并蓄成就全球科学服务行业领导者。
赛默飞世尔科技(Thermo Fisher Scientific)是由美国两大家族企业飞世尔科技公司(Fisher Scientific,成立于1902年,合并前以自主品牌和第三方品牌结合,科研试剂、耗材、设备销售和服务为主营业务)和热电公司(Thermo Electron,成立于1956年,合并前主要是分析仪器、科研设备和软件的供应商)于2006年合并而成。通过不断的并购和融合,赛默飞世尔已发展成为全球领先的科学服务公司,能够为客户提供一整套包括高端分析仪器、实验室装备、软件、服务、耗材和试剂在内的实验室综合解决方案。截至2020年底,公司拥有80000余名员工,并在全球多个国家设有生产工厂和研发中心,服务客户超过400000家,包括大型制药企业和生物医药公司,医院和临床诊断实验室,大学、科研院所和政府机构等。

伴随着不断的收购和业务的加速扩张,赛默飞市值一路水涨船高,截至2020年底,公司市值已达到1848亿美元。作为全球科学服务领域的领导者,2020年赛默飞世尔营业收入达到322.18亿美元,在全球科学服务领域居于首位,即使在其整个医药行业中也可排名第九位;2020年公司净利润达到65.16亿美元,2014-2020年复合增速达到27.71%。

经过多年发展和扩张,赛默飞产品组合逐步扩大,业务逐渐由分析仪器向生命科学领域倾斜,提供实验室研究所需的各类试剂、设备和相关服务,产品间协同效应也不断扩大。目前公司分为四个部门在运作,四大部门旗下品牌涵盖一百多种,知名品牌有ThermoScientific、Applied Biosystems、Invitrogen、Gibco、Ion Torrent、Alfa Aesar、Fisher Scientific和Unity™ Lab Services等:
生命科学解决方案(Life Sciences Solutions,2020年占35%收入)
分析仪器(Analytical Instruments,2020年占15%收入)
专业诊断(Specialty Diagnostics,2020年占15%收入)
实验室产品和服务(Laboratory Products and Services,2020年占35%收入)
实验室产品和服务部门。
实验室产品和服务部门是赛默飞收入贡献最大的部门之一,2020年该部门实现收入122.45亿美元(主要系新冠检测/医药疫苗研发实验带动相关耗材等产品需求大幅增加),同比增长15.53%,占公司营业总收入的35%。该部门业务包括实验室冰箱、冷冻柜、移液枪等通用仪器设备、以及实验室化学品、实验室耗材制品、CDMO等制药服务。其中该部门营业收入2017-2019年实现快速增长,主要系医药服务业务的扩大,即2017年公司收购Patheon公司后,业务扩大至可为小分子和大分子药物的研发、制造、临床试验、大规模生产和包装提供完整的服务。
生命科学解决方案部门。
2020年公司生命科学解决方案部门实现收入121.68亿美元(主要系赛默飞推出的新冠疫苗/药物/检测试剂盒等一站式实验解决方案整体需求强劲),同比增长77.48%, 占公司营业总收入的35%。该部门由公司于2014年新增,主要系赛默飞当年收购完成Life Technologies公司(153亿美元),此前公司的生物科学业务主要包括抗体、蛋白、核酸(DNA&RNA)、化学品以及细胞培养基、血清、疫苗等生物制品和其他耗材,针对的市场较为分散。收购Life Technologies(业务包括筛选与转化研究、分子药物、干细胞治疗、食品安全和动物保健以及法医鉴定等)之后,公司形成了完整的生命科学产品线。
分析仪器部门。
2020年公司分析仪器部门实现收入51.24亿美元,同比增长-7.21%,占公司营业总收入的15%,2020年业绩放缓主要受疫情影响,若剔除2020年新冠疫情的影响,分析仪器部门是赛默飞近年来收入增长最快的部门,2014-2019年收入复合增速达到11.17%。分析仪器部门主要提供广泛的仪器、消耗品、软件和服务,可用于实验室的各种应用。近几年来公司该部门收入增长较快主要系公司2016年收购FEI公司(其高精度电子显微镜、分子光谱以及实验室元素分析仪器可用于生命科学、材料科学、工业等领域的研究),部门新增物质和结构分析业务;2018年,公司收购领先的仪器和软件制造商Gatan。2020Q4赛默飞推出 Tundra低温透射电子显微镜,继续加强公司在电子显微镜领域的领导地位
专业诊断部门。
赛默飞专业诊断部门业务营收基本平稳,2014-2019年部门收入复合增速约2.15%。2020年公司专业诊断部门营业收入达到53.43亿美元,大幅增长43.71%,主要系赛默飞开发的新冠检测试剂套件快速放量。2011年公司成立专业诊断部门(原下属分析技术部门),主要系当年收购完成Phadia(用于血检的荧光免疫系统供应商),公司免疫诊断业务扩大,可以提供完整的开发、制造和销售血液监测系统;2012年9月收购完成One Lambda公司后,该部门新增移植诊断业务。2013年以后,公司该部门聚焦于生命科学领域的发展,主要提供广泛的诊断测试套件、试剂、培养基、仪器和相关产品。
回顾赛默飞发展历史,基于对客户需求的洞见,高强度创新研发和高效并购共同驱动,专注于高附加值创新产品和高增长新兴区域,是其增长策略能在科学服务行业取得成功的主要原因:
增长策略1——持续高强度研发投入,专注于高影响力(High-impact)的创新。赛默飞2020年研发投入超过10亿美金,研发投入比例维持在4%左右,在行业内处于领先地位;独特的直达终端客户的优势,提供给了公司关于新产品研发的洞见和反馈;投入规模和对于客户需求把握的优势,使得公司在质谱、细胞基因治疗等多个领域持续成功推出产品。
增长策略2——积极扩大在快速增长新兴市场的产品和服务规模。新兴市场增长更为强劲,2019年对赛默飞的业务贡献达到21%,其中51%来自中国市场。赛默飞已进入中国市场30余年,伴随国内经济实力不断提升,市场规模不断扩大。尤其是近年来随着中国不断加大科研经费投入以及生物医药企业研发经费快速支出,赛默飞与国内更多的本土企业和研究所达成战略合作,收入实现快速增长。
2020年赛默飞中国区实现收入约27.97亿美元,占公司收入的9%,是仅次于美国的全球第二大市场,2011-2020年收入(包含并购的影响)复合增速19.57%,远高于美国同期的11.49%。目前赛默飞中区员工人数已超过5000名,设立有7个应用开发中心以及示范实验室,并在上海、北京、苏州和广州等地有7家工厂运营;而未来5年,赛默飞计划把中国区的产能翻番,打造更强健和稳定的供应链体系,从而进一步应对和满足一大批新兴的中国本土生物制药企业科研服务的强劲需求。
增长策略3——独特的客户价值创造策略(聚焦于帮助客户加速创新和提升效率)。基于直达终端客户的优势,赛默飞持续增加在已有客户的市场份额——通过研发不断成功推出高影响力的新产品,或通过战略性并购增强为客户提供服务的能力。

基于对客户需求的洞见,赛默飞的研发和并购都体现出了很强的效率和协同效应,公司盈利能力持续提升。以合并前的Fisher为例,2002-2005年期间也展开了一系列对于科研产品型公司的收购,自主产品比例由40%提升至65%,毛利率也由26.4%上升至34.2%,净利润率则由1.6%提升至7.0%;而2006年合并之后的赛默飞,研发和收购共同驱动,净利润增速也明显快于营收,ROE稳步提升,EPS持续增厚。
▍全球科学服务行业仍以外资占据主导,自主研发+高效服务下国内企业发展有望驶入快车道。
全球科学服务行业寡头垄断为主,收购整合成就一站式行业巨头
收购整合成就一站式行业巨头,全球科学服务行业竞争格局,目前仍以跨国外企垄断为主。目前美国、欧洲等发达国家或地区相关行业发展已基本成熟,市场竞争较为平稳。行业内公司,已经在资本的推动下,规模化发展,完成了从家族化中小型企业向巨无霸企业过渡的阶段,跨国企业构建了产品全系列生态圈并以兼并收购作为主要竞争策略,通过收购竞赛,快速扩增新型科研用品品类和相关专利,筑高行业壁垒、消除竞争,进而利用垄断地位控制产品价格,攫取高额利润,也诞生了一批具有世界影响力的公司——从单一领域到一站式科研服务提供商,行业集中度也随之上升。

2006年以前国际科学服务行业家族企业盛行,以中小型企业居多,行业内企业仅有能力在科研试剂、实验耗材或者仪器设备中的某一领域从事业务。而随着全球科研领域的蓬勃发展,世界科学服务行业开启了跨国公司垄断、收购和比拼,行业集中度呈上升趋势。2006年美国两大家族企业热电公司(ThermoElectron)和飞世尔科技公司(FisherScientific)合并成立为赛默飞世尔科技(ThermoFisherScientific),两家公司强强联合,形成了科研试剂、实验耗材及仪器设备一站式的科学服务龙头企业,自此之后,世界科学服务行业真正开启了跨国公司垄断、收购和比拼的时代,典型案例如德国默克(MerckKGaA)2010年以72亿美元收购试剂和耗材生产企业美国密理博(Millipore),2015年又以170亿美元收购科研试剂龙头企业美国西格玛奥德里奇(Sigma-Aldrich);赛默飞世尔2013年以136亿美元收购美国生命技术公司(LifeTechnologies),2016年以42亿美元收购仪器厂商美国FEI公司,2017年以72亿美元收购制药研发外包、科研试剂和实验耗材企业荷兰Patheon公司,2020年又拟以115亿美元收购生命科学产品提供商德国凯杰(Qiagen);丹纳赫(Danaher)2015年以138亿美元收购制造科研耗材的颇尔公司(Pall),2019年又以214亿美元收购通用电气公司(GE)旗下的生命科学部门;艾万拓(Avantor)2017年以64亿美元收购生命科学产品代理商VWR公司等。由此,科学服务行业集中度迅速提高,形成了以德国默克、赛默飞世尔科技、丹纳赫等知名企业为主的竞争格局,国际巨头们通过集团化经营形成合力,横跨科研试剂、实验耗材等多个领域,产品多达几十万种,并凭借强大的研发能力、响亮的品牌知名度、齐全的试剂品种、布局全球的经营网络以及雄厚的资金实力近乎垄断整个市场。

国内科学服务行业与国外差距显著,目前国内企业主要以代理经销商为主。
国内科学服务企业与国外仍有一定差距,但成长空间巨大。科学服务行业涉及范围较为广泛,市场规模较大,国际巨头几乎垄断高端产品,占据市场主导地位。国内科学服务行业发展相对滞后,表现为企业数量多、技术相对落后,以中小型企业为主,并在中低端领域激烈竞争。多数企业采取作坊式加工生产,不具备严格的工艺流程和检测程序,质量难以保证,与美国、欧洲等企业的同类产品存在较大差距;同时,由于技术储备不足,资金匮乏、规模较小,国内企业仅能专注于生产科研试剂、实验耗材或者仪器设备中的某一类产品,并在上述产品上展开价格竞争,尚未形成具有垄断地位的大型企业,与国际巨头相比仍有较大的差距。根据《国内实验试剂供应链现状、问题与对策》(刘海龙,卢凡),在2016年统计的55家国内试剂生产企业中,有18家企业销售额突破了1亿元。与德国默克、赛默飞世尔科技、丹纳赫等全球龙头相比,国产试剂在品种数量、客户数量、覆盖市场、收入利润规模等多个维度还存在较大差距,但未来的成长空间也更大。

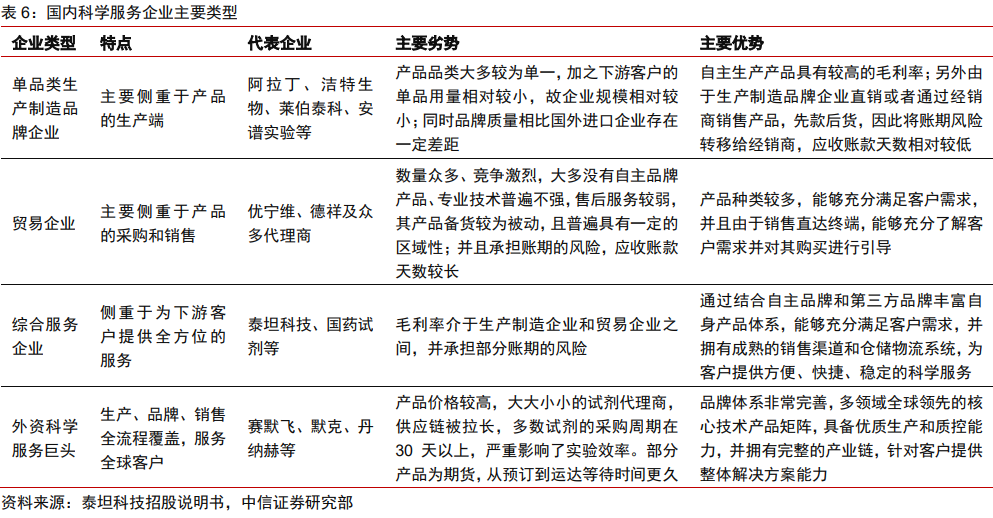
由于国内科学服务行业起步较晚,行业内参与者发展方向各不一致,国内科学服务领域参与者根据经营模式等可初步分为:
试剂、特种化学品、耗材、仪器等单品类生产制造品牌企业:如试剂领域的,仪器耗材领域的洁特生物、、安谱实验等;
贸易企业:如国外品牌在国内的大型代理商,生物试剂领域的、仪器耗材领域的德祥等;
综合服务企业:如泰坦科技、国药试剂;
外资科学服务巨头:如赛默飞、默克、丹纳赫等。
目前国内科学服务企业仍以代理经销商为主。实验试剂、耗材及仪器的源头供应商都是国外大型厂商,如Sigma、Qiagen、Coring、赛默飞等,这些国外源头供应商通过直销、授权给独家代理或区域代理等形式把实验试剂销售给国内市场——目前国内90%的实验试剂、生物实验耗材都源自国外源头供应商。尽管国际源头供应商较为集中,但国内的市场销售与服务主体仍以小经销商和中介公司为主。极少规模较大的独家代理或一级代理能够做到1-2亿元的年销售额,但由于代理商市场门槛较低,还存在着数以万计的中小型经销商和中介公司,他们的年销售额很少能够达到100万元。根据阿拉丁招股说明书,国内试剂代销企业的毛利润率在12%-15%,而净利润率则低于6%——一方面,绝大多数试剂产品的品牌和技术都掌握在国际大型试剂企业手中,因此留给国内代销企业的利润本就不高;另一方面,代销企业提供的不仅仅是试剂,还包括了大量的服务,例如实验前咨询(实验怎么安排)、实验结果讨论(出现问题怎么处理)、技术培训(新技术新方法)等,这些成本进一步降低了国内试剂代销企业的利润。
因此,整体来看,目前国内科学服务行业的主要市场被国外知名企业所占据,国内企业以代理经销商为主。但与此同时,在国家产业规划调整及市场自然淘汰的双重影响下,国内科学服务行业正由粗放式经营向规范化经营转变,已有部分技术实力较强、生产规模较大、具备一定品牌影响力的本土企业借助于国家技术转型升级的契机快速发展,凭借地缘优势及较高性价比抢占了少量市场份额;通过多年积累,部分国内领先企业已经在科研试剂产品、设备上实现了进口替代,同时也具备了一定收入规模,加快追赶国际行业龙头的步伐。

自主研发+高效服务,中国制造优势下国内企业有望后来居上。
科研人员需求特点:注重品牌质量,需求变化快(跟随科研前沿)、产品种类多、追求便捷和效率;因此科研单位和企业倾向于专业化、高质量的服务商。科学服务行业实际客户为科研人员,行业具备TO C属性。以赛默飞为例,公司拥有行业领先的实验室设备、试剂和耗材的产品线;通过自主品牌和第三方品牌提供了超过100万个产品品类;超过65%的交易在电商平台产生,并提供了专业化的物流服务(冷链、危化品运输、超过2000个仓储点);丰富的产品品类和客户服务能力是其成为全球领先的科学服务企业的基础。
品牌质量、产品种类是科研人员首要关注的因素,也是限制国产发展的最主要原因。全球龙头公司由于进入科研服务行业较早,不仅积累了稳定成熟的工艺技术,而且在学术圈形成了良好的口碑效应。而国产企业完全自主开发的原创性试剂产品非常少,主要进行“复制仿制”,产品质量良莠不齐,尤其是批次间稳定性较差,对实验结果产生较大影响,导致科研人员对国产试剂的使用谨慎;另一方面国产企业自主生产产品种类较少,而客户需求分散,根据阿拉丁招股说明书披露,德国默克(Merck KGaA)目前已经能提供30多万种试剂产品,而国内试剂市场流通品种约10万种,国内试剂企业具有自主生产能力的试剂品种则更为有限;而在生物耗材领域,康宁能够生产的品种多达数万种,而洁特生物能够生产的品种仅700余种。

一方面,近年来一些国内领先企业开始尝试自主创新,持续增加技术研发投入,经过多年的技术改进和经验积累,涌现出如阿拉丁、阿达玛斯(泰坦科技旗下高端试剂品牌)、麦克林、JET BIOFIL(洁特生物)等国产科研试剂和耗材的自主品牌,部分产品质量已经达到甚至超过进口产品,并且具有价格优势。在科研试剂领域,以泰坦和阿拉丁为例,根据泰坦招股说明书披露,目前Adamas在产品纯度、杂质控制等技术规格方面甚至优于国外试剂品牌的产品,并且相同质量相同规格产品价格低于国外品牌20%左右,自主品牌SKU数量已从2015年约6万余种增长到2019年10万余种;根据阿拉丁招股说明书披露,部分试剂如苯甲醇(用于GC顶空测试,≥99.9%)、双酚A分析标准品(>99.8%, HPLC)、钨酸(99.999%,metals basis)、金胺 O(90%,用于生物染色)等40余种产品技术指标达到或超过国际先进企业西格玛奥德里奇(Sigma-Aldrich)同类产品,公司整体SKU数量从2017年的5.8万多种增加到2019年的8.8万多种,同时预计未来3年每年新增1万个SKU。而在生物耗材领域,洁特生物以ODM模式为主,ODM客户包括VWR、Thermo Fisher、GE Healthcare、 Genesee Scientific、Celltreat Scientific等知名生物实验室用品综合服务商,ODM产品质量性能符合国际品牌标准;而在实验分析仪器领域,如莱伯泰科部分产品的性能参数已达到海外水平。

另一方面,中国科学服务企业大多小而散(代理商为主),以代理外资品牌和价格竞争作为主要竞争策略,从整体上拉低了行业利润水平;而自主品牌则是高毛利率的保证。如泰坦科技虽然综合毛利率不到25%(主要系自主品牌与第三方品牌相结合,代理产品拉低毛利率),但其自主高端试剂毛利率超过60%,始终保持较高水平,而自主通用试剂毛利率也在40%上下;阿拉丁自成立以来就坚持打造自主科研试剂品牌“阿拉丁”及实验耗材品牌“芯硅谷”,2012-2019年公司毛利率基本维持在70%以上;洁特生物专注于生物实验室一次性塑料耗材,以ODM销售为主,配有少量试剂、小型实验仪器,其中耗材类毛利率基本维持在45%上下;莱伯泰科则主要从事实验分析仪器的研发、生产和销售,其中自产产品收入占比基本超过60%,而自产的实验分析仪器产品毛利率也接近50%(自主品牌产品的毛利率见表7)。
(注:2002-2005年,和Thermo合并前的Fisher,自主品牌产品的比例从40%提升到60%以上,同期毛利率从26.4%提升至34.2%)。

科研人员追求便捷和效率,注重采购及送货时效性,因此高效服务成为国产突破的关键。科研人员非常注重实验进展,因此购买科研试剂和实验耗材时,采购周期是科研人员主要咨询的事项之一。国外巨头在国内开展业务主要通过授权给独家代理商或者区域经销商,并且由于其良好的品牌和质量,不少国内经销商以牺牲自己利润为代价,作为二级或者三级代理商销售外资品牌;同时外资企业在国内往往设置较高的人效考核指标(参考赛默飞中国员工数量占其全球员工总数量的6%,而赛默飞中国区收入占其总收入的约10%),对于专业知识技术壁垒较高的分析仪器、精密设备等设有自己的专业服务团队,而在试剂耗材等业务上则销售人员配置较少。因此,整体来看,外资品牌由于在国内的采购链被拉长,多数试剂的采购周期较长,严重影响科研人员实验进度(经销商一般不具有试剂储存、分装能力,因此对储存要求较高的试剂采购时间周期过长,可能超过30天);此外,外资厂商虽然SKU数量众多,但部分品种为期货,可能采购周期更久。而2020年爆发的新冠疫情,给本土企业提供了绝佳的国产替代发展机遇,一方面疫情下外资企业海外工厂停产导致部分产品出现大量短缺,同时海外运力紧张下供货周期被严重拉长;另一方面,参考赛默飞2021年1月在国内的一批培养基被检测出新冠病毒(信息来源:南京发布微信公众号),部分高校和企业对购买进口产品严加限制,这将进一步加速国产替代的进程。

科学服务行业下游客户数量较为庞大,需根据下游客户的实验需求进行备货;由于科研实验较为复杂,产品种类较多,且存在易爆易燃等危险化学物品,因此对生产、仓储和运输环节均有较高的要求。科研试剂对储存条件要求严格,不同品类产品的温度、湿度、光线及通风等储存要求有所不同,如生物活性小分子、蛋白质、酶等生物试剂须储存在恒温或超低温环境下才能持续保持生物活性,不当存放将导致试剂失活,影响实验效果。因此,科研试剂生产企业需配置不同储存条件的仓库,且仓储管理人员需熟悉各种科研试剂的产品特性,能够指导仓储人员分门别类地将试剂存储在适宜条件下,这需要丰富的专业知识及长期的经验积累。同时,化学科研试剂中部分产品属于危险化学品,对于防火、防爆、防中毒、防泄漏等储存条件提出了特殊要求,中国对危险化学品的经营储存实行许可制度,申请《危险化学品经营许可证(带储存设施)》的企业必须配备具备相应安全生产知识和管理能力的专职管理人员,对企业仓储管理人员安全管理水平、突发事故应急能力提出了较高要求。综上,仓储、物流能力在科学服务行业中十分重要,而大部分科研试剂品牌代理商不具备仓储管理能力,只能对存放要求较低的普通试剂产品进行短期备货。
以泰坦科技仓储物流体系为例,泰坦科技通过专业化、智能化仓储管理物流体系合理规划,提升存货流转效率。
首先,公司全库存建立二维码数字化管理,所有存货均贴有专用条码,现已实现对产品到货、扫码上架、存储、拣选、扫码下架、发货面单打印、盘点等全流程的系统管理,便于公司安排收发货并追踪产品状态,大幅提高存货管理的数字化程度和库存管理效率。
其次,信息系统可自动匹配订单并下达拣货指令,仓库管理人员根据系统指令进行条码扫码拣货,系统自动校验,提高发货准确性,大幅提升拣货效率。
再者,基于数字化的仓储技术,实时记录存货出入库状态,公司可对存货数量、存储位置、有效期等库存数据进行全方位分析及监测。然后,公司在综合考虑存货的有效期、历史销售情况、预测销售、流转速度等因素的基础上,辅以数据管理分析技术,设置库存阀值提醒,自动生成采购任务,精准指导公司存货周转。
最后,公司自有配送团队可通过系统、根据订单情况智能规划路线,提高配送效率。
泰坦科技组建有专业危化品物流公司(其全资子公司港联宏为专业危险化学品物流公司,已在国内10座城市建立多个仓库),拥有专业的运输团队和专业车辆,包括30余个危险品资质运输车辆,80余个仓储配送人员。公司通过智能规划提高配送效率、确保运营安全,解决传统危化品物流企业主要是针对大批量的工业品,难以匹配科研用物资的小包装、快速服务要求的问题,做到了长三角地区配送的当时达、次日达,为客户提供了合法、稳定、高效、准确的配送服务。
(注:参考国际巨头丹纳赫2005-2015年生产及仓储面积复合增速约5%,带动其同期营业收入复合增速约10%)
电商模式与科学服务行业终端需求特点相符,国产企业有望借助电商平台加速打破外资垄断。科学服务行业具有产品丰富(试剂、耗材、仪器合计SKU多达上百万种)、下游客户分散(覆盖的终端客户数量上百万个,服务的科研人员数量上千万人)、采购批量小、采购频率高等特点,我们认为电商模式与科学服务终端需求特点相契合,与传统的线下销售模式相比具有一定优势——电商销售模式可以高效率的为客户提供海量产品信息以供筛选,同时与客户实时互动,及时满足分散客户的个性化需求。我们认为自主电商平台不仅是客户线上购物的快捷通道,同时也是展示公司产品、传播品牌价值的良好市场推广平台。
首先,科研用品专业性强、产品种类多,客户在购买过程中容易产生误购、错购以及选择困难等情形,电商平台产品信息完善,价格透明度高,便于不同产品的比对、核实,可以帮助客户快速精准地选择所需目标产品。此外,由于行业仍处于快速发展,产品更新迭代较快,电商平台的模式能够对新上产品即时更新,便于客户即时了解最新产品信息,更快响应客户需求。
其次,科研用品单位用量少、客户分布广,若通过传统模式销售,即使配备大量营销人员仍难以覆盖全部客户且将带来销售费用激增的问题,而电商销售模式覆盖范围更广,并能够通过大数据分析、引流推广等方式实现对客户的快速精准营销,推广费用低,同时大幅简化、压缩了传统线下销售中价格协商、合同签订、订单生产等流程,用户体验更好。
此外,科研用品客户群体具备高学历、年轻化等特点,对于电商模式接受程度更高。尤其是近年来中国电子商务行业快速发展,科学服务行业内无论是自主品牌生产商,亦或是进口产品代理商,大多逐步建立起自身的电商平台;同时,近年来部分高等院校、科研院所、企业和医院为便于采购、物流及付款的统一管理,陆续建立了自主科研用品采购平台,我们预计未来电商平台的销售模式也符合科学服务行业发展的趋势。

综上,当前中国正处在创新驱动、转型升级的关键时期,国家高度重视科研投入和技术研发。我们认为国内企业具有明显的后发优势,且国内科学服务行业对大型本土机构的需求愈发旺盛(更好的服务、更高的效率、更低的成本等),参考海外巨头的成长路径,未来国内企业有望利用中国制造优势和工程师红利,通过加强产品研发生产和高效本土化服务能力,同时借助资本市场,在未来5-8年诞生1家或几家百亿收入的国内巨头:
一方面,从国内科学服务行业整体市场空间来看,目前国内科学服务商大多只有1%不到的市占率,未来提升空间巨大。我们结合科研机构和企业中的研发支出占比,分领域(化学试剂/实验耗材/实验分析仪器)测算中国科学服务行业市场规模约2500亿元,并且预计未来长时间内(2030年及以前)国内科研投入还会以8%左右的速度驱动整体行业增长;参考赛默飞在全球市场15%左右的市占率水平,我们预计国内科学服务行业的大型本土企业,有望通过本地化服务能力和兼并整合,在国内市占率达到5-10%,整体收入超过100亿元(2500亿元*5%=125亿元)。
另一方面,从单个企业在国内能达到的收入规模来看,跨国巨头中国区的收入已经远超100亿元。赛默飞中国2020年收入约196亿人民币,参考赛默飞全球收入中约51%是试剂和耗材,预估赛默飞中国仅试剂和耗材的收入就接近100亿人民币;而试剂和耗材相对于设备来说,相对更容易进行进口替代。

▍风险因素。
全球研发投入不及预期。
若未来全球研发经费的投入力度减弱,则科学服务行业空间增长将放缓。
国产替代不及预期。
考虑到科学服务行业长期被外资巨头垄断,国产产品对于进口的替代是一个长期过程,在此期间可能存在进度不及预期的情况。
市场竞争加剧致毛利率下滑的风险。
目前国内科学服务行业国产企业份额占比较低,若未来有更多的企业进入该行业,从而加剧行业竞争程度,可能会导致产品价格走低。
▍投资策略。
行业评级。
我们在当前时点看好科学服务行业,主要有以下两方面原因:

国内科学服务行业极具成长性,百万SKU构建的千亿高成长市场。科学服务行业是服务于科技创新研发的核心行业,近年来随着世界科技竞争日趋激烈,全球正迅速进入知识密集型经济时代,我们认为随着各个国家均将资源集中到研发、教育等知识密集型领域,政府、企业和科研机构研发经费的不断增长将持续带动科学服务行业市场规模扩大——根据Statista机构统计,2019年全球研发总支出约2.37万亿美元,2010-2019年复合增速6%左右。而中国正处在创新驱动、转型升级的关键时期,国家高度重视科研投入和技术研发。根据国家统计局数据,2019年全国共投入研究与试验发展(R&D)经费22144亿元,同比增长12.53%,2010-2019年均复合增速13.54%;而从研发投入强度来看(即研发经费投入/GDP的比例),中国与发达国家还存在不少距离,2018年中国研发投入强度约2.19%,低于世界平均水平的2.27%,而美国为2.84%,日本为3.26%,以色列全球最高为4.95%。我们参考国务院2016年发布的《国家创新驱动发展战略纲要》,根据纲要预计“到2030年中国研究与试验发展(R&D)经费支出占国内生产总值比重达到2.8%”,按此数据我们测算2019-2030年国内科研投入仍会持续以8%左右的增速,持续驱动科学服务行业整体增长。我们结合科研机构和企业中的研发支出占比,分领域(实验试剂/实验耗材/实验分析仪器)测算中国科学服务行业市场规模约2500亿元,空间广阔——数千亿市场中,主要包含了两种使用场景(科研实验室+企业生产质控)和数百万个SKU,孕育了竞争要素各不相同的国产替代市场机会和商业模式。
1)高技术壁垒品类市场:以冷冻电镜、色谱-质谱仪器、色谱层析填料等产品为代表,该类型产品特点——技术壁垒高,大部分核心技术长期被海外老牌公司相对垄断,通过技术IP+know-how保护;市场特征——单纯科研场景空间有限,只有横跨研发和生产两个场景才具备较大的市场空间;公司商业模式——由于单产品/单客户货值较高,一般制造/品牌/销售公司三位一体(特别是生产场景),不存在明显的区分。
2)中低技术壁垒品类市场:包括普通/高端化学试剂、生物试剂、耗材、通用仪器等,该类型产品特点——技术壁垒在于制造、生产质控、场景应用的know-how;市场特征——百万以上SKU,不同品类间差异较大,客户需求高频而分散,对于本土化、一体化供应有一定诉求;
公司商业模式——存在较为明显的制造、品牌、代理销售三种公司模式:
1)制造、OEM/ODM公司——一般以单品类为主,占据该品类20-40%市场终端价值量;大多40-50%毛利率,净利润20%左右,承担工艺开发和制造资产,ROE15-20%;未来发展重点/突破口主要在建立自主品牌;
2)品牌公司——一般以单品类为主,占据该品类 60-80%终端价值量;毛利率大多在70-80%之间,净利润30%+,ROE15-20%;代工厂帮其承担制造资产,代理商承担账期;未来发展重点/突破口主要在于跨品类建设品牌力;
3)代理销售公司——一般以单品类代理为主,占据该品类100%终端价值量;代理公司毛利率大多在10-20%之间,净利润~5%;ROE 20%+;未来发展重点/突破口主要在于扩张渠道和建立自主品牌。

国内科学服务行业市场目前仍主要被外资企业占据,国产替代空间广阔,国内企业有望通过加强自主研发+高效服务,凭借中国制造优势下后来居上。科研人员需求特点:需求零散而变化快(单个客户采购规模小,跟随科研前沿)、产品种类多(上百万SKU,单个品类市场相对小)、追求便捷和效率(本土化服务能力),因此科研单位和企业倾向于专业化、高质量、高效率的服务商。欧美的科学服务企业由于起步较早,通过收购整合已经完成了从家族化中小型企业向一站式科研服务提供商巨无霸企业的转变,并诞生了一批收入规模超过百亿美金,市值超过千亿美金的具有世界影响力的公司。目前国内市场份额主要被国外知名企业所占据,部分品类的国产化率不到10%,而国内企业则以代理经销商为主。考虑到国内客户对本土化服务能力的刚性需求,跨国巨头国内服务能力受限+科研产品中国制造能力的提升(即更好的服务、更高的效率、更低的成本等),目前能够看到,通过多年积累,已有一些国内领先企业已经在部分科研试剂、耗材、设备上实现了进口替代,同时也具备了一定收入规模,抢占了少量市场份额。我们认为,参考海外巨头的成长路径,未来国内企业有望继续利用中国制造优势和工程师红利,通过进一步加强产品研发生产和高效本土化服务能力,同时借助资本市场,在未来5-8年诞生1家或几家百亿收入的国内巨头,收入规模和市值都有可观的向上空间。
科学服务行业是服务于科技创新研发的核心行业,随着全球研发经费稳定增长,科学服务行业市场规模预期乐观,并且考虑到国内市场的国产替代空间广阔,我们认为科学服务行业业绩增长确定性强,首次覆盖给予“强于大市”评级。
投资策略。
从国内市场发展情况看,未来两类企业会在科学服务行业有较强的竞争力:

科学服务一体化平台型企业。
科学服务行业涉及科研试剂、科研仪器及耗材产品,具有品种多、品质高、规格及类型复杂等特点,并且下游客户分散、采购批量小、采购频率高,而科学服务一体化平台型企业通过结合自主品牌和第三方品牌丰富自身产品体系,能够充分满足客户需求,同时并拥有成熟的销售渠道和仓储物流系统,为客户提供方便、快捷、稳定的服务。
专注于某一细分领域国产自主品牌企业。
我们认为品牌质量是科研人员首要关注的因素,也是限制国产发展的最主要原因。在部分外资品牌几乎垄断的细分领域(国产化率低于10%),部分国内公司坚持自主研发和自主生产,产品的质量已经达到甚至超过进口产品,并且具有价格优势,而且在口碑效应的传导下逐步树立国产自主品牌形象。同时,自主品牌是高毛利率的保证。