医疗设备怎么做做康复医院设计,必须了解康复医疗中心设备配置规划!

新闻资讯2026-04-21 05:57:18


医疗设备怎么做做康复医院设计,必须了解康复医疗中心设备配置规划!_https://www.jmylbn.com_新闻资讯_第1张

 

做康复医院设计,必须了解康复医疗中心设备配置规划!


文/季如宁(苏州市立医院北区医学工程部)

李金萍(苏州市立医院北区康复医学科)


康复医疗中心是独立设置的医疗机构,其为慢性病、老年病以及疾病治疗后恢复期、慢性期康复患者提供医学康复服务,促进患者身体功能恢复或改善,或为身体功能(包括精神功能)障碍人员提供以功能锻炼为主,辅以基础医疗措施的基本康复评定、康复医疗和残疾预防等康复服务,协助患者尽早恢复自理能力、回归家庭和社会。在康复医疗中心的建设过程中,除了选拔和组建一支高水平的医、护、技人才队伍,科学配备一系列标准化的医疗设备也是重中之重。这里的医疗设备既包括医学影像中心、检验中心、超声中心、手术中心等综合医院常规中心和科室中配置的设备,也包含具有康复特色的设备。本文仅针对康复医疗设备进行论述。


康复医疗设备

狭义指在康复医疗中用于康复训练与治疗、辅助人体功能提高或代偿的器具。


广义上为能够单独或组合使用从而改善功能障碍者功能状况而适配的或专门设计的器具、设备、仪器、技术和软件。


按照功能及用途划分,康复医疗设备主要包括康复治疗设备和康复评定设备。


设备配置原则及规划


康复医疗设备配置需根据康复医疗业务结构、功能、规模及学科技术发展,遵循经济性、实用性、适用性、安全性四大基本原则进行设备配置,在满足康复医疗服务功能需求基础上,充分发挥投资效益,提高医疗服务能力。


康复医疗设备按体积可主要分为大型设备、中小型设备以及其他治疗辅助工具,三者对建筑、电气、储存空间等要求不同,在进行康复医疗中心规划时,要进行相应考虑。


1.1

大型设备


康复医学里对设计进行特殊要求的大型设备,主要涉及步态评定及治疗设备。这类设备主要分为三类


第一类是卡伦评定及治疗系统,所需空间最大


该设备需搭建真实环境模拟背景,其中大卡伦系统至少需要13*13㎡场地,层高需达到8m及以上,小卡伦系统至少需要11*11㎡场地,层高需达到7m及以上。除此之外,在搭建卡伦评定及治疗系统时,需下挖1.8m的基坑,以配置活动平台。由于设备整体重量较重,卡伦评定及治疗系统对建筑承重要求也较高,安装设备的房间平均地面承重需达到4500kg。基于设备自身固有频率和振动原因,卡伦评定及治疗系统安装场地一般安排在无地下室的一楼或者是地下室。在康复医疗中心规划初期,应进行充分的市场调研,研究市场主流设备的安装要求,辅助进行设计并进行安装可行性评估。


医疗设备怎么做做康复医院设计,必须了解康复医疗中心设备配置规划!_https://www.jmylbn.com_新闻资讯_第2张


第二类是三维步态评定系统


患者步行时需从多个角度拍摄步行中身体各关键位点的三维坐标信息,另外常辅以足底压力及地面反作用力采集装置,场地设置需满足一定的空间要求。三维步态评估系统安装场地的一般长度不能低于6~8m,宽度不能低于4~5m,理想面积为12*8㎡。由于摄像头安装的高度要求,场地高度一般不低于2.5m。在康复医疗中心规划初期,同样应进行充分的市场调研,研究市场主流设备的安装要求,辅助进行空间规划。


医疗设备怎么做做康复医院设计,必须了解康复医疗中心设备配置规划!_https://www.jmylbn.com_新闻资讯_第3张


第三类是下肢机器人、减重系统等设备


这类设备所占空间面积并不大,但因患者需在设备辅助下步行,对建筑的层高有一定的要求。 


医疗设备怎么做做康复医院设计,必须了解康复医疗中心设备配置规划!_https://www.jmylbn.com_新闻资讯_第4张


1.2

中小型设备


从设计角度看,康复医学的中小型设备主要分为三类:


第一类是需要连接普通电源且位置相对固定的设备


此类设备占康复医学设备的大多数,如电动PT床、站立床、针灸床、多功能床、各类上下肢运动设备等。


医疗设备怎么做做康复医院设计,必须了解康复医疗中心设备配置规划!_https://www.jmylbn.com_新闻资讯_第5张


第二类是可移动的、需要电源的便携设备


此类设备平时可推到病房使用,或在治疗大厅中流动使用,下班后往往需要一个较大的空间收纳储存,如可移动的各种理疗设备、整脊用工具等。


医疗设备怎么做做康复医院设计,必须了解康复医疗中心设备配置规划!_https://www.jmylbn.com_新闻资讯_第6张


第三类是固定在房顶或墙上的设备


此类设备需要牢固的房顶或墙面进行固定,如天轨、悬吊架、墙式拉力器、墙式肩梯、墙式肋木、儿童攀爬墙及训练用篮球架等。天轨安装对于建筑的要求较高,其轨道底部到地面高度需在2.8~3m之间,另外天花吊顶到上面现浇混凝土楼板之间的距离在1.5m内。在康复医疗中心规划初期,应做充分调研,也可邀请相关设备厂商协助,辅助进行安装评估及轨道规划。 


医疗设备怎么做做康复医院设计,必须了解康复医疗中心设备配置规划!_https://www.jmylbn.com_新闻资讯_第7张


1.3

其他治疗辅助工具


康复医学治疗辅助工具种类及数量均较多。此类工具不需要连接电源,没有特殊房间要求,但是需要足够的收纳储存空间。此类工具包括:关节及围度评定用尺、认知评定卡片及工具、手功能评定及训练工具、吞咽构音用工具、儿童训练用玩具、不同大小及形状的训练用垫及球等。此类工具大小差别较大,较小如手功能训练用串球,可使用文件柜等较小空间收纳,而训练用球、垫等较大工具则可在训练大厅内固定空间进行收纳,并注意防尘防潮。


康复治疗设备


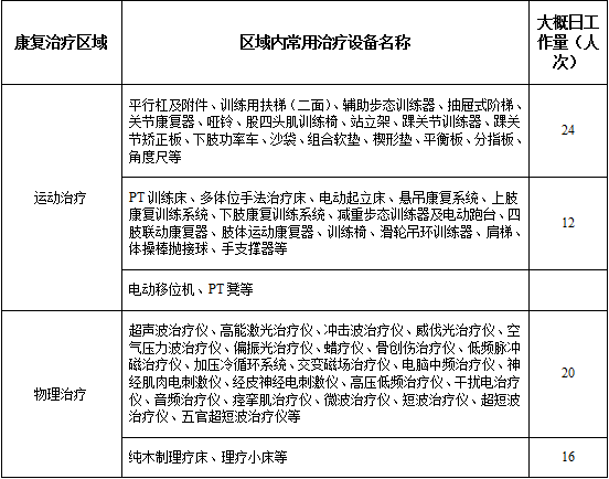
康复治疗指的是康复医学中用于改善功能的方法,主要依靠主动性的功能训练以及仪器设备等改善功能的技术手段来进行。根据《康复医院基本标准(2012版)》的要求,三级康复医院至少设物理治疗室、作业治疗室、言语治疗室、传统康复治疗室、康复工程室、心理康复室和水疗室,二级康复医院至少设物理治疗室、作业治疗室、言语治疗室、传统康复治疗室。


下表按照康复治疗训练划分,对治疗区域内常用设备及日工作量进行列举。康复医疗中心在进行规划时,可根据自身规模及诊疗人数,参照此表进行设备的合理配置。


医疗设备怎么做做康复医院设计,必须了解康复医疗中心设备配置规划!_https://www.jmylbn.com_新闻资讯_第8张
医疗设备怎么做做康复医院设计,必须了解康复医疗中心设备配置规划!_https://www.jmylbn.com_新闻资讯_第9张


康复评定设备


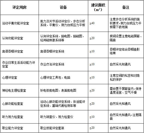
康复评定是在临床检查的基础上,对病、伤、残者的功能状况及其水平进行客观、定性和/或定量的描述,并对结果做出合理解释的过程。根据《康复医院基本标准(2012年版)》的要求,三级康复医院至少设运动平衡功能评定室、认知功能评定室、言语吞咽功能评定室、作业日常生活活动能力评定室、心理评定室、神经电生理检查室、心肺功能检查室、听力视力检查室、职业能力评定室中的7个,二级康复医院应具备运动平衡功能评定、认知功能评定、言语吞咽功能评定、作业日常生活活动能力评定、神经电生理检查、听力视力检查中的5个。


下表描述了康复评定主要用房明细、设备配置、基本面积等情况。康复医疗中心在进行规划时,可根据自身业务结构、功能、规模,参照此表进行设备的合理配置。


医疗设备怎么做做康复医院设计,必须了解康复医疗中心设备配置规划!_https://www.jmylbn.com_新闻资讯_第10张


康复评定也可根据业务展开情况,设置尿动力学评定室及体适能评定室。尿动力学评定室配置尿动力学检查仪,检测尿路各部位的尿液流率、压力以及生物电活动,明确储尿期和排尿期的生理过程及功能障碍。体适能评定室设备配置包括体质健康测试系统、身高仪、体重秤、肺活量测试仪、秒表、握力器、坐位体前屈器、反应时器、仰卧起坐器、皮褶厚度计、关节角度测量仪、身体成分分析仪等,评定人体各器官系统的机能在身体活动中表现出来的一系列能力或特性,为康复运动处方的科学制定提供依据。


小结



科学合理配置的康复医疗设备将在满足康复医疗服务功能需求的基础上,辅助医、护、技人员更好地为患者服务,兼顾提高康复效率和疗效。因此,在建设高质量康复医疗中心的过程中,必须根据自身业务结构、功能、规模及学科发展进行合理的康复医疗设备配置,实现医疗需求—人员—设备的紧密结合。


作者简介



医疗设备怎么做做康复医院设计,必须了解康复医疗中心设备配置规划!_https://www.jmylbn.com_新闻资讯_第11张

季如宁

医学工程硕士

副主任技师

苏州市立医院北区医学工程部主任

作者简介

主要从事医院医学装备全生命周期的管理工作。现为中国医学装备协会医用气体装备及工程分会委员、采购与管理分会委员,江苏省医院协会医院设备管理专业委员会设备管理学组委员,江苏省计量测试学会医学计量专业委员会委员、血液净化学组副主任委员、苏州分会常务委员,苏州市康复医学会第一届理事,苏州市医学会临床医学工程专业委员会常务委员,中国医疗设备杂志社苏州分社常务编委,江苏省政府采购专家等,并参与数个市级课题项目,发表期刊论文十余篇,以第一发明人申请专利4项等。




本文仅代表作者个人观点,供行业同仁参考交流,不代表筑医台立场。

医疗设备怎么做做康复医院设计,必须了解康复医疗中心设备配置规划!_https://www.jmylbn.com_新闻资讯_第12张


医疗设备怎么做做康复医院设计,必须了解康复医疗中心设备配置规划!_https://www.jmylbn.com_新闻资讯_第13张


《HCD医养设计》9月聚焦专题:医院应急防灾体系建设与管理,欢迎投稿,联系人:侯立萍15811281730(同微信),8月聚焦精彩内容回顾,点击阅读原文



设计

美好

医院


12月24-26日

第四届中国医疗建筑设计年会暨高质量医疗建筑产品技术展与您相约苏州,不见不散!


本届大会将邀请全球医疗建筑设计领域著名专家,广泛聚合跨界知识体系,实现深度交流互动。依靠科技的进步、弘扬人文关怀的理念,以群体的力量坚定不移地推动新时代医疗建筑设计的发展,为健康中国的建设与美好生活的创造做出不懈努力。



END


医疗设备怎么做做康复医院设计,必须了解康复医疗中心设备配置规划!_https://www.jmylbn.com_新闻资讯_第14张
医疗设备怎么做做康复医院设计,必须了解康复医疗中心设备配置规划!_https://www.jmylbn.com_新闻资讯_第15张
医疗设备怎么做做康复医院设计,必须了解康复医疗中心设备配置规划!_https://www.jmylbn.com_新闻资讯_第16张
医疗设备怎么做做康复医院设计,必须了解康复医疗中心设备配置规划!_https://www.jmylbn.com_新闻资讯_第17张
医疗设备怎么做做康复医院设计,必须了解康复医疗中心设备配置规划!_https://www.jmylbn.com_新闻资讯_第18张


点击标签


医院改扩建

美好医院

CHCA案例

国际视野

人物专访

业界动态

建筑方案

工艺流程

智慧建造

青年新力量

室内设计

标识设计

养老设计

医养结合

康复医院

平急结合

专项设计

景观设计

养老设计


_


医疗设备怎么做做康复医院设计,必须了解康复医疗中心设备配置规划!_https://www.jmylbn.com_新闻资讯_第19张

关于《HCD医养设计》更多内容,点击“阅读原文