医疗器械经销商怎么找国家发文!这类医疗器械市场要变天

新闻资讯2026-04-21 05:17:33
医疗器械经销商怎么找国家发文!这类医疗器械市场要变天_https://www.jmylbn.com_新闻资讯_第1张医疗器械经销商怎么找国家发文!这类医疗器械市场要变天_https://www.jmylbn.com_新闻资讯_第2张
医疗器械经销商怎么找国家发文!这类医疗器械市场要变天_https://www.jmylbn.com_新闻资讯_第3张

国家重磅文件发布!

医疗器械迎来全面创新潮




近日,国家药监局发布《关于优化全生命周期监管支持高端医疗器械创新发展的举措》,十大举措全方位支持高端医疗器械(如医用机器人、高端影像、AI医疗、新型生物材料等)创新与商业化落地。

可以说,这一重磅文件在耗材设备集采全面推进之后下发,无疑催化了医疗器械全面创新的热潮!

医疗器械经销商怎么找国家发文!这类医疗器械市场要变天_https://www.jmylbn.com_新闻资讯_第4张

精准布局创新医疗器械产品,也是医疗器械代理商开辟新的增长空间,市场掘金的关键。

真实案例:县域代理商如何靠创新产品年入3亿?

联盟菌近期接触了一位深耕江苏县域市场的代理商。他的成功秘诀正是:深度洞察临床需求 + 精准对接前沿创新产品。通过在全国范围内主动寻找、筛选真正有价值的创新器械,并建立有效的合作链路,他成功实现了营收的飞跃式增长——每年实现3个亿的营收。

医疗器械经销商怎么找国家发文!这类医疗器械市场要变天_https://www.jmylbn.com_新闻资讯_第5张
医疗器械经销商怎么找国家发文!这类医疗器械市场要变天_https://www.jmylbn.com_新闻资讯_第6张

破解五大难题!

国内首本创新医疗器械白皮书发布


全球突破性创新医疗器械产品

核心技术、商业转化、市场策略全都在这!

👇点击图片了解详情👇

医疗器械经销商怎么找国家发文!这类医疗器械市场要变天_https://www.jmylbn.com_新闻资讯_第7张

《破界·领航:全球视野下的中国医械创新白皮书》是一份专为医疗器械经销商/代理商/企业量身打造的创新导航图。我们以全球视野+本土洞察,深度剖析市场,致力于成为您发掘高潜力创新产品、规避风险、制定市场策略的权威决策参考。

医疗器械经销商怎么找国家发文!这类医疗器械市场要变天_https://www.jmylbn.com_新闻资讯_第8张


四大核心价值,赋能经销商决策


医疗器械经销商怎么找国家发文!这类医疗器械市场要变天_https://www.jmylbn.com_新闻资讯_第9张
01



深度拆解16大赛道72+标杆案例,打破信息壁垒!




* 聚焦心血管介入、手术机器人、医学影像、肿瘤消融、骨科、内窥镜、新型医用材料等16个高增长热门赛道

* 精选72款国内外具有代表性的创新医疗器械产品,从政策支持、市场前景、核心技术、临床应用、竞争格局、厂家实力进行全方位、多维度深度剖析。

打破信息壁垒、减少信息不对称,帮助医疗器械经销商,深度且全面地了解目前市面上的创新医疗器械产品。

👇点击图片了解详情👇

医疗器械经销商怎么找国家发文!这类医疗器械市场要变天_https://www.jmylbn.com_新闻资讯_第10张
医疗器械经销商怎么找国家发文!这类医疗器械市场要变天_https://www.jmylbn.com_新闻资讯_第11张
医疗器械经销商怎么找国家发文!这类医疗器械市场要变天_https://www.jmylbn.com_新闻资讯_第12张
医疗器械经销商怎么找国家发文!这类医疗器械市场要变天_https://www.jmylbn.com_新闻资讯_第13张
医疗器械经销商怎么找国家发文!这类医疗器械市场要变天_https://www.jmylbn.com_新闻资讯_第14张
医疗器械经销商怎么找国家发文!这类医疗器械市场要变天_https://www.jmylbn.com_新闻资讯_第15张

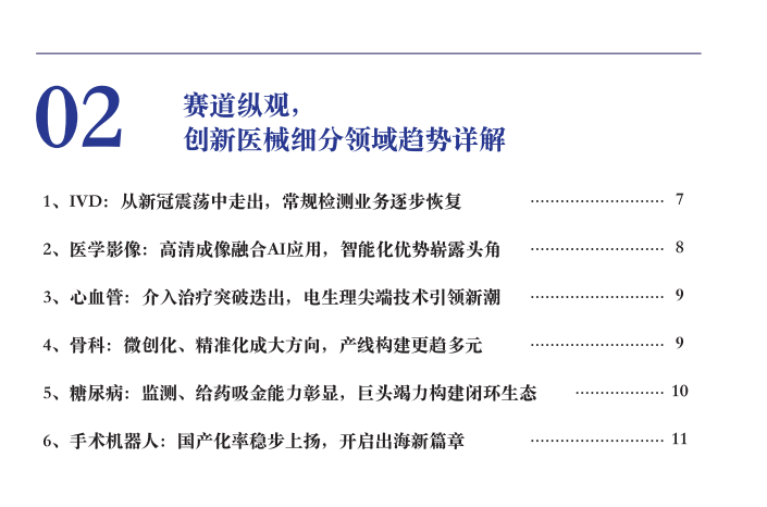
章节目录》向左滑动》


多维度、全方位洞察创新产品



01

市场分析:深度剖析创新产品市场情况,包括产品市场份额、临床渗透率、应用科室、厂家竞争格局、商业突围关键点,帮助经销商在找创新产品的过程中,更了解细分市场情况及商业进程。对于想寻找新的跨界增长点的经销商而言,无疑是一本创新产品大宝典!


02

竞品分析:独家前瞻收录在研及即将上市产品,助力经销商提前1-2年布局真正蓝海机会;深度对比同类产品,清晰预警扎堆竞争“伪创新”红海,让经销商院内推广事半功倍,抢占市场空白期


03

厂家分析:深度挖掘厂家创始团队、核心技术、融资实力、量产能力、经销商合作等“底牌”,助力经销商精准筛选出靠谱、有实力、能长期合作的创新伙伴,避免在“不靠谱”项目上浪费资金精力,为经销商的投入加上安全锁。

02



全球75款 +国内315款创新产品大盘点,挖掘潜在细分蓝海市场!




创新白皮书盘点近10年来全球及中国市场最具创新性的医疗器械产品,通过对细分市场趋势的把握以及临床热门产品技术应用的解析,挖掘心血管介入、神经介入、体外诊断、手术机器人等细分赛道蓝海市场,帮助医疗器械经销商深入各大热门细分赛道抽丝剥茧,抢先洞察市场先机。


全球创新产品



在全球获批的75款创新医疗器械产品中,共涉及26个细分领域。占比最高的是心血管介入领域,高达34.2%,其次是体外诊断领域,占比10.5%,排名第三的是内窥镜介入治疗器械和医学影像,占比6.6%。


而对于心血管介入领域等细分赛道热门市场——比如心衰管理、心脏瓣膜、外周介入等,创新白皮书又进一步进行分析,挖掘出目前热门的创新产品技术应用及市场前景。


可以说,创新白皮书覆盖了目前全球热门细分赛道,并做了全面的盘点和解析,无论你是想了解哪些细分赛道,均能在本书中找到答案。


国内创新产品


在国内获批的315款创新医疗器械产品中,涵盖了26个医疗器械细分领域。心血管介入、神经介入和体外诊断这三大领域是创新医疗器械最为活跃的领域,也是国产医疗器械实现突围的重要方向。


创新白皮书深度解析了心血管介入、手术机器人等五大热门赛道,挖掘其中真正的热门技术产品和蓝海市场。


想要深度了解国内创新医疗器械市场的热门技术和竞争格局,创新白皮书不容错过。


👇点击图片了解详情👇

医疗器械经销商怎么找国家发文!这类医疗器械市场要变天_https://www.jmylbn.com_新闻资讯_第16张
医疗器械经销商怎么找国家发文!这类医疗器械市场要变天_https://www.jmylbn.com_新闻资讯_第17张
医疗器械经销商怎么找国家发文!这类医疗器械市场要变天_https://www.jmylbn.com_新闻资讯_第18张

白皮书内页详情向左滑动》


03



全球创新产品未来十年五大发展趋势+六大热门细分赛道市场先机




想要了解未来十年创新医疗器械将走向何方?

临床将会出现哪些热门技术应用需求?

国产创新器械又将在哪些热门领域崛起?

这些问题你都能从创新白皮书中找到答案。

创新白皮书站在全球医疗器械视角,从产业发展、临床应用、多学科融合、国产崛起以及前沿研究等多维度探究,深度解析了创新医疗器械未来十年五大发展趋势;

并剖析了当前六大热门细分赛道热门领域,把临床急需、市场有前景、产品有利润的热门方向一次性讲清楚。想要抓住创新医疗器械热门市场先机,创新白皮书是一份值得拥有的答疑书。

👇点击图片了解详情👇

医疗器械经销商怎么找国家发文!这类医疗器械市场要变天_https://www.jmylbn.com_新闻资讯_第19张

章节目录



医疗器械经销商怎么找国家发文!这类医疗器械市场要变天_https://www.jmylbn.com_新闻资讯_第20张
医疗器械经销商怎么找国家发文!这类医疗器械市场要变天_https://www.jmylbn.com_新闻资讯_第21张
[ 图片滑动 ]
04



解析全国各省创新医疗器械支持政策,把握创新产品发展的风向标




创新医疗器械支持政策,从顶层设计来说,代表着国家对发展创新医疗器械的支持态度,同样也影响了上至卫健委、医保局,下至各级医院对于创新医疗的支持力度。从落地推行来看,创新医疗器械DRG除外支付,进院绿色通道等影响着进院。

创新白皮书深度分析了近三年国家及全国各省对创新医疗器械的支持政策从顶层设计、资金支持到市场准入全部涵盖,帮助医疗器械经销商抢先洞悉政策风向。

全面掌握国家及各省创新医疗器械支持政策,就掌握了行业发展的风向标,以及产品进院推广的关键秘钥。
















这不仅仅是一本创新医疗器械白皮书

还是一个精心筛选高潜力创新产品及实力厂家的信息库。

更是医械代理商抢占创新医械市场的“作战地图”!


👇点击图片了解详情👇

医疗器械经销商怎么找国家发文!这类医疗器械市场要变天_https://www.jmylbn.com_新闻资讯_第22张
谁需要这份白皮书?

✦寻求高利润、高增长新产品的医疗器械经销商、代理商。

✦希望拓展产品线、寻找跨界机会的渠道商。

✦需要深入了解细分市场竞争格局和玩家信息的市场/战略部门。

✦关注医疗器械创新领域投资机会的行业人士。


医疗器械经销商怎么找国家发文!这类医疗器械市场要变天_https://www.jmylbn.com_新闻资讯_第23张


选择创新白皮书

规避百万级选品风险

抢占千亿创新市场先机!

👇立即行动,点击图片了解详情👇

医疗器械经销商怎么找国家发文!这类医疗器械市场要变天_https://www.jmylbn.com_新闻资讯_第24张