Warning: file_get_contents(/www/wwwroot/jmylbn.com/wp-content/cache/wpzt_/6c/671c89b994abd74fa4e05a725d03d4.tpl): failed to open stream: No such file or directory in /www/wwwroot/jmylbn.com/wp-content/themes/wpzt-answer/vendor/wpzt/cache/driver/File.php on line 125
医疗器械怎么处理医疗废物处理该怎么管理、谁来管理? - 活检穿刺产品网

医疗器械怎么处理医疗废物处理该怎么管理、谁来管理?

新闻资讯2026-04-21 04:48:54

医疗器械怎么处理医疗废物处理该怎么管理、谁来管理?_https://www.jmylbn.com_新闻资讯_第1张

医疗器械怎么处理医疗废物处理该怎么管理、谁来管理?_https://www.jmylbn.com_新闻资讯_第2张

医疗废物的管理,绝不是像废物一样去管理!

医疗废物管理没处理好,可能会让医院相关负责人丢乌纱帽。对于医疗废物在医院的管理,很多人或多或少存在不少的疑惑,比如医疗废物分类处置、药品包装处置、安剖处理等等。今天,就大家普遍关注的问题,我们逐一按照国家规定要求进行解读,希望对今后大家的工作有所帮助。



Q1:医疗废弃药品包装如何处置呢?

A1:按照“卫生部办公厅关于加强医疗机构废弃药品包装处置管理工作(卫办医政函〔2012〕681号)”的具体要求:

1、关于麻醉药品和精神药品的废弃包装处置。要严格按照《麻醉药品和精神药品管理条例》、《医疗机构麻醉药品、第一类精神药品管理规定》(卫医发〔2005〕438号)等有关规定,做好麻醉药品、第一类精神药品废弃空安瓿、贴剂的回收、核对、记录和监督销毁工作。

2、关于按医疗废物处理的废弃药品包装处置。对被病人血液、体液、排泄物污染的各种玻璃(一次性塑料)输液瓶(袋)、空安瓿(注射药小瓶)等废弃药品包装,要严格按照《医疗废物管理条例》、《医疗卫生机构医疗废物管理办法》(卫生部令36号)、《关于明确医疗废物分类有关问题的通知》(卫办医发〔2005〕292号)等有关规定进行规范处置。

3、关于其他废弃药品包装的处置。对于医疗过程中产生的上述废弃药品包装以外的、按生活垃圾处理的其他废弃药品包装特别是贵重药品废弃包装,应当尽量在使用前进行毁形,不易毁形的要进行破坏性标记,并将此类废弃药品包装统一收集后,交由有资质的回收机构统一处理。

Q2:使用后的医疗器械和输液瓶算不算医疗废物?

A2:按照“卫生部关于明确医疗废物分类有关问题的通知(卫办医发〔2005〕292号)”的具体要求:

一、使用后的一次性医疗器械属于医疗废物根据卫生部和国家环境保护总局联合下发的《医疗废物分类目录》(卫医发〔2003〕287号)规定,使用后的一次性医疗器械,不论是否剪除针头,是否被病人体液、血液、排泄物污染,均属于医疗废物,均应作为医疗废物进行管理。

二、使用后的输液瓶不属于医疗废物。使用后的各种玻璃(一次性塑料)输液瓶(袋),未被病人血液、体液、排泄物污染的,不属于医疗废物,不必按照医疗废物进行管理,但这类废物回收利用时不能用于原用途,用于其他用途时应符合不危害人体健康的原则。

Q3:玻璃安瓿算不算医疗废物?

A3:按照“关于玻璃安瓿处理归类的批复(苏卫医〔2010〕78号)”的具体要求如下:

玻璃安瓿,未被病人血液、体液、排泄物污染的,按照卫生部《关于明确医疗废物分类有关问题的通知》(卫办医发〔2005〕292号)中的规定,不属于医疗废物,不必按照医疗废物进行管理。

Q4、损伤性废物究竟包含了哪些?

A4:按照“卫生部和国家环境保护总局制定的《医疗废物分类目录》”可明确:

损伤性废物,是指能够刺伤或者割伤人体的废弃的医用锐器。主要包含以下三类:1、医用针头、缝合针;2、各类医用锐器,包括:解剖刀、手术刀、备皮刀、手术锯等;3、载玻片、玻璃试管、玻璃安瓿等。




督导检查时各种情景


情景一:督导检查时看到病理科有封口后的医疗废物袋放在取材室的地面上,就对科室进行了扣分,临床表示很委屈……


医疗器械怎么处理医疗废物处理该怎么管理、谁来管理?_https://www.jmylbn.com_新闻资讯_第3张


情景二:在临床检查时看到科内处置室张贴“损伤性废物”区域的地面上放置几个已封口的锐器盒。


医疗器械怎么处理医疗废物处理该怎么管理、谁来管理?_https://www.jmylbn.com_新闻资讯_第4张


情景三:运送医疗废物的工人戴棉手套。


医疗器械怎么处理医疗废物处理该怎么管理、谁来管理?_https://www.jmylbn.com_新闻资讯_第5张


情景四:院内转运的医疗废物周转箱承装过满。


医疗器械怎么处理医疗废物处理该怎么管理、谁来管理?_https://www.jmylbn.com_新闻资讯_第6张


上述现象是不是很常见,甚至已经习以为常?但在卫监部门行政执法检查时,都是扣分点,扣分即扣钱,为什么呢,下面小编为大家解读医疗废物管理条例、法规要求。



依据
  1. 《医疗废物管理条例》第十四条禁止在非贮存地点倾倒、堆放医疗废物或者将医疗废物混入其他废物和生活垃圾。

  2. 《医疗卫生机构医疗废物管理办法》第四十条医疗卫生机构违反《医疗废物管理条例》及本办法规定,有下列情形之一的,由县级以上地方人民政府卫生行政主管部门责令限期改正,给予警告,可以并处5000元以下的罚款;逾期不改正的,处5000元以上3万元以下的罚款。

(二)未将医疗废物按类别分置于专用包装物或者容器内。



解析


  1. 情景一:病理科取材室为非贮存医疗废物的地点且未放置在专用医疗废物箱内,因此禁止在此处堆放医疗废物。

  2. 情景二:封口后利器盒应分类放置于医疗垃圾袋内并勾选损伤性废物,不可与其他类型的医疗废物混放且同样不能堆放于地面。

  3. 情景三:转运医疗废物的工作人员戴线手套不利于手卫生,同时增加职业暴露机会。

  4. 情景四:医疗废物管理条例要求所有承装医疗废物的袋、转运箱等承装不超过承装容器的¾,便于有效封口,防止医疗废物溢洒,防止污染环境,防止感染发生。


有图有依据有解析,医疗废物管理你掌握了没?




那么,该谁负责医疗废物管理?


现实中医疗废物的主管部门是哪个?众说芸芸,有的由后勤部门主导,有的由院感科主导,那我们一起看看下列各规范、文件,希望能帮到您!


1、《医院感染预防与控制评价规范(WS/T 592—2018)》文件,【附录A 医院感染预防与控制评价内容及要求】中:

医疗器械怎么处理医疗废物处理该怎么管理、谁来管理?_https://www.jmylbn.com_新闻资讯_第7张


2、《关于建立并实施江苏省医疗机构医院感染防控长效工作机制的通知(苏卫政 [2021]44号)》文件,【一、建立健全全员参与的感控组织体系及问责追责机制】章节中:

医疗器械怎么处理医疗废物处理该怎么管理、谁来管理?_https://www.jmylbn.com_新闻资讯_第8张


3、《河南省卫生健康委关于印发河南省医疗机构医疗废物综合管理100问(豫卫医函 [2020] 15号)》文件,第54条 医疗机构后勤管理部门在医疗废物管理工作中主要职责有哪些?

医疗器械怎么处理医疗废物处理该怎么管理、谁来管理?_https://www.jmylbn.com_新闻资讯_第9张


4、《湖北省医疗卫生机构医疗废物管理暂行规定(鄂卫生计生发〔2017〕13 号)》文件,【一、管理职责】章节中:

医疗器械怎么处理医疗废物处理该怎么管理、谁来管理?_https://www.jmylbn.com_新闻资讯_第10张


5、《固体废物污染环境防治法(湘卫函〔2017〕569号)》文件,摘要如下:

医疗卫生机构后勤责任部门为医疗废物的管理部门,感染管理科为医疗废物监督指导部门,各科室主任及护士长为本科室医疗废物管理责任人。


6、《河北省医疗卫生机构医疗废物管理规范(试行)》(冀卫医函〔2017〕61号)文件,摘要如下:

1.后勤部门为医疗废物管理主管责任部门。

2.医院感染管理科为医疗废物管理监督和指导部门

3.护理部为医疗废物管理监督执行部门


7、《关于进一步加强医疗机构感控人员配备管理相关工作的通知(联防联控机制综发【2021】88号)》文件,【二、合理配备感控人员】下【(一)明确感控人员配备形式】中:

专职感控人员主要配备在医疗机构感控管理部门,全职从事全院的感控日常管理和业务工作,不承担其他与感控无关的工作。


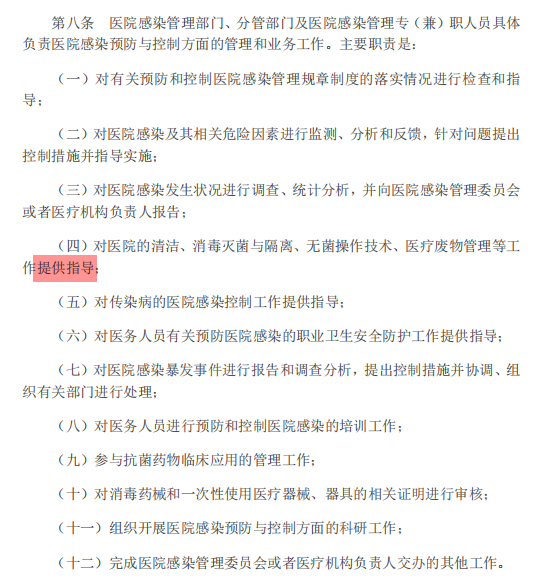
通过以上各规范、文件,医疗废物管理的主管部门是不是已经明确了。那么我们再来巩固一下医院感染管理部门的主要职责,《医院感染管理办法》第八条:


医疗器械怎么处理医疗废物处理该怎么管理、谁来管理?_https://www.jmylbn.com_新闻资讯_第11张


医疗器械怎么处理医疗废物处理该怎么管理、谁来管理?_https://www.jmylbn.com_新闻资讯_第12张