医用耗材怎么找经销商医保局发文,挂网耗材监管升级!

新闻资讯2026-04-21 04:02:10
医用耗材怎么找经销商医保局发文,挂网耗材监管升级!_https://www.jmylbn.com_新闻资讯_第1张

医用耗材怎么找经销商医保局发文,挂网耗材监管升级!_https://www.jmylbn.com_新闻资讯_第2张

来源:赛柏蓝器械


耗材线上采购持续扩围,监管真空地带进一步收缩。


强化网上采购监管价格

设置“三色九段线”


5月13日,安徽省医保局发布《<关于进一步加强公立医疗机构医用耗材采购管理的实施意见(征求意见稿)>公开征求社会意见的公告》(以下简称《征求意见稿》)。

医用耗材怎么找经销商医保局发文,挂网耗材监管升级!_https://www.jmylbn.com_新闻资讯_第3张


《征求意见稿》中明确,拓宽平台耗材挂网覆盖范围。对安徽省医药集中采购平台(以下简称平台)挂网医用耗材目录进行扩围,将国家医保医用耗材分类与代码库内的医用耗材目录全部纳入平台挂网采购范围。完善挂网规则,确保医用耗材在平台公开挂网、应挂尽挂,实行带码销售。

全面实施网上采购。安徽省公立医疗机构(含驻皖军队医疗机构)使用的医用耗材均应在平台采购,公开交易、应采尽采,严禁线下采购,切实提高网采率。编码范围外的医用耗材由医疗机构按相关规定自行组织采购。

在挂网价格治理方面,《征求意见稿》指出,进一步发挥平台功能,对平台挂网的医用耗材及时联动全国最低有效挂网价,并实施动态调整。对未及时申报、申报不实及其他弄虚作假情况,一经查实将按医药价格和招采信用评价制度予以处置。

此外,强化医用耗材采购监测监管。

《征求意见稿》指出,加强挂网价格监测。动态监测平台医用耗材挂网价格,对公立医疗机构采购品种、数量、价格进行比对分析,对其采购价格进行提示、预警和调控,及时发现处置价格异常情况,促进企业按合理价格挂网。对注册证到期、注销的医用耗材,予以暂停或取消挂网。

完善采购价格预警。平台应完善“三色九段线”(颜色从红色、黄色、绿色渐变,九段线提示采购价格从高到低,价格显示出全省最近1年的历史采购最高价、最低价、平均价、中位价、加权平均价和加权中位价)标识,在医疗机构采购耗材发起采购订单时,准确提示本院采购价的价位次,引导医疗机构与医用耗材企业议价。

医疗机构原则上不得按红色标识价格采购,谨慎按黄色标识价格采购。

强化网上采购监管。医疗保障部门定期通报网上采购情况,定期开展督查,对网上采购率不高、采购价格异常和未按时报送采购信息的,予以提醒、约谈并督促整改。

实施医药价格和信用评价制度。实行生产经营企业医药价格和招采信用承诺制度,将企业销售行为纳入信用评价管理范围,强化医用耗材采购领域失信评级,对企业在产品销售过程中出现的商业贿赂、不能履约供应和及时配送(除不可抗力因素外)等失信行为,落实惩戒措施

耗材采购全面转至线上

监管新格局成型



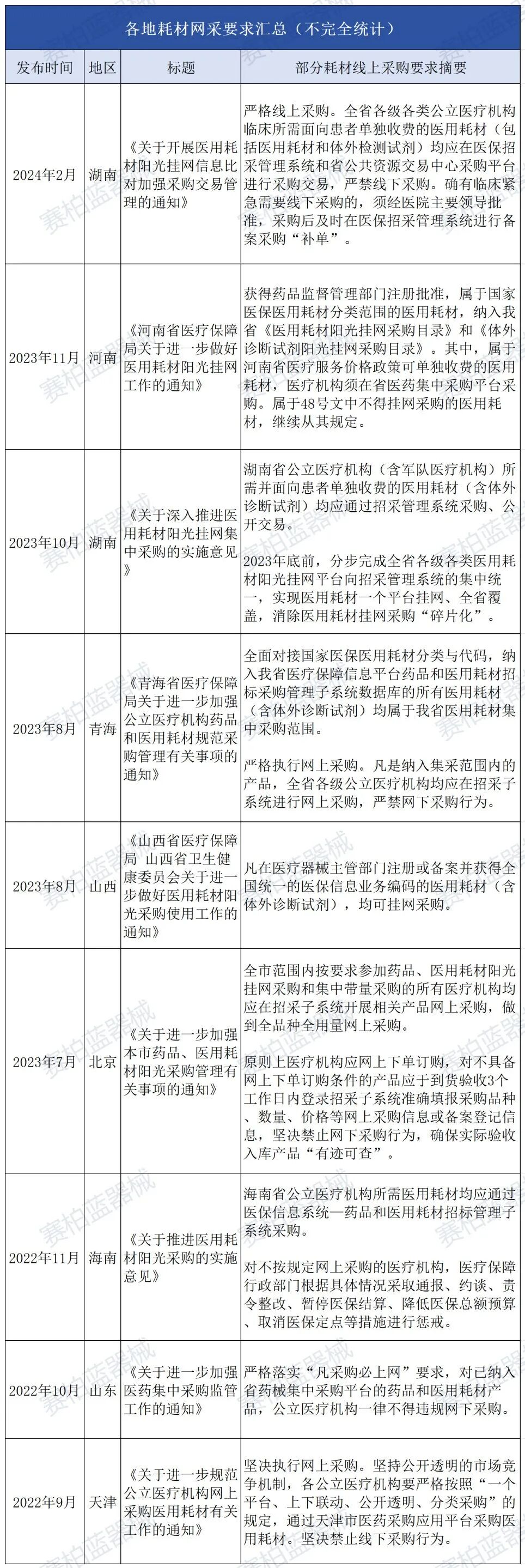
近两年,耗材线上采购的实施范围进一步扩大。北京、河南、湖南、山西等多地出台举措,推进耗材阳光采购。

国家层面,今年3月,国家医保局党组成员、副局长施子海带队赴辽宁调研定点零售药店药品价格管理、公立医疗机构高值医用耗材网采等工作。其中强调,公立医疗机构应该在省级集中采购平台上采购全部所需的高值医用耗材,要结合高值医用耗材临床使用实际,采取适宜方式切实提高网采率。

地方上也在紧密执行。今年2月,湖南省明确,全省各级各类公立医疗机构临床所需面向患者单独收费的医用耗材(包括医用耗材和体外检测试剂)均应在医保招采管理系统和省公共资源交易中心采购平台进行采购交易,严禁线下采购。

去年7月,北京市医保局发文称,全市范围内按要求参加药品、医用耗材阳光挂网采购和集中带量采购的所有医疗机构均应在招采子系统开展相关产品网上采购,做到全品种全用量网上采购。坚决禁止网下采购行为,确保实际验收入库产品“有迹可查”。

医用耗材怎么找经销商医保局发文,挂网耗材监管升级!_https://www.jmylbn.com_新闻资讯_第4张
(制图:赛柏蓝器械)


在提高网采率的同时,耗材价格治理也在同步推进。

例如,北京市要求,医疗机构应结合临床实际,参考本市挂网采购价格水平,与生产经营企业进行议价采购,优先选择质优价宜的医用耗材阳光挂网产品。原则上议定价格不得高于本单位历史采购价格、本市医疗机构的挂网价格区间和同功能属性产品在本市的价格水平,并确保采购价格真实有效,严禁采购价格“不上网、不公开”行为

青海省规定,各级公立医疗机构严格执行我省药品和医用耗材价格管理的相关规定,除国家谈判药品、集中带量采购产品外,应在确保质量的前提下,结合临床实际和市场供应情况,与挂网生产企业进行议价采购,议价时需参考招采子系统中同地区其他医疗机构同类产品的价格,确保同地区相同品种产品采购价格一致

伴随统一耗材招采平台的搭建及不断完善,耗材招采逐步进入监管新阶段。耗材采购转至线上后,价格治理不再是难事。线下采购的票据造假等问题一定程度上可得到改善,医疗机构异常采购情况也能及时预警。

未来,更为清晰、透明的耗材招采生态将逐步呈现。

本文为转载发布,仅做分享,文章中观点仅代表原平台作者观点,与本平台无关。如若本文有与贵平台发布原创内容有重合之处,或未经授权使用,系原平台行为,本平台仅转载。您可以第一时间联系我们删除文章(微信:lqsgogogo),我们会立即响应!

*广

医用耗材怎么找经销商医保局发文,挂网耗材监管升级!_https://www.jmylbn.com_新闻资讯_第5张

MRI、CT、影像、IVD、医院信息状况......

最新研究报告

#2023年中国MRI报告

#2023年中国CT报告

#中国卫生健康统计年鉴2022

#中国医院信息状况调查2021-2022

#医用超声#内窥镜#监护#心脏电生理#康复#生殖健康#口腔#医美#家用医疗设备领域报告......


点击关注“医疗器械经销商联盟”

后台回复关键词“8888,即可领取


医用耗材怎么找经销商医保局发文,挂网耗材监管升级!_https://www.jmylbn.com_新闻资讯_第6张
广告、业务合作:金经理13072506726
你的每个赞和在看,我都喜欢!
医用耗材怎么找经销商医保局发文,挂网耗材监管升级!_https://www.jmylbn.com_新闻资讯_第7张