医用耗材怎么医保对照医保局正式发布:高值耗材治理任务来了

新闻资讯2026-04-21 04:01:15

医用耗材怎么医保对照医保局正式发布:高值耗材治理任务来了_https://www.jmylbn.com_新闻资讯_第1张

带量采购和医保支付方式攻势下,耗材从医院的利润中心转变为成本中心,从重要收入来源转变为主要控费目标,高值医用耗材已没有“法外之地”。


医用耗材怎么医保对照医保局正式发布:高值耗材治理任务来了_https://www.jmylbn.com_新闻资讯_第2张

单价2000元以上耗材,

被重点治理


近日,江苏省医保局发布《治理高值医用耗材改革实施方案》(以下简称《方案》),公布高值医用耗材治理任务。


医用耗材怎么医保对照医保局正式发布:高值耗材治理任务来了_https://www.jmylbn.com_新闻资讯_第3张


要求到2025年,实现高值医用耗材阳光采购制度基本健全,联盟带量采购常态化开展;医用耗材招采环境有效净化,医疗机构采购使用规范有序;省平台与医疗机构系统互联互通,医用耗材招采、使用、结算监管有力有效;治理高值医用耗材改革成果显著,人民群众医疗负担进一步减轻。


《方案》明确了高值医用耗材治理范围。高值医用耗材治理范围包括直接作用于人体、对安全性有严格要求、临床使用量大、价格相对较高、群众费用负担重的医用耗材,省重点治理第二、第三类注册管理及单价超过2000元的医用耗材,并逐步扩大到公立医疗机构采购使用的全部医用耗材和检验检测试剂。


优化省药品(医用耗材)阳光采购和综合监管平台(以下简称“省平台”),完善招标、采购、配送、使用、结算、监督和再监督一体化功能,推进全省“一个平台”建设。实现省平台与医疗机构信息系统、医保支付平台联网同步,数据共享。公立医疗机构使用医用耗材均在省平台阳光采购、公开交易,应上尽上、应采尽采。


建立以市场为主导的医用耗材价格形成机制,全面开展医用耗材有条件限价挂网采购。鼓励网上议价,推进医疗机构与医药企业在平台开展实质性议价,鼓励医联体或多个医疗机构联合开展阳光议价采购。


强化议价行为监管,实行议价结果红、黄、蓝监测。联动全国各省级平台最低挂网价,动态调整省平台挂网价。


全面执行国家医保医用耗材分类与编码标准,推进编码在医用耗材阳光挂网采购、备案采购、联盟带量采购等环节应用。依据国家编码完善省级医用耗材阳光采购分类目录,并实行动态管理,及时增补医用耗材新技术产品,退出不适合临床使用的医用耗材产品。


带量采购方面,发挥医保基金战略性购买作用,组成全省阳光采购联盟,按照“省级组织、联盟采购、平台操作、结果共享”方式,对临床用量大、采购金额高、使用范围广且竞争性强的医用耗材实施联盟带量采购。


坚持依法合规、公平公正、临床优先,保证质量和供应,以真量换实价。加强中选品种采购使用监测,促进联盟采购成果落地。探索长三角地区或更大范围联盟带量采购。


公立医疗机构按要求向省平台报送阳光采购专用结算账户。动态监管公立医疗机构专用账户信息,定期比对分析医用耗材采购订单与结算信息,对货款结算不及时的进行提醒、预警,对长期或恶意拖欠货款的进行约谈。推进医保基金与医药企业直接结算。


医用耗材怎么医保对照医保局正式发布:高值耗材治理任务来了_https://www.jmylbn.com_新闻资讯_第2张

支付方式改革,

高值耗材价格被严控


DRG/DIP的实施从源头上改变了医院的成本控制逻辑。在这种逻辑下,高值耗材从利润点变成了成本点。


《方案》提出,加快推进总额控制下的医保支付方式改革,完善“结余留用、合理超支分担”的激励和风险分担机制,促进医疗机构将高值医用耗材使用内化为运行成本。


鼓励通过带量采购、阳光议价降低医用耗材价格,结余部分按有关规定由医疗机构留用。将阳光采购情况与医保预算总额挂钩,网下采购需医保基金支付部分,视情从年度医保预算总额中扣除。


统筹医保基金支付能力、患者承受能力、分类集中采购情况和医疗机构实际交易价格等因素,制定高值医用耗材基本医保支付政策,实行省阳光采购与医保支付联动。对国家和省级联盟带量采购品种,依据中选价格合理确定医保支付标准;对类别相同、功能相近的品种,采取分层分类等方式逐步制定统一的医保支付标准。探索高值医用耗材医保准入价格谈判。


以医保支付为基础,引导医疗机构在省平台阳光采购、应采尽采。将高值医用耗材使用情况纳入定点医疗机构医保服务协议,违反医保服务协议的,进行约谈、警示、通报批评、责令限期整改,情节严重的予以暂停或解除协议。


完善医保智能审核信息系统建设,重点监控高值医用耗材使用频次多、产生费用高的医疗机构和医务人员。建立定点医疗机构、医务人员诚信管理制度。


落实公立医疗机构医用耗材“零差率”销售政策。按照“总量控制、结构调整、有升有降、逐步到位”原则,遵循“腾空间、调结构、保衔接”路径,深入医疗服务价格调查,理顺比价关系,建立医疗服务价格动态调整机制,逐步提升医疗服务在医疗收入中比重。


医用耗材怎么医保对照医保局正式发布:高值耗材治理任务来了_https://www.jmylbn.com_新闻资讯_第2张

从粗放到集约,

一场成本较量


医保研究学者姜跃杰对赛柏蓝器械分析,实现零加成后耗材是不盈利的,从以前的利润点变成了成本点,现在如果执行新的付费制度,那么势必要把耗材成本费用严格控制起来,这将倒逼医院对采购、使用、储存等环节都进行精细化管理。精细化管理促使耗材必须合理使用,不让耗材成为成本的绊脚石。


4月2日,国家卫生健康委办公厅发布《关于印发国家三级公立医院绩效考核操作手册(2022版)的通知》。


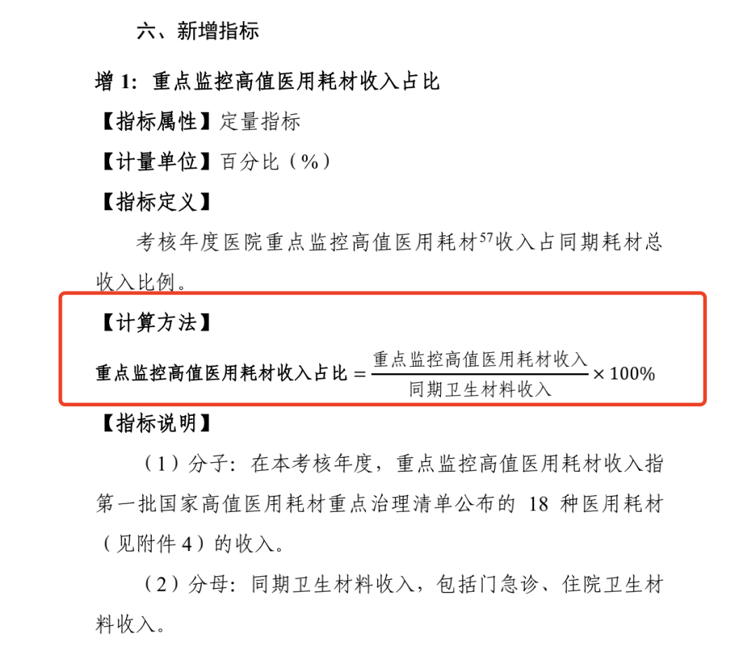
内容指出,在新版三级公立医院绩效考核操作手册中,新增指标“重点监控高值医用耗材收入占比”,考核年度医院重点监控高值医用耗材收入占同期耗材总收入比例。


其中,高值医用耗材指直接作用于人体、对安全性有严格要求、临床使用量大、价格相对较高、群众费用负担重的医用耗材。


医用耗材怎么医保对照医保局正式发布:高值耗材治理任务来了_https://www.jmylbn.com_新闻资讯_第6张


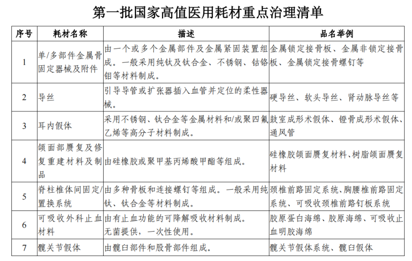
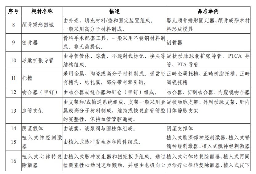
《操作手册》进一步解释称,《国务院办公厅关于印发治理高值医用耗材改革方案的通知》要求完善高值医用耗材临床应用管理,并将其纳入公立医疗机构绩效考核评价体系,故增设该指标。在本考核年度,重点监控高值医用耗材收入指第一批国家高值医用耗材重点治理清单公布的18种医用耗材的收入(名单见文末)。

 

其中包括单/多部件金属骨固定器械及附件、导丝、耳内假体 、颌面部赝复及修复重建材料及制品、脊柱椎体间固定/置换系统、可吸收外科止血材料、髋关节假体、颅骨矫形器械、刨骨器 、球囊扩张导管、托槽、吻合器(带钉)、血管支架、阴茎假体、植入式神经刺激器、植入式心律转复除颤器、植入式药物输注设备、椎体成形导引系统等18类耗材。


新版《手册》也再次明确,要降低药品、医用耗材费用,降低大型医用设备检查治疗价格,提高医疗服务收入(不含药品、耗材、检查、 化验收入)占医疗收入的比例,控制药品和耗材不合理使用,逐步优化收入结构。


《国务院深化医药卫生体制改革领导小组关于深入推广福建省三明市经验深化医药卫生体制改革的实施意见》提出,以大型公立医院为重点,加强医疗服务、药品、检查检验等费用增长监测,将医药费用控制情况纳入对公立医院院长的考核评价指标、推动各级公立医院均衡有序发展,将医疗服务收入占比纳入三级公立医院绩效考核指标,能够引导医疗机构强化内部管理,规范诊疗行为,控制药品和耗材不合理使用,逐步优化收入结构。


公立医院正在建立良性的业务运行闭环,闭环之下,任何耗材赛道都再无法偏安一隅。


医用耗材怎么医保对照医保局正式发布:高值耗材治理任务来了_https://www.jmylbn.com_新闻资讯_第7张
医用耗材怎么医保对照医保局正式发布:高值耗材治理任务来了_https://www.jmylbn.com_新闻资讯_第8张
医用耗材怎么医保对照医保局正式发布:高值耗材治理任务来了_https://www.jmylbn.com_新闻资讯_第9张

(图片来源:家卫健委


医用耗材怎么医保对照医保局正式发布:高值耗材治理任务来了_https://www.jmylbn.com_新闻资讯_第10张