医用抗菌水凝胶怎么用《AFM》湖北大学吴水林/河工大刘想梅: 多模式消毒功能的强粘附Janus水凝胶,用于多重耐药金葡球菌感染的开放性伤口快速修复

新闻资讯2026-04-21 03:21:55

皮肤是软组织的基本保护屏障,在抵御感染和完成基本生理过程方面起着极为关键的作用。当皮肤产生开放性伤口时,鉴于伤口大小和深度各异,愈合过程往往十分困难。并且,体内共生微生物群落引发感染的风险会大幅增加。在临床实践里,缝合一直被广泛视作手术闭合受损表面的常规方法。不过,缝线往往价格高昂,而且本身不具备抗菌性能。更重要的是,外科缝合对技术要求很高,在复杂或者时间要求紧张的手术中更是如此。从另一方面来看,长期采用靶向抗生素注射来消除病原体,会给身体器官造成巨大压力。并且,长期使用抗生素会促使耐药细菌进化,这些耐药细菌可能演变成“超级细菌”。这表明开发开放性伤口的非抗生素伤口闭合治疗是需要解决的问题。

良好治疗策略需温和简单地物理闭合受伤区域、促进伤口闭合且提供非抗生素抗感染保护。几种粘合剂符合标准,可直接用于伤口提供持久保护。但生物粘合材料用于伤口破裂时要满足稳定性和生物相容性,不同应用对粘合强度要求高,还要保持弹性和韧性,具备止血作用,所以直接应用不理想且面临诸多挑战。

湖北大学吴水林教授和河北工业大学刘想梅教授及其研究团队使用旋涂工艺开发了具有生物粘附和多模式消毒(bio-adhesion and multi-mode disinfectionBAMD)能力的Janus水凝胶粘合剂(BAMD水凝胶)。中药有机小分子大黄酸rheinRhe)和氧化石墨烯(graphene oxideGO)的有机-无机杂化组合使BAMD水凝胶具有光动力(photodynamicPD)和光热(photothermalPT)效应驱动的双模式抗菌活性,包括短期快速杀菌和长期无光抗菌作用。体内试验结果表明,BAMD水凝胶对金黄色葡萄球菌的杀菌率为97.25%。在整个伤口恢复过程中,BAMD水凝胶有效地减少了炎症并促进了组织愈合。这种多功能策略为预防术后组织粘连和密封以及修复大规模组织损伤提供了新的思路。该工作以“A Customized Janus Hydrogel with Robust Bio-Adhesion and Multi-Mode Disinfection for Rapid Recovery of Multi-Drug-Resistant Staphylococcus aureus-Infected Open Wounds”为题于20251月发表于《Advanced Functional Materials》上。

医用抗菌水凝胶怎么用《AFM》湖北大学吴水林/河工大刘想梅: 多模式消毒功能的强粘附Janus水凝胶,用于多重耐药金葡球菌感染的开放性伤口快速修复_https://www.jmylbn.com_新闻资讯_第1张

【制备工艺】

Janus BAMD和非Janus BAMD水凝胶的制备CS-Gel水凝胶主要通过壳聚糖(CS)的质子化和去质子化形成。将CS溶解于乙酸溶液使其质子化得到阳离子溶液。加入NaOH溶液使CS去质子化,降低链段间静电排斥引发相分离形成水凝胶。通过用上述方法将GORhe引入CS-Gel水凝胶中成功合成了CS-Gel/GOLy-1。通过机械混合以形成Ly-2的前体溶液之后,将Ly-1置于旋涂平台上,并将Ly-2的前体溶液施加到Ly-1表面,以获得具有五个旋涂循环的Janus BAMD水凝胶。将所得样品倒置并使用相同的方法旋涂以产生非Janus BAMD水凝胶。

【文章亮点】

1.创新的Janus水凝胶设计:文章提出了一种新型的Janus水凝胶(BAMD水凝胶),结合了生物粘附性和多模式消毒能力,能够有效替代传统缝合方法,提供开放性伤口的治疗新选择。

2.双重抗菌机制:BAMD水凝胶通过将中药有机小分子大黄酸和石墨烯氧化物结合,展现出光动力和长期光热双重抗菌活性。15分钟照射,杀菌率为99.95%,黑暗孵育6小时后杀菌率为100%。,有效应对多药耐药性细菌的感染。

3.良好的生物相容性:实验结果表明,BAMD水凝胶在体内应用中表现出优异的生物相容性,能够有效减少炎症反应,促进组织愈合,且未对重要器官造成损害。

4.多功能应用潜力:采用简单的旋涂工艺制备BAMD水凝胶,使得该材料的生产过程可控且具备可扩展性,为大规模应用提供了可能。该水凝胶不仅适用于开放性伤口的治疗,还具有在不同生物组织和器官表面应用的潜力,展现出广泛的临床应用前景。

医用抗菌水凝胶怎么用《AFM》湖北大学吴水林/河工大刘想梅: 多模式消毒功能的强粘附Janus水凝胶,用于多重耐药金葡球菌感染的开放性伤口快速修复_https://www.jmylbn.com_新闻资讯_第2张

1.采用传统旋涂工艺制备具有快速消毒和生物粘附双模式的不对称Janus特征水凝胶及其作用效果

医用抗菌水凝胶怎么用《AFM》湖北大学吴水林/河工大刘想梅: 多模式消毒功能的强粘附Janus水凝胶,用于多重耐药金葡球菌感染的开放性伤口快速修复_https://www.jmylbn.com_新闻资讯_第3张

2.BAMD水凝胶的表征与分析

医用抗菌水凝胶怎么用《AFM》湖北大学吴水林/河工大刘想梅: 多模式消毒功能的强粘附Janus水凝胶,用于多重耐药金葡球菌感染的开放性伤口快速修复_https://www.jmylbn.com_新闻资讯_第4张

3.BAMD水凝胶的力学性能和黏附性能医用抗菌水凝胶怎么用《AFM》湖北大学吴水林/河工大刘想梅: 多模式消毒功能的强粘附Janus水凝胶,用于多重耐药金葡球菌感染的开放性伤口快速修复_https://www.jmylbn.com_新闻资讯_第5张

4.BAMD水凝胶的光响应性能测试

医用抗菌水凝胶怎么用《AFM》湖北大学吴水林/河工大刘想梅: 多模式消毒功能的强粘附Janus水凝胶,用于多重耐药金葡球菌感染的开放性伤口快速修复_https://www.jmylbn.com_新闻资讯_第6张

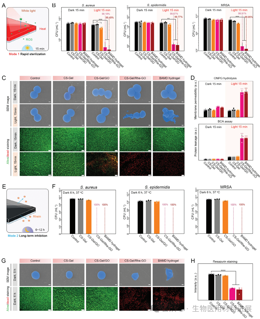
5.BAMD水凝胶的体外抗菌性能

医用抗菌水凝胶怎么用《AFM》湖北大学吴水林/河工大刘想梅: 多模式消毒功能的强粘附Janus水凝胶,用于多重耐药金葡球菌感染的开放性伤口快速修复_https://www.jmylbn.com_新闻资讯_第7张

6.BAMD水凝胶的体外生物相容性研究医用抗菌水凝胶怎么用《AFM》湖北大学吴水林/河工大刘想梅: 多模式消毒功能的强粘附Janus水凝胶,用于多重耐药金葡球菌感染的开放性伤口快速修复_https://www.jmylbn.com_新闻资讯_第8张

7.BAMD水凝胶引导的抗菌治疗及促进创面愈合的实验研究医用抗菌水凝胶怎么用《AFM》湖北大学吴水林/河工大刘想梅: 多模式消毒功能的强粘附Janus水凝胶,用于多重耐药金葡球菌感染的开放性伤口快速修复_https://www.jmylbn.com_新闻资讯_第9张

8.BAMD水凝胶对创面组织的修复作用

参考文献:D. Yan,X. Liu, C. Mao, C. Wang, H. Liu, Z. Li, S. Zhu, H. Jiang, Z. Cui, Y. Zheng, S. Wu, A Customized Janus Hydrogel with Robust Bio-Adhesion and Multi-Mode Disinfection for Rapid Recovery of Multi-Drug-Resistant Staphylococcus aureus-Infected Open Wounds. Adv. Funct. Mater. 2025, 2420443.

论文链接:https://doi.org/10.1002/adfm.202420443

来源:生物医用材料进展