医用冷敷贴怎么贴医用冷敷贴,再见!

新闻资讯2026-04-21 03:06:08

医用冷敷贴怎么贴医用冷敷贴,再见!_https://www.jmylbn.com_新闻资讯_第1张



医用冷敷贴怎么贴医用冷敷贴,再见!_https://www.jmylbn.com_新闻资讯_第2张


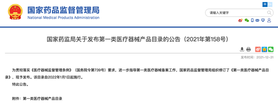
2021年12月31日,国家药监局发布《第一类医疗器械产品目录》,在品名举例中删除了“医用冷敷贴、冷敷凝胶”等,同时公布了禁用成分目录。




删除“医用冷敷贴、医用冷敷头带、医用冷敷眼罩、冷敷凝胶”品名

根据公布的《第一类医疗器械产品目录》,国家药监局对2017版目录中“09-02-03 物理降温设备”第三个条目的产品描述、预期用途和品名举例均进行了规范和修改,在预期用途方面限定其为“用于发热患者的局部降温。仅用于体表完整皮肤”,在品名举例中删除了“医用冷敷贴、医用冷敷头带、医用冷敷眼罩、冷敷凝胶”。


医用冷敷贴怎么贴医用冷敷贴,再见!_https://www.jmylbn.com_新闻资讯_第3张


产品备案时应当直接使用目录中的“品名举例”名称(如医用退热贴、医用冰袋、医用冰垫),产品描述应当详细列明产品具体组成成分,预期用途不应当超出目录规定的预期用途。




删除"液体敷料、膏状敷料"相关内容

非无菌提供、通过在创面表面形成保护层,起物理屏障作用,用于小创口、擦伤、切割伤等浅表性创面及周围皮肤的护理的液体、膏状敷料未纳入新目录。




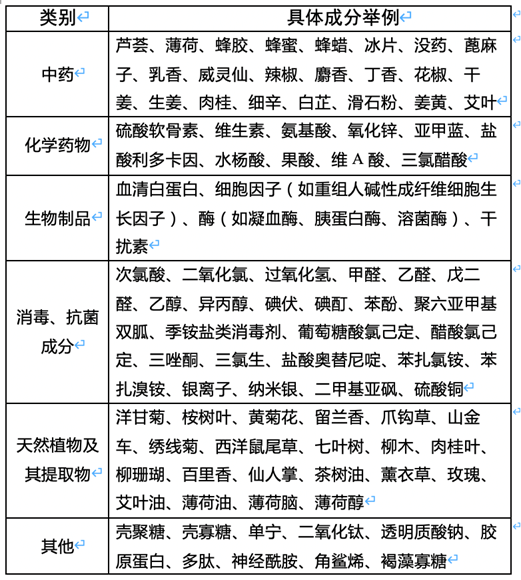
“禁用成分”增加

根据规定,“物理降温设备”“光治疗设备附件”“创口贴”“穴位压力刺激器具”分类下的产品不能含有中药、化学药物、生物制品、消毒和抗菌成分、天然植物及其提取物等发挥药理学、免疫学、代谢作用的成分或者可被人体吸收的成分,包括但不限于下表所列成分。


医用冷敷贴怎么贴医用冷敷贴,再见!_https://www.jmylbn.com_新闻资讯_第4张


对比发现,在中药、化学药物类别中,新增了艾叶、水杨酸、果酸、维A酸等成分;在天然植物及其提取物类别中新增了薄荷油、薄荷脑等。


医用冷敷贴怎么贴医用冷敷贴,再见!_https://www.jmylbn.com_新闻资讯_第5张

本文转载自国家药监局,仅出于传递更多信息之目的,若侵犯了作者的合法权益,我们将及时删除。


医用冷敷贴怎么贴医用冷敷贴,再见!_https://www.jmylbn.com_新闻资讯_第6张

长按上图3秒钟,识别二维码关注

亲,中国药店公众号长期公开征集稿件,如您欲抒发心声、记录生活、分享经验……可以文字或图片形式将作品发送到yaodian2019@163.com(邮箱),稿费=200元+阅读量*0.01元。温馨提示,投稿时请注明联系方式。

告诉别人你“在看”↘