医用冰袋怎么捏破物理降温产品(医用退热凝胶和医用冰袋)科普知识来了解!

新闻资讯2026-04-21 03:04:23
医用冰袋怎么捏破物理降温产品(医用退热凝胶和医用冰袋)科普知识来了解!_https://www.jmylbn.com_新闻资讯_第1张
医用冰袋怎么捏破物理降温产品(医用退热凝胶和医用冰袋)科普知识来了解!_https://www.jmylbn.com_新闻资讯_第2张

感冒发烧时,你会选用哪些物理退烧产品呢?医用退热凝胶?医用冰袋?今天,我们就一起去探秘下这两款产品吧... ...

医用冰袋怎么捏破物理降温产品(医用退热凝胶和医用冰袋)科普知识来了解!_https://www.jmylbn.com_新闻资讯_第3张
医用冰袋怎么捏破物理降温产品(医用退热凝胶和医用冰袋)科普知识来了解!_https://www.jmylbn.com_新闻资讯_第4张
医用冰袋怎么捏破物理降温产品(医用退热凝胶和医用冰袋)科普知识来了解!_https://www.jmylbn.com_新闻资讯_第5张





01


什么是医用退热凝胶和医用冰袋?

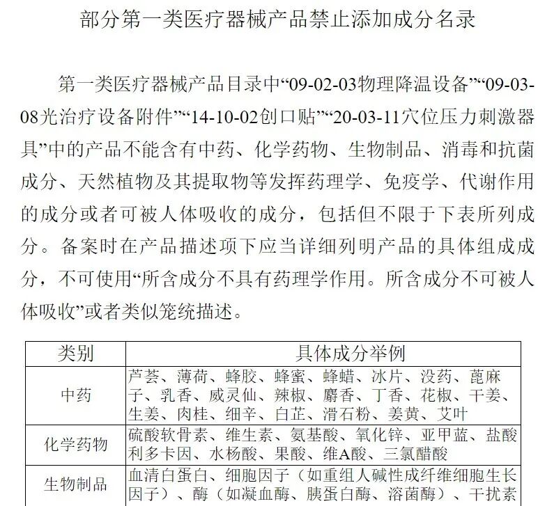
根据 2021 版《第一类医疗器械产品目录》(2022 年 1月 1 日起实施),医用退热凝胶和医用冰袋(09-02-03)按第一类医疗器械管理,通常由降温物质和各种形式的外套及固定器具组成。非无菌产品。降温物质不应含有发挥药理学、免疫学或者代谢作用的成分,不应包含附录《部分第一类医疗器械产品禁止添加成分名录》所列成分。产品原理为作用于特定部位的完整皮肤,通过水汽化吸热的物理变化使发热患者达到降低体温效果。预期用途限定为“用于发热患者的局部降温。仅用于体表完整皮肤”。



医用冰袋怎么捏破物理降温产品(医用退热凝胶和医用冰袋)科普知识来了解!_https://www.jmylbn.com_新闻资讯_第6张医用冰袋怎么捏破物理降温产品(医用退热凝胶和医用冰袋)科普知识来了解!_https://www.jmylbn.com_新闻资讯_第7张
医用冰袋怎么捏破物理降温产品(医用退热凝胶和医用冰袋)科普知识来了解!_https://www.jmylbn.com_新闻资讯_第8张
医用冰袋怎么捏破物理降温产品(医用退热凝胶和医用冰袋)科普知识来了解!_https://www.jmylbn.com_新闻资讯_第9张




医用冰袋:通常由塑料材料或无纺布制成的袋体。

医用冰袋分类:


注水的(由使用者自行注水后冷藏使用);


预充软体凝胶的(使用者使用前无需注水,直接冷藏后使用);


预装吸水凝胶的(使用者使用前泡水,待冰袋吸水充实后,冷藏使用);


预装冷凝颗粒的(使用者使用前将内部的液体袋捏破,液体遇冷凝剂颗粒制冷,无需冷藏)。

医用冰袋怎么捏破物理降温产品(医用退热凝胶和医用冰袋)科普知识来了解!_https://www.jmylbn.com_新闻资讯_第10张
医用冰袋怎么捏破物理降温产品(医用退热凝胶和医用冰袋)科普知识来了解!_https://www.jmylbn.com_新闻资讯_第11张
医用冰袋怎么捏破物理降温产品(医用退热凝胶和医用冰袋)科普知识来了解!_https://www.jmylbn.com_新闻资讯_第12张
医用冰袋怎么捏破物理降温产品(医用退热凝胶和医用冰袋)科普知识来了解!_https://www.jmylbn.com_新闻资讯_第13张
医用冰袋怎么捏破物理降温产品(医用退热凝胶和医用冰袋)科普知识来了解!_https://www.jmylbn.com_新闻资讯_第14张


02


医用退热凝胶和医用冰袋的备案要求

医用退热凝胶备案时,产品名称应当直接使用“医用退热凝胶”;规格型号通常以毫升(ml)为单位,常见有 2mL、3mL、5mL 等。使用部位通常为额头、腋下、腹股沟这三种临床物理降温的部位;产品说明书和标签内容不应添加与预期用途不相符的内容。


医用冰袋备案时,产品名称应当直接使用“医用冰袋”;规格型号通常以 cm 为单位,用长×宽或1 贴/袋进行表示。产品说明书和标签内容不应添加与预期用途不相符的内容。

03


医用退热凝胶和医用冰袋销售时可能出现的风险点
  • 超出预期用途宣称产品的功效;

 
  • 将非医疗器械产品套用“医用退热凝胶”“医用冰袋”开展网络宣传和销售,产品包装、说明书或网页宣传内容与预期用途不符。

医用冰袋怎么捏破物理降温产品(医用退热凝胶和医用冰袋)科普知识来了解!_https://www.jmylbn.com_新闻资讯_第15张
医用冰袋怎么捏破物理降温产品(医用退热凝胶和医用冰袋)科普知识来了解!_https://www.jmylbn.com_新闻资讯_第16张







使用时发生不良反应怎么办?


  1. 立即停止使用,必要时去医院就诊。

  2. 联系医疗器械持有人或者经营企业,反馈问题。同时,还可向当地药品监督管理部门报告不良反应情况。


公众若发现医疗器械经营单位的违法行为,可以向属地市场监管部门反映,也可直接拨打12315热线进行投诉举报。

      

医用冰袋怎么捏破物理降温产品(医用退热凝胶和医用冰袋)科普知识来了解!_https://www.jmylbn.com_新闻资讯_第17张









选购温馨提示
医用冰袋怎么捏破物理降温产品(医用退热凝胶和医用冰袋)科普知识来了解!_https://www.jmylbn.com_新闻资讯_第18张

认准医疗器械资质,拒绝“三无”产品

医用退热凝胶和医用冰袋属于第一类医疗器械,必须具备医疗器械备案号。购买时,可通过国家药品监督管理局官网输入备案号查询产品信息,核对产品名称、规格、生产企业等是否一致,确保来源正规。另需查看商家是否具有营业执照等合法资质。

医用冰袋怎么捏破物理降温产品(医用退热凝胶和医用冰袋)科普知识来了解!_https://www.jmylbn.com_新闻资讯_第18张

核查产品信息,避开虚假宣传

医用退热凝胶和医用冰袋产品说明书与标签应规范标注适用范围、使用说明及注意事项等,并依法宣传产品的预期用途或功效。

医用冰袋怎么捏破物理降温产品(医用退热凝胶和医用冰袋)科普知识来了解!_https://www.jmylbn.com_新闻资讯_第18张

关注产品细节,确保使用安全

包装完整性:检查包装是否密封完好,避免购买破损、过期或临近保质期的产品。

医用冰袋怎么捏破物理降温产品(医用退热凝胶和医用冰袋)科普知识来了解!_https://www.jmylbn.com_新闻资讯_第18张

特殊人群需谨慎,按需选择

儿童皮肤娇嫩,建议选择标注“儿童适用”等的产品,并严格按照说明书或在医生指导下使用。






医用冰袋怎么捏破物理降温产品(医用退热凝胶和医用冰袋)科普知识来了解!_https://www.jmylbn.com_新闻资讯_第22张

下面我们一起来看一个科普小视频吧!



供稿:医疗器械科

编辑:朱庆怡

审核:张倩

医用冰袋怎么捏破物理降温产品(医用退热凝胶和医用冰袋)科普知识来了解!_https://www.jmylbn.com_新闻资讯_第23张
医用冰袋怎么捏破物理降温产品(医用退热凝胶和医用冰袋)科普知识来了解!_https://www.jmylbn.com_新闻资讯_第24张


医用冰袋怎么捏破物理降温产品(医用退热凝胶和医用冰袋)科普知识来了解!_https://www.jmylbn.com_新闻资讯_第25张
医用冰袋怎么捏破物理降温产品(医用退热凝胶和医用冰袋)科普知识来了解!_https://www.jmylbn.com_新闻资讯_第26张
医用冰袋怎么捏破物理降温产品(医用退热凝胶和医用冰袋)科普知识来了解!_https://www.jmylbn.com_新闻资讯_第27张

编辑整理:崇明市场监管

转载请注明信息来源