创面修复医用敷料怎么用胶原蛋白行业深度研究:四轮驱动看胶原蛋白多元发展

新闻资讯2026-04-21 02:30:20

(报告出品方/作者:德邦证券,郑澄怀、易丁依)

1. 技术发展+高需求,胶原蛋白有望成为下一个“玻尿酸”

1.1. 胶原蛋白回顾:制备方法及产业应用

行业内有两大方式可制备胶原蛋白:(1)动物源提取:工艺成熟、活性高, 但存免疫性及病毒性:(i)优缺点及难点:技术发展多年且胶原活性好,但存免疫 性和病毒性两大痛点,提取难点在于灭菌、病毒灭活、免疫原清除、提纯、规模化 生产等环节。(ii)提取环节:牛、猪、鱼及禽鸟类为原材料,牛和猪已形成产业化 运用,原材料严格免疫保障安全性;主流提取方式为酸法及酶法。(iii)免疫原清 除:六大因素影响免疫原性,清除方式多样,端肽去除可规避风险。(iv)分离提 纯:明确分离纯化目的为核心,结合蛋白质特征选择提纯方式,技术参数影响运 用及生产成本。(2)基因工程源提取:生物学特点优良,技术尚处于培育期:(i) 优缺点及难点:解决动物源安全隐患问题,改善亲水性、免疫排异性,但产物无三 螺旋结构,基因片段的选择、三螺旋结构的构建、细胞转染、蛋白纯化等环节为制 备难点。(ii)表达前环节:蛋白序列、表达体系及辅助元件的不同,带来了重组蛋 白的种类多样化和功效专一性,提取前需明确重组片段。(iii)表达环节:基因工 程提取胶原蛋白有五大表达体系,大肠杆菌及酵母成为首选生产菌种,但缺少空 间结构且另需提纯环节。

空间结构决定应用,动物源 VS 重组胶原蛋白:理化性质差别明显,应用端 难以直接区分优劣。(1)结构上,动物源胶原有完整三螺旋结构,基因工程制备 的多为单肽链的小分子多肽。结构的差异也导致了生物活性的差异,天然胶原因 其三螺旋结构而具有生物活性,基因工程制备过程中条件不同会产生不同结构和 活性的重组胶原蛋白。(2)pH 值不同:动物源胶原偏酸性,溶解的 pH 值在 4.5-5.5 之间;基因工程胶原溶剂的 pH 值处于 6-7,重组胶原容易在中性液体中溶解。 (3)变性温度不同:天然胶原变性温度是 39.5℃,在高于这个温度的情况下性能 呈指数级下降,受到温度和酸碱变化而马上降解为明胶,失去生物学功效;基因 工程胶原变形温度为 72℃左右,更适用于高光水乳和医美应用产品的开发。(4) 纯度不同:动物源胶原成分复杂,提纯较难;重组胶原蛋白成分固定,纯度可达 95%。(5)粘性不同:动物胶原在相同的 2-3mg/ml 的浓度下,粘性比基因工程制 备的胶原大,不利于 3D 打印技术应用。(6)应用性质不同:重组胶原蛋白比动物 源胶原蛋白安全性更高、致敏性更低、保湿性更强、且与人体具有较高的亲和性。 整体来看,应用端的差异并无直接结论,往往需要结合多个维度进行判断,例如 分子结构、生物活性、安全性、保湿度等方面进行综合比较。

创面修复医用敷料怎么用胶原蛋白行业深度研究:四轮驱动看胶原蛋白多元发展_https://www.jmylbn.com_新闻资讯_第1张

1.2. 胶原蛋白 VS 玻尿酸:二者称雄,谁与争锋

1.2.1. 结构对比:体内部位、含量存在差异,特性和生理功能也因结构而不同

胶原蛋白的纤维结构支撑人体皮肤韧性,玻尿酸则为结构内的填充。玻尿酸 是一种高分子聚合物,是由单位 D-葡萄糖醛酸及 N-乙酰葡糖胺组成的高级多糖, 双糖单位之间由 -1,4-配糖键相连。胶原蛋白由三条多肽链构成三股螺旋结构, 即 3 条多肽链的每条都左旋形成左手螺旋结构,再以氢键相互咬合形成牢固的右 手超螺旋结构。胶原蛋白(collagen)存在所有多细胞动物体内,存在于几乎所有组 织中,是一种细胞外蛋白质,以不溶纤维形式存在,在皮肤中构成一张细密的弹 力网,起到类似生物支架的支撑作用,是决定结缔组织韧性的主要因素;而玻尿 酸主要是以填充物的形式存在于皮肤中。

胶原蛋白人体内分布较玻尿酸更广泛。人体中的玻尿酸含量约为 15g,作为 细胞外基质的主要成分,人体内主要分布于眼玻璃体、关节、脐带、皮肤等部位, 发挥重要生理功能。成年人体中大约有 3 公斤的胶原蛋白,根据组织部位、生理 功能、分子结构不同,当前共形成 28 种胶原蛋白,其广泛分布于于皮肤、骨骼、 角膜等组织中,并且具有维持皮肤和组织器官的形态和结构作用。

随着年龄的增长,皮肤内的胶原蛋白和玻尿酸会逐渐流失,创尔生物招股说 明书及双美官网数据显示,6 岁小孩胶原存储量是60 岁的 60 倍,20 岁后皮肤厚 度每 10 年胶原蛋白降低 7%。 玻尿酸和胶原蛋白在体内的部位、含量不同,特性和生理功能也因结构而不同。玻尿酸是人体和动物组织中的一种天然直链多糖,是人体内不可替代的天然 物质,胚胎时期体内含量最高,随着年龄增长逐渐减少,皮肤老化、关节退化、动脉硬化、眼老花等症状与体内透明质酸含量逐渐减少密切相关。玻尿酸具有良好 的保水性、润滑性、黏弹性、生物降解性及生物相容性等理化性能和生物功能。胶 原是人体中含量最多的蛋白质,作为细胞外基质的主要组分,起到物理的支架结构,参与调控细胞的行为等。胶原蛋白正常的三螺旋构象是其理化特性和生物学 活性的基础,使其具备高拉伸强度、生物降解性能、低抗原活性、低刺激性、低细胞毒性以及作为人工器官骨架或创伤敷料时促进细胞生长、促进细胞粘附、与新 生细胞和组织协同修复创伤等特性。

创面修复医用敷料怎么用胶原蛋白行业深度研究:四轮驱动看胶原蛋白多元发展_https://www.jmylbn.com_新闻资讯_第2张

1.2.2.二者应用领域相似,而胶原蛋白发展历程远落后于玻尿酸

玻尿酸国内发展约 40 年,已实现产业化,大规模应用于医药、生物医用材 料、化妆品、食品等领域。20 世纪 70 年代,EndreBalazs 博士从鸡冠和人脐带 中分离纯化透明质酸,小范围使用于眼科黏弹剂,但产量低而难以满足不断扩展 的终端应用市场。80 年代,日本首次报道使用链球菌发酵法生产透明质酸;同期, 国内设计研究了利用人脐带、公鸡冠及动物眼玻璃体等提取制备透明质酸的工艺。 90 年代,国内开始研究发酵法制备透明质酸的工艺;20 世纪末,链球菌发酵法 成为主流方法,透明质酸的生产规模迅速扩大,在医药、生物医用材料、化妆品、 食品等领域的应用得到极大普及,并逐渐扩展至新的应用领域,如肿瘤治疗、组 织工程等。2011 年华熙国际上首次使用微生物酶切法大规模生产低分子量透明质 酸及寡聚透明质酸,依托“梯度 3D 交联”技术开发的“润百颜”2012 年获得 CFDA 批准上市,是国内首家获得批准文号的国产交联透明质酸软组织填充剂,打破了 国外品牌对国内市场的垄断局面。2019 年前后华熙、昊海生科等透明质酸公司上 市,华熙、焦点生物等公司进行消费者教育,医美和化妆品领域高速发展,玻尿 酸行业空前繁荣,资本一定程度上推动行业发展。

胶原蛋白国内发展较晚,未来资本将助推行业发展。海外对胶原蛋白的研究 领先于国内,1958 年从牛皮肤提取胶原蛋白,60 年代去除氨基酸和羧基末端的 尾肽片段,70 年开始临床应用,1981 年牛胶原蛋白真皮注射剂获得 FDA 论证。 国内研发从生产情况来看,中国台湾地区领先的胶原蛋白企业双美 1995 年开始 研发胶原蛋白,巨子旗下的范代娣团队在 2003 年采用 PCR(聚合酶链式反应) 扩增、重组转化、高密度发酵培养,得到首个国人自主研发的类人胶原蛋白。重 组胶原蛋白领域,中国已经进行了产业化,大多数国家仍处于实验室阶段,国内 整体研发水平领先于海外。21 世纪,胶原逐渐被应用于组织工程及组织医学,后 拓展至干细胞转化、细胞培养、药物控释和医美等领域,国内外的研究和应用逐 渐增加,创尔、锦波、巨子、双美等公司取得多个医疗器械注册证。国内多个胶 原蛋白公司均有上市计划,或将通过资本市场助推胶原蛋白发展。

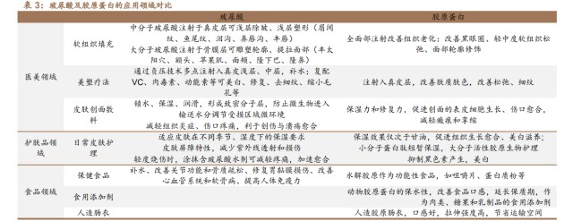
玻尿酸和胶原蛋白在医疗领域、医美领域、护肤品领域及食品领域均有覆 盖,但因理化特性及生物学活性不同而应用不同。在医美领域的软组织填充 中,胶原蛋白不仅有物理填充效果,还诱导受术者自身组织重建来促进胶原蛋白 再生,因乳白色遮盖黑眼圈和不吸水肿胀而在眶周填充上有优势,因产能限制价 格较高;而玻尿酸生物相容性高,少过敏,可溶解,安全性高,同时可添加交联 剂延长维持时间和做复配产品,大规模生产使得价格梯次完善,更多覆盖低端客 群。

创面修复医用敷料怎么用胶原蛋白行业深度研究:四轮驱动看胶原蛋白多元发展_https://www.jmylbn.com_新闻资讯_第3张

分别注射胶原蛋白和玻尿酸的豚鼠实验,结果显示:(1)注射玻尿酸后:表 皮厚度无改善,无成纤维细胞增生,主要是补水、保湿、改善暗沉等功效,皮肤 组织衰老、移位、下垂等皮肤需求治疗效果有限;(2)注射胶原蛋白后:表皮厚 度增加,真皮层局部成纤维细胞增生,合成并分泌 I 型胶原纤维,修复胶原蛋白 网络结构,代谢产生的氨基酸为细胞合成新胶原提供养分,达到中长期抗衰效果。

1.3. 供需两端优化,胶原蛋白迎发展

技术驱动动物源转向重组胶原蛋白,需求由生物材料转向功能护肤。根据沙 利文数据统计,我国 2021 年胶原蛋白终端市场规模达 288 亿元,其中重组胶原 蛋白占比为38%、动物源胶原蛋白占比为62%,17-21年零售市场增速达31.3%, 医美术后修复需求带动医用敷料高增长、同时胶原蛋白在医美注射等领域获得广 泛应用。预计随着技术发展将有望驱动行业规模增至 2027 年的 1738 亿元,对应 22-27 年 CAGR 达 34.3%,且重组胶原蛋白市场份额将超过动物胶原蛋白,技术 发展同时以巨子为代表的公司产能扩充,考虑胶原蛋白用于护肤品领域具备补水、 保湿、美白、抗衰等功效,看好原料价格下降带来在护肤品等领域的需求高增, 预计行业未来将保持较高景气度。

1.3.1. 供给端:陆生动物供给受限,技术迭代推动行业发展

原料供给:陆生动物供给受限,未来或向水产及基因工程拓展

陆生动物储备充足。创尔生物招股书披露,当前胶原蛋白的来源以牛类为主, 市场份额超过 1/3;海洋生物胶原蛋白占比逐年提升,以食品和化妆品领域应用 居多;而基因工程得到的胶原蛋白空间结构较天然胶原蛋白略有区别,产业化应用仍在研究和拓展中。陆地动物方面,我国牛每年年底存量9000 万头,趋于稳态,供给较为稳定;环保限制生猪养殖、规模化养殖导致散户退出叠加非洲猪瘟 等因素影响,2019 年及 2020 年迎来超级猪周期,生猪存栏量达近十年低点, 2020 年底存栏量达 4.07 亿头,已基本恢复至猪周期之前水平,供给端逐渐恢复。 水产品领域的产量逐年提升,2020 年产量达 6545 万吨,保障胶原蛋白来源供给。 实际可作为胶原蛋白的原料供给受限,未来或向水产及基因工程拓展。理论 上通过动物源生产的原料供给较为充足,而从实际的生产流程来看,天然胶原生 产的原料需按药品管理规范进行管理,要求可溯源,对于陆生动物需要有出生至屠宰期间的全部饲养记录及用药记录,而国内满足该要求的原料供应商较少,整体而言面临着原材料受限,难以大规模生产的问题。供给受限影响应用领域端的 拓展,同时也有材料高昂等问题,未来技术进步或推动基因工程领域的拓展,有 效解决原料受限问题。

创面修复医用敷料怎么用胶原蛋白行业深度研究:四轮驱动看胶原蛋白多元发展_https://www.jmylbn.com_新闻资讯_第4张

技术迭代:从动物源到基因工程,技术引领行业变革

我们在 1.2 部分胶原蛋白与玻尿酸对比分析到,胶原蛋白产业在国内的发展 不足 30 年,未来资本或将助推行业发展,行业技术边际提升仍有较大空间,胶原 蛋白产业制备环节中提取环节为核心。目前主流的提取方法分为动物源提取及基 因工程提取胶原蛋白。银耳、桃胶等含有植物胶原蛋白的食物,本质上为多糖, 胶原蛋白的来源主要来自于动物以及重组人源胶原。动物源提取胶原蛋白的工艺 较为成熟,门槛和成本较低,提取物活性较高,但会有提取物带有免疫性及病毒 性等问题,基因工程可有效对动物源提取的缺点进行改进,但国内对该种方法的 研究尚处于早期阶段,基因工程得到的胶原蛋白与动物源仍存在一定差距,真正 实现产业化运用仍需时日。

1.3.2. 需求端:医疗健康领域应用为核心,食品及护肤品多元拓展

重组胶原蛋白应用:从医用敷料转向医美及功效护肤领域。根据沙利文统计 数据,在胶原蛋白的应用方面,2021 年中国以医用敷料占据主导,功效护肤占比 为 43%,考虑重组胶原蛋白与动物源胶原蛋白材料差异,以益而康为代表的动物 胶原企业在医疗器械端有较好应用。原料占比变化的同时,驱动终端市场结构的 变化,在动物源胶原蛋白产能较为紧缺的情况下,当下市场的应用以高端的生物 医用材料为主,而随着重组胶原蛋白的成熟,预计 2027 年功能护肤市场将成为 应用端绝对主导,医美领域占比提升至 11%。

应用端则需回归 1.1 部分所论述的胶原蛋白结构,胶原降解时空间结构改变, 应用领域不一。胶原具有稳定空间结构,分子量为 300kDa,具有完整的四级结 构,三股螺旋结构没有改变,并保存良好的生物活性及纤维结构。胶原变性成明 胶,三股螺旋结构被破坏,呈现自由的肽链或肽段,分子量在几 kDa 至几百 kDa 不等,彼时已失去生物活性。明胶继续降解后可得到胶原蛋白,降解过程也即胶 原的三股螺旋结构彻底松开,降解成分散的肽链、肽段,其中还可能包括低聚肽, 分子量在几千 Da 到几万 Da 之间不等。通过不同条件下的提取工艺,可以产生 胶原、明胶和胶原蛋白,三者在分子质量、氨基酸构成、性能及应用方面存在区 别,带来其应用领域的差异,活性胶原以生物医学领域应用为主,明胶多用于食 品及医疗保健品领域,而胶原蛋白的分子量较小,可应用于食品、美容、医疗保 健品等领域,较少应用于生物医学。

1.3.3. 政策端:今年多政策出台,引领行业规范化、标准化

政策监管:多措并举引领行业规范化、标准化。2018 年 6 月 21 日国家卫健 委出台《食品安全国家标准 胶原蛋白肽》标准,对胶原蛋白肽的定义及技术标准 予以明细。2021 年 3 月国家药监局批准《重组胶原蛋白》行业标准制修订项目立 项,同月颁布法规明确了重组胶原蛋白生物材料的核心词和特征词制定原则,并 通过典型示例指导命名,有效规范因命名而带来的市场乱象,有效推动行业高质 量发展。2021 年 4 月由国家药监局颁布的《重组胶原蛋白类医疗产品分类界定原 则》,规范重组胶原蛋白类医疗产品管理属性和管理类别判定。

械字号产品按照风险等级划分为三类。我国对医疗器械产品进行分机构管辖 管理,即按照风险等级由低到高对应不同等级的行政等级监管机构,一类医疗器 械需向市级政府提供备案资料,实行备案管理制度;二类及三类医疗器械实行注 册管理制度,二类需向省、自治区、直辖市提供资料,而三类医疗器械则需向国 务院进行申请,并且提交的申请材料中需包含检验机构出具的检验报告及临床试 验报告,审查过程严格,二类及三类医疗器械的注册要求较高,存在稀缺性。注 册周期方面,一类医疗器械的 1-3 个月,二类注册周期为 1-2 年,而三类一般在 2 年以上。同时二类及三类医疗器械需提供临床试验报告,是否需要开展临床试 验、临床试验的实际开展情况以及获得周期,决定了审批时间的长短。

创面修复医用敷料怎么用胶原蛋白行业深度研究:四轮驱动看胶原蛋白多元发展_https://www.jmylbn.com_新闻资讯_第5张

天然胶原蛋白采用最严格的三类监管,重组胶原蛋白不低于二类。2021 年 6 月 1 号开始实施《医疗器械监督管理条例》,天然胶原蛋白从动物源中提取,而动 物源不可避免的具有免疫性及病毒性两大问题,动物体内和人体内的胶原蛋白氨 基酸序列不同,操作不当会在人体产生组织排异性,同时生产时需要排除疯牛病、 口蹄疫等人畜共患病毒。动物源医疗器械的报批都按三类进行管理,不论是体内 或体外、贴敷料或海绵。2021 年 4 月 13 日国家药监局发布《重组胶原蛋白类医 疗产品分类界定原则》,在管理类别界定部分,要求重组胶原蛋白类产品的管理类 别不低于二类医疗器械,并提出应按照产品的材料特性、结构特征、预期用途、 使用形式等综合判定产品管理类别,当胶原蛋白可部分或全部被人体吸收或者用 于体内时,均需采用三类医疗器械进行管理,不可被吸收或应用于普通创面时二 类监管即可满足要求。

2. 医疗器械:多领域应用,国产品牌或进口替代

2.1. 生物学特征优良促进多领域应用,医疗健康需求稳增长

胶原蛋白具备多种生物特性,关键在于特有的三螺旋结构。胶原蛋白特有的 三重螺旋结构,大分子排列形成纤维互相交联的结构,构成了物理支架特征及生 理调价功能的基础。胶原蛋白作为细胞外基质的主要组分,不仅起到物理的支架 结构,同时还可通过细胞外基质受体分子与细胞间实现信号传递,参与调控细胞 的行为。在生理调节功能方面,胶原蛋白的作用包括防治骨关节炎和骨质疏松症, 改善皮肤水分、肤质和抗老化,抗过敏、免疫等方面,保护胃粘膜以及抗溃疡作 用,抑制血压上升作用,特殊氨基酸具有防癌等功效。

胶原在医疗健康领域应用广泛,海外品牌占据主导。胶原具备了高拉伸强度、 生物降解性能、低抗原活性、低刺激性、低细胞毒性以及作为人工器官骨架或创 伤敷料时促进细胞生长、促进细胞粘附、与新生细胞和组织协同修复创伤等特性, 可用于烧伤治疗、创伤外科、止血应用、眼科疾病、组织工程等领域。就细分领 域而言,胶原蛋白应用学科多元化,但产品端以海外品牌为主,倍菱、可即邦、 创福康及华龙生物为国产品牌,但应用领域较窄且处于医疗领域中低端产品,胶 原蛋白中高端应用中基本由海外品牌占据主导。

胶原在医疗领域端应用稳定增长。就胶原蛋白在医疗领域的应用来看,其中 生物医用材料具有较好的生物相容性、功能性及可加工性,可制成维护生命功能、 修复、替换或补偿人体器官功能的医用产品,受益于我国的国家政策支持、人均 可支配收入的提升以及行业技术创新等因素驱动,根据沙利文数据显示,我国胶 原蛋白在生物医用材料领域的应用已由 2017年 10亿元增至 2021年的 32 亿元, 对应复合增速为 33.5%,未来重组胶原蛋白市场渗透率将进一步提升,预计将从 2022 年的 44 亿元提升至 2027 年的 199 亿,CAGR 35.1%。我们认为胶原蛋白 具有良好的理化特征,随着技术的发展,在医疗领域的应用将会不断拓展,包括 牙科、脊柱、骨科等领域,预计行业未来将保持高景气。

2.2. 他山之石:两大海外胶原头部品牌,窥一斑而知全豹

2.2.1. Collagen Solutions:四轮驱动打造多元业务布局

海外胶原头部品牌 COS 盈利规模保持稳定增长,业务结构四轮驱动。 Collagen Solutions 成立于 2013 年,主营医用级胶原生物原料,营收规模稳定增长,产品远销全球,2019 年财报显示,公司已在英国、美国、新西兰设立运营部 门,中国、韩国、澳大利亚等地搭建销售团队;业务结构来看,胶原蛋白原料供 应构成核心业务,并逐渐向产品研发转型,客户产品从研发阶段转为商业化供应 时,助推公司打造从研发到生产功能性医用级胶原蛋白的闭环,向价值链上游转移的战略取得进展。

创面修复医用敷料怎么用胶原蛋白行业深度研究:四轮驱动看胶原蛋白多元发展_https://www.jmylbn.com_新闻资讯_第6张

产品矩阵三大布局,主打医疗领域应用。Collagen Solutions 公司胶原蛋白产 品主要分为可溶性胶原蛋白(含有去端肽胶原、含端肽胶原和滴定缓冲液,可形 成凝胶作为 3D 支架培养液)、纤维状胶原蛋白(适用于细胞和药物输送及伤口) 和冻干胶原蛋白(标准型和长型两种,适合进一步加工)三类。至于应用部分,得 益于抗原性弱、良好的生物相容性、可生物降解性和安全性等特点,公司产品主 要应用于医疗领域,在矫形和运动医学、牙科、伤口护理、心血管、整形外科等方 面都有相应的产品。

稳定的供应+高产量+准时交货打造核心竞争力。COS 的质量管理体系通过 了 ISO 13485 医疗器械质量体系认证和 ISO 22442-2 使用动物组织及其衍生物 的医疗器械认证,具有专门负责 SRM(供应商关系管理)、现场培训和屠宰场审 计的人员,与多个合格供应商建立物流链,使用有效的温控绝缘运输箱和冷却器。 来源来看,胶原蛋白原料来自澳大利亚、新西兰和美国等地区,且可溯源,屠宰 场具备降低风险并提供灵活的能力。产量来看,生产过程中进行仔细的收集、脱 脂、检查,以确保产品的规格且尽可能保持最高产量。交货来看,温控包装的产 品从屠宰场直接空运,确保准时交货。稳定供应+高产量+准时交货的特点能满足 各种产品、加工、运输方面的需求,是 COS 立足于胶原原料市场的核心竞争力。

2.2.2. Collagen Matrix:五大技术构筑核心竞争力

Collagen Matrix 成立于 1997 年,用于组织和骨骼修复和再生胶原蛋白的制 造商,专注于对胶原基质产品的研究与开发,拥有多项胶原纤维基质技术,开发了磷酸钙-骨胶原基质制造和矿物胶原符合材料制造等组织工程技术,提供满足临 床需求的全系列高质量胶原产品。除了开发专有产品之外,还可以提供分销、合同产品开发和合同制造服务。 拥有五大应用领域构建完善的产品矩阵。公司产品覆盖牙科、骨科、矫治、 硬脑膜修复和神经修复五大领域。牙科方面,公司主要产品包括各种长度的异种 移植衍生的胶原牙模,无机股移植替代品和伤口敷料;骨科方面,公司开发和生产异种移植矿物质和胶原复合基质股移植替代品;矫治方面,公司生产胶原蛋白 肌腱包裹物,用于管理和保护肌腱损伤;公司开发和制造全系列硬脑膜修复产品; 同时提供治疗周围神经损伤的全系类胶原神经修复产品。五大领域全面产品矩阵 助力公司在胶原蛋白领域的全面发展。

创面修复医用敷料怎么用胶原蛋白行业深度研究:四轮驱动看胶原蛋白多元发展_https://www.jmylbn.com_新闻资讯_第7张

五大技术构筑核心竞争力。公司掌握五大技术:1)异种移植衍生的 I 型胶原 纤维的分离和纯化技术;2)完整异种移植组织的纯化和处理技术;3)由天然碳酸盐 磷灰石制造合成碳酸盐磷灰石技术,可应用于骨移植;4)矿物质和胶原蛋白复合材料 矿物质和胶原蛋白复合材料开发技术,可用于脊柱和骨科应用;5)胶原蛋白涂层技 术,可以将一薄层均匀的胶原基材料涂覆并稳定到任何几何形状和表面形态的金属和 聚合物基装置上,包括具有不规则几何形状、小孔和裂缝的那些装置,涂层技术可应 用于支架、牙科植入物、线圈等植入物,可以掺入药物和其他生物活性剂以在身体的 特定解剖部位进行洗脱,涂层还可以加入肝素,以在保持涂层的同时提高设备的血液 相容性。这五大核心技术帮助 Collagen Matrix 构建了公司技术壁垒,形成公司核心 竞争力。

2.3. 国产品牌:政策支持叠加技术发展,逐步实现进口替代

宏观层面:医疗创新为国家战略目标,生物医用为皇冠上明珠。国家科技部 “十三五”医疗器械科技创新专项规划中指出,生物医用材料类为五大重点开发产 品之一,包括骨科修复与植入材料及器械、口腔种植修复材料与系统、新型心脑 血管植介入器械、中枢神经修复与再生材料等领域,胶原蛋白在四大领域均可实 现终端产品应用,另推出国家重点研发计划“生物医用材料研发与组织器官修复替 代”。海外胶原生产商已在高端医用领域有产品推出,未来科技创新引领国产企业 进口替代趋势不可逆,致力于解决依赖进口且价格昂贵等问题。

公司层面(创尔生物):以技术为核心,扎根现有产品和市场,深挖新兴需求。 我们在《胶原蛋白系列一》中对创尔生物的技术进行重点分析,通过动物源提取 胶原蛋白的生物活性好、与人源天然蛋白结构相似,但面临着病毒性和免疫性两 大问题,且面临国家最严格的政策监管,企业在通过动物源提取时的核心是通过 提取技术解决两大问题。创尔生物自研的活性胶原大规模无菌提取技术领先,掌握六大核心技术有效解决行业痛点,同时在保持液态胶原生物结构和生物活性的 前提下,实现了大规模无菌生产技术突破,技术实现国内领先且胶原溶液多项指标与国外水平接近。创尔持续进行研发投入,研发团队数量规模稳中有升,2021 年底配备 78 名研发成员,占公司总员工的 22.03%,将以活性胶原为核心,在胶 原敷料的产品及皮肤修复市场上,皮肤组织再生修复、运动医学损伤修复以及整 形、外科、眼科应用等领域拓展,推出伤口防护、渗液吸收、疤痕控制、慢性创面修复和组织与血管再生、功能重塑等系列产品,丰富产品矩阵。

创面修复医用敷料怎么用胶原蛋白行业深度研究:四轮驱动看胶原蛋白多元发展_https://www.jmylbn.com_新闻资讯_第8张

公司层面(锦波生物):生物发酵制备技术实现行业突破,深化 III 型胶原应 用领域并研发 I 型及 II 型胶原。锦波生物利用发酵工程技术开发的重组人源 III 型 胶原蛋白,经过大规模筛选优化选择其中水溶性强、生物活性高的核心功能区; 借助计算机辅助分子设计技术,对核心功能区进行密码子优化和拼接重组,研制 出了拥有胶原蛋白典型的三螺旋构象的重组胶原,并且呈现出特有的 164.88柔 性弯曲结构,帮助胶原蛋白与人体细胞结合,实现行业内重大突破。III 型胶原蛋 白在血管中含量较高且可促进新血管形成,产业内研究较成熟,锦波生物以“人源 III 型胶原蛋白”为核心,对应用领域进行拓展优化,从外用到植入领域,且皮下植 入胶原纤维已拿证获批,未来或向医疗整形、皮肤、粘膜组织的再生医学市场进 行拓展,同时 I 型(人体内含量最高,产业化成熟,维持结构)及 II 型(加强皮 肤保水能力)人源胶原蛋白产品已进入临床试验阶段,构成多元化产品结构。拟 投资 2.5 亿建设“功能蛋白研发生产楼项目”,创造性的对 XII 型及 XVII 新功能蛋 白的持续研究,打造批量开发功能蛋白的研究能力。

胶原蛋白在医疗器械领域应用方面,从应用原理、市场空间及竞争格局维度 来看,我们认为:

应用原理:动物提取的胶原蛋白具有特殊的三螺旋结构,优于重组胶原 蛋白。动物源提取的胶原蛋白具有特殊的三螺旋结构,构成了其理化特 性和生物学活性的基础,同时具备了高拉伸强度、生物降解性能、低抗原 活性、低刺激性等特征,在医疗器械领域尤其是高端医疗领域,以动物源 胶原为佳。

市场空间:为胶原核心应用领域,未来仍将保持高景气。2019 年胶原在 医疗健康领域应用规模占全领域比重为 47.81%,构成核心应用,胶原蛋 白海绵等产品为医用领域的耗材品,需求较高,未来随着新兴领域的拓 展,胶原的应用将更多元,市场保持高景气。

竞争格局:海外品牌占据主导,技术发展促进国产品牌进口替代。中高 端应用领域海外品牌的胶原产品占据绝对主导地位,医疗创新及降低进 口依赖度为国家战略目标,国内领先企业创尔和锦波深挖新兴市场,研 发投入以期实现技术突破,未来或实现进口替代。

3. 医美注射:医美产业繁荣发展,胶原蛋白多元应用

3.1. 医美注射领域:细分领域功效占优,企业加速布局

胶原蛋白因其特性和原理,在眶周填充适应症上有独特优势。相比玻尿酸, 胶原蛋白优势在于:(1)质地柔软、延展性好,效果自然;(2)乳白色质地即刻遮盖黑眼圈,可以即刻遮盖眼周的黑色素,效果明显;(3)能够避免注射玻尿酸 可能产生的丁达尔效应,术后水肿、肿胀的概率低;(4)可有效抑制酪氨酸酶的 活性,抑制黑色素的形成;(5)诱导自身胶原蛋白再生,达到长期的效果。胶原 蛋白可应用于全面部和细纹填充,机构主推填充眶周轻微凹陷。

创面修复医用敷料怎么用胶原蛋白行业深度研究:四轮驱动看胶原蛋白多元发展_https://www.jmylbn.com_新闻资讯_第9张

3.1.1. 他山之石:全球医美从胶原蛋白到百花齐放,双美胶原产品一骑绝尘

全球经验:胶原蛋白为发展初级阶段,当下肉毒及玻尿酸占据主导,胶原蛋 白及 PLLA 丰富市场格局、百花齐放。1981 年艾尔建的 Zyderm I 获批上市,随 后多款胶原产品获批上市,但由于市场需求不匹配及产品技术存在缺陷,胶原蛋 白发展较为受限;同期衡力、保妥适等肉毒产品陆续上市,肉毒素 2019 年以 46.05% 的市占率稳居全球第一大轻医美项目;多款玻尿酸产品上市满足消费者多元化需 求,2019 年的市占率高达 31.69%,仅次于肉毒素;而以 Sculptra 为代表的童颜 针上市,医美市场进入再生时代,全球占比较低但呈现稳中有升趋势。

抗衰综合年轻化方案中,需从面部浅中深三层综合打造,其手段主要以轻医 美微创注射类项目和光电仪器类项目为主,手术类项目为辅。拉皮、吸脂、假体 填充等手术在抗衰中多服务于要求较高或问题突出的少数消费者。注射类项目主 要分为肉毒毒素去皱和活性材料填充(物理填充和刺激胶原)两个大方向;非侵 入式仪器项目通过声光电乃至冷冻技术对皮肤、脂肪乃至 SMAS 筋膜层进行作 用,达到提亮肤色、祛斑、再生等效果。

肉毒毒素:通过抑制神经肌肉接头处的乙酰胆碱释放麻痹肌肉,产生可 逆性的局部纤维麻痹而达到除皱的效果,同时肉毒素能促进新胶原的排 列,减少瘢痕形成。肉毒素适应症不断扩大,包括肩膀、脸、小腿等部 位,也可用于面部颈部提升,肉毒毒素的应用日渐广泛。2020 年前肉毒 素市场形成了衡力与保妥适的“中端-高端”双寡头格局,2020 年吉适和乐 提葆上市则转变成“四雄争霸”格局。

活性材料填充:又可细分为物理填充和刺激胶原,物理填充通过注射胶 原或玻尿酸达到补充组织容积塑形填充的效果,刺激胶原生产的注射剂 通过注入微球颗粒刺激刺激胶原增长。医美终端玻尿酸的运用场景由塑 形填充延伸至皮肤水光保护剂,目前市面上进口国产品牌及系列多样丰 富,包括艾尔建、爱美客、华熙生物、菲洛嘉等公司,双美、长春博泰、 锦波生物均推出胶原蛋白产品,可分为交联型及美塑疗法,同时少女针、 童颜针等再生类产品均可有效刺激胶原蛋白。

海外龙头积累胶原技术,战略布局角度先后退出市场。艾尔建等海外公司曾布局胶原蛋白注射领域,Zyderm I 及 Zyderm II 在 1981 年、1983 年先后被 FDA 批准使用,强生子公司及汉福生物的胶原蛋白产品均获得 FDA 认证。但胶原蛋白 的推广存在掣肘:(1)西方人偏爱健康肤色,无美白需求;(2)早期更关注即刻 效果和长效;(3)对胶原的管控更为严格,且提取胶原的纯化工艺存在瑕疵,易导致病菌残留和过敏问题。而随着玻尿酸产品的出现,即刻填充效果佳和时效长 而迅速占领市场,胶原蛋白市场进一步萎缩。亚洲市场对胶原注射的需求高于全球,诞生出双美及长春博泰的多款胶原产品,技术角度来看,艾尔建在胶原产品 的生产制造能力领先,技术储备能力扎实,且双美采用艾尔建技术,产品在胶原 市场占据绝对的领先优势。

创面修复医用敷料怎么用胶原蛋白行业深度研究:四轮驱动看胶原蛋白多元发展_https://www.jmylbn.com_新闻资讯_第10张

多因素共同推动双美在大陆市场高速发展,引领胶原蛋白行业。(1)外部环 境:18 年玻尿酸红海,市场寻找利润型产品。2007 年玻尿酸市场逐渐火爆,十 年间涌入众多竞争者,2018 年玻尿酸利润空间收窄,高价值材料产品需求较增加。 (2)胶原蛋白眶周填充优势被发现。胶原蛋白在眶周填充优势较好,且领先于复 配产品,带来销量迅速增长。(3)学术投入大,重视营销和品牌。双美学术投入 及大型医美会议均保持较高投入,积极拓展胶原美塑疗法以扩大产品适应症范围, 肤柔美销量提升带动公司营收增长。(4)来源优势+技术突破,领先胶原领域。双 美 09 年进入大陆,医生对冷链运输认识不足,叠加产品质量问题,导致过敏、红 肿等不良反应。后续双美致力于控制排异反应,采用二代 SPF 猪和 ZDT 去端肽 技术,与人体胶原蛋白相似度高达 93%,并于 2017 年成立智能移动仓储中心实 现冷链运输。同时通过 PF 多纤维诱导技术、TRICROSS 生物活性凝固技术,增 强胶原活性、长效性。2017 年研制出全球唯一三重凝固技术和可达 18 月以上的 长效性胶原蛋白。

3.1.2. 我国医美行业高速发展,玻尿酸绝对主导,胶原蛋白或有替代

我国医美行业处于高速发展期增速高于全球平均。由于上世纪中国整体经济 一定程度的滞后和对外开放水平限制,国内的医美行业一直处于较边缘地带。随着近年来经济发展国民收入水平提高、医美技术产品革新优化以及人们审美提升 对医美持有更开放态度,中国医美行业维持高速增长。2020 年中国医美市场规模 预计 1549 亿元,新冠疫情反复抑制医美消费需求;长期来看,医美消费需求较为强劲,预计 2030 年中国医美市场规模将达到 6535 亿元,较 2020 年保持 15.5% 的 CAGR 高增长。

创面修复医用敷料怎么用胶原蛋白行业深度研究:四轮驱动看胶原蛋白多元发展_https://www.jmylbn.com_新闻资讯_第11张

注射领域玻尿酸&肉毒毒素占领市场高地。在轻医美注射类项目中,我国玻 尿酸和肉毒毒素为主流注射项目,合计占比超过 99%,根据《2019 医美行业白 皮书》新氧大数据显示,玻尿酸注射针剂和肉毒毒素注射针剂分别占中国注射医 美规模的 66.59%和 32.67%,分别同比增加 53.11%和 90.56%,肉毒素增速尤为 显著。当前胶原蛋白以双美、长春博泰及锦波生物产品为主,动物源胶原蛋白生 产成本高且存在一定的过敏反应,在医美市场中渗透率较低,预计未来随着重组 胶原蛋白的价格降低且拥有多重生物学特性,将在医美注射及水光市场中渗透率 持续提升。

3.1.3. 多产品出现,促进胶原蛋白领域发展

胶原蛋白赛道高壁垒,市场仅四玩家。相比于玻尿酸市场,胶原蛋白行业尚 不拥挤,已有四家公司获得三类医疗器械注册证:双美、长春博泰、荷兰汉福及 锦波生物,胶原蛋白主要来自于异体的动物源,较玻尿酸相比会存在病毒性和免 疫原性两大问题,审核端则对原料把控、企业公关能力提出更高的要求,整体获 证难度较高,整体竞争格局较好。锦波生物的薇旖美采用重组三型人源化胶原蛋 白,2021 年 6 月获得三类医疗器械注册证,成为首款市场正式获批的重组人源胶 原产品,研发壁垒较高。

1)眼眶注射:胶原蛋白 vs 嗨体熊猫针

眶周填充细分市场中,胶原蛋白和爱美客的嗨体熊猫针属于竞品。胶原蛋白 于 2018 年被发现具有眶周填充优势从而销量迅速增长。嗨体熊猫针是 2020 年 6 月上市的一款针对眶周填充产品,获得Ⅲ类医疗器械注册证的水光产品。

嗨体熊猫针:成分为透明质酸、L-肌肽、甘氨酸、丙氨酸、脯氨酸、维生 素 B2 的复合溶液,营养成分促进胶原蛋白合成,透明质酸含量较少、质 地较软,水肿等副作用不明显。嗨体熊猫针价格位于胶原蛋白市场下沿, 爱美客销售体系完善且产能不受限,未来在眼眶注射领域或承接中低端 消费者需求。

2)胶原蛋白再生:胶原蛋白 vs 少女针 vs 童颜针

双美及长春博泰的胶原蛋白产品推出时间较长,市场具有一定影响力,而随 着艾维岚童颜针、爱美客的濡白天使及华东医药的少女针于 2021 年先后获得三 类医疗器械注册证,几款产品注射后均可刺激自身胶原蛋白形成,再生类针剂产 品矩阵日趋丰富:

童颜针:功效成分 PLLA,缓慢降解为乳酸,刺激周围组织病理性再生, 胶原蛋白、透明质酸的增加抚平皱纹、紧致提升。PLLA本身无填充效果, 即刻填充效果取决于溶液(盐水、玻尿酸)降解时间。目前大陆 NMPA 三类证童颜针有圣博玛的艾维岚、爱美客的濡白天使。艾维岚:PLLA 粉 剂,盐水的即刻填充效果消失快,胶原再生效果缓慢,且需叠加注射, 定位于高消费能力的顶尖客户;濡白天使:交联玻尿酸+PLLA 微球+利 多卡因,相当于“升级版玻尿酸”,定位于玻尿酸客户高价转化。

少女针:目前大陆 NMPA 三类证少女针有华东医药的伊妍仕,由 30%PCL(持续刺激胶原增生)和 70%CMC(即刻填充)制成,此外乳 白色质地起到即刻遮盖效果。定价相较童颜针更高端,定位于华东医药 利润型产品战略目标。

3.2. 美塑疗法:政策趋严或存红利期,锦波三类证获批锦上添花

美塑疗法又称中胚层疗法,最早可追溯至上世纪五十年代,采用微创方式将 药物经皮给到中胚层;同时机械刺激启动皮肤的创伤愈合机制,激活成纤维细胞 生成胶原蛋白,修复皮肤屏障。临床上根据不同的导入药物,美塑疗法可应用于 面部年轻化、生发、溶脂、治疗色素增加性皮肤病和敏感皮肤等。

创面修复医用敷料怎么用胶原蛋白行业深度研究:四轮驱动看胶原蛋白多元发展_https://www.jmylbn.com_新闻资讯_第12张

根据注射剂成分分为基础水光和功能性水光,基础水光只含透明质酸,起到 单一的补水效果,水润度提升带来弹性和细腻度的提升,玻尿酸较短时间内被人 体吸收,需要持续注射维持效果;功能性水光种类多样,以非交联玻尿酸为载体, 搭配一种或多种营养物质,起到美白、修复、抗氧化、抗炎、抗衰等效果,包括: 动能素、胶原蛋白、生长因子、聚能素、PDRN 等。 合规化趋势下,合规产品将有效承接不合规产品市场需求。药监局 2021 年 11 月发布关于征求《医疗器械分类目录》(调整意见)的通知,将注射用透明质 酸钠溶液拟按照三类器械监管。目前热门水光针剂中,三类合规产品较少:嗨体 系列、冭活泡泡针、润致娃娃针、肤柔美、薇旖美等,菲洛嘉、丝丽、英诺小棕 瓶等热门水光产品均为妆字号,当前政策严监管趋势下,合规产品或承接市场需 求,而薇旖美核心成分为胶原蛋白,与其他合规水光产品进行差异化竞争,或填 补市场空白。

市场格局:合规产品将受益,胶原水光差异化竞争,重组胶原更契合高频消 费需求将存较大空间。(1)胶原水光差异化竞争,合规趋势下或将收益:药监局 于 2021 年 11 月发布关于征求《医疗器械分类目录》(调整意见)的通知,拟将 注射用透明质酸钠溶液拟按照 III 类器械监管,除了玻尿酸类合规产品(华熙生物 的润致娃娃针、润致熨纹针,爱美客的嗨体、冭活系列,Q-Med 的瑞蓝唯瑅等), 肤柔美、薇旖美两款胶原蛋白水光产品凭借着在美塑领域的差异化优势也将受益。 (2)重组胶原优于动物胶原:市场中两款 III 类证胶原蛋白针剂中,薇旖美是重 组 III 型人源化胶原蛋白,无免疫性和病毒性问题;产能角度:重组人源胶原蛋白 产能潜力大。锦波生物的重组 III 型人源化胶原蛋白已经可以通过大肠杆菌发酵提 取技术实现规模化生产,锦波生物拟建设胶原蛋白植入剂产线,未来巨子生物、 江苏创建和江山聚源等重组胶原生产企业或共同做大市场,相较动物源水光,重 组人源胶原蛋白产能潜力大,更契合高频消费需求。

4. 功能护肤:医美术后修复叠加功效护肤,行业高景气

4.1. 胶原蛋白多重作用机理,可有效解决不同消费者需求

人体胶原随年龄增长逐渐流失,将导致皮肤松弛、皱纹等现象。胶原蛋白占 据人体胶原的核心,纤维状的胶原蛋白和弹性纤维形成的网状结构支撑皮肤。衰 老的表现为真皮层胶原蛋白流失,年龄增长和外部因素影响真皮层中的胶原蛋白 含量下降,导致胶原肽键和弹力网断裂,三螺旋活性结构被破坏,造成真皮层萎缩,导致皮肤下垂和面部衰老等现象。

创面修复医用敷料怎么用胶原蛋白行业深度研究:四轮驱动看胶原蛋白多元发展_https://www.jmylbn.com_新闻资讯_第13张

对抗衰老除了医美注射及美塑方式外,另一普适性的运用场景在于日常护肤, 胶原蛋白用于护肤中以医用敷料为主,多为片状模式呈现,用户可分为三类:(1) 痤疮、皮炎等皮肤问题的患者;(2)轻医美手术后急需皮肤修复的医美人群;(3) 追求功能性护肤的普通消费者。

4.2. 医用敷料行业:供给严要求高门槛、需求多元化高景气

我们在 2021 年 9 月 14 日外发的《医用敷料龙头敷尔佳 IPO,看械字号护肤 品发展》报告中,从供给和需求两端对医用敷料行业进行分析,而胶原蛋白作为 医用敷料行业内的主要成分,行业内的门槛更高且修复效果更佳。

4.2.1. 供给端:严要求高门槛,多措并举行业内严监管

我国对医疗器械产品进行分级管理划分为一类、二类、三类,从风险等级、人 员要求及场地要求三个维度来分析:

风险等级划分:按照风险等级由低到高对应不同等级的行政等级监管机 构,一类医疗器械需向市级政府提供备案资料,实行备案管理制度;二类 及三类医疗器械实行注册管理制度,二类需向省、自治区、直辖市提供资 料,而三类医疗器械则需向国务院进行申请,并且提交的申请材料中需 包含检验机构出具的检验报告及临床试验报告,审查过程严格,二类及 三类医疗器械的注册要求较高,存在稀缺性。

人员要求方面:第一类医疗器械生产企业管理者代表原则上应当具有大 学专科以上学历,并具有 3 年以上医疗器械生产企业工作经历;管理者 代表(二类)需为医疗器械相关大专及以上或初级及以上技术职称,并具 有 3 年以上质量管理或生产、技术管理工作经验;三类管理者代表则对 学历提出更高要求,需医疗器械相关本科及以上或中级及以上技术职称。

场地要求方面:二类及三类械字号产品的生产车间需无源无菌且非植入 产品,微生物实验室要求万级洁净度,并且配备 2 套独立空压系统,对 于生产企业的生产环境提出严苛要求,提高行业准入门槛。

4.2.2. 需求端:医美术后修复叠加功能性护肤,行业高景气

驱动一:医美术后创面修复需求增加,助推医用敷料高增

我们在 2021 年 5 月 21 日外发报告《医美行业深度:颜值经济乘风起,医美 产业相辉映》中,从内在需求外在供给两个角度分析医美市场在消费升级大背景 下具有高增长确定性。需求端:抗衰老需求年轻化+高学历人群熟龄化共促医美大 发展;供给端:监管从严+高性价比国产针剂崛起加速本土医美龙头诞生。具体来 看:

1)需求端:国内医美市场 2019 年预计 1436 亿元(2015-19 年 CAGR 达 29%;手术类/非手术类为 836 亿元/600 亿元)。分拆用户画像看,女性占 9 成, 年轻化&熟龄化明显。我们认为,医美年轻化主要系 90、95 后对新事物接受度高 &花钱意愿强,来自职场及婚恋等多方面压力更大,在医美针剂等功效日益齐全+ 小红书等 KOL 种草+医美平台加速推广普及下,对抗衰老和皮肤保养等医美需求 实现快速普及。医美熟龄化则主要是 70 后等新一代熟龄群体拥有更高教育&经济 条件,对抗衰老医美的触达率、接受度和购买力相比 60 后群体均更强,因此对医 美的使用和渗透率也在快速增长。分拆需求类目看,轻医美(非手术类)创伤 小、恢复快及价位适中,对入门群体友好,在我国 2015-19 年收入规模实现翻倍 增长,占比提至 42%。此外,求美群体消费习惯一旦形成难以完全戒掉,高粘性 高复购属性突出。对比海外,国内目前医美渗透率低于海外,重点看好国内轻医 美及医美整体产业未来 10 年的大发展。

2)供给端:分拆终端医院看,国内 2019 年非法经营的医美机构超 8 万家, 占比 86%,有证并合规医美仅占 12%;且医美针剂中水货&假货较高,总体需求 大于供给的市场背景下“黑医美&水货假货”现象丛生。分拆竞争格局看,国家不 断出台政策监管以保护合规药械企业和服务机构,预计合规医美机构占比将逐渐提升;叠加资本助力,本土医美药剂龙头+正规品牌医院连锁化和市占率有望加速 提升。

创面修复医用敷料怎么用胶原蛋白行业深度研究:四轮驱动看胶原蛋白多元发展_https://www.jmylbn.com_新闻资讯_第14张

驱动二:渠道高转换叠加产品成分精简,行业受益于成分党崛起

功能性护肤品未来将由三大因素驱动未来行业高增长,我们认为在此基础上, 医用敷料行业从渠道和产品两维度看,其驱动力略有差别,医用敷料行业的景气 度将远超普通功效性护肤品(非医疗器械)行业:

渠道端:美容院/医院/药房→公域的传播链顺畅:海外功能性护肤品牌布 局电商略滞后且盈利考核要求退出药房渠道,以线上渠道为主;功能性 护肤品牌薇诺娜、玉泽从医院起家,且有多位皮肤科医生及三甲医院背 书,从线下往线上引流,同时塑造品牌专业度;医用敷料产品的核心成分 为玻尿酸和胶原蛋白,产品间差异度较低且无专家背书,在把握美容院、 医院、药房等线下渠道的基础上,更需要获得 C 端认知度。考虑到产品 注册证存在稀缺性,市场存在明显的红利期助力高速增长,敷尔佳深耕医美机构企业,创尔生物旗下获得三类注册证的医用敷料在三甲医院及 多药房均具有较高的认可度,二者均于 2018 年前后布局电商渠道,起步 虽较晚,但从美容院/医院/药房等线下渠道到公域线上渠道的传播链条较 为顺畅,未来将从公域向私域流量转换。

产品端:医用敷料安全性高,更符合敏感肌需求:功效型妆字号品牌主 打配方及成分,械字号品牌更聚焦。皮肤学级护肤品赛道中代表性企业 包括国产的薇诺娜、玉泽、海外的薇姿、雅漾等品牌,较普通护肤品而言, 该类护肤品主打成分精简和聚焦。功效型妆字号产品较普通产品更强调 配方精简,但就械字号而言,以创福康的明星产品二类及三类胶原贴敷 料为例,其成分仅为胶原蛋白原液及少量防腐剂,敷尔佳的产品医用透 明质酸钠修复贴仅包含五种成分,械字号的成分更为聚焦,更符合敏感 肌群体使用护肤品时要求成分精简、有效的需求。随着敏感肌群体数量 增长以及消费者对成分精简和安全产品的需求,医用敷料将对传统的功 能性护肤品进行替代,未来有望高速增长。

4.3. 五年 37%CAGR 高景气,竞争加剧不可避免,胶原蛋白需求仍存

4.3.1. 功能性护肤品:长坡厚雪高景气度,医用敷料表现尤佳

皮肤护理市场维持高景气,医疗器械类敷料产品表现尤佳。2020 年皮肤护理 市场规模已达 2769 亿元,在肌肤护理重视度提升、多元产品可满足多样化需求因 素驱动下,预计行业 2020-2025 年将保持 13.7%的复合增速。海外品牌电商渠道 布局略滞后且产品力略不匹配国内消费者需求,2017 年随着短视频、小红书、直 播等新兴平台的兴起,以薇诺娜、玉泽为代表的国内品牌快速发展,品牌打造叠 加消费者教育成果逐渐兑现,贡献国内功能性护肤品行业爆发式增长,2016-2020 年复合增速为 30.3%,预计 20-25 年将略降低至 23.7%。而用于创口的创面敷料 产品增长至 2020 年的 41.8 亿,医美术后修复需求叠加敏感肌护理需求,行业 2016-2020 年保持 105.7%的高增长,也孕育出敷尔佳、创尔生物、巨子生物等行 业代表性企业,20-25 年将保持 37.0%的增速至 201.4 亿元。

4.3.2. 竞争格局:高定价、高客单、高盈利,多企业加速入场

敷尔佳销售额及销售量均为行业第一,创尔生物成为头部公司中少数拥有三 类医疗器械的企业。以销售量测算,2019 年我国贴片式医用敷料行业中 CR7 达 55%,市场集中度较高,敷尔佳以 28%的市占率位列第一,销售额角度来看,敷 尔佳以 37%的市占率排名第一,销售额及销售量远领先于行业其他品牌。头部品 牌中以二类敷料为主,仅创福康拥有三类敷料批文,创福康为胶原蛋白敷料领域 的领先品牌。

创面修复医用敷料怎么用胶原蛋白行业深度研究:四轮驱动看胶原蛋白多元发展_https://www.jmylbn.com_新闻资讯_第15张

市场入局者增加,未来竞争或加剧。目前医用敷料领域敷尔佳、巨子生物(旗 下可复美、可丽金)、创尔生物(旗下创福康、创尔美)均已形成一定品牌力,行 业产品高定价+消费高客单+顾客高复购+企业高盈利四大特点,吸引贝泰妮、奥园 美谷等公司布局,随着更多企业布局械字号产品,行业或从蓝海市场逐渐发展为 红海市场,但由于械字号产品必须持有医疗器械证这一显性壁垒,行业竞争加剧 过程将较慢。

4.3.3. 市场是否需要胶原蛋白成分的医用敷料?

供给端来看,胶原蛋白产品二类及三类注册证为刚需。根据药监局 2021 年 4 月 13 日发布《重组胶原蛋白类医疗产品分类界定原则》显示,重组胶原蛋白类产 品的管理类别不低于二类医疗器械,动物源产品面临更严格的监管要求,也即若 需使用胶原蛋白成分且取得医疗器械批文,注册证构成了显性壁垒,获证时间更 长,市场存在稀缺性。

产品获批加速,线上渠道创尔领先优势明显。目前有五款胶原贴敷料获得三 类医疗器械证,产品的主要成分为一型胶原蛋白或水解胶原蛋白,属于无菌产品, 主要用于皮肤过敏、激光、光子术后创面修复辅助治疗。销售渠道均以线下为主 导,创尔生物及世纪伟信均线上渠道售卖,但世纪伟信旗下的敷教授品牌成立时 间较短且尚未形成品牌影响力,创尔生物旗下创福康品牌领先优势明显。

从使用原理来看:行业内医用敷料的核心成分以玻尿酸和胶原蛋白为主导。 胶原蛋白主要从动物胶原中提取,或运用基因工程制备类人胶原蛋白,相较于透 明质酸钠制备流程更为复杂。就成分的功效而言,在有创口情况下:动物胶原蛋 白(补水、营养、修复,三螺旋空间结构所致)>基因工程胶原蛋白(补水、营养)> 玻尿酸(补水、保湿);而在无创口情况下仅就日常护肤使用场景中,各成分功效 无明显差别。

超级生物肽“胶原蛋白+X”打造多重护肤功效。分子量在 2000 道尔顿以下的 胶原蛋白生物性高分子无需分解可被人体直接吸收。专利九胜肽与促黑激素竞争 性结合受体,阻断促黑激素传导,降低黑色素生成效率,III型胶原蛋白+九胜肽 =“果酸美白”;专利五胜肽可模拟创伤信号,刺激 I型胶原蛋白和玻尿酸再生,减 轻皮肤老化,III型胶原蛋白+五胜肽=“液体超声刀”;专利六胜肽占位阻断神经递 质释放,缓解表情纹,III型胶原蛋白+六胜肽=“类肉毒素”。三种“胶原蛋白+X”组 合的妆字号精华原液及面膜,针对于生活美容的不同需求。 根据沙利文数据,2021年国内重组胶原蛋白功效护肤市场规模为 46 亿元, 考虑重组胶原蛋白类不存在动物源胶原的隐患和限制,且随着基因工程制备技术 逐渐成熟,未来有望实现大规模量产,产线逐步自动化降低成本,性价比优于动物源产品,未来或实现对玻尿酸的替代,预计重组胶原蛋白市场在功效护肤领域 规模将增至 2027 年的 645 亿,对应 22-27 年 CAGR 为 55.0%。

创面修复医用敷料怎么用胶原蛋白行业深度研究:四轮驱动看胶原蛋白多元发展_https://www.jmylbn.com_新闻资讯_第16张

5. 食品饮料:胶原多领域应用效果优,健康需求旺盛

5.1. 三大领域应用特点较优,国内食品胶原仍处于起步阶段

国外胶原蛋白已成为大众产品,国内起步较晚仍处于成长阶段。欧美和日本 较早将多肽应用在食品和保健功能食品中,GNC、Puritan’s、安利等全球营养保 健品加大含有多肽成分产品的占比。1980 年日本 Nippi 开始生产销售胶原蛋白肽 产品,从 1990s 起日本 FANCL、DHC、UTU 将多肽应用在美容营养保健品中。 在日本和欧美,胶原蛋白已成为应用广泛的大众化产品。中国本土胶原蛋白肽生 产企业大多数于 2005 年以后成立,目前已出具相关的法律法规,较知名的企业 有广州合诚、河北太爱肽、上海海建堂等。我国胶原蛋白肽市场处于成长期,虽 然产品功能性开发研究、专用细化产品和高端产品风味上与国外产品有所差距, 但潜力巨大。 胶原蛋白具有优良特征,在食品饮料领域应用广泛。胶原具有以下特性:(1) 大分子的螺旋结构和存在结晶区,具有一定的热稳定性;(2)天然的紧密的纤维 结构,使胶原材料具备很强的韧性和强度;(3)在热处理过程中,随着水分和油 脂的蒸发,胶原几乎与肉食的收缩率一致;(4)胶原分子链上含有大量的亲水基 团,与水结合的能力很强。因此胶原蛋白在保健食品、食品添加剂和食品包装材 料等细分领域有广泛的应用。

功能保健食品:胶原蛋白多维度提供营养,利于个人健康

提供必需微量元素:胶原蛋白可以降低血甘油三酯和胆固醇,并可增高体内 某些缺乏的必需微量元素,从而使其维持在一个相对正常的范围内。 胶原蛋白可 协助机体排出铝元素,减少铝(老年痴呆症与铝的摄入量有关)在体内聚积。胶原蛋白还有加速血红蛋白和红细胞生成的功能,有利于防治冠心病、缺血性脑病 等疾病;保持血管正常功能,预防动脉硬化、高血压。 促进肠胃吸收和肝的保护:胶原蛋白在肠胃被吸收后,作为肠道内微生物的 营养来源,调节肠道内的益生菌,加快肠胃的蠕动以改善消化和吸收。此外,蛋 白肽对胃黏膜和肝能起到修复作用,胶原蛋白肽通过抑制 TNF- 的基因表达来调 节基因和抗凋亡基因,减少凋亡细胞和通过抗氧化来达到保护肝的效果。

创面修复医用敷料怎么用胶原蛋白行业深度研究:四轮驱动看胶原蛋白多元发展_https://www.jmylbn.com_新闻资讯_第17张

食品添加剂:肉类替代需求增长,丰富胶原蛋白应用场景

肉类替代品需求增长,胶原蛋白应用场景进一步丰富。根据 Research and Markets 公布的数据显示,2020 年全球肉类替代品(由大豆、小麦等植物制成的 包括豆腐、TVP、香肠、肉丸等产品)的市场规模为 65 亿美元,预计到 2027 年 全球肉类替代品市场规模将达到 175 亿美元,2020-2027 年 CAGR 达 15.1%。 随着全球肉类替代品市场规模的持续扩张,未来胶原蛋白应用场景将进一步丰富。

食用肉类由肌肉细胞和脂肪细胞构成,脂肪细胞使得肉有好的口感,目前人 造肉难以达到自然肉类口感。而胶原蛋白的水解产物——明胶,具有松散的分子 结构,加入肉制品中可提升人造肉口感,同时增加人造肉中蛋白质含量和营养价 值。分子量 20000Da 的高凝聚胶原蛋白具有天然高分子结构,可全部溶于水并凝 聚高达 20 倍的水分,混合于人造肉中可发挥其保水作用,增加肉的香味和增强 口感,增加出品率,利于降低成本。同时胶原蛋白具有良好的染色性,加入胶原 蛋白的人造肉可用红曲等食用色素将其染成近似于肌肉组织的红色,人造肉肉眼 上更接近自然肉,胶原蛋白为较好的食品添加剂。

食品包装材料:人造肠衣发展前景广阔,胶原膜已获普遍应用

传统动物肠制天然肠衣缺乏,人造肠衣具有很大的发展前景。在 1925 年以 前,用于可食性包装的肠衣材料是由动物肠制得,但由于产量受到多种因素的限 制,市场供不应求。迫于市场的需求,国内外许多专家开始研究天然肠衣的替代 品——人造肠衣,人造肠衣能解决天然肠衣量产和工业化生产的痛点。工业技术 试验所、林源生物化学研究所、大阪化学合金公司、三菱人造丝公司等的可食性 包装膜均具有透明、强度高,以及热封性、阻气性、耐水性、耐湿性好的特点, 已用于调味品、甜味料、汤料、油肠等食品的包装。

5.2. 需求端:人口老龄化程度加深,健康领域胶原蛋白需求更盛

功能性保健食品和人造胶原肠衣食品需求旺盛。胶原蛋白肠衣技术有效解决 传统天然肠衣量产限制的市场痛点,满足市场消费量需求,人造胶原肠衣购买人 数 2019 年较 2018 年增长 2.5 倍,消费量明显上升。另外,胶原蛋白功能性驱动 胶原蛋白成为保健食品领域增长最快的成分之一,口服胶原蛋白是口服美容产品 中消费规模最大的品类,2017-2019 年消费规模大幅增长。

创面修复医用敷料怎么用胶原蛋白行业深度研究:四轮驱动看胶原蛋白多元发展_https://www.jmylbn.com_新闻资讯_第18张

骨骼健康改善需求增加。《2015 年中国骨关节炎防治认知白皮书》显示,全 世界骨关节炎患者有 3.6 亿人,我国有 1.3 亿多患者,可谓是骨关节炎的“超级大 国”,每 10 万人骨关节炎导致的伤残损失生命年从 1990 年的 92.5 上升至 2017 年的 98.8,且患病率随年龄增长而上升。随着人口老龄化程度加深,叠加发病低 龄化的趋势,未来改善骨骼健康的需求会更大。

胶原蛋白产品对骨关节疾病有改善效果。研究表明,牛骨胶原肽影响决定成 骨细胞早期分化的主要调节基因(Runx2)的表达,促进人成骨细胞增殖,同时 促进人成骨细胞 ALP(细胞外基质成熟的早期标志)表达,并在成骨细胞分化和 矿化骨基质的形成中发挥积极作用。此外,口服胶原蛋白肽化合物吸收循环后能 在软骨积累,每天摄入药物级的水解胶原能减少膝关节或髋关节等骨关节炎患者 的疼痛,这些机制使得胶原蛋白及相应产品对骨关节炎、骨质疏松等疾病具有治 疗效果。

5.3. 供给端:胶原蛋白产品生产技术壁垒高,胶原蛋白食品领域研究活跃

胶原肠衣生产技术壁垒高,口服胶原蛋白产品形态和口味丰富。胶原蛋白肠 衣量产技术在酸碱处理、抽取胶原纤维等方面存在较高壁垒,全球规模化主要生 产者仅有四家厂商,神冠控股集团占据中国胶原肠衣市场的 75%。口服胶原蛋白 产品方面,产品形态和口味的多样化受到消费者喜爱。

创面修复医用敷料怎么用胶原蛋白行业深度研究:四轮驱动看胶原蛋白多元发展_https://www.jmylbn.com_新闻资讯_第19张

国内胶原蛋白食品领域研究活跃。国内胶原蛋白食品领域的专利申请数量较 多,主要涉及粉剂、胶囊、饮料等,其中粉剂、胶囊和饮料占比较高,口服液、 冲剂、奶制品等占比较少,不同品类开发空间较大。分企业来看,胶原蛋白粉相 关品牌包括汤臣倍健、养生堂、伯姿妍、可生、美似、青宁健、天使艾美等,口 服液品牌有姿美堂、颜如玉、倍丽斯、ENMI、依莲等,胶囊品牌包括康力士、纽 诗堡、美芙源、康伯斯、康力士等。国内在胶原蛋白食品领域的研究较活跃,专 利申请数量不断增长。

胶原蛋白在食品饮料领域应用方面,从应用原理、需求端及供给端来看,我 们认为:

应用原理:国外胶原蛋白已成为大众产品,国内起步较晚仍处于成长阶 段,多重研究打破惯性认知胶原蛋白食用并非智商税,胶原蛋白通过被 酶水解后被运送到身体其他部位利用,进而发挥生物学效应。(1)功能 保健食品领域,胶原蛋白可提供必需微量元素,促进肠胃吸收和肝的保 护,改善皮肤状态,增强关节、骨骼的健康;(2)食品添加剂:肉类替 代需求增长,丰富胶原蛋白应用场景;(3)食品包装材料:人造肠衣发 展前景广阔,胶原膜已获普遍应用。

需求端:胶原蛋白肠衣技术有效解决传统天然肠衣量产限制的市场痛点, 市场消费量需求迅速增长,我国老龄化趋势明显,骨骼健康改善需求增 加,胶原蛋白产品对骨关节疾病有改善效果,带动胶原蛋白领域需求增 长。

供给端:胶原蛋白产品生产技术壁垒高,胶原蛋白食品领域研究活跃, 行业整体仍处于集中度相对较低、市场相对较为分散的阶段,行业格局 正在重塑,未来或催生行业龙头。

6. 投资分析

6.1. 巨子生物:业务全方位布局,重组胶原蛋白开创者

陕西巨子生物技术有限公司是一家以基因工程、生物材料工程为主导的高新 技术企业,聚焦于皮肤医学、医疗器械、预防医学和营养医学三大健康产业方向。 创始人范代娣女士在 1999 年开始重组胶原蛋白的研究,2000 年年底,范代娣团 队用基因工程技术高密度发酵生产的类人胶原蛋白问世,克服了传统动物胶原蛋 白的病毒风险、排异反应风险、结构和功能的不确定性风险,实现了胶原类生物 材料品质的大提升,带动全球生物材料产业的新发展,2013 年获得国家技术发明 奖、2016 年获得中国专利金奖,被誉为“类人胶原蛋白”之母。2019 年,位于西安 高新技术产业开发区的二期工厂投入生产,建筑面积约 3 万平方米。2021 年,巨 子生物成为首家被纳入国家皮肤与免疫疾病临床医学研究中心进行皮肤科研发的 企业;参与起草中国医药行业标准《重组胶原蛋白》及作为化妆品原料的胶原蛋 白的技术要求;荣获 2021“全国硬科技企业之星”。

公司营业收入高速增长,2020 至 2021年净利润增长缓慢。2019-2021 年实 现收入 9.57 亿、11.90 亿、15.52 亿元,净利润为 5.75 亿、8.26 亿、8.28 亿元, 经调整净利润分别为 5.75 亿元、6.72 亿元及 8.37 亿元,通过增加线上直销渠道 的投放,促进收入端大幅增长,同时销售费用增加影响利润表现。 毛利率稳中有升,增加销售投放扰动净利率表现。在盈利能力方面,2019- 2021 年,巨子生物毛利率分别为 83.3%、84.6%、87.2%,保持较高的盈利能力 并呈现稳中有升趋势,主因高毛利率的线上直销收入大幅增长,渠道收入结构调整拉高整体毛利率水平。同期净利率分别为 60.1%、69.4%及 53.3%,经调整净 利率分别为 60.1%、56.5%及 53.9%,销售费用增加扰动净利率。

创面修复医用敷料怎么用胶原蛋白行业深度研究:四轮驱动看胶原蛋白多元发展_https://www.jmylbn.com_新闻资讯_第20张

产品端:以专业皮肤护理产品为核心,功能性食品和其他为辅。整体收入增 长主要受专业皮肤护理产品的销量推动,占公司比重从 2019 年的 89.1%提升至 2021 年的 96.8%,而毛利率在 2019-2021 均在 85%左右,其中可复美品牌增长 亮眼,2021 年实现营收 8.98 亿/yoy+113%,按照零售额计算,可丽金(定位于中 高端多元重组胶原蛋白皮肤护理)及可复美(定位于皮肤科级别重组胶原蛋白品 牌)品牌 2021 年按零售额计在国内专业皮肤护理品牌中分列第三、第四位。功能 性食品及其他收入占比下降,毛利率略有波动。

渠道端:以面向经销商销售为主,持续发力线上电商平台,加大对线上直销 渠道的建设。经销商渠道收入占比从 2019 年的 79.9%降至 2021 年的 55.6%。公 司不断开发线上直销渠道,形成以 DTC 店铺为主,电商平台+线下直销并存格局, 2019 年通过 DTC 店铺(包括天猫、京东、抖音、小红书、拼多多等平台)的线 上直销实现 1.56 亿元的收入,占比 16.3%,至 2021 迅速增长至 5.74 亿元,占比 37%;京东、唯品会等电商平台表现亮眼。盈利能力方面,直销渠道的毛利率基本 都高于向经销商销售的毛利率,而线上直销渠道的毛利率均超过了 90%。

6.1.1. 研发体系:范院长为核心、合成生物平台赋能、技术专利加持

内部高效研发团队+外部合作,推动“产学研医”四位一体的全新模式。公司致 力于研发投资,行业领军人物范代娣任公司首席科学官,范博士入选重组胶原蛋 白生物材料分类与命名专家组,作为国内医药行业标准《重组胶原蛋白》起草专 家,在胶原蛋白行业的发展中担任了重要的角色。2019-2021 年研发成本从 1140 万提升至 2495 万,研发费用率由 1.2%提升至 1.6%,在生物活性成分的研究开 发等方面已拥有 20 余年的经验,实现多项突破性技术创新。公司共有研发人员 84 名,占比 12.6%,其中硕士及以上学历占比 51.2%,核心研发人员经验丰富,在 发酵技术、生物医用材料、天然活性产物方面拥有十多年的研发经验,绝大部分 研发人员亦具有生物工程、制药工程及预防医学方面的工作经验。对外主要与医 疗机构及学术机构合作开展研发活动,达成“皮肤问题机理机制探究—核心成分和 技术研发与创制—临床验证安全性与有效性—产品的推广应用”的全产业链闭环, 从而实现学术研究体系化、科研成果产业化、医学应用落地化。

创面修复医用敷料怎么用胶原蛋白行业深度研究:四轮驱动看胶原蛋白多元发展_https://www.jmylbn.com_新闻资讯_第21张

6.1.2. 产品矩阵丰富:多品牌产品组合横跨多领域布局

领先其他胶原蛋白原料供应商,巨子生物通过八个主要品牌在四大终端完善 布局。(1)医药领域:公司已获批类人胶原蛋白敷料等多款医疗器械产品及外用 药品,在促进创面愈合、缓解皮肤炎症、疤痕修复、预防修复口腔黏膜炎及口腔溃 疡等方面临床疗效显著,此外也在积极进行骨修复材料等生物医用材料的开发工 作,代表品牌如可预、可痕、可复平等;(2)医美领域:可复美、可预等品牌旗下 敷料系列产品,已在全国多家医院的皮肤科、激光科、整形科应用于项目术后消 炎修复,4 款重组胶原注射产品也已处临床前开发或临床阶段。(3)护肤品领域: 以可丽金、可复美品牌为核心,系列产品丰富,品类涵盖喷雾、凝胶、洁面乳、面 霜、面膜和隔离霜等,满足初老肌肤、易敏感肌、问题肌肤等不同人群的护肤需 求。(4)食品领域:打造人参皂苷功能性食品品牌“参苷”,代表产品鸿昇胶囊富含 超过 12 种高活性稀有人参皂苷,并推出“益复生”系列功能性食品,能有效改善肠 道微生态,使广大肠道菌群失调的亚健康人群受益。

6.1.3. 渠道铺设:医疗机构+大众消费者双轨销售策略

实行“医疗机构+大众消费者”双轨销售策略,建立起覆盖全国的全渠道销售 网络。在销售渠道搭建方面,初期基于品牌定位,率先针对医疗机构进行渠道搭建,随品牌知名度的扩大、专业机构及医师背书,逐步将销售网络扩大至大众市 场。在经销+线下直销的模式下,医疗机构方向已覆盖国内 1000+家公立医院、 1700家左右私立医院和诊所以及近 300 个连锁药房品牌。而面对大众消费市场, 在直销+经销模式下,线上产品已铺货至天猫、京东、抖音等平台的 DTC 店铺或 自营部门,线下也已实现在屈臣氏、妍丽、华联集团、盒马鲜生等化妆品连锁店/ 超市近 2000 家门店布局。双轨销售策略下,2019-2021 年,公司直销收入由 1.9 亿增至 6.9 亿,占比分别为 20.1%/27.8%/44.4%,直销占比提升主要系线上显著 增长,及疫后线下回升迹象所致;经销收入由 7.6 亿增至 8.6 亿元,占比分别为 79.9%/72.2%/55.6%,经销商数量由 299 家扩充至 406 家,已实现广泛且有效的 用户触达。

创面修复医用敷料怎么用胶原蛋白行业深度研究:四轮驱动看胶原蛋白多元发展_https://www.jmylbn.com_新闻资讯_第22张

6.1.4. 未来增长:丰富产品矩阵、产能扩建,夯实研发

不断推出新产品,拓展产品功效、产品组合、产品类型,以满足市场不断增 长的多样化需求。 巨子生物建立了多样化的产品管线,目前正在开发的美丽领域 产品主要包括功效性护肤品、医用敷料及肌肤焕活产品。正在开发的功效性护肤 品超过 53 种(约 48 种基于重组胶原蛋白,约五种基于人参皂苷),主要用于皮 肤修护、美白和抗衰老。可复美 Human-like重组胶原蛋白修护精华和可丽金 Human-like 重组胶原蛋白霜作为功效性护肤品关键的管线产品,预计于 2022 下半年推出。公司正在开发的医用敷料有十六种(其中包括八种基于重组胶原蛋 白产品),其中最关键的两种产品为医用创面修复凝胶和重组胶原蛋白无菌敷料, 用于术后或治疗后的皮肤护理和修复。同时,公司也在进行基于重组胶原蛋白的 肌肤焕活产品研究,主要的四款管线产品为重组胶原蛋白液体制剂、重组胶原蛋 白固体制剂、重组胶原蛋白凝胶及交联重组胶原蛋白凝胶。除美丽领域外,公司 也不断研发健康领域产品,主要包括以骨修复材料及可吸收生物膜为代表的生物 医用材料,和功能性食品及特殊医学用途配方食品。

6.2. 锦波生物:重组胶原蛋白领域领先,首个获得三类证企业

锦波生物成立于 2008 年,围绕生命健康新材料和抗病毒领域,系统性从事功 能蛋白结构解析、功能发现等基础研究,运用合成生物学实现功能蛋白的规模化 生产。公司主营业务为重组胶原蛋白产品和抗 HPV 生物蛋白产品,具体产品形 态包括医疗器械、功能性护肤品、原料和卫生用品,业务重心从抗 HPV 生物蛋白 成分转换为重组胶原蛋白,研发能力贯穿发展始终。而在重组胶原蛋白方面,公 司具有行业领先优势, 2021 年 6 月,三类医疗器械“重组Ⅲ型人源化胶原蛋白冻 干纤维”获国家药品监督管理局批准上市,是我国自主研制的首个采用新型生物材 料——重组人源化胶原蛋白制备的医疗器械,并被中国医药生物技术协会选入 “2021 年中国医药生物技术十大进展”。

2021 年锦波生物规模提升、盈利能力改善。公司 2021 年实现营业收入 2.33 亿/yoy+44.75%、归母净利润 0.57 亿/yoy+79.62%,“重组Ⅲ型人源化胶原蛋白冻 干纤维”自 2021 年 6 月拿到三类医疗器械注册证后,公司进行较好的临床应用及 产业转化,促进营收稳步提升。公司在增加销售费用的同时,营收规模扩大摊薄 期间费用,2021 年净利率提升至 25%。

分业务角度:医疗器械营收贡献及盈利能力提升明显。2021 年医疗器械实现 收 入 1.63 亿 /yoy+60.95% , 拉 动 公 司 整 体 增 长 , 医 疗 器 械 毛 利 率 为 81.69%/+3.35pcts,核心为重组人源胶原蛋白相关产品,三类的胶原蛋白纤维获 证上市后获得较好的认可,同时疫情催化医疗器械相关产品销售。

创面修复医用敷料怎么用胶原蛋白行业深度研究:四轮驱动看胶原蛋白多元发展_https://www.jmylbn.com_新闻资讯_第23张

锦波重磅产品成功获批,胶原蛋白领域迎来划时代进步。2021 年 6 月 28 日 锦波生物的重组Ⅲ型人源化胶原蛋白冻干纤维正式获得三类医疗器械注册证,是 我国自主研制的首个采用新型生物材料——重组人源化胶原蛋白制备的医疗器械, 为相关材料临床应用及产业转化奠定了良好基础。 重组 III 型人源化胶原蛋白冻干纤维三方面创新:(1)100%人源:国内外未 见其他构建人源胶原蛋白所用片段与人源胶原蛋白对应原始序列 100%相同的报 道;(2)黏附活性较高:人源胶原蛋白细胞黏附率为天然胶原蛋白 190%以上的 报道;(3)唯一产业化、胶原结构明确的产品:国外已见人源胶原蛋白具有活性 三螺旋结构的报道,但相关研究或无产业化信息,或其结构未收录在 PDB 数据 库,国内则未见具有活性三螺旋结构的报道。锦波生物打通原子结构精准解析→ 功能区确认→产业化生产链条,全球领先。

6.3. 创尔生物:活性胶原行业龙头企业,胶原敷料领先者

创尔生物以高活性、高纯度的胶原蛋白为基础,研发出医疗器械、生物护肤 品、活性胶原原料等系列产品。自创设以来,经营模式的演变大致经历四个阶段: (1)早期创业阶段(2002 年-2006 年):公司成立,取得全国首款胶原贴敷料医 疗器械注册证(II 类),开始正式生产和销售。(2)基础发展阶段(2007 年-2011 年):着手胶原润眼液、胶原蛋白凝胶、胶原蛋白海绵、鼻炎喷剂、关节腔注射液 等产品的研究开发,丰富医疗器械产品种类。(3)培育发展阶段(2012 年-2016 年):开拓线上销售渠道,设立自有商城创尔美、天猫创尔美旗舰店和皮肤科产品 互联网销售平台“云护肤”,成功在新三板挂牌,实现多渠道布局。(4)快速发展阶 段(2017 年-至今):开设天猫创福康旗舰店,医疗器械转向线上销售,形成规模 化、系统化的活性胶原原料、医疗器械和生物护肤品研发、生产及销售能力。

从医疗器械到护肤品,打造 2X2 产品矩阵。公司产品按是否含有胶原蛋白及 是否为医疗器械为标准,可划分为 2X2 产品矩阵:1)从产品成分看,公司聚焦 活性胶原,同时涉足以水杨酸、透明质酸等成分为代表的非胶原产品打造;2)从 产品类别看,公司以医疗器械产品起家,现以“创福康”“创尔美”品牌为依托,聚焦 医疗器械、护肤品两大业务,并在主业外打造“healosophy 壁然美”品牌布局保健 食品领域、围绕基因编辑技术布局精准医疗领域,初探多元经营。 营业收入、归母净利润高增,业绩可圈可点。2016 年国内首款Ⅲ类胶原贴敷 料获批,次年国内化妆品红利期来袭,佐以轻医美市场带动术后愈合市场扩容, 公司自 2017 年起进入高速发展阶段。2020 年及 2021 年收入规模受到疫情扰动及营销宣传不及预期,其中胶原产品为收入主要来源,自 2017 起贡献 85%+营 收,非胶原产品占比逐年提升,2020 年达 14%;2021年归母净利润下滑,来自 收入规模下滑及营销费用增加导致。

创面修复医用敷料怎么用胶原蛋白行业深度研究:四轮驱动看胶原蛋白多元发展_https://www.jmylbn.com_新闻资讯_第24张

原料供应端:化解两大行业技术痛点,从原料端夯实公司发展根基。公司从 原料端开始布局,从牛跟腱中提取活性天然胶原,以六大核心技术解决动物源胶 原提取过程中病毒隐患与免疫原性两大行业技术痛点,利用动物来源材料免疫原 性清除技术选择性地切除端肽,以高效病毒灭活技术达到病毒降低系数总和大于 14 logs 的卓越效果,远高于国家药监局《动物源性医疗器械注册技术审查指导原 则》标准(6logs),在保障胶原原料安全性的同时最大限度维护胶原结构与活性, 原料品质达国际先进水平,从根本上决定产品功效、奠定转化基础,扩大公司活 性胶原产品在医疗健康领域的优势与应用。

渠道端:三级三甲医院强势背书、渠道资源深筑,全链路销售体系日益完善。 1)线下渠道:线下深耕医院渠道,2020H1 年经销模式下核心医疗器械产品胶原 贴敷料、胶原蛋白海绵 71%、99%销往以三级三甲为主的公立医院,广泛应用于 皮肤科、整形美容科等科室,截至 2019 年末,公司产品已覆盖超过 320 家三甲 医院,全国百强医院覆盖率达 47%,积累丰富渠道资源的同时获得优质医院认可; 2)线上渠道:线上设店布局,自有、第三方平台双管齐下,2018 年创福康天猫 旗舰店开设再次刺激线上渠道营收增长,2020H1 经疫情催化线上渠道占比攀升 至 70.7%。销售全链路闭环的打通与线上转移,有望进一步促进线上线下融合、 节省经销中间成本,助力公司降本增利。

(本文仅供参考,不代表我们的任何投资建议。如需使用相关信息,请参阅报告原文。)

精选报告来源:【未来智库】。