内窥镜市场怎么样胶囊内镜行业前景广阔,潜在市场巨大

新闻资讯2026-04-21 02:15:27

内窥镜市场怎么样胶囊内镜行业前景广阔,潜在市场巨大_https://www.jmylbn.com_新闻资讯_第1张

内镜产业联盟专刊欢迎免费索阅或咨询:何先生136 8646 8669


内窥镜市场发展情况一:

磁控胶囊胃镜属于医用内窥镜行业。医用内窥镜主要用于直接观察人体内部病变组织,随着内窥镜微创技术的普及呾内窥镜加工工艺的提高,现已广泛应用于消化内科、呼吸科、普外科、耳鼻喉科、骨科、泌尿外科、妇科等科室,成为不可或缺的医用诊断和手术设备。内镜的发展经历历了四个阶段:硬式内镜、半可屈式内镜、纤维内镜、电子内镜。从上世纪80年代开始,因电子内镜分辨率高、图像清晰、适应症广,被大量普及,已经完全取代了以往的内镜品类,成为医用内窥镜的主流产品。内镜是全球医疗器械行业中增长较快的器械品类之一,据统计,2017年全球医用内窥镜的市场已达350亿美元,预计到2019年规模将达400亿美元,年均复合增长率为7.72%。

内窥镜市场怎么样胶囊内镜行业前景广阔,潜在市场巨大_https://www.jmylbn.com_新闻资讯_第2张


内窥镜市场发展情况二:

内窥镜检查及微创治疗在我国开始较晚,但普及迅速,市场规模扩张较快。据新思界产业研究中心调研统计,2017年我国医用内窥镜市场规模已达192.6亿元。现内窥镜的主要消费市场为美国、欧洲、日本等应用基础较广的发达国家。随着国内医用内窥镜生产厂家不断的自主研发和技术革新,国产内窥镜与国外先进标准下的内窥镜产品逐渐缩小差距,国产内窥镜开始走出国门,出口额节节攀升。根据WIND数据统计,我国医用内窥镜出口额已由2009年的1,590.09万美元增长至2018年的10,428.35万美元,年复合增长23%,保持着持续稳定癿增长。

内窥镜市场怎么样胶囊内镜行业前景广阔,潜在市场巨大_https://www.jmylbn.com_新闻资讯_第3张


新技术推动产品升级-胶囊内镜

到2000年,以色列科学家研发出了新型内窥镜产品:胶囊内镜,相比于胃镜和肠镜视野更全。经过近20年的发展,传统的胶囊内镜已成为小肠疾病的一线诊断方式,并随着胶囊内镜的不断发展,其适应部位已由小肠扩展到食管、结肠和胃部。胶囊内镜对产品研发能力要求很高,近年来随着芯片、磁控、无线传输等领域的技术不断革新,产品已经从适用于小肠检查的传统无动力胶囊内镜,渐渐发展到现在安翰科技获批上市的磁控胶囊胃镜,实现了对胶囊内镜的主动控制,应用到容积更大、收缩舒张能力更强、结构更不规则的临床胃部检查。

内窥镜市场怎么样胶囊内镜行业前景广阔,潜在市场巨大_https://www.jmylbn.com_新闻资讯_第4张

新技术推动产品升级-磁控胶囊胃镜

胃部常见病症包括慢性胃炎、消化性溃疡、胃息肉等,病因复杂,如果不及时治疗有极大可能演变成胃癌,是最常见的消化道疾病。胃癌现在已经是全球第四大常见癌症,其死亡率也排在第三位。根据《2015年中国癌症数据报告》,2015年我国新发胃癌67.9万例,死亡病例49.8万例,平均每天有近1.2万人被确诊患癌,在威胁国人生命癿恶性肿瘤中高居第二位。我国消化性溃疡人群患病率也高达17.2%,高于西方国家的4.1%。胃癌初期一般很难察觉,病症难以引起患者注意,一经发现立即进行早期的规范治疗会有大概率痊愈的可能,在欧美国家早期胃癌发现后5年生存率达70%以上,日韩等国高达90%患者痊愈。然而一旦出现症状就已经进入胃癌中晚期,生存率大幅下降,晚期胃癌5年生存率不足10%。目前全球范围内约42.6%的新发胃癌患者都在中国,但检出率只有5%-10%,发现的胃癌约90%属于进展期,其5年生存率低亍30%。


因此,胃癌预防及早期诊断后规范治疗是降低死亡率的最根本方法,在自然人群中推行早期胃癌筛查措施,是提高早诊率、降低胃癌死亡率,改变我国胃癌诊治严峻形势最有效的方法。


新技术推动产品升级-磁控胶囊胃镜

由于早期胃癌的筛查手段主要为胃镜及胃镜下活检,更加依赖较高要求的技术、设备、场所以及行业医师资源。在传统胃镜的诊疗下存在会对患者胃部造成创伤的风险,受检者“痛苦指数”较高,因此我国并未大规模开展胃癌普查和筛查项目,胃镜筛查率非常低,针对无症状人群癿内镜检查领域基本处亍空白状态。同时我国消化道内镜医师资源极度短缺,据2015年《中国消化内镜诊疗概况》统计,我国仅有26,203名消化内镜医师,每年进行胃镜检查 2,877万例,只覆盖总人口的2.2%,仅能满足胃癌患者治疗过程中的胃镜检查需求,无余力进行早期胃癌筛查。


对比诊疗过程较为痛苦的传统胃镜,磁控胶囊胃镜安全舒适、全程无痛苦、无需麻醉;同时将胃镜检查拆分为图像采集呾诊断两个过程,前端图像采集无需专门内镜医师即可完成,后端配合高端互联网技术由专业医师完成,极大地减轻专业内镜医师的诊疗压力,提升了医疗资源应用的有效性,使胃部检查及胃癌早筛检查更加标准化。随着人民生活水平的提高,更多的人追求生活质量,提高了自身的健康保健意识,对磁控胶囊胃镜这种高科技早筛诊疗工具的需求将会越来越高。

内窥镜市场怎么样胶囊内镜行业前景广阔,潜在市场巨大_https://www.jmylbn.com_新闻资讯_第5张

资料来源:招股说明书,《中国早期胃癌筛查流程专家共识意见(意见)》,方正证券


安翰磁控胶囊胃镜优势明显

首家进入,占据优势。现阶段外资和其他国内企业获批的胶囊内窥镜以小肠镜为主,更多应用于小肠和结肠疾病检查;而安翰科技是国内企业中第一个进入胶囊胃镜的研发和生产领域,同时也是全球第一个获得CFDA三类医疗器械且形成规模化生产的癿企业,占据了在行业内最有利的优势。


抓住机遇,占领体检市场。公司近年来一直将爆发的体检行业作为市场推广的重要渠道之一,从2013年开始就于当时民营体检机构三个头部品牌“美年大健康”、“慈铭”和“爱康国宾”接触达成试用,并于2015年与体检行业领导者美年大健康签署合作协议,产品迅速占领体检市场,始终保持领先地位。 


独家技术,行业领先。胶囊胃镜需要对胶囊主动控制,技术壁垒高,安翰现拥有多项领先技术和独家专利: 


安翰采用的主动控制胶囊内囊方法为外部驱动的机械臂式精准磁控技术,受CFDA独家获批,处于全球领先地位;而内部驱动模式因可行性难以推广,其他两种外部驱动磁控方法:手柄式、磁共振(MRI)线圈式也均未正式批准应用于临床胃部检查,因此安翰科技可以说拥有现今世界上独一无二的主劢控制技术。该精准磁控技术的误差可精确到毫米级,同时定位准确、速度快,使胶囊在一定空间内实现 360°无死角的运动同时进行图像拍摄。 


同时公司自主研发了第二代高性能胶囊图像处理和胶囊控制专用集成电路(ASIC)芯片技术,在超小型化封装技术上,实现功耗的精确控制,降低芯片的动态及静态功耗,最终实现了不足 3mW的超低功耗,为胶囊内部电池电量的高效使用提供了有效保证。


对于胶囊每次检查产生的成千上万张胶囊内镜图像,安翰自主研发了远程阅片平台技术,基于深度优化的学习模型和AI智能阅片技术,实现各个高端体检中心数据的实时上传分析,方便医生随时随地阅片,并利用大数据于储存逐步实现自动阅片并标注可疑病灶,有效地提升高端医疗资源的使用效率,弥补体检中心和基层医院阅片方面的技术短板。 


同时公司还采用业内领先的FPC柔性制板技术,实现了在胶囊型容器中集成上百个电子元器件,体现了高度集成性;利用微光学成像技术拍摄高质量的消化道内镜影像,并采用自主研发的高端图像处理技术和无线传输技术,为稳定完整癿胶囊传输高清图像提供保障。 


安翰磁控胶囊胃镜优势明显

胶囊胃镜相关技术为多项技术的系统性集成,缺一不可,因此磁控、图像、胶囊的集成等等各项技术均存在一定的门槛。我们认为,未来胶囊胃镜要实现跨越式发展,主要需要两个方面进行突破:


1、成本:目前安翰胶囊胃镜成本在200元/颗,出厂价在1000元/颗左右,较电子胃镜千元左右的检查价格来看,任然较高。


2、AI阅片:胶囊胃镜实现了技师操作,医生异步读片;通过前期数据积累,AI如能在阅片方面,进一步压缩医生参与的时间,有望降低推广难度。同时,阅片效率提升所带来的销量提升,将会进一步提升公司AI算法的准确性及效率,成为公司的长期竞争力。 

内窥镜市场怎么样胶囊内镜行业前景广阔,潜在市场巨大_https://www.jmylbn.com_新闻资讯_第6张


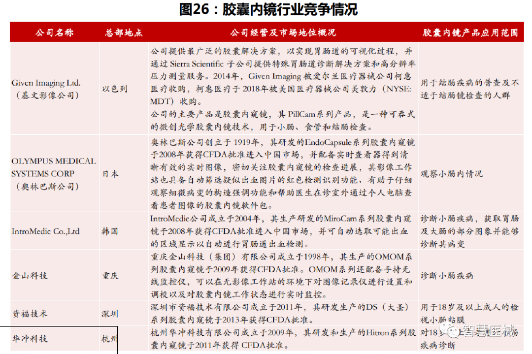
胶囊内镜行业竞争公司介绍

目前行业内公司的主要竞争对手有Given Imaging Ltd.,OLYMPUS MEDICAL SYSTEMS CORP., IntroMedic等国外公司,以及金山科技、深圳资福、杭州华冲等国内企业,各家尚未形成稳定和垄断的竞争格局,行业正处亍高速发展中。

内窥镜市场怎么样胶囊内镜行业前景广阔,潜在市场巨大_https://www.jmylbn.com_新闻资讯_第7张


胶囊胃镜健康体检市场空间

胶囊胃镜现有一部分的市场需求来源亍健康管理人群的胃部检查。根据中国卫生统计年鉴数据显示,现每年度医院端健康检查次数约为1.7亿人次,非医院端为2.83亿人次。由于非医院端检查人次支付能力较弱,单次支付金额相对较低,我们预计渗透率相对较低。我们认为胶囊胃镜如要达到较高的渗透率,其价格需要进一步降低。保守测算,我们假设胶囊胃镜出厂价格为450元/次,对应医院端厂家的收入规模在76.5亿元,非医院端收入规模为12.74亿元,共计89亿元左右。

健康体检市场检查人次及厂家收入规模预测 

内窥镜市场怎么样胶囊内镜行业前景广阔,潜在市场巨大_https://www.jmylbn.com_新闻资讯_第8张


胶囊胃镜健康体检市场现状

目前,安翰科技的主要销售市场为民营的连锁体检机构,其中美年健康为其主要销售渠道。根据安翰科技前亐大客户销售釐额占比推算,预计2018年美年健康胶囊销量为12.93万颗,美年体系2018年体检人次数达到2750万人次,对应渗透率为0.47%;以同样方式测算,对应瑞慈渗透率为0.07%。目前安翰尚未在爱康国宾迚行销售。民营体检机构渗透率仍处于低位。


专业体检机构渗透率测算 

内窥镜市场怎么样胶囊内镜行业前景广阔,潜在市场巨大_https://www.jmylbn.com_新闻资讯_第9张


胶囊胃镜医院市场空间

我们预计胶囊胃镜医院市场需求主要来自于消化内科胃肠疾病患者的临床检查,和心血管内科PCI手术的需求。根据我国卫生统计年鉴,现每年医院消化内科进行胃肠镜检查共有4000万人次左右,由于(1)、胶囊镜价格(3000+元)进高于普通胃肠镜(~1000元),(2)、临床需求通常需要对疑似组织进行活检,胶囊镜无法满足这一需求,(3)、医院耗占比考核,因此我们预计消化内科使用胶囊镜的渗透率相对较低;5%的渗透率假设下,预计人群为200万人。


心血管内科中PCI手术的患者由于服用抗凝药物,通常易消化道出血,进行电子镜检查前需要停用抗凝药物又具有血栓的风险,因此我们认为胶囊内镜在这一场景具有推广潜力。假设目前PCI手术存量人数约500万人,5%的渗透率;增量约为80万人,10%的渗透率;预计该场景应用人群约为33万人。保守测算,胶囊内镜要达到较高的渗透率,价格需要进一步降低,以450元/颗计算,对应厂家的收入规模在233*450/10000=10.49亿元左右。 

医院市场胶囊内镜应用人数预测 

内窥镜市场怎么样胶囊内镜行业前景广阔,潜在市场巨大_https://www.jmylbn.com_新闻资讯_第10张


胶囊胃镜基层筛查市场空间

根据《柳叶刀》上发表的2000-2014年全球癌症生存趋势监测报告,我国在胃癌5年生存率方面同周边国家存在较大差距。据报告,日本1964年有40万人进行胃镜检查,1990年后约有600万人进行胃癌筛查。2010年以来,日本每年完成约1500万例胃镜检查,约占总人口数1.27亿的12.5%,胃癌筛查早期诊断率高达50%至70%。因筛查出的大多数患者处于早期胃癌阶段,病情发展较慢,复发转移率低,同时被发现者多为青壮年人群,身体状况较好,对手术和放化疗耐受性较强,使日本的胃癌五年生存率高达60.3%。韩国也同样拥有高达68.9%的胃癌五年生存率,这都是归功亍早筛检查的大量执行,对胃癌早发现早治疗。 


然而我国的胃癌检查率非常低,根据《2015年中国癌症数据报告》,2015年我国新发胃癌67.9万例,死亡病例49.8万例,平均每天有近1.2万人被确诊患癌,死亡率在恶性肿瘤中高居第二位。《中国消化道疾病检查白皮书》提到,据国家消化内镜专业质控中心主任李兆申介绍,2015年,中国共有6000多家医疗机构开展内镜检查项目,近3万名消化内镜医生可以做内镜检查,同时近2万名护士负责内镜的护理工作,每年饱和状态下消化内镜检查量为3000万例次,仅占总人口比例2.14%。内镜检查率同日韩有较大差距,特别是针对无症状人群的内镜检查领域基本处于空白状态,对于胃癌防治工作及其不利,使得我国胃癌检出率只有5%-10%,且发现的胃癌约90%属于进展期,5年生存率仅为35.9%。 


中、日、韩三国癌症五年生存率对比

内窥镜市场怎么样胶囊内镜行业前景广阔,潜在市场巨大_https://www.jmylbn.com_新闻资讯_第11张


资料来源:招股说明书, 2000-2014年全球癌症生存趋势监测报告,中国消化道疾病检查白皮书,方正证券


胶囊胃镜基层筛查市场空间

高发病率、低筛查率的现状下,我们预计未来我国将推行胃癌早筛检查,这将对于降低我国胃癌死亡率,改变我国胃癌诊治的严峻形势有极为重要的意义。目前已有《中国早期胃癌筛查流程专家共识意见》推出,为我国胃癌基层筛查工作提供了指引。 

内窥镜市场怎么样胶囊内镜行业前景广阔,潜在市场巨大_https://www.jmylbn.com_新闻资讯_第12张

根据中国卫生统计年鉴,我国现有40-60岁人口约42,757.7万, 由于胃部疾病与年龄相关,因此我们假设该年龄段渗透率相对较低,为10%,约有4,276万人使用胶囊胃镜;60岁以上人口约为24,262.11万人,渗透率相对较高为20%,预计胶囊胃镜应用人数约为4,852万人。由于进行基层早筛我们预计将为政府政策支持,因此售价可能相对较低,保守测算,我们假设为140元/颗,因此对应厂家的收入规模共计127.79亿元左右 


基层筛查市场检查人次及厂家收入规模预测

内窥镜市场怎么样胶囊内镜行业前景广阔,潜在市场巨大_https://www.jmylbn.com_新闻资讯_第13张

数据来源于:方正证券股份有限公司


MEIA内镜产业联盟


内窥镜市场怎么样胶囊内镜行业前景广阔,潜在市场巨大_https://www.jmylbn.com_新闻资讯_第14张

联盟旨在加速国产内镜崛起速度,加强产业链企业间的沟通交流。以“实现资源整合与技术赋能”为目的。深度挖掘供应链新技术、推动上下游企业技术交流、加速技术落地及应用为目的;


如需申请加入【内镜产业联盟】请电话联系或添加微信13612820654;