为什么会用一次性导尿包竹海生物一次性使用硅胶导尿管(无痛型)解密留置导尿期间的5大问题
在留置导尿后,也经常遇到各种不同的问题,由于男女生理解剖的差异,操作疑问及难度主要来源于男性患者。在此和大家就男性患者留置导尿术的问题做简单的分享。


由此可见,留置导尿管术需在导尿成功的基础上,将尿管保留于膀胱,二者共通又有区别。
2、见尿后,尿管继续进入尿道多少长度可注水囊固定?
曾经见过这样一段描述:见尿后,继续插入尿管 1~2 厘米后注水囊固定尿管。
真的是这样吗?我想一定是混淆了导尿术和留置导尿术的概念。来看看第五版《基础护理学》是怎么阐述的:


故从第五版《基础护理学》中得到的结果是:留置导尿管术在见尿后,继续插入尿管 7~10 cm 后,注溶液固定。
在临床实际操作中,为安全起见,对于男性患者,见尿后可将尿管全部插入尿道后再注溶液固定,往外牵拉至感觉阻力停止。

关于气囊内注入生理盐水还是无菌溶液,说法不一,参考第四版、第五版《基础护理学》后,也得到了不同的结果:
含钠会结晶,结晶后附着在尿管上,增加拔管难度。也有说法生理盐水是不饱和溶液,不会结晶,结果未得到证实。
而无菌溶液是纯水,不含任何电解质和糖分,也是教材更新的观点,应做首选。
4、尿管全部插入尿道后却不见尿要不要注溶液固定气囊?
尿管已全部插入尿道,却不见尿液流出,操作者一定都会有所迟疑和顾虑:此时要不要注水固定呢?
作为操作者,当下不能盲目注水囊,首先要寻找未引流出尿液的原因,再采取相应措施。

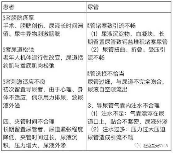
放置尿管后,不论是否夹闭导管,均时常有患者尿液自尿道口渗出、外溢的情况,导致「尿床」或「尿裤」,给患者带来不便和苦恼,究其原因,需从患者及尿管两方面入手。从上表可以看出,留置尿管后,引起尿液外漏的原因复杂,尽管如此,通过护理干预,依然可以明显降低患者漏尿的发生率。
竹海生物一次性使用无痛导尿包是一个具有创新理念的留置导尿护理产品。市面上很多无菌、测温、超滑、亲水涂层之类的导尿管在患者留置导尿期间出现的烦躁不安。痛疼难忍有拔管冲动的现象并不能很好解决这类的问题。竹海一次性使用无痛导尿包植入留置护理无痛的概念,符合现代开展舒适医疗未来发展新方向。更好的解决临床问题,提高临床诊疗技术。在未来会在超滑无菌测温的基础之上植入无痛概念。不断地丰富护理产品线,满足市场的需求!