东芝ct怎么样行研 | CT整机与关键部件行业深度研究报告

新闻资讯2026-04-21 01:25:45
东芝ct怎么样行研 | CT整机与关键部件行业深度研究报告_https://www.jmylbn.com_新闻资讯_第1张
东芝ct怎么样行研 | CT整机与关键部件行业深度研究报告_https://www.jmylbn.com_新闻资讯_第2张


东芝ct怎么样行研 | CT整机与关键部件行业深度研究报告_https://www.jmylbn.com_新闻资讯_第3张

一、医疗影像设备行业概述


医学影像设备是指以诊断或治疗引导为目的,通过对人体施加可见光、X射线、超声或强磁场等各种物理信号,收集人体反馈的信号,通过处理呈现可视化图像使得医生可以从中判读人体结构、病变信息的技术手段的设备。医学影像设备是医疗器械行业中技术壁垒最高的细分市场。在市场需求及政策红利的双轮驱动下,中国医学影像设备市场将持续增长。

东芝ct怎么样行研 | CT整机与关键部件行业深度研究报告_https://www.jmylbn.com_新闻资讯_第4张

1.1 医学影像设备主要类别

医学影像设备是医院检查、诊断所必备的,其影像数据占据了大部分医疗信息。目前医学影像设备可以分为大型影像设备和其他影像诊断设备。其中大型设备主要包括数字X线摄影(DR)、计算机断层扫描(CT)、核磁共振(MRI)和核医学类(PET及复合类PET-CT、PET-MR等);小型设备包括超声、内镜和其他非主流影像设备。由于不同的影像设备具备不同的技术特点,因此在临床上的适用场景也有所不同。

图表1 医学影像设备分类

东芝ct怎么样行研 | CT整机与关键部件行业深度研究报告_https://www.jmylbn.com_新闻资讯_第5张

东芝ct怎么样行研 | CT整机与关键部件行业深度研究报告_https://www.jmylbn.com_新闻资讯_第6张

东芝ct怎么样行研 | CT整机与关键部件行业深度研究报告_https://www.jmylbn.com_新闻资讯_第7张

资料来源:公众号、百度百科,智银全球生物医药资料库

1.2 CT行业概况

CT(Computed Tomography)是电子计算机X射线断层扫描技术的简称,是一种功能齐全的病情探测仪器。CT在发现病变、确定病变位置及大小与数量方面是敏感且可靠的,由于其密度分辨力高、检查方便、可克服传统X线影像重叠等特殊的诊断价值,已广泛应用于临床。

CT设备构成全球医学影像设备市场第一大细分市场。从全球的维度来看,2022年全球CT设备市场规模已超过97亿美元,占医学影像设备市场规模13.5%。同时,随着技术的突破,全球CT市场预期在心脏扫描、肺部疾病和儿科疾病筛查、诊断等功能运用方面会持续突破,预计到2029年市场规模将超过135亿美元。从人均保有量维度,目前CT设备在发达国家已普及到各级大、小医院以及私人诊所,2021 年美国的CT设备人均保有量为每百万人拥有44台,日本的CT设备人均保有量更是高达每百万人拥有111台。

中国医疗CT诊断设备行业起步较晚,在巨大的人口基数和快速增长的医疗服务需求推动下发展迅速,目前已初步形成专业门类齐全、产业链条完善、基础雄厚的产业体系,中国CT设备产品已卖往全球多个国家。

图表2 中国CT设备发展历程

东芝ct怎么样行研 | CT整机与关键部件行业深度研究报告_https://www.jmylbn.com_新闻资讯_第8张

资料来源:智研产业研究院,智银全球生物医药资料库

CT是临床应用中最常见的医学影像设备之一,在医学诊断方面有重要的作用,具有扫描时间快、图像清晰的特点,可用于多种疾病的检查,在全球医院实现了广泛配置。从全球市场的维度,欧美发达国家CT市场已经进入了相对成熟期,全球CT市场的主要增长动力来自亚太地区。

1.3 CT行业现状

随着人口老龄化、慢性病患人数逐年增加,导致社会对于CT检查的临床需求也不断增长,各级医疗机构对于CT设备的采购需求持续增长。2022年我国的CT设备人均保有量为每百万人拥有31.73台,具有较大的成长空间,同时随着中国CT设备逐渐实现国产化、高端化,未来中国CT设备保有量将稳步增长。

图表3 2015-2022年中国CT设备供需情况

东芝ct怎么样行研 | CT整机与关键部件行业深度研究报告_https://www.jmylbn.com_新闻资讯_第9张

资料来源:智研产业研究院,智银全球生物医药资料库

从国内CT市场格局来看,国产CT品牌(包括联影、东软、安科、明峰等)近年来市场份额快速提升;但在中高端CT领域,尤其是高端(128排)及超高端(256/320排)CT中,仍以"GPS" (GE, Philips, Siemens)等老牌进口厂商占主导。

1.4 CT行业技术壁垒分析

CT也是基于X射线的一种设备已知X线系统拥有三大核心部件,其成本和占CT整机的60%-70%,包括有高压发生器、X线球管和探测器。其中高压发生器和球管共同组成X射线源,负责提供X射线,探测器负责将光信号转为电信号,计算机将电信号重建为医疗诊断图像。

图表4 CT装置示意图

东芝ct怎么样行研 | CT整机与关键部件行业深度研究报告_https://www.jmylbn.com_新闻资讯_第10张

资料来源:东芝,智银全球生物医药资料库

1.4.1 球管

球管是CT设备的核心部件,对图像质量影响很大,是CT扫描机产生X射线的终端器件,基本作用是将电能转化为X射线。球管生产难度极高,在使用中处于真空(管芯内部必须保持10-8级别的真空度,以防止高电压打火损坏球管)、高温(球管工作时阳极靶盘温度达2000-3000℃)、高速旋转(低速管转速3000r/min,高速管高于8500r/min)的状态。

图表5 X线球管结构

东芝ct怎么样行研 | CT整机与关键部件行业深度研究报告_https://www.jmylbn.com_新闻资讯_第11张

资料来源:智银全球生物医药资料库

其中热容量(MHU)是球管最重要的参数,一般来说,热容量越大,其能承载热量的能力就可以越多,使用寿命就越长,高端设备使用的CT球管热容量大大高于低端球管。此外,散热率同样非常重要。阳极靶受到电子轰击,发出X射线的同时产生大量热。如何将靶面热量散掉,是个关键的问题。散热一般有两个途径,一是热传导,阳极靶-轴承-玻璃壳-绝缘油;二是热辐射,阳极靶-玻璃壳-绝缘油。实际上,球管工艺的改进主要就是围绕着如何提高散热效率展开的,因为只有具备更快散热的能力时,才能相应提高产生射线的能量,获得更好的图像质量。

图表6 球管工作条件

东芝ct怎么样行研 | CT整机与关键部件行业深度研究报告_https://www.jmylbn.com_新闻资讯_第12张

资料来源:东芝、点石资本,智银全球生物医药资料库

1.4.2 高压发生器

高压发生器是CT高压发生器是三大核心部件中较少被提起的一个,负责提供X射线球管灯丝的加热电流、提供X射线球管阴阳两极高压,其质量直接决定成像质量。因此,要得到精确的X射线,必须精准控制球管的管电压、管电流。高压发生器属于中国35项“卡脖子”硬核科技中的医学影像核心元器件,由于技术壁垒很高,涉足这一领域的厂商非常少,除GE、西门子医疗拥有自制的高压发生器之外,目前CT所使用的高压发生器绝大部分都来自美国独立制造商Spellman(斯派曼),此外,美国万睿视、飞利浦旗下的当立也生产CT高压发生器。近年来,国产厂商开始进入这一领域。

图表7 高压发生器的类型

东芝ct怎么样行研 | CT整机与关键部件行业深度研究报告_https://www.jmylbn.com_新闻资讯_第13张

资料来源:华意电力,智银全球生物医药资料库

1.4.3 探测器

探测器作为X射线检测设备的“眼睛”,其作用就是通过闪烁体将X射线转换成可见光,再把可见光通过电子器件转化成电信号,最后把电信号读出实现数字化,并传送至终端形成影像。探测器设备在医疗、工业、安防等各个领域有广泛应用。据Yole数据显示,2018年全球X射线探测器的市场规模约为20亿美金,其中医疗与工业安检领域的市场份额分别为77%和23%。预计至2024 年,全球数字化X射线探测器的市场规模将增长到28亿美金。

图表8 探测器坐标系

东芝ct怎么样行研 | CT整机与关键部件行业深度研究报告_https://www.jmylbn.com_新闻资讯_第14张

资料来源:医械医世界公众号,智银全球生物医药资料库

探测器宽度是指探测器在Z轴方向上的总体宽度。对于64排探测器来说,Z轴就是64个单元,每个单元宽度0.625mm,探测器总宽度64*0.625=40mm。定义探测器排数的规则:以Z轴上最小宽度探测器的数目作为探测器的排数,现在主流基本都是64排以上。一般来说排越多,探测器宽度越宽,一次扫描完成的宽度越大,一次扫描得到的图像也越多。

图表9 探测器排数示意图

东芝ct怎么样行研 | CT整机与关键部件行业深度研究报告_https://www.jmylbn.com_新闻资讯_第15张

资料来源:医工研习社,智银全球生物医药资料库

东芝ct怎么样行研 | CT整机与关键部件行业深度研究报告_https://www.jmylbn.com_新闻资讯_第3张

二、CT整机及核心部件市场现状


2.1 国外市场情况

从全球市场的维度,欧美发达国家CT市场已经进入了相对成熟期,市场渗透率较高,人均保有量高,行业增长动力主要来自存量设备的更新迭代;全球CT市场的主要增长动力来自亚太地区。

图表10 2021年主要国家人均CT设备保有量情况

东芝ct怎么样行研 | CT整机与关键部件行业深度研究报告_https://www.jmylbn.com_新闻资讯_第17张

资料来源:普华有策,智银全球生物医药资料库

从人均保有量维度,目前CT设备在发达国家已普及到各级大、小医院以及私人诊所,2021年美国的CT设备人均保有量为每百万人拥有44台,日本的CT设备人均保有量更是高达每百万人拥有111台。相比之下,虽然中国CT设备人均保有量有一定增长,已达到每百万人拥有27台,仍和发达国家存在较大的差距,具有较大的成长空间。此外,以“一带一路”地区为代表的发展中国家自主生产能力较弱,CT设备在相关国家拥有巨大的市场潜力。

图表11 2022-2027全球CT市场规模增长趋势

东芝ct怎么样行研 | CT整机与关键部件行业深度研究报告_https://www.jmylbn.com_新闻资讯_第18张

资料来源:Research And Markets,智银全球生物医药资料库

全球知名市场调研机构Research And Markets发布“2022年计算机断层扫描仪(CT)设备和全球市场报告”,显示:2022年全球CT市场规模为78亿美元,预计2027年将增长至100.6亿美元,年复合增长率(CAGR)为6.5%。随着技术的进步,全球CT市场预期在心脏扫描、肺部筛查和儿科疾病检查等功能运用方面持续突破,预计到2029年市场规模将超过135亿美元。

CT球管是CT中最昂贵的消耗部件,根据万睿视财报,从全球范围内,平均每台CT球管每2-4年会更换一次。因此,全球CT存量市场每年的替代球管需求量约为10-14万支。根据行业数据,2MHU、3.5MHU、6.3MHU等球管单价在10万-60万元不等,全球CT球管市场规模高达千亿。

2.2 国内市场情况

根据弗若斯特沙利文数据,2017-2019年,我国CT销售量分别为3020、3511和3825台,到2020年销售量增长73%至6610台,2021年进一步增长到6889台。预计到 2025 年,我国CT 设备整体销量将达到 10,445 台,年复合增长率达到 11.0%。

图表12 2015-2022年中国CT设备供需情况

东芝ct怎么样行研 | CT整机与关键部件行业深度研究报告_https://www.jmylbn.com_新闻资讯_第19张

资料来源:智研产业研究院,智银全球生物医药资料库

2022年我国CT行业产量9108台,进口量3470台,出口量4070台,国内CT行业需求量8508台。2021年中国的CT设备人均保有量为每百万人拥有27台,2022年中国CT设备人均保有量有一定增长,已达到每百万人拥有 31.73 台,与全球平均水平相比,仍具有较大的成长空间。

华经产业研究院数据显示,2022年中国CT设备市场规模约为188亿元,同比上涨25.33%,2015-2022年期间复合年增长率为15.9%。预计到 2029年,中国CT设备总销售额将突破300亿元,年复合增长率达到 8.5%。 

图表13 2015-2022年我国CT设备细分市场规模

东芝ct怎么样行研 | CT整机与关键部件行业深度研究报告_https://www.jmylbn.com_新闻资讯_第20张

资料来源:智研产业研究院,智银全球生物医药资料库

64/128层CT设备是CT市场增长的主要推动力之一,高于整体CT设备市场增速。目前我国64/128层CT设备市场中,GE、西门子、飞利浦三大跨国公司仍然为主要竞争者,但国产品牌在政策驱动和创新拉动下也逐渐崭露头角。我国64/128层CT设备产品销售规模从2015年的20亿元增长至2022年的76亿元。我国256层及以上CT设备产品销售规模从2015年的24亿元增长至2022年的65亿元。256层CT设备是可以满足现在和未来一段时间大型医疗机构升级换代需求的重要CT 产品,具有非常大的市场增长潜力。

与欧美等发达国家不同的是,由于我国CT使用率过高,部分医院甚至达到了每6-12个月更换一次球管。因此,我国CT存量市场每年的替代球管需求量约为4-6万支。综合来看,仅我国每年CT替代球管的市场规模就可达百亿元以上。

图表14 国内CT球管领域市场规模

东芝ct怎么样行研 | CT整机与关键部件行业深度研究报告_https://www.jmylbn.com_新闻资讯_第21张

资料来源:中商情报网,安信证券研究中心,智银全球生物医药资料库

除球管外,CT高压发生器也是三大核心部件之一,由于技术壁垒很高,涉足这一领域的厂商非常少,除GE、西门子医疗拥有自制的高压发生器之外,目前CT所使用的高压发生器绝大部分都来自美国独立制造商Spellman(斯派曼),此外,美国万睿视、飞利浦旗下的当立也生产CT高压发生器。近年来,也开始有国产厂商进入这一领域。

最后,探测器是三大核心部件中较少被提及的一部分。目前各家厂商CT的成像特点不同,CT探测器的特点也有一定的区别,而CT探测器内部的稀有金属材料,其实都并未完全公开。未来很长一段时间CT探测器的发展还是取决于于其材料的改变,以及切割技术方面的突破。另外一点,CT探测器后面的数据转换器核心部件仍然掌握在国外厂商手中,国内市场潜力还是很大,核心技术还需取得突破。

2.3 利好政策

近年来国家陆续发布了多项政策,推动国产医疗设备创新发展,以加速国产医疗设备完成“进口替代”。受国家对于医疗基础设置升级投资的鼓励,各大医院开始鼓励采购国产医疗影像设备。

图表15 近年来CT设备相关政策法规

东芝ct怎么样行研 | CT整机与关键部件行业深度研究报告_https://www.jmylbn.com_新闻资讯_第22张

东芝ct怎么样行研 | CT整机与关键部件行业深度研究报告_https://www.jmylbn.com_新闻资讯_第23张

资料来源:国家卫健委,工信部官网,智银全球生物医药资料库

伴随着高需求量,医疗机构的持续下沉,医疗器械产业发展政策、医疗器械审评审批政策、医疗器械终端市场应用政策等密集利好政策的加持和政府高度重视无疑将加速市场CT市场的需求释放,进一步促进医疗影像市场稳步增长。

2.4 临床指南

近年来,CT行业相关临床指南和专家共识指出CT技术对各种疾病诊断的重要性,为医生和临床医疗人员提供指导的一系列准则和建议,以帮助他们在使用和解读CT技术时做出最佳的决策。同时,这些指南和共识也有助于促进CT行业的规范化和标准化发展。

图表16 关于CT设备的一些共识、指南和综述

东芝ct怎么样行研 | CT整机与关键部件行业深度研究报告_https://www.jmylbn.com_新闻资讯_第24张

资料来源:智银全球生物医药资料库

东芝ct怎么样行研 | CT整机与关键部件行业深度研究报告_https://www.jmylbn.com_新闻资讯_第3张

三、CT整机及核心部件海外竞争格局


3.1 上下游剖析及产业链现状

CT产业链上游主要是CT的核心部件,包括球管、高压发生器、探测器等;中游为CT设备;下游则应用于医疗机构、第三方检测机构、第三方实验室、体检中心等。

依据下游不同应用场景,目前CT市场呈现如下三个档次:

1)低端CT:涉及所有64排以下CT,主打基层医疗。

2)中端CT:涉及64排/80排CT,主打二级及以上医院主力机器。

3)高端CT:涉及128排/160排CT和256排/320CT(含双源CT、双层探测器CT),主打高级应用和临床科研。

聚焦海外CT设备企业状况,GE、西门子、飞利浦可称之为CT三大巨头,占据了相当大的市场份额,且在CT设备高端化趋势愈发明显之际,海外企业也加大了研发的力度。

图表17 2023年上半年医用成像器械中标型号销额排行(Top10 )

东芝ct怎么样行研 | CT整机与关键部件行业深度研究报告_https://www.jmylbn.com_新闻资讯_第26张

资料来源:MDCLOUD(医械数据云),智银全球生物医药资料库

3.2 产业链上游:核心部件龙头企业

3.2.1 当立Dunlee-球管

Dunlee是一家于1946年成立的美国企业,历史悠久,早在上世纪80年代末便积极寻求应对传统CT扫描仪停机时间长、运行温度高等的方法,并突破性地研发出CoolGlide™液态金属轴承技术,并将其应用于CT球管产品中。Dunlee以CT球管起家,在CT解决方案领域积累了丰富的专业知识和成熟的设计理念。

与传统球管技术相比,Dunlee的CoolGlide™液态金属轴承技术能够通过避免金属的直接接触,尽可能减轻球管壁的压力,从而减少CT扫描仪的运行噪音,降低CT扫描仪的运行温度,延长CT球管的寿命,进而提升球管的性能。

图表 18 Dunlee携CoolGlideTM液态轴承技术亮相第84届中国国际医疗器械博览会(CMEF)

东芝ct怎么样行研 | CT整机与关键部件行业深度研究报告_https://www.jmylbn.com_新闻资讯_第27张

资料来源:动脉网,智银全球生物医药资料库

基于高端市场及基层市场的特征,Dunlee不断扩展产品种类并推出产品组合,确保产品高质量的基础上打破客户使用壁垒,实现高中低市场需求的全覆盖,加速客户产品上市进程。

3.2.2 万睿视Varex-球管

Varex是工业无检测用X射线管、平板探测器,医疗X射线管和图像处理解决方案的独立供应商,产品被世界各地的X射线成像系统制造广泛应于无损检测,医疗成像与诊断、货物筛选和安检等领域。

尽管成立时间不长,Varex Imaging Corporation拥有丰富的经验,可追溯到二十世纪三十年代,是由Varian分拆而成,并在美国纳斯达克上市。随着Varian在X射线成像中成长为全球家喻户晓的名字,为了持续发展,专注并扩大射线成像业务,Varian于2017年1月1日分拆并创建了Varex公司。

2017年5月1日,公司以2.61亿美元收购了PerkinElmer,Inc.的影像业务。该成像业务为X射线成像系统的OEM制造商提供数字平板检测器,并且与Varex的业务有很大的互补。

图表19 Varex公司官网展示的OEM球管产品及具体参数

东芝ct怎么样行研 | CT整机与关键部件行业深度研究报告_https://www.jmylbn.com_新闻资讯_第28张

资料来源:Varex官网,智银全球生物医药资料库

2021年Varex生产了超过27,000只球管, 其中无锡工厂封装球管的产量达到3,000只/年,2021年Q4,亚太首次成为Varex收入最大的地区。

3.2.3 斯派曼Spellman-高压发生器

Spellman创立于1947年,总部位于美国纽约,是世界高压电子行业中的佼佼者,专业研发、设计和制造高压直流电源X射线发生器和一体化X射线源,同时提供OEM服务,产品广泛应用于医疗成像CT扫描、工业无损检测、半导体工艺、电信、生化及科研分析仪器等许多行业。

图表20 斯派曼CT发生器三大系列产品

东芝ct怎么样行研 | CT整机与关键部件行业深度研究报告_https://www.jmylbn.com_新闻资讯_第29张

资料来源:Spellman官网,智银全球生物医药资料库

多年来,Spellman 一直是尖端高频 CT 发生器的领先制造商。Spellman 提供了历史上第一台安装在连续旋转机架上的发生器,协助开创了现代螺旋 CT 扫描仪。

3.2.4 佳能Canon-探测器

作为全球CT技术的一大领先者,佳能医疗始终以创新为发展的第一要义。1978年佳能医疗发布商用全身CT扫描仪,1985年推出滑环CT,2007年更是走在行业前列推出了16cm宽体探测器CT,开启了CT技术的跨越式发展之路,并在后续短短数年里,创造了CT技术革新进程中的诸多高光时刻。

图表21 佳能新镨黄金640层动态容积CT

东芝ct怎么样行研 | CT整机与关键部件行业深度研究报告_https://www.jmylbn.com_新闻资讯_第30张

资料来源:Canon官网,智银全球生物医药资料库

佳能新镨黄金640层动态容积CT探测器覆盖达到16厘米,可以覆盖除肺部外的所有人体器官,可以实现:1、扫描一圈实现全器官成像,速度是最高端螺旋CT的3-5倍;2、通过电影摄影模式实现全器官功能成像(普通螺旋CT不具备)。

3.3 产业链中游:CT整机龙头企业

3.3.1 GE医疗

GE医疗是通用电气(GE)集团旗下的医疗健康业务部门,作为CT行业的领导者,拥有100多年的悠久历史,在全球160多个国家拥有约5.6万名员工,年营收超170亿美元。

GE医疗从1979年开始在中国开展业务,于1986年在北京成立了第一家办事处。1991年,航卫通用电气医疗系统有限公司在北京成立,成为GE在中国的第一家合资企业,随后成立华伦 公司与海鹰集团公司合资成立了无锡工厂。1994年,GE(中国)有限公司在中国成立。2000年,GE全球研发中心(上海)成立。2012年GE中国创新中心在成都、西安相继落成。GE医疗作为国内高端医疗器械的龙头企业近年来一直在推进国产进程。

图表 22 GE医疗健博会展台

东芝ct怎么样行研 | CT整机与关键部件行业深度研究报告_https://www.jmylbn.com_新闻资讯_第31张

资料来源:GE医疗官网,智银全球生物医药资料库

2023年4月10日,武汉 ——GE医疗携17款创新影像、生命关爱设备及系列数字化解决方案亮相2023年世界大健康博览会(以下简称:健博会),其中超高端五维全息PET/CT——Discovery Future和国产妇产超声Voluson紫金10,因其融合全球智慧及针对中国临床诊疗需求的创新而被参展观众誉为GE医疗展台的“双子星”。

在刚刚闭幕的第87届中国国际医疗器械博览会(CMEF)上,GE医疗携23款先进的医疗科技和国产创新成果亮相,其中中国研发制造的新品有18款之多。此次是该企业历届参展面积最大、国产成果最多、高端设备最中国的一次出展,也是GE医疗于今年1月4日正式从GE集团拆分、并在美国纳斯达克股票交易所成功上市后,首次以独立企业身份参展CMEF。

图表23 GE医疗CMEF展台上展示的超高端256排CT——Revolution CT Power

东芝ct怎么样行研 | CT整机与关键部件行业深度研究报告_https://www.jmylbn.com_新闻资讯_第32张

资料来源:智银全球生物医药资料库

Revolution CT Power 采用GE医疗最为领先的16 厘米宽体宝石高清探测器,CT 旋转360 度扫描即可实现人体单器官全覆盖;应用新一代高能量子球管(全新液态金属轴承球管)与 瞬切高压发生器实现同步双瞬切的全新能谱成像能力,构成“影像链Power ”,配合其“人工智能Power”,让Revolution CT Power 在心脏、神经、肿瘤等临床应用领域更进一步,尤其是双瞬切能谱成像技术,让临床对疾病与化学元素之间的关系进行更深一层探索,实现更精准定量,发现更早期的微小病灶,助力重大疾病早期精准诊疗。

在CT设备的发展趋势上,GE医疗认为,16cm宽体探测器是超高端CT的必备技术标准之一,能谱成像是CT影像技术通向未来的必经之路,同时具备这两项能力的CT是可以更好服务临床精准CT影像诊断的标准超高端CT设备。

3.3.2 西门子

西门子医疗(Siemens Healthineers)是全球知名的医疗科技公司, 130年来,一直引领着医疗科技的创新。作为全球医疗技术领域的佼佼者,不仅拥有深厚的技术积累和研发实力,而且始终致力于创新和卓越,为医疗机构提供前沿的解决方案和设备。西门子医疗不仅投资于技术研发,还与全球各地的医疗专家和研究机构紧密合作,共同探索医疗领域的新方法和新思路。

作为全球医疗解决方案最大的供应商之一,西门子医疗不断加强自身在影像诊断领域的产品组合,帮助全球医疗服务供应商实现临床卓越、运营高效和财务优益的目标。旗下的双源 CT设备、磁共振/核磁共振设备及医用x线设备为医疗行业解决了众多临床难题。

图表24 西门子医疗亮相2023中国医学装备大会暨医学装备展览会

东芝ct怎么样行研 | CT整机与关键部件行业深度研究报告_https://www.jmylbn.com_新闻资讯_第33张

资料来源:西门子医疗官网,智银全球生物医药资料库

西门子医疗紧跟数字化医疗步伐,近几年深耕在CT设备的数字化转型上。西门子医疗于2023年4月26日亮相2023中国医学装备大会暨医学装备展览会。此次展会,西门子医疗分享了公司“国智创新”本土战略下最新的国产力作,其中包括阿凡达双源CT等诸多公司目前超高端及高端影像诊断产品和解决方案。超高端国产阿凡达双源CT传承了双源CT的核心技术,把双源CT的标准化和高效化扫描提升到全新的水平。同时,该设备搭载最新的人工智能技术和深度学习算法,实现了从软硬件到临床应用的多维创新,将全方位助力医院数字化转型和急诊急救“五大中心”建设。

3.3.3 飞利浦

荷兰皇家飞利浦公司是一家领先的健康科技公司,致力于在从健康的生活方式及疾病的预防、到诊断、治疗和家庭护理的整个健康关护全程,提高人们的健康水平,并改善医疗效果。公司目前在诊断影像、图像引导治疗、病人监护、健康信息化以及消费者健康和家庭护理领域处于领先地位。

飞利浦医疗CT机系列产品涵盖CT扫描仪、低剂量CT、多层CT扫描仪、多层螺旋CT、彩色光谱CT等,产品具有剂量低、球管优质、扫描快、CT成像高清等特点,有助于医生快速开展临床诊疗。

图表25 飞利浦医疗CT系列产品-Brilliance CT Big Bore

东芝ct怎么样行研 | CT整机与关键部件行业深度研究报告_https://www.jmylbn.com_新闻资讯_第34张

资料来源:飞利浦医疗官网,智银全球生物医药资料库

总的来说,CT整机龙头企业近几年的发展趋势以CT设备数字化转型为主,研发方向是结合AI技术和CT设备,以实现诊断治疗的整理解决方案。

东芝ct怎么样行研 | CT整机与关键部件行业深度研究报告_https://www.jmylbn.com_新闻资讯_第3张

四、CT整机及核心部件国内竞争格局


4.1 上下游剖析及产业链现状

国产CT设备以中低端市场为主,但是有国产替代加快的趋势。中国厂商与进口厂商存在技术代差,中国64排以上CT市场基本由进口厂商垄断,国产CT主要为中低端产品。

除此之外,部分国内CT品牌的核心部件仍然主要依赖进口,这正是国家大力推动核心零部件自主可控、解决卡脖问题的原因,国内做球管的品牌其实很多,但是客观来讲,工艺和国外的进口品牌仍有一定差距,需要时间去提升。

根据国内多家CT厂商上市招股书及相关文件披露,国外品牌球管供应商连续多年稳居其前二大供应商,我国整机厂CT球管市场的95%以上被飞利浦当立和万睿视收入囊中。

但在政策推动下,国产高端CT有望迎来高速增长的黄金时期。

4.2 产业链上游:核心部件企业

这两年多,CT球管领域发生了6起投融资,资金都超千万元人民币。获得融资的企业中,除了生产制造传统CT球管的思柯拉特、昆山医源、智束科技、昆山益腾,还出现了能生产制造碳纳米管冷阴极的麦默真空和傲雷科技,市场多点开花。

图表26 CT领域投融资时间

东芝ct怎么样行研 | CT整机与关键部件行业深度研究报告_https://www.jmylbn.com_新闻资讯_第36张

资料来源:智银全球生物医药资料库

4.2.1 瑞能医疗-球管

珠海瑞能真空电子有限公司是医疗影像诊断设备CT核心部件-X射线管组件(CT球管)的全方位医疗解决方案提供者。公司筹建于2005年,总部位于广东珠海,是高举“CT球管+中国造”大旗的中国民族品牌CT球管的践行者。瑞能医疗已建立了研发、生产、营运三个中心和4500㎡的中国高端医疗设备CT球管及技术的产业化示范基地。

瑞能医疗是国内首家实现CT球管国产化的高新技术企业。自2013年首次完成自主知识产权的国产CT球管注册上市以来,珠海瑞能目前已实现5.2M以下CT球管系列产品的国产化,且已有上百只国产CT球管在医院临床应用。

图表27 瑞能CT球管

东芝ct怎么样行研 | CT整机与关键部件行业深度研究报告_https://www.jmylbn.com_新闻资讯_第37张

资料来源:瑞能医疗官网,智银全球生物医药资料库

4.2.2 昆山医源-球管

昆山医源医疗技术有限公司于2018年成立,总部位于江苏昆山,注册资本2亿元人民币,未来继续投资约5亿元人民币。公司现有近2000平米的X射线管芯及X射线管组件的研发及生产线,配备有专业的10000级洁净间进行管芯的装配。在建的研发及生产场地约10000平米,建成后将具备年产5000只以上X射线管的能力。 

公司于2014年初开始5MHU国产高能医用CT球管的研制工作。2016年6月15日,公司与工信部签署了《医用5 MHU以上高能X射线管》强基工程项目,项目实施年限为三年。公司产品于2019年1月获得医疗器械注册证。2020年3月17日,昆山医源医疗技术有限公司生产的5.3 MHU CT球管入选中国医学装备协会公布的第5批新冠肺炎疫情防治急需医学装备目录,并在疫情期间参与多家医院紧急CT球管安装使用。

今年9月,昆山医源受邀参与2023中国医疗器械产业峰会暨国药器械生态大会,并与国药医工签署生态合作战略协议。

图表28 昆山医源8MHU系列CT球管

东芝ct怎么样行研 | CT整机与关键部件行业深度研究报告_https://www.jmylbn.com_新闻资讯_第38张

资料来源:昆山医源官网,智银全球生物医药资料库

4.2.3 霍夫曼-球管

苏州霍夫曼电子科技有限公司成立于2022年7月,是一家专注于高端医用核心部件X射线球管研发和制造的企业。公司核心团队于1986年开始从事X射线球管相关研发和贸易,在1986年-2000年期间获得了德国耐固家族所有技术专利。在2010年,技术团队成功研发中国第一支玻璃CT X射线球管,并于2011年成功申请了国内专利。2011年至2020年间,技术团队受邀参加了国家工信部、卫计委联合举办的国产医疗成果展,同时实现了X射线球管批量化生产。2021年至2023年间,团队成立了霍夫曼(苏州)电子科技有限公司,同时和山东第一医科大学附属球管研究所达成了合作协议。目前公司已实现球管量产,相比同类型产品呈现出先进的技术工艺:可匹配任何厂家管套型号、轴承报死率低于20%、管内真空率高出30%、成品率>80%、毛利率>60%、耐用度高出10%、维护成本降低20%。公司产品布局覆盖中低端和中高端球管,市场应用主要集中在64排5.3MHU以下的中低端球管。

霍夫曼拥有二十余载技术经验累积、强大的合作机构(中国电科)和独特的盈利模式(中低端医疗球馆替代、工业损伤探测和海外OEM),同时产品覆盖全品牌中低端医用X射线诊疗设备。霍夫曼聚焦球管产业痛点,立志做到医疗用球管制造的国产替代、成为中国最专业的高端球馆制造商。

图表29 霍夫曼产品市场分析

东芝ct怎么样行研 | CT整机与关键部件行业深度研究报告_https://www.jmylbn.com_新闻资讯_第39张

资料来源:霍夫曼,智银全球生物医药资料库

4.2.4 博思得-高压发生器

苏州博思得电气有限公司成立于2015年,实现了X光高压发生器领域的多项技术突破,解决了“卡脖子”技术难题。公司已经已经发展成为国内X光高压发生器领域头部企业,产品覆盖DR、CT、C型臂、乳腺、口腔等多个领域,也是国内成功打破国外CT高压发生器和乳腺X光机高压发生器垄断的企业之一。

今年6月,博思得喜获由TÜV南德意志集团(简称TÜV南德,公告机构代号:0123)签发的欧盟CE MDR证书,这是全球X射线高频高压发生器行业的首张CE MDR证书。本次MDR证书的取得,意味着博思得产品可顺利进入欧盟27国,也为其打开亚太、中东、拉美等国家市场提供了品质背书。

图表30 博思得MDR证书

东芝ct怎么样行研 | CT整机与关键部件行业深度研究报告_https://www.jmylbn.com_新闻资讯_第40张

资料来源:博思得官网,智银全球生物医药资料库

博思得CT高压发生器五大特点:

一,功率范围广:博思得已推出42kW,50kW, 80kW CT高压发生器,多家客户已完成集成并量产,130kW CT高压发生器也即将完成开发。全系可采用碳化硅第三代功率半导体,实现更高的逆变频率。

二,阳极接地技术:博思得已成功开发移动CT及头颅CT高压发生器,其中移动CT和头颅CT均采用140kV阳极接地技术,体积小巧,功率密度高。

三,能谱功能:博思得是国内首家实现全系列CT高压发生器具备能谱功能的厂家。作为双能控制的核心技术,博思得在kV快速切换时间小于100µs,该技术目前达到同类产品领先水平。

四,全系CT高压发生器都可以支持液态金属轴承球管。

五,绝缘等级高:博思得CT高压发生器绝缘等级达到180kV,有效的提高了产品的可靠性。

图表31 博思得PSG-HR/I系列产品,集成高压发生器和电源分配单元的功能与一体

东芝ct怎么样行研 | CT整机与关键部件行业深度研究报告_https://www.jmylbn.com_新闻资讯_第41张

资料来源:博思得官网,智银全球生物医药资料库

4.2.5 忱芯科技-高压发生器

忱芯科技成立于2020年,创立缘起于一场关于“寻找中国半导体”的探讨,顺应国家发展大战略,忱芯科技聚焦于第三代半导体材料及器件的突破,将夯实“大国芯路”作为核心使命,实现创新驱动发展,以科技变革重塑国际半导体产业格局。

近日,碳化硅核心功率部件领跑者忱芯科技UniSiC发布了“瞬影”系列又一款匠心之作。此款42kW 168kV碳化硅双能一体式CT高压发生器,从外形上与目前主流CT机型高压发生器Pin to Pin兼容,但是性能参数上却大有乾坤。kV上升和下降时间小于200微秒,比目前市场占有率最高的美国同款产品快约100倍,此外,通过自研超低杂感碳化硅功率半导体模组,极低分布电容绝缘封装以及500kHz超高频精密控制,可实现80kV与140kV高速切换,切换时间小于150微秒,赋能CT系统双能成像。不仅打破了CT高压发生器全部依赖美国进口的局面,真正填补国内空白,同时,产品性能指标国际领先,助力中国造民族品牌CT开创能谱成像新纪元。

图表32 瞬影42kW 168kV碳化硅双能一体式CT高压发生器

东芝ct怎么样行研 | CT整机与关键部件行业深度研究报告_https://www.jmylbn.com_新闻资讯_第42张

资料来源:动脉网,智银全球生物医药资料库

4.2.6 潽驱科技-高压发生器

潽驱科技有限公司成立于2023年,成员均来自业内知名厂商核心部件事业部,团队拥有领先的高压发生器技术及整机核心部件配合经验。产品覆盖医疗、安检、工业等领域,核心技术自主,向上支持客户创新迭代、向下兼容外资产品替换。公司目前建成研发和试产中心,已成功研发多款高压发生器工程样机,目标覆盖全部主流医疗CT机型号。

此外,潽驱科技围绕差异化高性能产品和其独有的数字服务粘性,对不同市场竞品采用不同策略。力求满足客户一站式采购需求,实现高端到低端的差异化竞争。增值业务包括数字孪生,打造整机深度物联网,用于预测和监控球管的使用情况。未来,公司将充分利用整机产品思维优势,以独家数字化功能、利用技术积累和快速迭代推出高附加值产品,提高部件国产化比例,致力成为国内领先、国际知名的X光影像高压发生器供应商。

图表33 潽驱科技工业高压射线源

东芝ct怎么样行研 | CT整机与关键部件行业深度研究报告_https://www.jmylbn.com_新闻资讯_第43张

资料来源:潽驱科技,智银全球生物医药资料库

4.2.7 明峰医疗-探测器

明峰医疗系统股份有限公司成立于2011年,是一家专注于医学影像设备研发、生产、销售及技术服务的高新技术企业,致力于为全球医疗机构提供优质的产品和服务。

公司在CT探测器技术、基于SiPM的PET探测器技术、CT和PET/CT图像重建技术、智能工作流技术、智能点对点动态探测器温控技术、探测器噪声抑制技术等方面积累了一系列技术成果,先后承担科技部多个“十二五”国家支撑项目和“十三五”国家重点研发专项。

因为宝石探测器发明人江浩川博士和明峰医疗,我国打破了国外品牌的闪烁体配方和工艺垄断,也实现CT探测器的完全独立自主。

1)在中科院宁波所时,作为科学家的江浩川博士,领导开发了性能媲美宝石闪烁体:Superlight,具有高密度、快衰减、高光输出、短余辉及环境友好等特点,是目前我国唯一应用在CT的高性能闪烁体,打破了国外技术垄断。

2)在明峰医疗时,作为企业家的江浩川博士,又和研发团队将首款国产CT探测器闪烁材料实现了产业化应用,明峰医疗神光探测器成为首款国产独立自主研发的探测器,更成为明峰高端CT的核心卖点。

图表34 使用神光探测器的明峰医疗CT设备

东芝ct怎么样行研 | CT整机与关键部件行业深度研究报告_https://www.jmylbn.com_新闻资讯_第44张

资料来源:明峰官网,智银全球生物医药资料库

4.3 产业链中游:CT整机龙头企业

4.3.1联影医疗

公司于2011年成立,由上海联汇智投资管理有限公司与张强共同设立。在8年的发展间,公司持续进行高强度研发投入,致力于攻克医学影像设备、放射治疗产品等大型医疗装备领域的核心技术。

联影医疗主营业务为高端医学影像及放射治疗领域,主要产品包括X射线计算机断层扫描系统(CT)、磁共振成像系统(MR)、X射线成像系统(XR)、分子影像系统(PET/CT、PET/MR)、医用直线加速器系统(RT)以及生命科学仪器等产品。

公司研发的多款产品创造了行业或国产“首款”:行业首款具有4D全身动态扫描功能的PET/CT产品uEXPLORER(Total-body PET/CT),2018年获英国物理世界杂志评选的“全球十大技术突破”称号。

图表35 uExplorer

东芝ct怎么样行研 | CT整机与关键部件行业深度研究报告_https://www.jmylbn.com_新闻资讯_第45张

资料来源:联影官网,智银全球生物医药资料库

行业首款诊断级CT引导的一体化放疗加速器uRT-linac一体化CT直线加速器等产品。

图表36 uRT-linac 506c

东芝ct怎么样行研 | CT整机与关键部件行业深度研究报告_https://www.jmylbn.com_新闻资讯_第46张

资料来源:联影官网,智银全球生物医药资料库

在CT领域:公司已实现CT主要核心部件的自研自产。包括探测器、球管、高压发生器等核心部件,以及重建优化算法及后处理方案等软件解决方案。

4.3.2 东软医疗

东软医疗系统股份有限公司(以下简称“东软医疗”或“公司”)成立于1998年,总部位于辽宁沈阳。公司定位于以影像设备为基础的临床诊断和治疗全面解决方案提供商,拥有数字化医学诊疗设备(CT、 MRI、 DSA、GXR、 超声、PET/CT、 RT及设备核心组件)、MDaaS(医疗设备和医疗影像数据服务)平台、设备服务与培训、体外诊断设备及试剂四大业务线。

东软医疗作为国产医学影像发展史的里程碑式企业,从1997年研制出中国第一台CT至今,相继推出了业内多款“第一台”产品,引领国产医学影像技术创新发展。今年,适逢这家国产影像骄子成立25周年,其自主打造的多款高端、超高端影像产品相继发布,全面展示了25年持续创新所涌现的技术飞跃和最新成果。

图表37 NeuViz Glory+耀世系列CT

东芝ct怎么样行研 | CT整机与关键部件行业深度研究报告_https://www.jmylbn.com_新闻资讯_第47张

资料来源:东软官网,智银全球生物医药资料库

在高端CT领域,东软医疗在今年5月推出了NeuViz Glory+耀世系列CT,实现了高转速极限,成为全球首台0.235s全身螺旋CT。据悉,作为一项硬核指标,转速越高意味着其成像能力可以达到更高的精度。临床之中,使用较快的转速可以加快扫描速度,减少对运动伪影的敏感性,获取高精度影像。

基于光子计数探测器是目前行业内公认的下一代CT设备,其采用先进半导体材料的光子计数探测器比传统能量积分探测器,在图像质量和降低辐射剂量上有巨大的提升。东软医疗大约在2015年就开始了光子计数CT的研发,其相应产品目前也在积极进行临床试验与注册审批的准备中,即将开启最终的落地冲刺。

东芝ct怎么样行研 | CT整机与关键部件行业深度研究报告_https://www.jmylbn.com_新闻资讯_第3张

五、市场预测及结语


5.1 发展前景

近年来,针对医疗器械行业的相关政策和关于促进民营企业以及基层医疗的发展的政策不断推出,民营企业及基层医疗的发展扩大了中国CT行业的市场规模。

一方面,国家对医疗影像设备安全方面比较重视,监管越来越精细化,严格化。另一方面,国家政策在促进医疗影像行业国产化、高端化发展。未来,随着相关政策等不断的优化,医疗器械行业中创新医疗器械的研发与制造将推动CT行业进入新的发展时期。

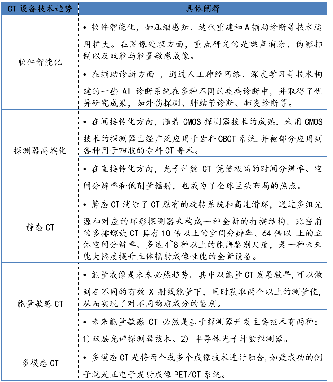
5.1.1 技术趋势

全球互联网技术的创新正在改变传统医疗器械行业市场。目前,CT设备以融合影像技术为主要手段,把MRI、CT、超声、核医学等多种显微技术有机结合,形成多学科信息交流的融合平台,实现CT设备的全面化应用,增强临床的诊断效果和能力。同时CT设备在智能化、探测器高端化方面进行探索。未来将会发展静态CT、能量敏感CT、多模态CT等新型CT设备。

图表38 CT设备发展趋势

东芝ct怎么样行研 | CT整机与关键部件行业深度研究报告_https://www.jmylbn.com_新闻资讯_第49张

资料来源:洞见研报,智银全球生物医药资料库

5.1.2 国内进口替代

国内CT设备制造商通过技术创新和研发投入,不断提升产品质量和性能,并满足国内医疗需求。目前许多国内制造商已经能够生产出与国外品牌相媲美甚至超越的产品,包括高性能CT设备、多层螺旋CT设备等。

为打破外资医疗器械企业占据国内市场的局面,近年来国家多个部门释放了加快医疗器械国产化进程的信号,鼓励使用国产器械,遴选优秀国产品类,替代医院进口设备。

2021年,新修订的《医疗器械管理条例》正式实施。新政策鼓励医疗器械创新发展,将医疗器械创新纳入政策发展重点,优先审评审批创新医疗器械;鼓励企业、高等学校、科研院所、医疗机构等合作开展医疗器械的研究与创新,加强医疗器械知识产权保护;鼓励创新器械试验;优化备案、审批程序,缩短产品上市周期等方面提高国产产品市场占有率,加快推进医疗器械产品进口替代。

CT球管作为核心高值耗材,随着国内CT设备市场渗透率的持续提升,国内自产及替代CT球管厂商的逐步切入,国内CT球管自主化进程或将加速。

此外,随着国内医疗体系和医保制度的不断完善,对CT设备的市场需求也不断增加。相对较低的价格和国内制造商的积极服务态度,使得国内CT设备成为医疗机构的首选,将进一步推动了国内对CT设备的进口替代。

5.1.3 高端设备出口趋势

根据华经产业研究院统计数据,中国高端CT设备的出口量在近年来呈现稳定增长的趋势。截至2022年1-7月我国CT扫描仪出口金额为3.62亿美元,同比增长4.29%。

图表 39 2015-2022年7月我国CT扫描仪进出口金额统计

东芝ct怎么样行研 | CT整机与关键部件行业深度研究报告_https://www.jmylbn.com_新闻资讯_第50张

资料来源:智银全球生物医药资料库

在各种因素的驱动下,预计中国高端CT设备的出口量将继续保持增长势头。

图表 40 高端CT设备出口驱动因素

东芝ct怎么样行研 | CT整机与关键部件行业深度研究报告_https://www.jmylbn.com_新闻资讯_第51张

资料来源:智银全球生物医药资料库

5.2 需求预测

根据国家统计局统计,2022年末,60岁及以上人口为28004万人,占19.8%,其中65岁及以上人口为20978万人,占14.9%。与2021年相比,60岁及以上人口增加1268万人,比重上升0.9个百分点;65岁及以上人口增加922万人,比重上升0.7个百分点。人口老龄化进一步加深是推动CT行业需求增长的主要因素之一。同时随着我国经济高速发展、民众健康意识的提高,医疗保健服务的需求持续增加以及医疗机构的扩张,国内市场对高品质医学影像的需求相应快速增长,逐步成为CT行业发展的关键驱动因素。

图表41 CT行业发展的关键驱动因素

东芝ct怎么样行研 | CT整机与关键部件行业深度研究报告_https://www.jmylbn.com_新闻资讯_第52张

资料来源:智银全球生物医药资料库

综上所述,未来CT行业的需求预测将继续保持增长态势。人口老龄化、医疗技术进步和医保政策改革将推动CT设备的需求增加,同时制造商持续的技术创新和市场投入也将为市场带来更多机会。

5.3 结语

CT行业前景广阔,但竞争也激烈,行业参与者应密切关注市场需求和技术趋势,加大研发力度,提高产品质量和服务水平。同时,积极开拓新市场,加强合作与合作共赢,以确保行业持续发展和未来投资的回报。

图表42  CT行业发展建议

东芝ct怎么样行研 | CT整机与关键部件行业深度研究报告_https://www.jmylbn.com_新闻资讯_第53张

资料来源:智银全球生物医药资 


免责声明


本报告仅供智银资本(以下简称“本公司”)的客户使用。本公司不会因接收人收到本报告而视其为客户。


本报告是基于本公司认为可靠的已公开信息,但本公司不保证该等信息的准确性或完整性。本报告所载的资料、工具、意见及推测只提供给客户作参考之用,并非作为或被视为出售或购买证券或其他投资标的的邀请或向人作出邀请。


客户应当认识到有关本报告的相关推荐等只是研究观点的简要沟通,需以本公司刊载的完整报告为准。


本报告所载的资料、意见及推测仅反映本公司于发布本报告当日的判断,本报告所指的证券或投资标的的价格、价值及投资收入可能会波动。在不同时期,本公司可发出与本报告所载资料、意见及推测不一致的报告。


客户应当考虑到本公司可能存在可能影响本报告客观性的利益冲突,不应视本报告为作出投资决策的惟一因素。本报告中所指的投资及服务可能不适合个别客户,不构成客户私人咨询建议。本公司未确保本报告充分考虑到个别客户特殊的投资目标、财务状况或需要。本公司建议客户应考虑本报告的任何意见或建议是否符合其特定状况,以及(若有必要)咨询独立投资顾问。


在任何情况下,本报告中的信息或所表述的意见并不构成对任何人的投资建议。在任何情况下,本公司不对任何人因使用本报告中的任何内容所引致的任何损失负任何责任。


若本报告的接收人非本公司的客户,应在基于本报告作出任何投资决定或就本报告要求任何解释前咨询独立投资顾问。



(完)


欢 迎 转 发 至 朋 友 圈 


内容来源 | 智银

编辑整理 | 协会秘书处


免责申明 | 本文为转载,广东省医疗器械行业协会不对所包含内容的准确性及观点负责。如涉及版权问题请联系公众号,我们将立即处理,以保障各方权益。谢谢大家的关注。


东芝ct怎么样行研 | CT整机与关键部件行业深度研究报告_https://www.jmylbn.com_新闻资讯_第54张


觉得内容还不错的话,给我点个“在看”呗

东芝ct怎么样行研 | CT整机与关键部件行业深度研究报告_https://www.jmylbn.com_新闻资讯_第55张