pvp手术怎么麻醉指南丨急性症状性骨质疏松性胸腰椎压缩骨折椎体强化术治疗指南(2025版)

新闻资讯2026-04-21 00:31:08
pvp手术怎么麻醉指南丨急性症状性骨质疏松性胸腰椎压缩骨折椎体强化术治疗指南(2025版)_https://www.jmylbn.com_新闻资讯_第1张


引用本文

郑博隆,梅伟,高延征,等. 急性症状性骨质疏松性胸腰椎压缩骨折椎体强化术治疗指南(2025版)[J]. 中华创伤杂志,2025,41(09):805-818.

DOI:10.3760/cma.j.cn501098-20250416-00220


通信作者

  • 贺宝荣,Email:hebr888@163.com;

  • 闫亮,Email:Henry_yanliang@163.com;

  • 许正伟,Email:irenewayne@126.com;

  • 惠华,Email:huihua-1972@163.com;

  • 杨惠林,Email: suzhouspine@163.com

摘  要

急性症状性骨质疏松性胸腰椎压缩骨折(acute symptomatic osteoporotic thoracolumbar fracture,ASOTLF)可导致慢性腰背部疼痛、脊柱后凸畸形、肺功能障碍、活动能力丧失甚至危及生命。椎体强化术是目前主流的治疗方法。2019年,由《中华创伤杂志》编辑委员会和中国医师协会骨科医师分会脊柱创伤学组牵头制订《急性症状性骨质疏松性胸腰椎压缩骨折椎体强化术临床指南》。如今已过去6年,随着临床诊疗技术的发展,相关领域的研究证据也在不断增加,使得2019版指南的内容须加以更新。为此,由中国医师协会骨科医师分会脊柱创伤学组、中国人体健康科技促进会脊柱健康专业委员会、陕西省医师协会骨科微创专业委员会组织国内相关领域专家,根据最新的循证医学证据制订《急性症状性骨质疏松性胸腰椎压缩骨折椎体强化术治疗指南(2025版)》。本指南中,沿用2019版指南的3条推荐意见并更新推荐强度,新增12条推荐意见,从诊断、疼痛管理、治疗方案选择、术后并发症预防、抗骨质疏松治疗和术后康复等6个方面提出相关推荐建议,旨在为各级医院规范开展椎体成形术相关治疗ASOTLF提供参考。

前  言

随着我国进入老龄化社会,骨质疏松症及由此导致的脆性骨折成为日益突出的问题。脊柱骨折约占骨质疏松性骨折的50%,急性症状性骨质疏松性胸腰椎压缩骨折是最常见的一类骨质疏松性脊柱骨折,发病部位以胸腰段(T11~L2)为主,这与该部位承受应力大有关。ASOTLF多由弯腰、咳嗽等低能量损伤诱发,在50岁以上女性中约1/3发病,且随人口老龄化呈上升趋势。这类骨折如果治疗不及时或不恰当,可导致慢性腰背部疼痛、脊柱后凸畸形、活动能力丧失等,甚至危及生命。而椎体强化术,因其微创性、安全性和有效性,在治疗ASOTLF方面得到广泛应用。2019年,在美国骨科医师学会(AAOS)制订的指南 基础上,由《中华创伤杂志》编辑委员会和中国医师协会骨科医师分会脊柱创伤学组牵头制订中国《急性症状性骨质疏松性胸腰椎压缩骨折椎体强化术临床指南》。该指南针对ASOTLF诊断和治疗方面的11个问题提出不同级别的推荐意见。如今已过去6年,随着临床诊疗技术的发展,该领域的研究证据也在不断增加,使得2019版指南的部分内容须加以更新。为此,由中国医师协会骨科医师分会脊柱创伤学组、中国人体健康科技促进会脊柱健康专业委员会、陕西省医师协会骨科微创专业委员会组织相关领域专家,根据最新的循证医学证据制订《急性症状性骨质疏松性胸腰椎压缩骨折椎体强化术治疗指南(2025版)》(以下简称“本指南”),其中3条推荐意见沿用2019版指南并更新推荐强度,12条推荐意见为新增。本指南从诊断、疼痛管理、治疗方案选择、并发症预防、抗骨质疏松治疗和术后康复6个方面提出相关推荐建议,旨在为各级医院规范开展ASOTLF椎体成形术相关治疗提供参考。

指南制订流程

1.1 指南发起单位

本指南由中国医师协会骨科医师分会脊柱创伤学组、中国人体健康科技促进会脊柱健康专业委员会和陕西省医师协会骨科微创专业委员会共同发起,西安交通大学附属红会医院和河南省人民医院牵头制订。制订过程符合《中国制订/修订临床诊疗指南的指导原则(2022版)》与美国医学科学院与世界卫生组织指南制订手册对于临床实践指南构建的概念与过程框架。

1.2 指南工作组组建

指南工作组于2024年10月成立,下设指导委员会、专家组、秘书组和外审专家组4个工作组。所有成员经过严格的遴选,以确保其专业背景、经验和独立性。指南工作组由从事临床医疗和(或)管理工作10年及以上、具有丰富脊柱外科临床实践经验、副高及以上职称、有一定科研能力的人员组成。

1.2.1 指导委员会

指导委员会由6名中国医师协会骨科医师分会脊柱创伤学组、中国人体健康科技促进会脊柱健康专业委员会和陕西省医师协会骨科微创专业委员会中的资深专家构成。主要职责包括:(1)确定本指南的主题和大纲;(2)组建指南专家组、秘书组及外审专家组,并管理利益冲突声明;(3)制订指南工作的流程安排。

1.2.2 专家组

从中国医师协会骨科医师分会脊柱创伤学组、中国人体健康科技促进会脊柱健康专业委员会和陕西省医师协会骨科微创专业委员会委员中组建专家组20名,涵盖国内脊柱外科领域的一线专家,主要负责审核指南定义的临床问题,就草拟的推荐意见予以表决和提出修改意见并确定终稿。

1.2.3 秘书组

由5名具有循证医学背景和科研能力的人员组成。主要职责:(1)完成指南注册;(2)撰写指南计划书并投稿;(3)将临床问题规范化并组织问卷调查;(4)起草、修订和完善指南;(5)组织线上或线下的指南会议。

1.2.4 外审专家组

由4名从事脊柱外科领域研究且与本指南无利益冲突的专家组成外审专家组。主要负责评估指南所涉及问题及推荐意见的科学性和适用性,并对重要决策作出最终抉择。

1.3 指南注册

本更新版指南已在国际实践指南注册与透明化平台完成注册(注册号:PREPARE-2025CN200),该平台尚未见与本指南主题相同或相关的注册记录。

1.4 利益冲突声明与处理

参与指南编订工作的所有成员需对利益关系作出声明,并签署、完成利益声明表。秘书组对所有成员是否适宜参与本指南的制订进行综合评估。所有作者声明无任何利益冲突。

1.5 临床问题的调研与确定

指南主要的作用是解决临床实践中遇到的临床问题。因此,本指南工作组通过第1轮开放性问卷调查收集到32份问卷共计43个临床问题。对收集到的43个临床问题进行汇总去重后,最终得到19个临床问题。通过第2轮专家函询,对19个临床问题再次解构、删减和合并,最终确定15个临床问题。

1.6 文献检索过程

按照患者群体、干预措施、对照、结局指标、研究类型(PICOS)原则构建临床问题,并根据构建的临床问题进行证据检索。以“spine”“vertebral body”“thoracic”“lumbar”“thoracolumbar”“osteoporosis”“osteoporotic”“fracture”“compression fracture”“vertebral collapse”“vertebroplasty”“kyphoplasty”“vertebral augmentation”“脊柱”“椎体”“胸椎”“腰椎”“腰胸椎”“骨质疏松”“骨折”“压缩性骨折”“椎体塌陷”“椎体成形术”“椎体后凸成形术”“椎体强化术”作为关键词,分别检索PubMed、EmBase、Web of Science、Sinomed、Cochrane Library、中国知网、万方数据知识服务平台、维普数据库。检索时限为2019年1月1日至2025年1月31日。

文献纳入标准:(1)研究内容与ASOTLF椎体强化术相关;(2)研究对象为成人;(3)研究类型包括系统评价、Meta分析、随机对照试验(RCT)研究、队列研究、病例对照研究、病例系列研究、病例报告等;(4)文献类型为临床论著、系统综述和指南。文献排除标准:(1)内容重复及无法获得全文;(2)内容与题目严重不符。共检索出英文文献2 795篇,中文文献4 328篇。专家组对以上文献进行题目排除、摘要排除、全文排除、参考文献追踪,最终纳入证据文献92篇,其中英文文献80篇,中文文献12篇。

根据2篇发表在《Lancet》和1篇发表在《Trials》的Ⅰ级证据文献,将ASOTLF的病程定义为伤后6周内。因此,本指南的患者纳入标准:(1)病程在伤后6周内;(2)T1~L5椎体压缩骨折;(3)骨质疏松,T值≤-2.5 SD(双能X线吸收测定法)或骨密度≤80 mg/cm3(定量CT法)。患者排除标准:(1)未成年人骨折;(2)病理性骨折;(3)合并神经损伤的胸腰椎骨折;(4)合并强直性脊柱炎的胸腰椎骨折。

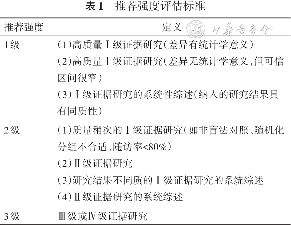
1.7 文献证据等级评定和推荐强度

延续AAOS制订的指南中使用的文献证据等级评定标准和推荐强度标准。本指南采用的文献证据等级评定标准如下:Ⅰ级,前瞻性随机对照研究;Ⅱ级,前瞻性非随机对照研究;Ⅲ级,回顾性病例对照研究;Ⅳ级,病例系列报告。推荐强度分为3级,从1级至3级依次递减。见表1。对于某一条推荐意见,Ⅰ级证据研究所得出的结论的优先级最高,其次是Ⅱ级、Ⅲ级和Ⅳ级证据研究,该推荐意见的推荐强度以最高证据等级的研究为准。

pvp手术怎么麻醉指南丨急性症状性骨质疏松性胸腰椎压缩骨折椎体强化术治疗指南(2025版)_https://www.jmylbn.com_新闻资讯_第2张

1.8 推荐意见形成

具有循证医学背景与实践经验的专家进行文献筛选和等级评定,指南的编制过程保持透明和独立,以确保建议的科学性和公正性。2025年1月至2025年6月,指导委员会组织中国医师协会骨科医师分会脊柱创伤学组专家进行3次讨论,目的是根据目前证据水平,通过初步文献审查陈述来分析预先编制的初稿,以便通过一次全面的投票会议提出建议和初步条目。会议审查已检索的证据,并通过全体专家评估其在ASOTLF椎体强化术中的推荐强度。本指南使用者为所有参与ASOTLF椎体强化术的人员,如临床医师、手术护士、术中影像医师等;目标应用人群为ASOTLF患者。

1.9 推荐意见的外审及批准

秘书组在形成最终版的指南草案后,先进行外审专家组的同行评审流程,根据外审专家的意见进行汇总和整合,重新修订部分推荐意见,并提交指导委员会进行最后审核,经审定及批准后发布。

1.10 指南的发布、更新及修订

指南的中文全文发表在《中华创伤杂志》上,并计划在5年内根据临床问题的增补情况和检索证据更新情况,适时对本指南的推荐意见进行补充和更新,以确保指南的时效性和准确性。

ASOTLF椎体强化术治疗的推荐意见

2.1 ASOTLF的诊断

推荐意见1:ASOTLF的诊断应结合临床症状、体征、骨密度和影像学检查( 推荐强度:3级)。

共纳入文献证据3项,其中Ⅲ级证据2项,Ⅳ级证据1项。

ASOTLF病程为伤后6周内,多为轻微外力损伤所致,典型的临床症状是腰背部疼痛,改变体位时疼痛加剧。体检时相应节段的棘突会出现明显压痛和叩击痛。同时,要对患者行骨密度检查,根据双能X线吸收测定法,T值≤-2.5 SD;或定量CT法,骨密度≤80 mg/cm3。在影像学检查方面,若仅依靠X线或CT检查来加以判断,往往难以确切地区分新鲜骨折与已经畸形愈合的陈旧性骨折,且骨质疏松性压缩骨折大多由轻微外力所致,骨折椎体在形态上的改变并不十分明显,导致误诊与漏诊率高达13.1%~29.4%。而MRI检查可以有效降低漏诊率和误诊率,明确责任椎体,故术前应常规行MRI检查。在MRI影像中,新鲜椎体骨折在T1WI像上呈低信号,在T2WI像上呈等信号或高信号,在STIR像上呈高信号。

推荐意见2:所有ASOTLF应行胸椎及腰椎MRI检查明确责任椎体,若无法行MRI检查,可行单光子发射计算机断层摄影术(SPECT)或SPECT/CT检查( 推荐强度:3级)。

共纳入文献证据5项,均为Ⅲ级证据。

对于ASOTLF,精准判定椎体的责任节段是极为重要的一环。由于X线和CT检查漏诊率较高,MRI检查能够有效解决这一问题。主要是因为MRI检查不但能清晰呈现椎体的形态变化,还能精准显示椎体骨折后出现的创伤性骨髓水肿情况。但部分患者由于体内安装有诸如心脏起搏器、冠状动脉支架、牙科固定器等顺磁性金属置入物,或者因患有幽闭恐惧症,从而无法接受MRI检查。在这种情况下,SPECT全身骨显像可作为一种可供选择的替代方法。Maynard等及Karam等通过回顾性病例对照研究均证实,SPECT全身骨显像对于明确责任椎体具有一定的辅助作用。但SPECT主要以平面成像为主,难以实现精确定位,而SPECT/CT通过软件将SPECT和CT图像进行融合,能够一次性获取丰富的功能代谢信息及解剖形态学信息,进而明确责任椎体。Sharma等和Strobel等的研究结果均表明,在明确椎体病变性质及定位病椎方面,SPECT/CT相较于SPECT具有明显优势。但考虑到SPECT/CT在部分基层医院难以广泛普及,故将其列为第二备选方案。

2.2 ASTOCF的疼痛管理

推荐意见3:降钙素和非甾体类抗炎药(NSAIDs)是ASTOCF疼痛管理的首选治疗方案( 推荐强度:2级)。

共纳入文献证据6项,其中Ⅱ级证据3项,Ⅲ级证据2项,Ⅳ级证据1项。

ASOTLF引起的严重疼痛和活动能力下降,导致患者生活质量严重降低,迫切需要有效的疼痛管理来恢复功能和改善预后。降钙素是一种钙调节激素,可特异性地作用于破骨细胞、有效防止急性骨流失。同时,降钙素还可激活阿片受体、抑制疼痛介质的产生、增加β内啡肽的释放、阻断疼痛感觉的传导,并直接作用于下丘脑,产生中枢性的镇痛作用。Meta分析结果显示,降钙素可有效缓解骨质疏松性椎体压缩骨折(osteoporotic vertebral compression fracture,OVCF)的急性期疼痛。NSAIDs也是常见缓解骨痛的药物,已于2022年被英国国家骨质疏松指南小组(NOGG)制订的指南作为强推荐用于缓解症状性骨质疏松性椎体骨折的疼痛。2024年,发表在《JAMA Netw Open》的Meta分析结果显示,降钙素和NSAIDs是治疗OVCF急性疼痛的最有效药物。因此,建议将降钙素和NSAIDs作为ASOTLF疼痛管理的首选治疗方案,但应注意降钙素常作为短期药物,连续使用时间不超过3个月。此外,鉴于NSAIDs可能导致胃肠道黏膜损伤,应联合质子泵抑制剂使用,同时还应监测可能的肾脏和心血管不良反应。

2.3 ASOTLF椎体强化术治疗方案选择

2.3.1 总体治疗原则

推荐意见4:对于ASOTLF,可采用骨质疏松性胸腰椎损伤分型与严重程度评分(OTLICS)或骨质疏松性骨折(OF)分型决定非手术或手术治疗,并根据ASOTLF分型或OF分型选择手术方式( 推荐强度:3级)。

共纳入文献证据8项,其中Ⅲ级证据4项,Ⅳ级证据4项。

对于ASOTLF,分型系统尚未统一,各有优劣。1993年,Genant等提出半定量法,尽管此分类方法直观易懂,但对治疗指导意义不大。2004年,Heini和Orler进一步提出Heini分型,但其标准较为混乱,不完全以时间为依据,临床实用性不强。2015年,Xu等提出OTLICS分型,该分型包括形态学改变、MRI检查、骨密度、临床表现4个部分,每个部分为0~2分,如果总分≤3分,建议非手术治疗;总分=4分,非手术治疗和手术治疗均可;总分≥5分,建议手术治疗。该分型将影像学与临床症状相结合,并实现了量化,对手术治疗的必要性有重要的指导意义。2018年,德国骨科与创伤学会脊柱分会(DGOU)提出OF分型,随后也被AO Spine采纳,称作AO Spine-DGOU分型,这是一个对骨折形态的分型系统。2024年,Scherer等对此分型系统做了可靠性评估,发现此分型有较好的观察者间一致性和观察者内一致性。Blattert等根据OF分型提出治疗建议:OF 1型和OF 2型行非手术治疗;OF 3型可以选择非手术或手术治疗;OF 4型和OF 5型属于不稳定的骨折,行手术治疗。同时,他们还对每一种分型给出了相应的非手术治疗或手术治疗的具体推荐方案。2021年提出ASOTLF分型,分为4型7个亚型,包括隐匿型、压缩型、爆裂型、不稳定型,并给各亚型提供了具体手术方案的选择。该分型对手术方式的选择有重要的指导意义。

因此,对于ASOTLF,建议采用OTLICS分型或OF分型决定手术治疗或非手术治疗,并根据ASOTLF分型或OF分型选择手术方案。

2.3.2 麻醉方式

推荐意见5:麻醉方式首选局部麻醉,若无法耐受手术,则选择全身麻醉( 推荐强度:3级)。

共纳入文献证据4项,其中Ⅲ级证据3项,Ⅳ级证据1项。

尽管全身麻醉患者痛苦少、耐受性好,但气管插管增加了高龄且合并肺部疾病患者术后肺部感染的发生率。因为椎体强化术时间短、痛苦小,国内大部分学者采用局部麻醉或局部麻醉加强化,且对于因体位无法坚持或手术时长较长者,可在术中加用镇静和镇痛药物。对于术中需要特别管理心肺功能或平时有高血压史及有恐惧心理患者,应选择全身麻醉。因此,一般情况下,建议选择局部麻醉,必要时术中加用镇静和镇痛药物予以强化;而对于因各种原因无法耐受手术的患者,选择全身麻醉。

2.3.3 经皮椎体成形术(PVP)或经皮椎体后凸成形术(PKP)选择

推荐意见6:对于OTLICS评分≥5分、不伴有后方韧带复合体损伤和神经症状的ASOTLF患者,可行PVP( 推荐强度:1级)或PKP( 推荐强度:2级)。

共纳入文献证据11项,其中Ⅰ级证据6项,Ⅱ级证据2项,Ⅲ级证据3项。

虽然2009年发布的RCT研究均显示PVP的疗效并不优于假手术组,但研究纳入患者的病程均为伤后1年内,即同时纳入了急性、亚急性及慢性患者,最终得出阴性结果。为此,Klazen等于2010年通过前瞻性双盲RCT,发现对于受伤6周内的患者,PVP较非手术治疗在缓解疼痛方面效果更显著。Firanescu等于2011年通过前瞻性双盲RCT分析180例急性椎体骨折(受伤6周内)患者,发现PVP在缓解疼痛方面较安慰剂更具优势。另外,2016年发表的多中心前瞻性对照研究结果也表明,受伤6周内,PVP的效果优于安慰剂组。Diamond等于2020年纳入伤后3周内的ASOTLF患者,仍发现PVP的效果优于安慰剂组。

关于PKP,Wardlaw等与Grafe等分别开展具有Ⅱ级证据的研究,结果均表明,PKP在缓解疼痛方面较非手术治疗更具优势。此外,多项研究结果均表明,椎体强化术在促进患者功能恢复及提升生活质量方面具有优势。

推荐意见7:PVP与PKP的临床疗效相当( 推荐强度:1级),但对于不合并神经症状的爆裂骨折,可行PKP( 推荐强度:3级)。

共纳入文献证据4项,其中Ⅰ级证据1项,Ⅲ级证据3项。

PKP从设计源头上看,主要目标是实现脊柱后凸的成形矫正。同时,PKP在操作过程中能够降低灌注压力,便于流动性骨水泥的操控,从而有效降低骨水泥渗漏风险。一项RCT研究结果表明,PVP和PKP的短期和长期临床疗效无明显差异,且均能在一定程度上恢复椎体高度。但对于不合并神经症状的爆裂骨折,即ASOTLFⅢA型骨折,也建议行PKP,在复位的基础上利用球囊在椎体内形成低压区,降低骨水泥渗漏的风险。Krüger等发现,PKP是治疗骨质疏松性椎体爆裂骨折的一种安全有效的术式,Bornemann等和Deng等也证实了这一结论。

2.3.4 穿刺方式选择

推荐意见8:在椎体强化术中,单侧和双侧穿刺均可( 推荐强度:2级);如果手术椎体为腰椎且选择单侧穿刺,横突中线与关节突移行部的交点可作为穿刺点( 推荐强度:3级)。

共纳入文献证据9项,其中Ⅱ级证据3项,Ⅲ级证据6项。

在椎体强化术的实施过程中,单侧和双侧穿刺均得到广泛应用,且有关两者的对比研究已有较多报道。研究结果表明,在骨水泥分布形态与临床疗效方面,单侧穿刺与双侧穿刺效果相当,但单侧穿刺可显著缩短手术时长、减少术者与患者的辐射量,提升患者满意度。同时,有关PVP和PKP在缓解疼痛、椎体高度恢复、后凸角恢复、生活质量和并发症方面,目前没有充分证据证明单侧穿刺和双侧穿刺在椎体强化术中的差异性。因此,在确保骨水泥分布合理的基础上,单侧和双侧穿刺技术均可用于椎体强化术。

而对于腰椎骨折患者,穿刺点的选择对骨水泥的理想分布尤为重要。常规穿刺为椎弓根的2点或10点,但为了不破坏椎弓根内壁,穿刺内倾角度不得不减小,导致穿刺针尖难以到达椎体中央。研究结果表明,选择横突中点和关节突移行部作为穿刺点,不仅能使穿刺针尖到达椎体中央,以利于骨水泥对称分布,还能降低关节面损伤的风险。在腰椎骨折中,选择横突中点和关节突移行部这一穿刺点的优势也在其他多项研究中得到佐证。

2.3.5 骨水泥注入量

推荐意见9:骨水泥注入量采取“最小有效剂量”原则,胸椎注射量≤4 ml,腰椎≤6 ml( 推荐强度:3级)。

共纳入文献证据5项,均为Ⅲ级证据。

在椎体强化术中,安全且精准地向椎体内注入适量骨水泥是手术成功的关键。理想状态下,注入的骨水泥不仅需要恢复手术椎体强度、预防手术椎体再骨折,还需尽可能降低骨水泥渗漏风险。然而,骨水泥的最佳注入量尚未达成共识。骨水泥量不足时,可能使症状缓解不佳,且会增加手术椎体再骨折的风险;而当骨水泥过量时,可能会增加骨水泥渗漏的风险。Molloy等发现,如果在椎体内注入7 ml骨水泥,椎体内的压力可升高6倍,从而增加骨水泥渗漏风险。研究结果表明,注入2 ml骨水泥即可恢复椎体强度,并缓解疼痛。而且,当胸椎注射量≤4 ml、腰椎≤6 ml时,骨水泥渗漏率明显降低。因此,不必追求特定的骨水泥注入量,应采取“最小有效剂量”原则,即满足恢复椎体强度和刚度、缓解疼痛的最小剂量,即骨水泥的注入量要根据椎体大小、骨折类型、压缩程度等进行调整,尽可能达到良好的骨水泥分布即可。

2.3.6 骨水泥分布形态

推荐意见10:在椎体强化术中,应使骨水泥的分布形态左右均匀对称,接触椎体上下终板( 推荐强度:3级)。

共纳入文献证据7项,其中Ⅲ级证据6项,Ⅳ级证据1项。

多项研究结果表明,椎体强化术后骨水泥左右分布不均是手术椎体再骨折的重要危险因素。手术应尽可能确保骨水泥左右均匀分布,为椎体提供更好的垂直支撑力,以降低手术椎体再骨折的风险。左右对称且均匀分布的骨水泥与骨折椎体的接触面积更大,可增强骨水泥与骨小梁之间的结合效果,减少骨小梁的微动,进而为椎体提供更好的垂直支撑,减少手术椎体再塌陷。而当骨水泥在椎体内偏向一侧分布时,手术椎体再骨折的发生率会明显增加。

除骨水泥的左右分布外,上下分布对手术椎体再骨折也有影响。Kim和Rhyu发现,上下终板存在骨水泥-终板未接触的情况,是手术椎体再骨折的危险因素。骨水泥充分弥散并与上下终板接触,可有效降低手术椎体再骨折的发生率,且骨水泥与终板之间的距离越近,再骨折的发生率越低。

因此,为有效预防术后手术椎体再骨折,术前需仔细规划穿刺路径,术中密切监测骨水泥弥散情况,及时调整穿刺方向和深度,尽可能使骨水泥在椎体内实现左右均匀对称分布,并同时与上下终板接触。

2.3.7 导航或机器人辅助手术

推荐意见11:导航或机器人辅助下椎体强化术可提高穿刺精准度( 推荐强度:3级)。

共纳入文献证据5项,其中Ⅲ级证据4项,Ⅳ级证据1项。

传统徒手穿刺技术主要依赖术者的经验和手感,穿刺过程中容易受到患者脊柱解剖结构变异、骨质疏松等因素影响,导致穿刺精度欠佳,增加手术风险。近年来,随着医疗科技的快速发展,导航和机器人辅助技术逐渐应用于椎体强化术,展现出独特的优势。

在椎体强化术中,穿刺路径的设计和精准制备对手术疗效影响很大。精准的穿刺不仅可以减少椎旁重要结构的损伤,还可精准穿刺到手术椎体的靶区。林书等比较虚拟导航定位机器人与传统透视下PKP的治疗效果,发现机器人辅助组椎弓根突破率为6%,传统透视组椎弓根突破率为21%。2022年,Zhang等 的Meta分析得出相似的结论,即导航或机器人辅助下椎体强化术可提高穿刺精准度。2023年,2项Meta分析结果也佐证了这一观点。特别是对于上胸椎这样穿刺难度较大的部位,由于解剖部位的特殊性和复杂性,导航和机器人穿刺精确性的优势则更加明显。因此,对于穿刺精确度要求较高的部位,导航或机器人辅助下椎体强化术更具优势。

2.4 术后并发症预防

2.4.1 骨水泥渗漏

推荐意见12:相比于低黏度骨水泥,使用高黏度骨水泥可降低骨水泥渗漏率( 推荐强度:1级)。

共纳入文献证据7项,其中Ⅰ级证据1项,Ⅱ级证据3项,Ⅲ级证据3项

骨水泥黏稠度是骨水泥渗漏的独立危险因素。低黏度骨水泥因过稀而弥散过快,易形成渗漏;而高黏度骨水泥因其瞬间能达到面团状的高凝状态,可显著降低骨水泥渗漏率,但两者在缓解疼痛和恢复脊柱功能方面的效果相当。

2项RCT研究比较高黏度和低黏度骨水泥在椎体成形术中的应用,结果表明,两者在临床疗效上无明显差异,但高黏度骨水泥可降低骨水泥渗漏率。一项RCT研究比较不同黏度骨水泥应用于椎体成形术的差异,得出相同结论。一项Meta分析结果也显示,使用高黏度骨水泥进行椎体强化术,可有效减少骨水泥渗漏率。

2.4.2 手术椎体再骨折

推荐意见13:为预防手术椎体再骨折,应使骨水泥达到理想分布形态、避免手术椎体高度过度恢复,同时行规范抗骨质疏松治疗( 推荐强度:3级)。

共纳入文献证据5项,其中Ⅲ级证据3项,Ⅳ级证据2项。

手术椎体再骨折的原因及可能的相关因素仍存在很大争论,到底是骨质疏松症的自然病史,还是与手术相关,目前尚无定论。而对于预防手术椎体再骨折,有3个主要建议:(1)骨水泥达到理想分布形态。这一点已在推荐意见9中详细说明;(2)避免手术椎体高度过度恢复。过度矫正骨折椎体高度可能是手术椎体再骨折的危险因素。Lin等回顾性分析PVP术后手术椎体再骨折情况,发现前方椎体高度的恢复与再骨折发生呈正相关,术中前方椎体高度恢复每增加1%,术后椎体高度丢失风险增加7倍。Zhao等发现,PKP中椎体高度复位程度越大,术后椎体高度丢失越显著;(3)规范抗骨质疏松治疗。这一点在推荐意见14中有详细说明。

若出现手术椎体再骨折,对于无明显疼痛症状、仅在影像学复查时发现椎体塌陷者,一般无须特殊治疗。对于有轻度腰背痛症状的手术椎体再骨折者,可行卧床、药物止痛及抗骨质疏松药物治疗,多可有效缓解症状。对于临床症状明显的手术椎体再骨折者,可再次在骨折区域行PVP。

2.5 抗骨质疏松治疗

推荐意见14:一旦确诊ASOTLF,无论是否手术,均应尽早开始规范化抗骨质疏松治疗( 推荐强度:1级)。

共纳入文献证据5项,其中Ⅰ级证据1项,Ⅱ级证据1项,Ⅲ级证据3项。

椎体强化术在缓解骨折后疼痛和恢复椎体高度方面效果显著,但该手术无法对骨质疏松症的发展进程进行有效干预。骨质疏松性骨折后再发骨折发生率高,大样本的Meta分析结果显示,骨质疏松性骨折后,第1年内再发骨折发生率为7.58%,前2年的累积发生率为11.58%。抗骨质疏松药物是降低再发骨折发生率的有效措施。Kaufman等的研究结果表明,骨质疏松症患者的骨密度T值每提升1%,发生ASOTLF的风险降低3%。大样本的回顾性研究分析结果表明,抗骨质疏松药物可显著降低19%的继发性骨折的风险。2009年发表的多中心RCT对1 226例发生骨质疏松性椎体骨折的绝经后女性进行为期2年的随访调查,结果表明,与使用安慰剂相比,特立帕肽和雷洛昔芬能够显著降低椎体再骨折的风险,说明规范化抗骨质疏松治疗的重要性。

因此,国内外指南均推荐在发生骨质疏松性骨折后应尽早开始抗骨质疏松药物治疗。对于近期发生骨质疏松性骨折的患者,均归类为极高骨折风险。2019年的Meta分析结果显示,与安慰剂组相比,平均随访28个月时罗莫佐单抗、特立帕肽、地舒单抗和唑来膦酸降低绝经后女性椎体骨折的比率分别为77%、73%、68%和62%。我国2022年发布的《原发性骨质疏松症诊疗指南(2022)》指出,对于极高骨折风险的患者,初始药物推荐选择特立帕肽、地舒单抗、唑来膦酸或罗莫佐单抗。由于罗莫佐单抗尚未在我国上市,故一旦确诊ASOTLF,无论是否手术,均建议在评价患者禁忌证后,选择特立帕肽、地舒单抗或唑来膦酸等作为抗骨质疏松初始药物,并定期复查骨密度和骨代谢指标,动态调整治疗方案,降低椎体再骨折的发生率。

具体的抗骨质疏松治疗方案应遵循阶梯化原则,包括:(1)基础治疗:均衡膳食,加强营养,充足日照,规律运动,戒烟限酒,避免过量饮用咖啡及碳酸饮料,避免或减少使用影响骨代谢的药物,适当补充钙剂和维生素D;(2)抗骨质疏松药物治疗:包括特立帕肽、地舒单抗、唑来膦酸等;(3)建立系统化的随访评估体系:建议在固定专科门诊建立以主诊医师负责制的长期规范化抗骨质疏松治疗及随访评估管理模式,治疗过程中须严格评估药物禁忌证并监测药物不良反应。建议每6个月通过骨密度、骨转换标志物等客观指标评估疗效,对疗效不佳者及时调整药物。具体的阶梯化治疗方案参考《原发性骨质疏松症诊疗指南(2022)》。

2.6 术后康复治疗

推荐意见15:ASOTLF患者行椎体强化术后,应进行规范康复治疗(推荐等级:3级)。

共纳入文献证据8项,其中Ⅲ级证据6项,Ⅳ级证据2项。

虽然椎体强化术使得骨折椎体获得即刻稳定,但肌肉软组织损伤、全身骨质疏松状态并未获得修复或改善,适当的物理疗法可以促进软组织和骨骼的修复,并可提高患者骨密度,主要方式包括脉冲电磁场、体外冲击波和全身振动。而肌肉功能锻炼时,肌肉收缩可产生对脊椎的机械应力,有助于促进骨形成、抑制骨破坏、改善骨质疏松状态,尤其是背部伸肌的锻炼对ASOTLF椎体强化术后康复极为重要,伸肌力量的增强有助于矫正后凸畸形、降低跌倒和骨折风险。除此以外,康复治疗还包括优化饮食结构,以提高肌肉力量、改善骨骼质量,比如合理的膳食搭配、补充足够的维生素D和钙及避免不良的饮食习惯,如吸烟、饮酒、大量喝咖啡和碳酸饮料及高钠高脂饮食。有学者评估钙、维生素D和多种维生素对髋部、脊柱和前臂骨质流失的影响,发现使用上述补充剂的患者在治疗后1年、2年时腰椎骨密度显著增加。研究结果表明,大量摄入咖啡对骨骼质量有危害,每天咖啡因摄入量过多时,钙的吸收减慢、排出增加,骨密度出现不同程度的降低。因此,系统规范的术后康复治疗可有效提高疗效、降低椎体再骨折发生率和风险、增加患者依从性、提高生存质量。具体的规范化康复治疗方案参考《骨质疏松性椎体压缩骨折椎体强化术后康复治疗指南(2022版)》。

总结与说明

本指南基于现有ASOTLF椎体强化术治疗的证据文献,在2019年版指南的基础上,从诊断、疼痛管理、治疗方案选择、并发症预防、抗骨质疏松治疗和术后康复6个方面给出推荐意见,以提高其诊疗水平、减少相关并发症、提升患者满意度。本指南可用于指导临床诊疗,但不是强制要求,且不作为法律依据。鉴于ASOTLF椎体强化术治疗研究的不断深入,大量高质量临床研究后续仍会持续涌现,故部分观点有可能在将来再次更新。临床医师在参考本指南时,应根据患者具体情况和所在医院的条件综合评估后做出临床决策,制订个性化的治疗方案。


点击左下角“阅读原文”,获取更多文章信息


来源:中华创伤杂志

初审:沈锡宾

终审:刘冰

pvp手术怎么麻醉指南丨急性症状性骨质疏松性胸腰椎压缩骨折椎体强化术治疗指南(2025版)_https://www.jmylbn.com_新闻资讯_第3张