med压力怎么弄Genome Med(IF=11)|靶向CDC7通过诱导DNA复制压力增强肝癌ATR-CHK1的抑制作用

新闻资讯2026-04-21 00:06:33

今天我们要讲解的是上海交通大学医学院附属仁济医院覃文新老师组2021年在《Genome Medicine》发表的:Targeting CDC7 potentiates ATR-CHK1 signaling inhibition through induction of DNA replication stress in liver cancer靶向CDC7通过诱导DNA复制压力增强肝癌ATR-CHK1的抑制作用

我们讲解覃老师下一篇Nature以前,先拿这篇铺垫一下,毕竟下一篇算是在这篇之上的延申。

关于老熊为什么讲这篇

这篇文章整个思路看起来是相对简单的,而且这篇文章分数不低,通过TCGA数据库的生信分析,加上CRISPR技术验证基因表达差异,确定了肝癌的hub gene,最后再加上临床样本队列验证,是一篇可借鉴的干湿结合典范文。

先来说说背景

大多数肝癌的组织学亚型是肝细胞癌(HCC)。许多系统疗法,比如lenvatinib目前已被FDA批准用于治疗晚期或不能切除的HCC患者。这篇文章所关注的ATR和CHEK1(CHK1)是潜在的癌症治疗靶点。ATR-CHEK1信号是DNA损伤应答(DDR)的关键调节因子,DDR能感知癌基因激活或G1检查点调节受损而引起的DNA复制压力。所以ATR和CHK1抑制剂的开发受到肿瘤药物开发者的极大关注。 CDC7蛋白在DNA复制启动、S期检查点和M期完成中起关键作用。CDC7在HCC肿瘤组织中表达上调。CDC7抑制剂(TAK-931和LY3143921]目前进入晚期实体瘤患者的I期临床试验。据报道,CDC7的抑制显著降低了复制叉的起始,进而诱导复制压力(replication stress)。

而本文研究了肝癌中使用ATR-CHK1抑制剂联合CDC7抑制剂的治疗方案。

med压力怎么弄Genome Med(IF=11)|靶向CDC7通过诱导DNA复制压力增强肝癌ATR-CHK1的抑制作用_https://www.jmylbn.com_新闻资讯_第1张

作者首先对来自TCGA数据库的50对肿瘤和正常组织的RNA-seq数据进行了基因集富集分析。在肝癌组织中显著富集到了两个DNA损伤应答(DDR)相关基因集,Fanconi通路和重组修复通路 (图1A)。然后他们在DepMap公共数据集中分析了肝癌细胞系(n=22)的gene dependency,总共有1021个基因被鉴定为肝癌必需基因。然后和先前报道过的220个人类DNA修复基因取交集(图1B)。在这220个人类DNA修复基因中,37个是肝癌必需基因(图1B),根据TCGA数据库(图1C),其中14个候选基因在原发性肝癌组织中上调2倍以上。ATR和CHEK1是DDR过程的两个主要调节因子,已经具有已经在临床试验中的特异性抑制剂,所以被选作进一步研究。

接下来,他们利用慢病毒guide RNA(gRNA)文库进行了CRISPR-Cas9筛查,这个文库包含MHCC97H (人高转移性肝癌细胞)细胞中的所有人类激酶,以获取肝癌必需的激酶。  简单说就是用慢病毒激酶组gRNA文库感染MHCC97H细胞,培养14d(T14)。通过PCR从T0和T14样品中回收gRNA条形码,并对其进行高通量测序分析。与DepMap公共数据集中的发现一致, ATR和CHEK1基因都是MHCC97H细胞增殖和存活所必需的(图1E)。然后他们重新分析了之前在Huh7和Hep3B细胞中的激酶组数据。同样的,ATR和CHEK1在两个细胞系中也被鉴定为致死基因(图1F)。另外,与TCGA数据库(n=50)和GSE14520队列(n=213)中的非肿瘤组织相比,ATR和CHEK1 mRNA在肿瘤组织中表达上调(图1G)。在365例肝癌患者的TCGA队列中,肿瘤中ATR或CHEK1mRNA水平最高的患者存活率最低(图1H)。

med压力怎么弄Genome Med(IF=11)|靶向CDC7通过诱导DNA复制压力增强肝癌ATR-CHK1的抑制作用_https://www.jmylbn.com_新闻资讯_第2张

Fig. 1 ATR and CHK1 are potential therapeutic targets for HCC


接下来,他们检测了ATR抑制剂AZD6738CHK1抑制剂MK-8776在肝癌细胞系中的作用。在集落形成实验中,用浓度递增的AZD6738或MK-8776处理肝癌细胞10-14天。虽然不同细胞系对这些化合物的反应不同,但AZD6738和MK-8776在肝癌细胞群上的作用效果非常相似(图2A)。根据这个,肝癌细胞系可分为对ATR或CHK1抑制剂敏感(HuH7、HepG2、MHCC97H和SNU398)或耐药(HuH6、PLC/PRF/5和SNU449)(图2A)。

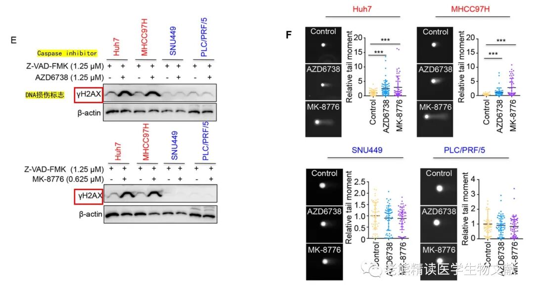
IncuCyte短期细胞增殖试验也获得了类似的结果(图2B,C)。Caspase-3/7凋亡实验表明,ATR或CHK1抑制可诱导敏感细胞(Huh7和MHCC97H)凋亡,但不能诱导耐药细胞(SNU449和PLC/PRF/5)凋亡(图2D)。为了进一步研究AZD6738或MK8776在敏感细胞系中的选择性作用,他们在AZD6738或MK-8776处理后,评估了γH2AX蛋白水平,这是一种DNA损伤的标志。为了确保γH2AX来自积累的DNA损伤而不是凋亡的增加,他们在培养基中添加了caspase抑制剂Z-VADFMK。经AZD6738或MK-8776处理后,与耐药细胞株(SNU449和PLC/PRF/5)相比,两种敏感的肝癌细胞(Huh7和MHCC97H) γ H2AX水平明显升高(图2E)。  中性彗星电泳实验也得到了差不多的结果。

med压力怎么弄Genome Med(IF=11)|靶向CDC7通过诱导DNA复制压力增强肝癌ATR-CHK1的抑制作用_https://www.jmylbn.com_新闻资讯_第3张
med压力怎么弄Genome Med(IF=11)|靶向CDC7通过诱导DNA复制压力增强肝癌ATR-CHK1的抑制作用_https://www.jmylbn.com_新闻资讯_第4张

Fig. 2 Effects of ATR and CHK1 inhibitors on HCC cells.

补充一下

彗星分析又称单细胞凝胶电泳分析,为检测细胞内DNA损伤提供简便有效的方法。其检测原理是基于变性的原理,待测细胞被裂解处理以使DNA解旋和变性,之后细胞核进行电泳,使得细胞在彗星玻片上平铺的低熔点琼脂糖上移动。损伤的DNA片段会在电场作用下从细胞核中迁出而未损伤DNA则迁移缓慢且只能保持在细胞核中,之后使用与DNA相互作用的荧光染料进行染色使结果可视。最终形成的DNA彗星尾形状和迁移模式,包括碱性彗星尾长度,尾部DNA百分比以及尾矩的计算等数据可使用图像分析软件进行,最终用于评估细胞中DNA的损伤。根据裂解方式的不同,彗星分析又可分为中性彗星分析和碱性彗星分析。中性彗星实验被代表性地应用于双链断裂检测,而碱性彗星实验由于具有更高灵敏度而用于检测包括单链或双链断裂在内的少量损伤。

med压力怎么弄Genome Med(IF=11)|靶向CDC7通过诱导DNA复制压力增强肝癌ATR-CHK1的抑制作用_https://www.jmylbn.com_新闻资讯_第5张

Neutral Comet Assay 

med压力怎么弄Genome Med(IF=11)|靶向CDC7通过诱导DNA复制压力增强肝癌ATR-CHK1的抑制作用_https://www.jmylbn.com_新闻资讯_第1张

为了找对ATR和CHK1抑制剂有反应的潜在生物标志物,作者利用GDSC和PRISM数据库中的基因表达和药物反应数据进行了综合生物信息学分析。他们发现复制压力信号的富集与ATR抑制剂AZD6738的敏感性显著相关(图3A左)。复制压力信号和CHK1抑制剂LY2606368之间的关系也观察到了类似的趋势,虽然不太显著(LY2606368,图3A右)。γH2AX是DNA损伤和DNA复制应激的标志物,其Western blot分析表明,与三种ATR或CHK1抑制剂的耐药细胞系相比,四种敏感肝癌细胞系中γH2AX的基础水平明显更高(图3B)。

CDC7激酶在维持DNA损伤反应和DNA复制叉中起着重要作用,已成为诱导复制压力的靶点。XL413(XL413 是一种有效的,选择性的,ATP 竞争性的 Cdc7 抑制剂)处理的PLC/PRF/5细胞RNA-seq数据的基因集富集分析表明,与DNA复制压力相关的基因集富集(GSE183751,图3C)。为了评估CDC7抑制剂对复制起始和复制叉速度的影响,作者进行了DNA纤维分析。与对照组相比,XL413处理的PLC/PRF/5细胞复制起始减少。相反,XL413处理导致DNA复制叉增加,可能是作为对复制起始减少的补偿(图3D-F)。当XL413浓度为5μM到10μM(图3G)时,他们观察到Cdc27下游对p-MCM2的强烈抑制。周期蛋白B1的积累,表明S-G2期阻滞细胞的数量增加(图3G)。ATR和CHK1磷酸化,表明CDC7抑制后ATR-CHK1信号被激活(图3H)。然后他们想研究CDC7和ATR抑制在诱导DNA损伤中的联合作用。将耐ATR和CHK1抑制剂的PLC/PRF/5和SNU449细胞分别与XL413、AZD6738和MK-8776组合孵育72h,检测DNA损伤诱导率。在培养基中加入半胱氨酸天冬氨酸蛋白酶抑制剂Z-VAD-FMK,以排除凋亡引起的γH2AX。可以看到CDC7和ATR-CHK1抑制在两种细胞系中协同诱导DNA损伤 (图3I)。

med压力怎么弄Genome Med(IF=11)|靶向CDC7通过诱导DNA复制压力增强肝癌ATR-CHK1的抑制作用_https://www.jmylbn.com_新闻资讯_第7张
med压力怎么弄Genome Med(IF=11)|靶向CDC7通过诱导DNA复制压力增强肝癌ATR-CHK1的抑制作用_https://www.jmylbn.com_新闻资讯_第8张

Fig. 3 Inhibition of CDC7 induces replication stress in HCC cells. 

补充一下

med压力怎么弄Genome Med(IF=11)|靶向CDC7通过诱导DNA复制压力增强肝癌ATR-CHK1的抑制作用_https://www.jmylbn.com_新闻资讯_第9张

DNA fiber assay

med压力怎么弄Genome Med(IF=11)|靶向CDC7通过诱导DNA复制压力增强肝癌ATR-CHK1的抑制作用_https://www.jmylbn.com_新闻资讯_第1张

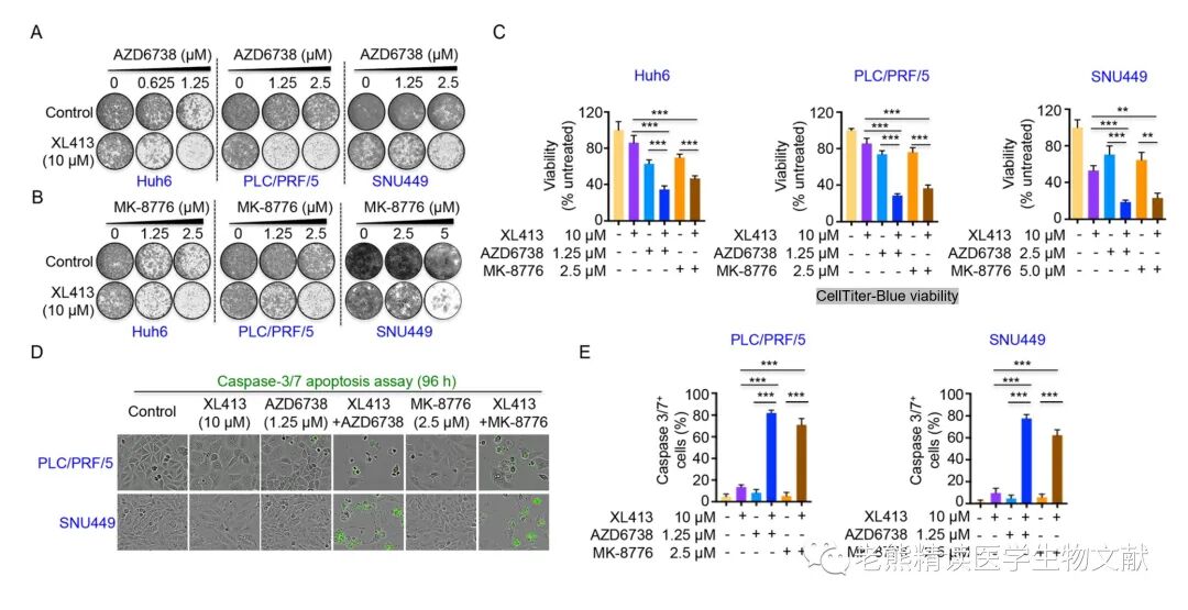
既然这两种抑制剂的联合作用对DNA损伤有很强的协同诱导作用,作者又看了一下这些药物组合对细胞杀伤的协同致死效应。他们观察到XL413与ATR或CHK1抑制剂(AZD6738或MK-8776)对所有三种ATR或CHK1抑制剂耐药的肝癌细胞株(图4A-C)的细胞增殖有协同抑制作用。通过IncuCyte caspase-3/7细胞凋亡实验表明,XL413与AZD6738或MK8776结合后,可在PLC/PRF/5和SNU449细胞中产生较强的协同诱导凋亡作用(图4D, E)。

med压力怎么弄Genome Med(IF=11)|靶向CDC7通过诱导DNA复制压力增强肝癌ATR-CHK1的抑制作用_https://www.jmylbn.com_新闻资讯_第11张

Fig. 4 CDC7 inhibitor synergies with AZD6738 or MK-8776 in HCC cells.

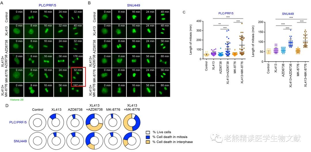
接下来,作者使用活细胞显微镜来监测单个细胞的命运,能稳定表达GFP-histone 2BPLC/PRF/5和SNU449细胞可以跟踪到单个细胞及其子代的命运(图5A, B)。PLC/PRF/5和SNU449细胞经CDC7和ATR或CHK1抑制剂联合处理后,与单独处理CDC7抑制剂或ATR-CHK1相比,有丝分裂持续时间显著延长(图5c)。此外,联合治疗后,有丝分裂和间期的细胞死亡也明显增加(图5D)。ATR-CHK1抑制和CDC7抑制之间的协同作用可能源于有丝分裂问题(有丝分裂长度增加和染色体分离异常)导致有丝分裂被破坏。

med压力怎么弄Genome Med(IF=11)|靶向CDC7通过诱导DNA复制压力增强肝癌ATR-CHK1的抑制作用_https://www.jmylbn.com_新闻资讯_第12张

Fig. 5 Combined CDC7 and ATR-CHK1 inhibition leads to defective cell cycle of HCC cells

med压力怎么弄Genome Med(IF=11)|靶向CDC7通过诱导DNA复制压力增强肝癌ATR-CHK1的抑制作用_https://www.jmylbn.com_新闻资讯_第1张

然后他们做了体内验证,构建了Huh7、MHCC97H和PLC/ PRF/5异种移植物。Huh7和MHCC97H异种移植模型分别用AZD6738治疗12天和18天。AZD6738治疗显著抑制了Huh7和MHCC97H异种移植瘤的生长(图6A)。与对照相比,AZD6738处理的肿瘤中γh2ax阳性细胞增多,说明抑制ATR可诱导Huh7和MHCC97H异种移植的DNA损伤(图6B)。PLC/PRF/5异种移植物小鼠肿瘤体积变化就不是很明显,XL413联合AZD6738的话就显著降低了肿瘤负担(图6C)。γ h2αx染色观察到联合治疗协同诱导肿瘤组织中更强的DNA损伤(图6D)

med压力怎么弄Genome Med(IF=11)|靶向CDC7通过诱导DNA复制压力增强肝癌ATR-CHK1的抑制作用_https://www.jmylbn.com_新闻资讯_第14张
med压力怎么弄Genome Med(IF=11)|靶向CDC7通过诱导DNA复制压力增强肝癌ATR-CHK1的抑制作用_https://www.jmylbn.com_新闻资讯_第15张

Fig. 6 Effects of AZD6738 monotherapy or combined with CDC7 inhibitor in vivo


最后他们分析了一下临床样本,重新分析了之前的RNA测序数据,包括来自2010年至2014年在中山医院(CHCC队列)接受根治性切除的159例原发性肝癌患者的配对肿瘤和非肿瘤组织。基于37个复制压力相关的基因,进行了K-means聚类,从而将159个肿瘤分成两个亚组,它们具有不同水平的复制压力相关基因表达(图6E)。根据配对肿瘤组织和非肿瘤组织之间的fold change值计算了复制压力响应的GSEA score,两个亚组之间有显著差异 (图6e)。复制压力相关基因转录水平较高的患者的肿瘤预后较差,相当于预测了一个biomarker (图6E)。


回顾这篇文章,我们可以发现做得并不深,他们抓住了DNA损伤修复这个topic,锁定了ATR-CHK1通路之后,用抑制剂处理,看表型加体内验证,而且他们先是提出了一种想法,然后再拿他们过去的测序数据去挖掘有用的信息,希望大家能够有所收获~

下一篇我们要在这基础上,讲这篇文章的衍生篇发表在Nature的一篇,关注我,不迷路。

med压力怎么弄Genome Med(IF=11)|靶向CDC7通过诱导DNA复制压力增强肝癌ATR-CHK1的抑制作用_https://www.jmylbn.com_新闻资讯_第16张

老熊精读医学生物文献


关注我,不迷路!

文章著作权归文章作者所有,

未经允许禁止转载!

咨询和合作:cnsmaker@126.com