ivd外企怎么样大外企关厂裁员,赔偿2.5N+1!

新闻资讯2026-04-20 23:52:29
IVD资讯综合

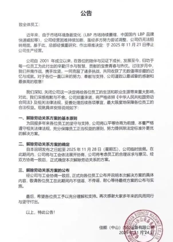
2025年11月21日,扎根广东中山24年的佳能工厂正式停产。这家曾年产数百万台激光打印机、占据全球半壁江山的制造巨头,在多重压力下按下了暂停键。与之相伴的,是一份被称为“体面退场”范本的员工补偿方案。


ivd外企怎么样大外企关厂裁员,赔偿2.5N+1!_https://www.jmylbn.com_新闻资讯_第1张


佳能(中山)办公设备有限公司自2001年成立以来,曾是全球最大的黑白激光打印机生产基地之一,累计产量达1.1亿台。然而,随着无纸化办公普及、国产品牌崛起及成本上升,其经营日益艰难。2024年公司亏损达8000万元,中国激光打印机出货量较2020年下降近三成。


ivd外企怎么样大外企关厂裁员,赔偿2.5N+1!_https://www.jmylbn.com_新闻资讯_第2张


补偿方案:远超法定标准的“天花板”


佳能中山的补偿方案由四个核心部分构成,全面超越了《劳动合同法》规定的“N+1”标准:


核心经济补偿

2.5N+1个月工资(N为工作年限)

无12年工龄上限,工资基数按实际平均工资计算


就业支援金

统一发放5个月税前工资

普惠性质,不分工龄


铭恩贡献奖

奖励1万元

面向工龄超10年的员工


新征程奋斗奖

奖励5000元

面向符合条件的员工


ivd外企怎么样大外企关厂裁员,赔偿2.5N+1!_https://www.jmylbn.com_新闻资讯_第3张


一位自称在佳能(中山)工作了18年的网友晒自己的裁员补偿明细,总计约有40万。


更有一位工作20年的网友晒出收款记录,收到了63万。


ivd外企怎么样大外企关厂裁员,赔偿2.5N+1!_https://www.jmylbn.com_新闻资讯_第4张


更让人赞叹的是,为了帮助被裁员工更快实现再就业,佳能(中山)还为每位离职员工准备了由公司董事长亲自署名的《求职推荐信》。


ivd外企怎么样大外企关厂裁员,赔偿2.5N+1!_https://www.jmylbn.com_新闻资讯_第5张

快到年底了,IVD行业也出现不少欠薪和裁员的情况,希望管理层能善待曾经对公司付出的员工。

ivd外企怎么样大外企关厂裁员,赔偿2.5N+1!_https://www.jmylbn.com_新闻资讯_第6张

ivd外企怎么样大外企关厂裁员,赔偿2.5N+1!_https://www.jmylbn.com_新闻资讯_第7张

ivd外企怎么样大外企关厂裁员,赔偿2.5N+1!_https://www.jmylbn.com_新闻资讯_第8张

声明:本微信注明来源的稿件均为转载,仅用于分享,不代表平台立场,如涉及版权等问题,请尽快联系我们,我们第一时间更正。