ge彩超怎么样彩超界战斗机——美国GE高清彩超

新闻资讯2026-04-20 23:37:56

ge彩超怎么样彩超界战斗机——美国GE高清彩超_https://www.jmylbn.com_新闻资讯_第1张



ge彩超怎么样彩超界战斗机——美国GE高清彩超_https://www.jmylbn.com_新闻资讯_第2张
      华普体检引进了美国GE全数字化彩色多普勒超声诊断仪,美国GE高清超声诊断仪具有顶级的全身造影成像、实时微血管成像、弹性定量分析、回声识别成像等技术。而美国GE高清超声诊断仪融合影像成像系统的成功推出,将超声实时无辐射的优势与CT、MRI的高分辨率且不受患者条件影响的优势强强联合,为疾病的鉴别诊断、介入治疗提供了更精准的解决方案。



ge彩超怎么样彩超界战斗机——美国GE高清彩超_https://www.jmylbn.com_新闻资讯_第3张


01

美国GE彩超介绍



美国GE彩超是目前世界上功能较强大的全身超声成像设备之一,应用了纯净波单晶体技术,使图像质量大大得到改善,探头的穿透力也得到了明显的改进,融合影像导航成像系统将超声实时无辐射的优势与CT、MRI、PET的高分辨率、抗干扰强的优势强强联合,即使面对极具挑战性的诊断情况也能准确地做出决策,为疾病的鉴别诊断、介入治疗提供了更精准的解决方案。


02

美国GE彩超优势




美国GE智能超声诊断系统,是目前已有的超声诊断仪之一,号称“声家族”中““多面手”,可用于患者腹部、心脏、血管、全身骨骼肌肉浅表、胎儿及妇科等多个部位超声检查,探寻疾病的蛛丝马迹,该设备被称为临床诊疗出色的“侦察兵”。该设备具备众多细节信息、极高的对比分辨力和优异的穿透力。既节约扫查时间,又减少了误诊及漏诊。因此,在腹部、妇产、浅表、腔内、心脏等多个领域广泛应用。


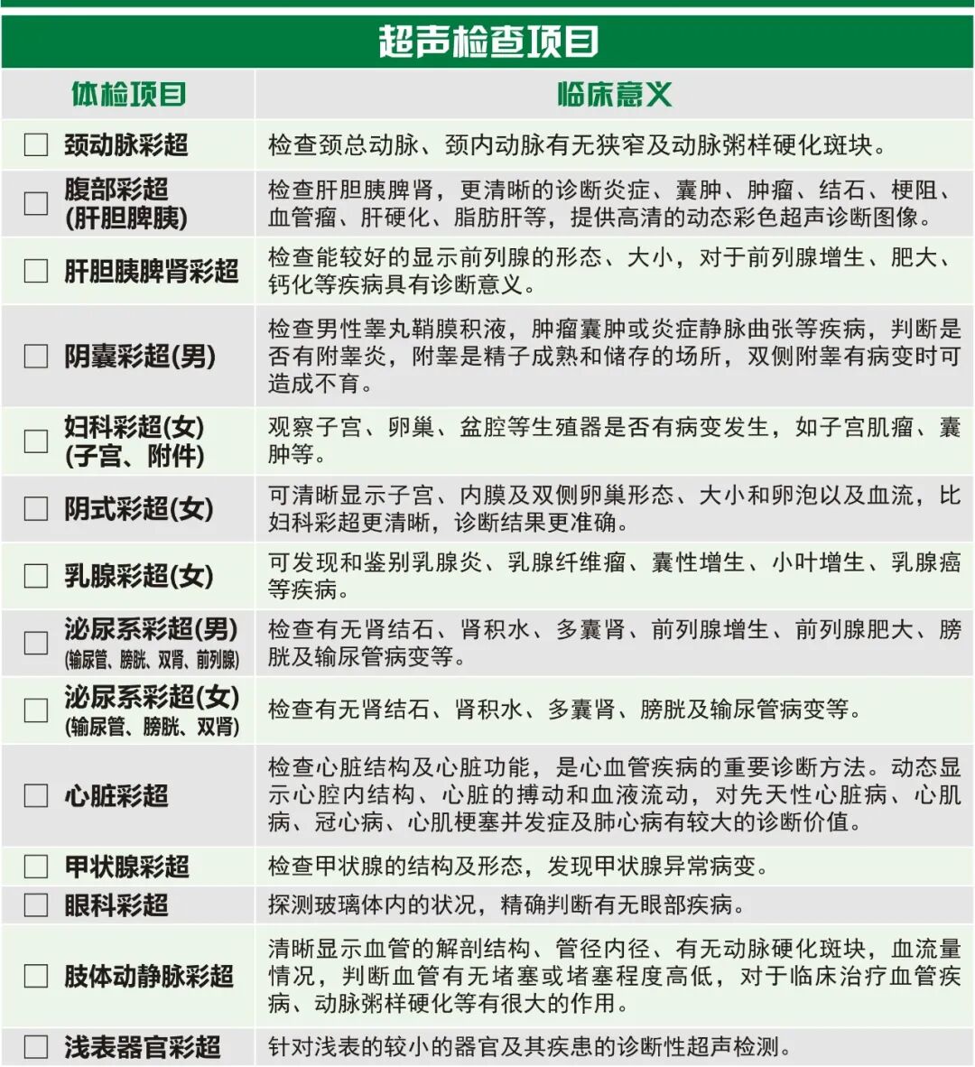
03

目前开展项目





ge彩超怎么样彩超界战斗机——美国GE高清彩超_https://www.jmylbn.com_新闻资讯_第4张


04

做彩超检查注意事项



1.上腹部检查(肝脏、胆囊、胰腺、脾脏、胃、腹膜后、腹腔大血管)检查需空腹8小时以上,检查前一日晚餐应尽量清淡饮食,以备次日早晨空腹检查。

2.妇科检查(子宫、附件、盆腔)、泌尿道(肾脏、膀胱、输尿管)、前列腺、早孕检查者需多喝水,待膀胱适当充盈方可检查,以便更清晰的显示所检查脏器。

3.为检查方便,女性朋友检查时应避免穿连体衣裤。

4.如果行阴道超声检查,建议避开月经期再检查(急诊的情况除外)。检查时不需憋尿,要先排空膀胱,以便更清楚地显示盆腔情况。

ge彩超怎么样彩超界战斗机——美国GE高清彩超_https://www.jmylbn.com_新闻资讯_第5张


ge彩超怎么样彩超界战斗机——美国GE高清彩超_https://www.jmylbn.com_新闻资讯_第6张