DR8000怎么用流式检测外周血CD45RA+HLA-DR+CD8+T细胞对无肌病性皮肌炎患者的预后价值

新闻资讯2026-04-20 23:15:25
专家简介
DR8000怎么用流式检测外周血CD45RA+HLA-DR+CD8+T细胞对无肌病性皮肌炎患者的预后价值_https://www.jmylbn.com_新闻资讯_第1张

扶琼

免e监控特约撰稿人

上海交通大学医学院附属仁济医院风湿科副主任医师。美国UCLA风湿科博士后。中国医师学会风湿分会青年委员,上海市医学会风湿免疫分会青年副主任委员,上海市医学会感染与化疗分会青年委员。


引言

无肌病性皮肌炎(ADM)是一种异质性大、死亡率较高的自身免疫性疾病,特别是抗MDA5抗体阳性患者易合并快速进展型间质性肺病(RP-ILD),RP-ILD进展很快,常对免疫抑制治疗抵抗,死亡率极高,严重影响患者预后。因此,临床上迫切需要能够识别ADM患者的生物标志物,以便进行有效的危险分层、预后预测和治疗优化。


6月17日,上海交通大学医学院附属仁济医院风湿科团队与中国科学院上海巴斯德研究所张晓明课题组在Arthritis & Rheumatology(IF:15.483)上联合发表了题为“Two Distinct Immune Cell Signatures Predict the Clinical Outcomes in Patients with Amyopathic Dermatomyositis with Interstitial Lung Disease”的学术论文,首次揭示了ADM合并间质性肺病(ADM-ILD)患者的外周血免疫学特征,旨在通过发现新的外周血免疫细胞亚群作为预测预后的生物标志物,以提高对发病机制的深入认识,并指导更精确的个体化治疗,改善患者预后。


DR8000怎么用流式检测外周血CD45RA+HLA-DR+CD8+T细胞对无肌病性皮肌炎患者的预后价值_https://www.jmylbn.com_新闻资讯_第2张


研究设计

研究采用多色流式细胞术检测了82名ADM-ILD患者和82名年龄和性别匹配的健康受试者外周血中的42种免疫细胞亚群,使用非监督机器学习方法按照免疫细胞亚群对患者进行聚类分层,应用Wilcoxon秩和检验和监督机器学习方法,筛选出与疾病预后相关的免疫细胞亚群,并在模型内部进行交叉验证。


研究结果

ADM-ILD患者的外周血免疫细胞亚群分布特征

01

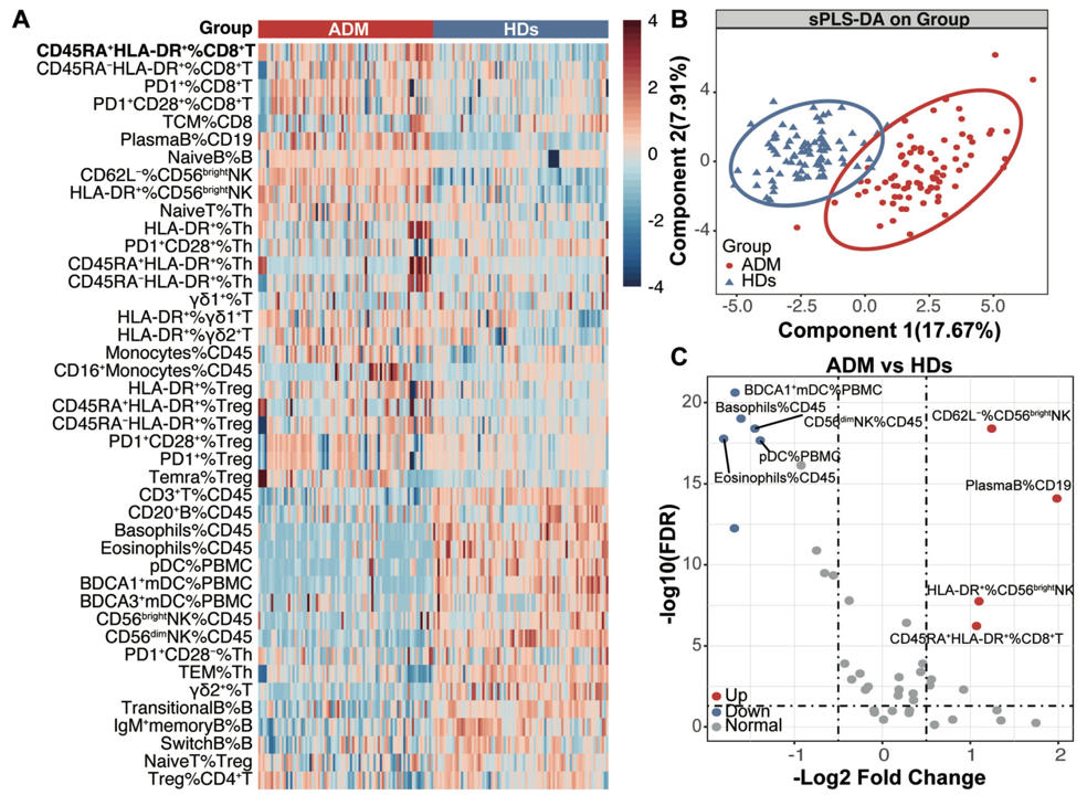
研究发现,ADM-ILD患者与健康人群之间的外周血免疫细胞亚群存在显著差异(图1A),特别是ADM-ILD患者外周血CD45RA+HLA-DR+CD8+T细胞、浆细胞和单核细胞比例显著升高,嗜碱性粒细胞、嗜酸性粒细胞、浆细胞样树突状细胞(pDC)、BDCA1+mDC、CD56brightNK细胞和CD56dimNK细胞比例显著下降(图2)。虽然ADM-ILD患者外周血NK细胞数量较少但CD62L和HLA-DR+的CD56brightNK细胞比例呈上升趋势(图1C),提示NK细胞处于活化状态。


DR8000怎么用流式检测外周血CD45RA+HLA-DR+CD8+T细胞对无肌病性皮肌炎患者的预后价值_https://www.jmylbn.com_新闻资讯_第3张

图1 ADM-ILD患者与健康人群之间的外周血免疫学特征差异


DR8000怎么用流式检测外周血CD45RA+HLA-DR+CD8+T细胞对无肌病性皮肌炎患者的预后价值_https://www.jmylbn.com_新闻资讯_第4张

图2 ADM-ILD患者外周血免疫细胞变化


外周血免疫细胞亚群变化或可用于识别高危ADM-ILD患者

02

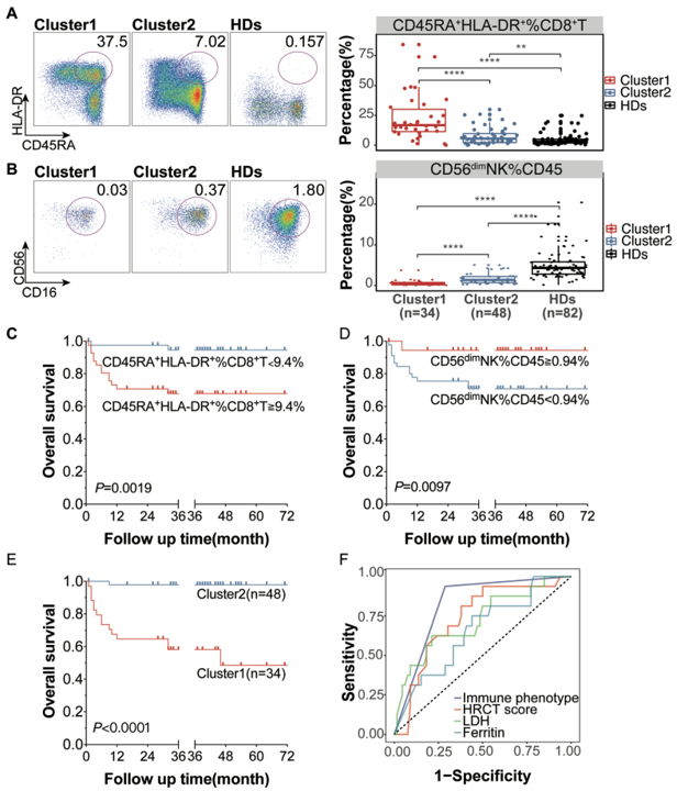
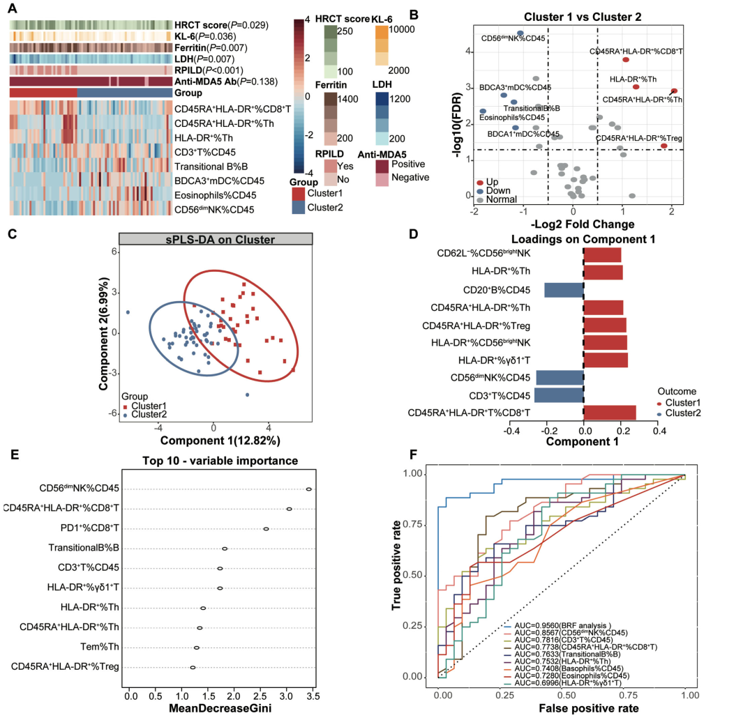
使用非监督机器学习方法将ADM-ILD患者分成两个集群:Cluster 1(n=34)和Cluster 2(n=48)(图3A)。Cluster 1患者以外周血T细胞活化为主要特征,具体表现为CD45RA+HLA-DR+CD8+T细胞、CD45RA+HLA-DR+Th细胞和HLA-DR+Th细胞比例显著增加;Cluster 2患者以外周血CD56dimNK细胞比例显著升高为主要特征(图3B)。sPLS-DA分析进一步确定了特征免疫细胞亚群以区分两个集群,即用于识别Cluster 1和Cluster 2患者的外周血免疫细胞亚群分别为CD45RA+HLA-DR+CD8+T细胞、CD56dimNK细胞(图3D)。


DR8000怎么用流式检测外周血CD45RA+HLA-DR+CD8+T细胞对无肌病性皮肌炎患者的预后价值_https://www.jmylbn.com_新闻资讯_第5张

图3 根据免疫学参数对ADM-ILD患者进行聚类分层


进一步评估ADM-ILD患者外周血免疫细胞亚群的临床意义发现,两个集群的患者具有不同疾病活动度和临床结局。Cluster 1代表了疾病活动更严重、临床预后更差的ADM-ILD患者,具体表现为RP-ILD发生率和死亡率更高,中性粒细胞-淋巴细胞比值等与不良预后相关的实验室指标水平更高,需要使用的糖皮质激素剂量更高(图4)。


DR8000怎么用流式检测外周血CD45RA+HLA-DR+CD8+T细胞对无肌病性皮肌炎患者的预后价值_https://www.jmylbn.com_新闻资讯_第6张

图4 ADM-ILD患者的人口统计学和临床特征


外周血CD45RA+HLA-DR+CD8+T细胞或可作为预测预后的潜在生物标志物

03

如图5A-B所示,Cluster 1与Cluster 2患者之间的外周血CD45RA+HLA-DR+CD8+T细胞和CD56dimNK细胞比例存在显著差异。


研究发现,外周血CD45RA+HLA-DR+CD8+T细胞≥9.4%的患者1年内死亡率显著高于CD45RA+HLA-DR+CD8+T细胞<9.4%的患者;外周血CD56dimNK细胞≥0.94%的患者1年内死亡率显著低于CD56dimNK细胞<0.94%的患者(图5C-D)。


我们用流式细胞术进一步鉴定了这群活化T细胞的流式表型为CCR7CD27CD45RA+CD127lo,即为终末效应记忆性T细胞(terminal effector memory T cells, TEMRA),该群细胞与不良预后密切相关。


综合各因素来看,Cluster 1患者的1年生存率较Cluster 2患者显著更低(58.82% vs. 97.92%,P<0.0001;图5E)。


DR8000怎么用流式检测外周血CD45RA+HLA-DR+CD8+T细胞对无肌病性皮肌炎患者的预后价值_https://www.jmylbn.com_新闻资讯_第7张

图5 不同的特征免疫细胞亚群可能影响ADM-ILD患者预后


多变量分析进一步验证了上述特征外周血免疫表型在预测预后中的临床效用。结果显示,Cluster 1患者的外周血免疫细胞亚群是与死亡率最为相关的因素(HR:9.636;P=0.03644;图6)。提示外周血CD45RA+HLA-DR+CD8+T细胞可作为预测Cluster 1患者预后的生物标志物


ROC分析同样显示,外周血免疫表型预测预后的性能(AUC:0.8248)优于HRCT评分(AUC:0.7363)、乳酸脱氢酶(AUC:0.7206)、铁蛋白(AUC:0.6558)(图5F)。


DR8000怎么用流式检测外周血CD45RA+HLA-DR+CD8+T细胞对无肌病性皮肌炎患者的预后价值_https://www.jmylbn.com_新闻资讯_第8张

图6 单变量和多变量Cox比例风险回归分析


小结

研究表明,利用外周血免疫细胞亚群的分布特征可将具有不同疾病严重程度和临床结局的ADM-ILD患者进行危险分层,这对于预后预测、个体化治疗和发病机制研究具有积极的指导意义。值得注意的是,作为Cluster 1患者的特征外周血免疫表型,CD45RA+HLA-DR+CD8+T细胞可作为预测预后的潜在生物标志物。CD45RA+HLA-DR+CD8+T细胞和CD56dimNK细胞在ADM-ILD中的作用尚未得到广泛探索,未来还需更多研究去挖掘潜在的临床价值。


 DR8000怎么用流式检测外周血CD45RA+HLA-DR+CD8+T细胞对无肌病性皮肌炎患者的预后价值_https://www.jmylbn.com_新闻资讯_第9张

e小道叨叨

该研究首次揭示了ADM-ILD患者的外周血免疫学特征,并基于此对ADM-ILD患者进行危险分层,寻找到可用于预测预后的免疫标志物。CD45RA+HLA-DR+CD8+T细胞作为一种终末分化效应记忆T细胞(TEMRA),其预测预后的性能经研究证实要优于现有的临床指标(如HRCT评分),且通过流式细胞术即可检测,易获取,可作为高危ADM-ILD患者预后的新指标。我们也期待CD45RA+HLA-DR+CD8+T细胞与现有的临床指标相结合可以进一步增强免疫表型的临床效用,为临床医生提供更多个性化诊疗依据,帮助进一步优化治疗改后患者预后。


DR8000怎么用流式检测外周血CD45RA+HLA-DR+CD8+T细胞对无肌病性皮肌炎患者的预后价值_https://www.jmylbn.com_新闻资讯_第10张

e小道诚邀各位同道

长按关注【免e监控】公众号


参考文献


Ye Y, Zhang X, Li T, et al. Two Distinct Immune Cell Signatures Predict the Clinical Outcomes in Patients with Amyopathic Dermatomyositis with Interstitial Lung Disease[J]. Arthritis Rheumatol. 2022 Jun 17.


DR8000怎么用流式检测外周血CD45RA+HLA-DR+CD8+T细胞对无肌病性皮肌炎患者的预后价值_https://www.jmylbn.com_新闻资讯_第11张