医疗器械为什么要招标【发布】国家发布招投标禁令,涉及所有公立医院器械采购

新闻资讯2026-04-17 15:17:17
医疗器械为什么要招标【发布】国家发布招投标禁令,涉及所有公立医院器械采购_https://www.jmylbn.com_新闻资讯_第1张
医疗器械为什么要招标【发布】国家发布招投标禁令,涉及所有公立医院器械采购_https://www.jmylbn.com_新闻资讯_第2张


国家新政出台,剑指破除招投标不合理限制,医疗器械领域再获利好。


01

5月1日起,招投标审查规则有变


4月2日,国家发改委、国家市监局等8部门联合发布《招标投标领域公平竞争审查规则》2024年第16号令,将于自2024年5月1日起正式施行。


医疗器械为什么要招标【发布】国家发布招投标禁令,涉及所有公立医院器械采购_https://www.jmylbn.com_新闻资讯_第3张


据悉,此为国内首部行业领域公平竞争审查规则。医疗器械的招投标亦属于政府采购领域,伴随新政发布,行业内将迎来新的变化。


审查标准部分,新规出台7个方面44条具体措施,涵盖了招投标领域常见的各类不合理限制。


例如:落实全国统一的市场准入条件,对经营主体参与投标活动,不得对市场准入负面清单以外的行业、领域、业务,要求经营主体在参与投标活动前取得行政许可;不得要求经营主体在本地区设立分支机构、缴纳税收社保或者与本地区经营主体组成联合体等。


医疗器械为什么要招标【发布】国家发布招投标禁令,涉及所有公立医院器械采购_https://www.jmylbn.com_新闻资讯_第4张


尊重和保障招标人定标权,落实招标人定标主体责任,不得为招标人指定定标方法;不得为招标人指定定标单位或者定标人员等。


医疗器械为什么要招标【发布】国家发布招投标禁令,涉及所有公立医院器械采购_https://www.jmylbn.com_新闻资讯_第5张


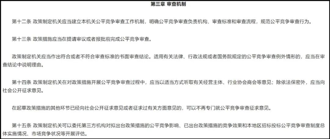
审查机制部分,新规明确了政策制定机关开展公平竞争审查的工作机制、工作流程、审查结论等内容,具体如下:


医疗器械为什么要招标【发布】国家发布招投标禁令,涉及所有公立医院器械采购_https://www.jmylbn.com_新闻资讯_第6张


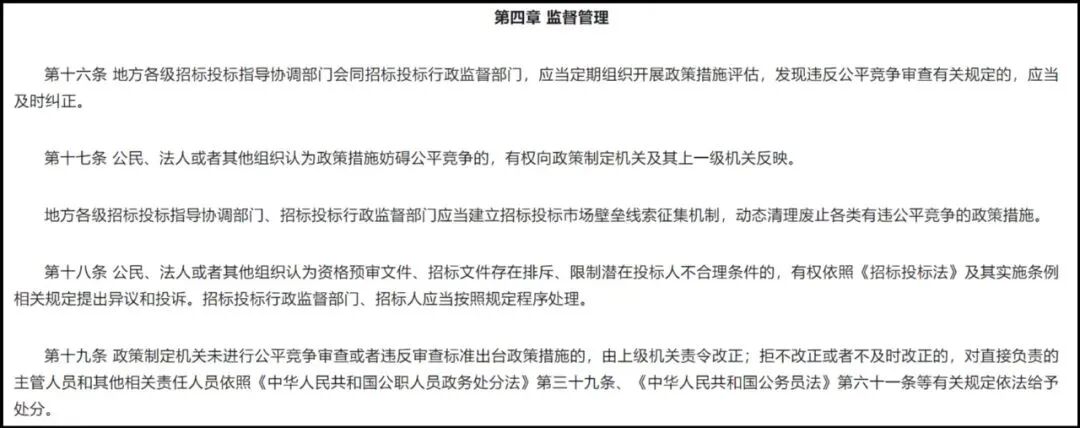
监督管理部分,新规要求相关部门定期开展政策措施评估清理,建立招标投标市场壁垒线索征集机制,动态清理废止各类有违公平竞争的政策措施,具体如下:


医疗器械为什么要招标【发布】国家发布招投标禁令,涉及所有公立医院器械采购_https://www.jmylbn.com_新闻资讯_第7张


据中证网报道,中国招标投标协会副会长李小林表示,实施招标投标领域公平竞争审查制度,推动各类经营主体平等参与招标投标活动,着力破除各种形式的地方保护和市场分割,有助于营造公平竞争的市场环境,推动全国统一大市场建设。


02

监管升级,医疗器械招投标被严查


公平是市场健康发展的重要土壤,医疗器械领域也不例外。


2022年,国家发改委印发《市场准入负面清单(2022年版)》,明确建立违背市场准入负面清单案例归集和通报制度。
截至目前,已有多个市场不公平竞争案例被公布,其中就涉及医疗器械采购。形式包括在同等条件下,部分医疗机构优先采购指定药械企业的产品或设置固定采购比例以换取现金回扣等。


由于大额涉及灰色利益输送,医疗器械招投标领域也是医疗反腐的重点对象之一。
去年6月,“廉洁四川”发布题为《以案为镜 | “贪”入骨髓,骨科“第一把刀”陨落》的文章, 披露了四川省绵竹市人民医院原骨科主任黎孝富贪腐一案。


文中介绍,四川某医疗器械有限公司材料配送商张某某随即找到他,希望他在骨科耗材招标采购中给予帮助,并承诺按照销售额比例支付30%的回扣,其中5%归黎孝富个人所有,剩余25%给予骨科科室。
2022年9月,黎孝富因犯受贿罪、单位受贿罪,数罪并罚,被依法判处有期徒刑3年6个月,并处罚金20万元,退缴违法所得184.89万元。


去年,“中纪委曝光一台直线加速器回扣1600万"直冲热搜榜首位。中纪委文章披露,医疗器械经销商陈某虎向普洱市人民医院销售的直线加速器进口价是1500万元,但医院进价却是3520万元,远远高于同期市场价格。最终查清普洱市人民医院原院长杨某俊以借为名索贿1600余万元的事实。


近日,中纪委官网发布题为《钟纪言:下大气力铲除腐败滋生的土壤和条件》的头条文章,明确提出要深化整治医药、招投标等权力集中、资金密集、资源富集领域的腐败,清理风险隐患。


用灰色交易换取市场的陋习使企业难以投入更多精力到研发创新中去。只有消除带金销售的生存空间,净化招投标领域灰色地带,才能激励企业通过规范竞争,促进流通行业整治。


随着监管趋严,在罚款、禁止采购等规则的震慑下,医疗器械领域招投标的违法违规行为被逐步遏制,北京、山西、四川等多地还纷纷开展了相关专项整治工作,行业环境真正开始净化。


03

市场准入走向规范,国产品牌再迎挑战

目前,新一轮医疗设备更新换代正在启动。


3月13日,国务院发布《推动大规模设备更新和消费品以旧换新行动方案》。其中指出,推进医疗卫生机构装备和信息化设施迭代升级,鼓励具备条件的医疗机构加快医学影像、放射治疗、远程诊疗、手术机器人等医疗装备更新改造。


作为设备更新的重点领域之一,医疗市场有望迎来新的繁荣,各类招投标数量也将随之攀升。


近年来,国家扶持国产医疗器械的政策频频出台,多地发文明确医院采购端向国产倾斜,医疗器械的国产化替代也由此迈入高速发展阶段。


在破除招标投标的不合理限制的过程中,国产品牌将迎来更为公平的市场准入环境,外资品牌也将同样获益。


例如:新规审查标准部分明确提出,不得要求经营主体在本地区设立分支机构、缴纳税收社保或者与本地区经营主体组成联合体;不得对不同地区或者所有制形式经营主体的资质、资格、业绩等采用不同信用评价标准;不得据经营主体投标产品的产地设置差异性得分等。


医疗器械采购中公平对待内外资的趋势早已有迹可循。


2023年9月,广东财政厅发布《政府采购常见问题清单》,其中“对内资企业和外资企业在中国境内生产的产品、提供的服务区别对待”“在政府采购信息发布、评审标准等方面区别对待外商投资企业或外资企业在中国境内生产的产品”“将除进口货物以外的生产厂家授权、承诺、证明、背书等作为资格要求”等问题都被公开点名。


近日,国务院办公厅印发的《扎实推进高水平对外开放更大力度吸引和利用外资行动方案》中,更是明确提出:加快制定出台政府采购本国产品标准,在政府采购活动中对内外资企业生产的符合标准的产品一视同仁、平等对待。


伴随限制放宽,进口医疗器械在国内市场将获得平等对待,对于国产械企而言,新一轮产品市场竞争已经呼之欲出。


无序竞争使行业陷入发展陷阱,良性市场竞争能更大激发市场主体活力。市场底色逐渐清澈之下,更具创新力的企业也将脱颖而出。




医疗器械为什么要招标【发布】国家发布招投标禁令,涉及所有公立医院器械采购_https://www.jmylbn.com_新闻资讯_第8张

来源赛柏蓝器械

声明:文章为整理,如有侵权请联系我们删除


医疗器械为什么要招标【发布】国家发布招投标禁令,涉及所有公立医院器械采购_https://www.jmylbn.com_新闻资讯_第9张
医疗器械为什么要招标【发布】国家发布招投标禁令,涉及所有公立医院器械采购_https://www.jmylbn.com_新闻资讯_第10张

关注北京卫协了解更多医疗资讯

医疗器械为什么要招标【发布】国家发布招投标禁令,涉及所有公立医院器械采购_https://www.jmylbn.com_新闻资讯_第11张