点击蓝字
关注我们
在日常生活中
常常会出现它的身影
小孩摔倒蹭破皮、新鞋磨脚后跟
平时的擦伤……
然而,Ta有时叫“创可贴”
有时叫“创口贴”
有时又叫“苯扎氯铵贴”
究竟哪个才是真名呢?
其实上述这些名称都没错,泛指处理伤口的敷贴类产品,是人们日常生活中常用的急救必备医疗用品,品种多样,根据材质、功效、作用原理的不同,名称各异,但总体可分为两大类:药品类和医疗器械类。
两者有何区别?
普通消费者又该如何辨别呢?
正确使用方式是什么?
今天就听小编好好讲讲
👇
创可贴和创口贴是一个东西吗?第一个问题可能就难倒了大部分人。
从广义上看,创可贴和创口贴其实差别不大,针对的都是小伤口,目的是给伤口营造一个利于愈合的环境,使用方法也没有差别。但严格来看,两者还真有不同,区别就在于是否含药。我们可以从包装上的产品描述和备案信息看出差别。
比如药店里很常见的某透明防水创口贴,产品成分中标明不含药物,属于医疗器械的管理范畴。
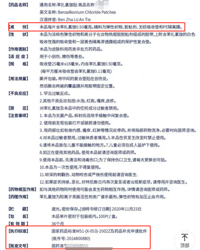
再比如标注为创可贴的苯扎氯胺贴,除了有无纺吸收垫、PE隔离膜之外,还添加了广谱杀菌剂苯扎氯胺,含有药物成分,属于药品的管理范畴。
一个不含药,属于医疗器械,一个含药,属于非处方药品,这是两者最大的区别。但回归现实,创可贴和创口贴在市售时并没有那么严谨的划分,很多都是混着叫,仅从商品名来看很难有效划分,所以想知道自己用的创可(口)贴到底含不含药,大家可以留意一下成分和备案信息。
还有常见的医用敷料贴,主要材料是无纺布,也属于医疗器械,针对的是比较大、严重的创面,还能用于清洁、吸收分泌物、止血、包扎。
根据材质、功能的不同,医用敷料又细分为好多种,比如薄膜型、水凝胶型、液体型、泡沫型等等。
对于轻微的割伤、擦伤,我们可以遵循以下步骤处理:
(1)洗手:不管是为他人处理伤口还是自己处理伤口,都要确保双手干净,减少伤口感染的可能性;
(2)清洁伤口:用流动的水或肥皂水冲洗伤口,确保伤口中没有碎屑、污垢等异物或污染物。使用肥皂清洁时可以在伤口周围抹上肥皂,再用流水冲洗,不要使用肥皂直接在伤口表面揉搓,避免二次伤害;
(3)止血:小伤口一般都会自行止血,如果有需要,可以用干净的纱布轻轻按压直到出血停止;
(4)涂抹:在伤口涂抹一层薄薄的抗生素软膏或凡士林,减少感染风险并保持伤口湿润,这一步骤并非必需,如果伤口很浅很小可以略过;
(5)包扎:用创可贴覆盖伤口,注意不要用手接触创可贴中间覆盖创面的区域,包扎不宜过紧。
如果是手指受伤,可以将创可贴的胶粘区域裁剪为二后再包扎,这样创可贴和手指的贴合性更好。
(6)观察伤口:创可贴变湿变脏时勤更换,每天至少更换一次,不要重复使用。在更换时注意观察伤口,如果有出脓、长时间未愈合、疼痛加剧、肿胀等情况,及时就医处理。
总而言之
在正确使用下创可贴
是家庭处理小伤口的应急神器
小伙伴们在选购的时候可别光看图案
留意生产厂家和批文备注
别买到三无产品哦
所以
你能够分清楚这对“兄弟”了吗?
郑州市第一人民医院总部
地址:郑州市东大街56号
乘车路线:29路、35路、40路、60路、62路、85路、93路、603路、985路
地铁路线:乘车地铁2号线、3号线在东大街站F出口出站即郑州市第一人民医院
微信号:zzsdyrmyy
24小时服务热线:0371—61856666
门诊预约挂号电话:0371—56580114
急诊科电话:0371—66333120
官方网站:
http://www.zzsdyrmyy.com/
郑州市第一人民医院南院区
地址:郑州市航空港遵大路与梅河路交叉口
乘车路线:612路、632路
急诊调度电话:0371—56177120
门诊预约挂号电话:0371—56177008
郑州市第一人民医院岐伯山医院
地址:郑州航空港经济综合实验区华夏大道186号
别忘了点个赞哦~~