洁牙要哪些器材PMTC各种仪器、器材的选择

新闻资讯2026-04-26 05:27:50
洁牙要哪些器材PMTC各种仪器、器材的选择_https://www.jmylbn.com_新闻资讯_第1张

01

PMTC的目的是什么?应该什么时候进行?

大多数人都认为PMTC=保养,但是PMTC其实是一种推动手段,在洁牙、根面平整期间、牙周外科术后、矫正治疗期间等情况下,制造一个牙菌斑难以附着的口腔环境,或是为塑造一种与之类似的口腔感受而进行的必要处理。


下文中例举了不同情况下的PMTC及其目的。

洁牙要哪些器材PMTC各种仪器、器材的选择_https://www.jmylbn.com_新闻资讯_第2张


洁牙要哪些器材PMTC各种仪器、器材的选择_https://www.jmylbn.com_新闻资讯_第3张


洁牙要哪些器材PMTC各种仪器、器材的选择_https://www.jmylbn.com_新闻资讯_第4张


洁牙要哪些器材PMTC各种仪器、器材的选择_https://www.jmylbn.com_新闻资讯_第5张



02

进入PMTC阶段之前先对这些内容进行诊察

洁牙要哪些器材PMTC各种仪器、器材的选择_https://www.jmylbn.com_新闻资讯_第6张

●POINT● 尤其是面对一些长期护理的患者,这是观察、对比患者外观、表情、动作等身体变化的最佳机会。必须认真观察。


洁牙要哪些器材PMTC各种仪器、器材的选择_https://www.jmylbn.com_新闻资讯_第7张

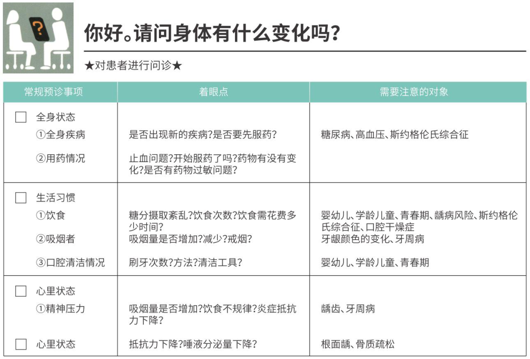
●POINT●在询问患者的全身状态时,需要对身体、病例的变化,以及服药的种类、量等进行具体询问。


如:让患者来院时,带上药品的说明书或者直接将药品带来,这样就能明确掌握患者服药的目的。获得药品的说明书就能轻松地调查到副作用及出血时应采取的措施等注意事项。


进行PMTC操作时,如果口腔卫生士预测到患者有出血的可能性,则必须实现与口腔医生或负责该患者的内科医生进行商谈,决定是否采取防止并发细菌性心内膜炎等疾病的预防措施。


此外,也要收集患者的生活习惯、心理状态等信息,并与患者的口腔情况(视诊)相结合。高龄患者通常伴随血压上升、紧张、压力等问题,因此即使患者不说,也要结合问诊,定期为患者测量血压。


洁牙要哪些器材PMTC各种仪器、器材的选择_https://www.jmylbn.com_新闻资讯_第8张
洁牙要哪些器材PMTC各种仪器、器材的选择_https://www.jmylbn.com_新闻资讯_第9张
洁牙要哪些器材PMTC各种仪器、器材的选择_https://www.jmylbn.com_新闻资讯_第10张

●POINT●口腔诊察中最重要的一点就是⸺不能仅观察眼睛能看得到的地方就得出结论。必须使用问诊、X光诊察、风险测试等手段进行综合诊察。


此外,对比过去的诊察结果、PMTC的经过等,也是提高诊断能力与预测能力的关键。


发现患者个人护理情况恶化、懒得刷牙等情况时,是非常危险的。这时,口腔卫生士的一句话“发生什么事了?因为最近很忙没时间护理口腔吗?”,就能让患者产生“这位口腔卫生士一直在关心我的状况”的想法,从而加深医患间的信赖关系。


洁牙要哪些器材PMTC各种仪器、器材的选择_https://www.jmylbn.com_新闻资讯_第11张

●POINT●需要对患者,尤其是长期护理患者进行定期X光诊察。


口腔诊察出现急性症状(记性变化)时,需要使用X光诊察进行确认,并在接受应急处理后进行PMTC操作。判断治疗先后顺序后,向牙科医生报告。


洁牙要哪些器材PMTC各种仪器、器材的选择_https://www.jmylbn.com_新闻资讯_第12张

●POINT●这些测试能客观评价风险,可以与过去的数据进行明确对比,从而达到提示患者、提高患者护理医院的目的。


同时,也是术者一方判断PMTC内容与间隔的参考依据。


洁牙要哪些器材PMTC各种仪器、器材的选择_https://www.jmylbn.com_新闻资讯_第13张

●整 理●开始各项口腔治疗前,口腔卫生士需要进行的诊察内容基本上都是相同的⸺再度评价过度的治疗、掌握现在的症状、进行预后判断。


诊察时,不仅要注意到患者的变化,还要对下次诊察时口腔会发生的变化进行预测。


PMTC的最终目的是“保持患者口腔健康”,是治疗的一个环节,所以诊察时必须谨慎,诊察到的问题必须向牙科医生报告。


同时,为便于之后的诊察与治疗,必须在业务记录中详细记下诊察内容。



03

PMTC的各种仪器、器材, 养成善于观察、选择的慧眼!

01

口腔诊察基本工具

1)口腔诊察基本工具的用途与选择方法

此处例举的是口腔卫生士进行一般操作时会用到的基本

工具。

洁牙要哪些器材PMTC各种仪器、器材的选择_https://www.jmylbn.com_新闻资讯_第14张

图1 口腔诊察基本工具。口镜、镊子、染色液、X光片、探诊数据、牙周探针。


02

牙结石去除工具 — 手工洁治器

洁牙要哪些器材PMTC各种仪器、器材的选择_https://www.jmylbn.com_新闻资讯_第15张


1)手工洁治器的用途及选择方法

◆刃部

选择手工洁治器时,需要考虑洁治器的心脏部位⸺刃部的设计、坚硬程度、范围等。根据治疗目的及用途,选项也会发生相应的变化。


例如:口腔治疗期间进行PMTC时,会发现牙龈下牙结石残留,此时需要像初期治疗时一样,使用颈部较粗的Gracey刚硬类型,而牙周袋底部较深的时候则需要使用after five。


另外,从压根解剖学形态的角度,进行PMTC操作时,也会用到一些破坏牙周袋深处(抛光杯无法触及的深度)生物膜或牙龈下牙菌斑的工具。


这种情况下,为防止对牙龈造成外伤,需选择颈部较细的标准型洁治器。另外,对宽幅较窄的牙周袋进行操作时,刃部长度仅有1/2的迷你five,00号,替补0号等操作性优良的洁治器。


刃部的坚硬程度因每家公司的制作方式、制作材料、热加工方法等不同,多少会产生一些差异。但是,与SRP不同,在进行一般PMTC操作时,刃部的坚硬程度基本不会对操作产生影响。


◆窝柄

同样适用不锈钢制成的洁治器,其窝柄重量也不一样,市面上也有硅胶材质的窝柄。窝柄的设计与粗细也是各不相同。


当然,术者的手指粗细也不相同。所以,选择时最重要的一点就是不要让手持洁治器的人产生疲劳感。


2)手工洁治器齐全的话……

进行以维持牙周组织健康为目的的PMTC时,需要准备不会损伤边缘牙龈的细颈洁治器,加上Gracey的标准类型,应对牙龈上牙结石的附着问题使用镰形洁治器。


将刚硬类型的颈部打磨至一定粗细后,也可以使用。


03

牙结石去除工具 — 超声波洁牙机

1)超声波洁牙机的用途及选择方式

不同超声波洁牙机,其功率与工作尖的种类也不同。用于PMTC操作的超声波洁牙机,必须能够去除细微的牙结石沉淀,并且能够破坏牙周袋内的生物膜。因此,需选择能微调的超声波洁牙机。


此外,工作尖的种类也很多,必须谨慎选择。确诊牙结石沉淀后,需选择带有刀刃的工作尖。而为了进行根面平整或破坏生物膜,则需要选择钻石工作尖,或是为破坏生物膜而专门开发的BDR(Biofilm Disruption & Removal)工作尖(白水贸易)。


钻石工作尖多用于根面平整,但也可以去除少量牙结石。BDR工作尖是破坏生物膜专用的工作尖,但也同样可以用于去除牙结石。


直头工作尖便于插入较窄、较深的牙周袋内,因此适用于骨下袋。弯头工作尖则适用于磨牙领结面及根分叉部位。无论使用哪种工作尖,都要控制洁牙机的振幅,尽量避免让患者感到疼痛。

洁牙要哪些器材PMTC各种仪器、器材的选择_https://www.jmylbn.com_新闻资讯_第16张

图5 超声波洁牙机的一种。超声波洁牙Suprasson P-MAX2(白水贸易)。可以安装多种工作尖,力度控制范围较广,适用于多数治疗。


2)具体如何选择超声波洁牙机

功率较大的超声波洁牙机使用范围广,从初期治疗到PMTC都可以使用。另外,工作尖的种类也有很多,可以根据具体目的和需求进行相应的选择。


3)使用超声波洁牙机时需要注意的内容

◆使用对象的禁忌

不适用于修复过的牙齿、知觉过敏的牙齿、龋齿、装有起搏器的患者、对振动敏感的患者等。


◆使用注意

无论面对哪种患者,都必须选择合适的工作尖及功率。从最小功率开始,根据患者的感受逐渐调高功率。


为了防止对牙齿表面带来损伤,操作时刀刃与牙齿表面的倾斜角不得高于45°。操作时,动作必须轻,不能将工作尖抵在牙齿上,而应该使用敲击法进行操作。


04

牙结石去除工具 — 气动洁牙机

洁牙要哪些器材PMTC各种仪器、器材的选择_https://www.jmylbn.com_新闻资讯_第17张

图6 气动洁牙机。KaVo公司生产的ソニシウス产品(气动洁牙机)与抛光刷(シロクス商会)。适用于细小牙渍、去除牙菌斑、破坏生物膜等。


1)气动洁牙机的用途及选择方式

气动洁牙机的功率只有超声波洁牙机的1/10,而且适用范围也很小,但它对牙齿的损伤非常少。超声波洁牙机注水的目的是为了防止器械过热,而气动洁牙机注水的目的是清洁。


所以,为气动洁牙机注水时需使用温水,以保护知觉过敏的牙齿。工作尖不仅能用于去除牙结石,在进行牙齿形成、填充、根管治疗时,也可以使用。身为口腔卫生士,必须了解工具的适用范围。


PMTC中经常会用到尼龙制的刷头。与电动牙刷不同,气动洁牙机利用空气压力使刷头产生振动,所以能做到有效清洁咬合面裂沟、植入物等细小部位的牙结石。


另外,气动洁牙机分为注水与无水两种模式。对修补过的牙齿、裸露的压根、龋齿等,就无需使用抛光剂,直接使用注水模式进行操作;去除牙列异常部位的牙渍或牙菌斑时,则需要使用抛光剂,并将洁牙机调至无水模式。


由于刷毛可以在不损伤牙周组织的情况下,深入牙龈龈下1~2mm深度,所以也适用于破坏牙周袋内的生物膜。


2)具体如何选择气动洁牙机

市场上,气动洁牙机的种类很少,但是工作尖的种类非常多。PMTC中所使用的刷头非常细腻,能轻松深入口腔细小部位,尤其是植入物上方等复杂的结构。对牙齿表面进行染色时,需选择大头平面刷,并在刷头上涂抛光剂后使用。


3)使用气动洁牙机时需要注意的内容

◆使用对象的禁忌

使用对象没有特别的禁忌。


◆使用注意

根据不同的操作,选择相应的工作尖。


05

牙面抛光工具

洁牙要哪些器材PMTC各种仪器、器材的选择_https://www.jmylbn.com_新闻资讯_第18张

图7 头部较小,颈部较细,操作更便捷(左)。


洁牙要哪些器材PMTC各种仪器、器材的选择_https://www.jmylbn.com_新闻资讯_第19张

图8 螺旋式接口,与手机无缝对接,给人一种合二为一的感觉。


洁牙要哪些器材PMTC各种仪器、器材的选择_https://www.jmylbn.com_新闻资讯_第20张

图9 牙面抛光工具(低速手机)的一种。从左到右依次为:エバプロフィン(现已停止生产);ADAGIO;EVER PROPHY手机(森村);PROPHY手机8M2(吉田);PROPHY弯角手机(Bien-air);TWISTPROPHY(带一次性替换头)(Bien-air)。

1)牙面抛光工具的用途及选择方式

根据工具需要到达部位的解剖学条件,及是否便于术者进行操作这两点选择工具。如下述内容:

① 重量

② 头部的大小

③ 颈部的粗细

④ 是否便于术者使用

⑤ 能否到达颊粘膜等部位


2)牙面抛光工具的用途及选择方式

是否容易清洗也是选择工具时需要关注的要点之一。最好能常备不同种类的牙面抛光工具。


3)使用牙面抛光工具时需要注意的内容

对知觉过敏部位进行操作时,需使用低速手机并将功率调到最低。抛光杯、抛光刷的安装方式有心轴接头式与螺旋式两种,但为了减少操作距离、减轻粘膜负担,最好使用螺旋式。操作时,机器会发热,必须注意加压的方向与时间。


06

橡胶抛光杯、橡胶尖、抛光刷、EVA工作尖

洁牙要哪些器材PMTC各种仪器、器材的选择_https://www.jmylbn.com_新闻资讯_第21张

图10 橡胶抛光杯与抛光刷(吉田)


洁牙要哪些器材PMTC各种仪器、器材的选择_https://www.jmylbn.com_新闻资讯_第22张

图11 Young公司生产的橡胶抛光杯、橡胶尖抛光刷(森村)


洁牙要哪些器材PMTC各种仪器、器材的选择_https://www.jmylbn.com_新闻资讯_第23张

图 12 EVA工作尖(左5支为森村产,其余为oral care产)

1)用途与选择方式

橡胶抛光杯、橡胶尖、抛光刷均为旋转式抛光工具,而EVA工作尖则是前后运动式抛光工具。橡胶抛光杯与橡胶尖又很多种类,根据橡胶的硬度、形状、抛光杯内部样式、工作尖的形状等,分成多种使用方式。


选择产品时,尽量选择种类较多的产品。选择PMTC使用的抛光刷与工作尖时,需选择刷毛细腻、尖端细小的品种,这样工作尖与刷毛能轻松到达口腔内细小的部位,尤其是植入物上方这类构造复杂的部位。


而进行牙面染色时,则需要配合抛光剂,选择平面较大的抛光刷。


2-1 EVA工作尖一览(1)

 *下述均为dentatus公司产品(森村)

橡胶抛光杯、橡胶尖、抛光刷均为旋转式抛光工具,而EVA工作尖则是前后运动式抛光工具。橡胶抛光杯与橡胶尖又很多种类,根据橡胶的硬度、形状、抛光杯内部样式、工作尖的形状等,分成多种使用方式。


选择产品时,尽量选择种类较多的产品。选择PMTC使用的抛光刷与工作尖时,需选择刷毛细腻、尖端细小的品种,这样工作尖与刷毛能轻松到达口腔内细小的部位,尤其是植入物上方这类构造复杂的部位。


而进行牙面染色时,则需要配合抛光剂,选择平面较大的抛光刷。

洁牙要哪些器材PMTC各种仪器、器材的选择_https://www.jmylbn.com_新闻资讯_第24张


2-2 EVA工作尖一览(2)

 *下述均为Oral care公司产品

洁牙要哪些器材PMTC各种仪器、器材的选择_https://www.jmylbn.com_新闻资讯_第25张


2-3 橡胶抛光杯、橡胶尖、抛光刷一览

洁牙要哪些器材PMTC各种仪器、器材的选择_https://www.jmylbn.com_新闻资讯_第26张


07

含氟化物的抛光剂

洁牙要哪些器材PMTC各种仪器、器材的选择_https://www.jmylbn.com_新闻资讯_第27张

图13 含氟化物的抛光剂(ProphyPaste、井上Attachment)。在理解RDA的基础上,选择相应的抛光剂。


洁牙要哪些器材PMTC各种仪器、器材的选择_https://www.jmylbn.com_新闻资讯_第28张

图14 PROXYT(Vivadent)。在国外作为RDA较弱的抛光剂使用。蓝色RDA83、绿色RDA36、粉色RDA7。

1)抛光剂的用途及选择方式

使用抛光剂的目的是去除尼古丁、饮料、食物、牙菌斑等造成的颜色残留,使牙齿的表面恢复光泽,防止抛光发热,利用氟化物的抗菌、抗氧作用等。


2)了解RDA!

RDA(Radiocative Dentin Abrasion)是指抛光剂的摩擦力。“RDA250”的抛光剂是ADA(American Dental

Association)承认的,摩擦力较强的口腔用抛光剂。数字越小,抛光剂的摩擦力就越若。个人护理时通常使用RDA60左右的抛光剂。


井上Attachment生产的抛光剂有四种:

RDA250(蓝色)

170(绿色)

120(粉色)

40(黄色)


使用时,需根据具体情况选择相应的抛光剂。去除尼古丁等强力牙渍残留时,需按照250、170、120、40的顺序使用抛光剂,制造一个牙菌斑难以附着的牙齿表面。


3)具体如何选择抛光剂

在进行修复物的粘合、填充、美白等操作的事先准备时,需使用不含氟化物的抛光剂(RDA250、170、120、40)。


此外,对填充物、修复物进行抛光时,需要使用各自专用的抛光剂。但是,在使用舶来品时,必须分清口腔技工作业专用抛光剂与口腔内专用抛光剂。


4)使用抛光剂时需要注意的内容

RDA250的使用禁忌为:修复牙、龋齿、压根面、知觉过敏的牙齿等。修复牙需使用RDA40的抛光剂,但如果牙渍残留较强的情况下, 则需按RDA120、40的顺序使用抛光剂,最好使用专用抛光剂。


在考虑禁忌时,也要考虑PMTC的频率。如果遇到短时间内进行多次PMTC的情况,则需要选择摩擦力较小的抛光剂。


08

牙面清洗抛光机

1)牙面清洗抛光机的用途及选择方式

牙面清洗抛光机是一种利用涡轮机内的压缩空气,向抛光粉(碳酸氢钠)施加压力,喷向牙齿表面,以此去除牙齿表面色素沉淀的工具。


多用于洁牙后的抛光、去除尼古丁等强牙渍残留、细小部位(因牙列异常等导致抛光杯、抛光刷无法伸入的部位)的牙渍等。有时也会用于密封或粘结的事先准备。


选择时,需选择安全性高、嘴部方向容易调整的抛光机。

洁牙要哪些器材PMTC各种仪器、器材的选择_https://www.jmylbn.com_新闻资讯_第29张

图15 牙面清洗抛光机的一种。使用时声音小,嘴部方向容易调整。


2)具体如何选择牙面清洗抛光机

由于抛光机的工作原理是空气压力,所以必须选择安全性高、嘴部方向容易调整的抛光机。同时,必须使用专用抛光粉。


3)使用牙面清洗抛光机时需要注意的内容

◆使用对象的禁忌

为防止压力造成口腔内损伤,因此不可用于修复牙、知觉过敏的牙齿、龋齿、牙根面(牙骨质)、露出的牙本质、浮肿的牙龈、牙周病部位、口腔炎等软组织炎症。


由于抛光粉的主要成分时碳酸氢钠,所以对患有肾衰竭、呼吸器官慢性疾病、慢性腹泻、盐分摄取限制的患者,必须谨慎使用。


◆使用注意

使用工作尖时,严禁从边缘牙龈向根尖方向推进。操作时,有部分患者会出现因压力导致的皮下气肿情况(皮下气肿:因空气或其他气体偶发地进入生命体体内组织间隙中并停顿,引发生命体组织膨胀、压迫等反应性机能障碍)。


此外,必须使用布遮住患者的眼镜,并让术者带上护目镜,防止抛光粉溅入眼睛。同时,使用凡士林涂抹患者的尊纯,并使用毛巾或布覆盖患者裸露的皮肤。


操作时必须使用专用抛光粉,为防止机器嘴部堵塞,平日里必须对机器进行嘴部清洁及充分干燥等护理。


09

氟化物

1)PMTC后使用的氟化物的用途及选择方式

为了使氟化物更有效地作用于患者身上,必须熟记各种

氟化物的特征,必须根据年龄(婴幼儿、儿童、成人)、症状(牙釉质龋齿、根面龋齿等)进行选择。


同时,口腔卫生士必须知道:每年按次数使用的高浓度氟化物,与平日里家庭护理时所使用的含氟化物漱口液、牙膏等低浓度氟化物的预防功效并不相同。此处将对PMTC后使用的氟化物的临床应用⸺托盘法进行介绍。

洁牙要哪些器材PMTC各种仪器、器材的选择_https://www.jmylbn.com_新闻资讯_第30张

图16 氟化物的一种。DENT Check-Up Regular、DENT Check-UpChild、DENT Check-Up foam(狮王)、Duraoha(t 日本未出售)。


2)具体如何选择PMTC后使用的氟化物

洁牙要哪些器材PMTC各种仪器、器材的选择_https://www.jmylbn.com_新闻资讯_第31张

*APF:酸化磷酸氟(Acidulated phosphate F)


3)使用PMTC后使用的氟化物时需要注意的内容

氟化物有预防龋齿的效果,为了安全使用、指导患者使用氟化物,达到其最佳效果,必须应对各年龄阶段的患者,使用合适的量,并掌握各年龄氟化物中毒的摄取界限。


需在PMTC后涂抹氟化物时,必须告知患者涂抹结束后一小时内禁止饮食,以及当天晚上就寝前使用氟化物漱口、刷牙后使用含氟化物的牙膏等。


10

漱口液

洁牙要哪些器材PMTC各种仪器、器材的选择_https://www.jmylbn.com_新闻资讯_第32张

图17 漱口液的一种。コンクールF、クチュッパ。


洁牙要哪些器材PMTC各种仪器、器材的选择_https://www.jmylbn.com_新闻资讯_第33张

图18 含保湿能力的漱口液的一种。绢水。


1)漱口液的成分

漱口液的种类有使用香料隐藏口臭的遮蔽效果的品种,也有用作杀菌剂,有暂时消毒效果的品种。比较有代表性的是:薄荷醇、薄荷、葡萄糖酸洗必泰、氯化十六烷吡啶、氨甲环酸、叶绿素铜钠盐、麝香草酚、乙醇等。其中,也有主要成分为透明质酸的保湿产品。


2)漱口液的用途及选择方式

开始进行口腔治疗或护理时,首先要让患者养成漱口的习惯。通过漱口,能除口臭,给口腔带来清凉的感觉,也有提高患者护理意识与安心感的效果。


指导时,让患者使用漱口液,能达到更好的指导效果。


3)具体如何选择漱口液

●含有葡萄糖酸洗必泰的漱口液

コンクールF(weltec)、ラカルト(SS制药)、クチュッパ(kikutani)、GUM丶CHX漱口液(SUNSTAR)


●含有乙醇的漱口液

リステリン


●含有透明质酸的漱口液

绢水(生化学工业)、漱口液Oral We(t 吉田)


4)了解葡萄糖酸洗必泰

现在,日本医药法允许的牙膏、漱口液中的葡萄糖酸洗必泰含量最高为0.005%。葡萄糖酸洗必泰有很强的杀菌、消毒效果。国外也会使用高浓度的葡萄糖酸洗必泰,但由于曾经将其用于清洗膀胱、阴道而导致重笃休克,因此日本已禁止使用高浓度葡萄糖酸洗必泰。


上述漱口液中,部分漱口液含有0.2~0.36%葡萄糖酸洗必泰,必须告知消费者稀释后再使用。但是,2001年3月,厚生劳动省允许刷牙时直接将原液涂抹在牙刷上使用。


5)了解透明质酸

透明质酸是一种构成结合组织的成分,皮肤、眼球、关节等地方含有很多透明质酸。透明质酸的保湿能力非常强,一汤匙透明质酸的保湿能力相当于一铁桶的水。


面对唾液分泌量降低的患者,可以在日常生活或口腔治疗时使用透明质酸漱口液,去除患者的痛苦。


点击下方链接有惊喜哦

洁牙要哪些器材PMTC各种仪器、器材的选择_https://www.jmylbn.com_新闻资讯_第34张


抓住行业趋势,创造自我价值

洁牙要哪些器材PMTC各种仪器、器材的选择_https://www.jmylbn.com_新闻资讯_第35张

洁牙要哪些器材PMTC各种仪器、器材的选择_https://www.jmylbn.com_新闻资讯_第36张
洁牙要哪些器材PMTC各种仪器、器材的选择_https://www.jmylbn.com_新闻资讯_第37张
洁牙要哪些器材PMTC各种仪器、器材的选择_https://www.jmylbn.com_新闻资讯_第38张

医涯是你成功道路上最好的伙伴!

洁牙要哪些器材PMTC各种仪器、器材的选择_https://www.jmylbn.com_新闻资讯_第35张