强生脊柱有哪些耗材27000降至1100!美敦力、强生、威高…

新闻资讯2026-04-26 04:00:46
强生脊柱有哪些耗材27000降至1100!美敦力、强生、威高…_https://www.jmylbn.com_新闻资讯_第1张强生脊柱有哪些耗材27000降至1100!美敦力、强生、威高…_https://www.jmylbn.com_新闻资讯_第2张
来源:中国医疗保险


昨日(9月27日),国家组织骨科脊柱类耗材集中带量采购在上海接受企业递交申报材料并现场开标,产生拟中选结果。本次采购共有171家企业参与,最终152家中选,中选率达89%。本次集采,拟中选产品平均降价84%,按约定采购量计算,预计每年可节约费用260亿元。


本次集采首次采用“线下+线上”的方式开展。在上海设置申报材料递交现场,通过线下收取申报材料;在天津设置主会场进行会议的主持及宣读中选结果,在全国32个省份分别设置分会场,进行线上开标的见证。


本次集中带量采购产品为骨科脊柱类医用耗材,是继人工关节和创伤类之后的骨科领域耗材集采第三单,也是继冠脉支架和人工关节之后的第三轮耗材国家集采。本次集采采购周期为3年,预计明年2月,患者即可使用降价后的脊柱类耗材。


在2021年,国家医疗保障局组织开展人工关节集中带量采购中,髋关节平均价格从3.5万元下降至7000元左右,膝关节平均价格从3.2万元下降至5000元左右,平均降价82%。相较于之前的耗材集采,本次脊柱类集采呈现以下几大特点:


产品覆盖更广,充分满足临床需求


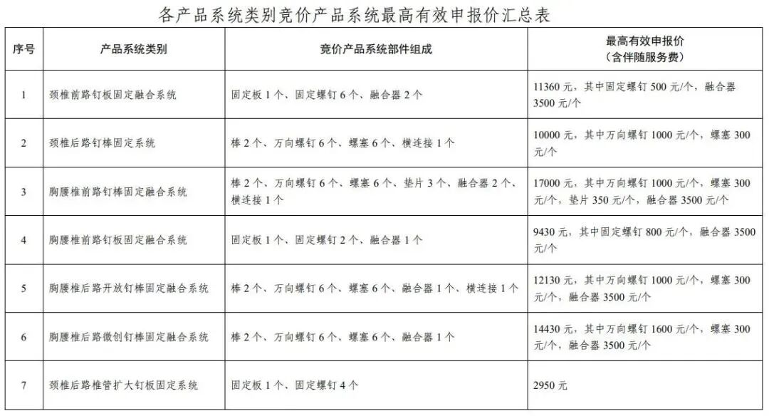
本次集采根据手术类型、手术部位、入路方式等,将脊柱类耗材分为14个产品系统类别,29个竞价单元,872套系统,几乎囊括所有脊柱类耗材,包括各种各样的螺钉、金属板、金属棒以及骨水泥、人工椎体等等。


强生脊柱有哪些耗材27000降至1100!美敦力、强生、威高…_https://www.jmylbn.com_新闻资讯_第3张强生脊柱有哪些耗材27000降至1100!美敦力、强生、威高…_https://www.jmylbn.com_新闻资讯_第4张


中国药科大学国际医药商学院教授路云介绍到,本次集采所设定的14个产品系统类别,是根据临床的实际需求,医保部门将不同产品进行系统组装,这样临床在实际使用时将更加便利。


此外,相较于去年的关节集采只针对初次产品不同,本次脊柱类集采将可能用到的初次和翻修的产品都纳入采购范围之内,产品覆盖更齐全。


据悉,此次集采的产品是多个部件组合成的系统,可用于像颈椎、腰椎疾病,脊柱压缩性骨折、椎间盘突出等疾病患者治疗所需,可以满足95%的脊柱类手术所需。


脊柱类的高值医用耗材整体的费用占全部高值医用耗材的15%以上。本次集采坚持“一品一策”的措施,将市场所有的产品交由医疗机构进行选择,由医疗机构根据产品的系统,根据竞价单元分别报量,使医疗机构的需求和企业的供给能够紧密对接,最大化满足临床的需求。


强生脊柱有哪些耗材27000降至1100!美敦力、强生、威高…_https://www.jmylbn.com_新闻资讯_第5张


脊柱类集采更复杂,难度更大


据国家组织高值医用耗材联合采购办公室集中采购组组长高雪介绍,脊柱类产品的采购也要远远复杂于关节产品,关节系统的4个部件都要使用,中选与未中选好区分,价格控制也相对容易。但脊柱不同,要根据病人的实际情况使用,各部件使用数量不定。


高雪主任说,9月21日,我们特意给企业召开了线上培训会,针对本次脊柱类耗材集采规则及投标的注意事项进行宣讲、解释。后来又应企业要求,在上海分多组召开了线下培训会,帮助企业加深对集采规则的理解。


骨科临床的需求很大,但是标准不一,尤其是产品的组成非常复杂。和此前骨科关节类集采类似,本次脊柱类集采也根据医疗机构需求、企业供应意愿和供应能力将同一系统内产品分为A、B两组。


其中,主要部件齐全且能供应全国所有地区,医疗机构意向采购量大的企业进入A组竞价。主要部件齐全但不能供应全国的企业进入B组。


而骨科脊柱类耗材系统更加复杂,需要更多的产品部件来成套使用。所以此次集采在原有A、B分组基础上,又新增了C组,以兼顾产品组合的完整度。很多专注于某一细分领域产品的新兴企业,无法提供一整套系统的全部部件,根据此次集采规定,这些企业可以进入C组竞标。


路云教授认为,C组的设立让所有的脊柱类耗材产品相关的生产企业都能参与到本次集采中来,给所有企业提供一个公平竞争的机会。


强生脊柱有哪些耗材27000降至1100!美敦力、强生、威高…_https://www.jmylbn.com_新闻资讯_第6张


规则更合理,“复活”规则获支持


4折——本次集采的一条“生命线”。根据《采购文件》显示,本次集采的A、B组企业,只要竞价比价价格≤最高有效申报价的40%,即可获得拟中选资格,不受其他规则限制。


这一规则也被称为“复活”规则,受到了企业的支持。


“这样就给企业,特别是像我们这样的中小企业一个明确的预期,只要降幅到了就可以中选。中小企业本身采购量没有这么大,单纯比降幅是比不过头部的几家企业的。”一家国产耗材生产企业代表说。


“相对于去年关节集采,今年心理比较踏实,因为复活规则,我们企业已经确保能够中选了,只不过就是看能获得多少量了。”另一家来自江苏的企业也表达了对于“复活”规则的支持。


根据最终的拟中选结果显示,本次集采共171家企业参与投标,最终152家企业成功中选,企业中选率达89%,近9成的参与企业均获得了拟中选资格。


路云教授说,本次的“复活”条件的设定与胰岛素集采类似,为此联采办前期做了大量的工作,将医疗机构需求量及市场价格摸得准,这样就有一个价格合理的预期,在保证合理降价的同时,提高参与企业中选率,最大程度满足临床的需求。


路云教授强调,需要注意的是,集采是坚持“量价挂钩”的,虽然说降价幅度到60%即可中选,但通过复活的拟中选企业,只能得到自己50%的采购量,另有40%采购量是由其他价格更低的企业进行再次分配的。


本次集采再次充分体现了信用评价制度的重要性,对于拟中选的企业,如果在前2年内,存在“严重”或“特别严重”失信等级情况的,其拟中选排名将向后挪,对最终的分配协议量产生一定的影响。


据高雪主任介绍,本次集采根据人工关节集采落地实施后发现的问题,对规则进行了进一步的优化,并在集采前完成系统改造,让医疗机构更加准确的掌握耗材的真实情况,避免类似的情况在脊柱类集采时再次发生。


强生脊柱有哪些耗材27000降至1100!美敦力、强生、威高…_https://www.jmylbn.com_新闻资讯_第7张


各方参与积极性更高,报价更接近


本次集采医疗机构和企业均积极参与,共有覆盖全国32个省份的6426家医疗机构填报采购需求,需求合计达到120.84万套,产品共涉及173家申报企业。


早上7点不到,在递交资料现场就已经排满了等待的企业,经现场工作人员核验信息,查看行程码后,进入投标现场。在投标结束后,按照要求企业即可离开,可通过在各省的分会场线上见证开标的实况。


本次集采企业参与度极高,《采购文件》中涉及的173家申报企业,有171家企业参与投标,参与度达到近99%。


中选企业既包括美敦力、强生等知名跨国企业,也有威高骨科、大博医疗、三友医疗等内资企业,多元化产品供给,有利于集中采购结果的顺利执行,能够充分满足临床需求。


在几乎所有符合条件的企业参与本次集采的同时,中选价格也呈现与以往不同的分布情况。


占脊柱手术量1/3的胸腰椎后路固定融合术,其耗材平均每套价格从3.3万元下降至4500元左右;其中,一些知名外资品牌每套平均价格从6万元降至4800元左右。技术最新的胸腰椎微创手术,其使用的耗材平均每套价格从近4万元下降至5600元左右。用于治疗压缩性骨折的椎体成形手术耗材,每套平均价格从2.7万元下降至1100元左右。


强生脊柱有哪些耗材27000降至1100!美敦力、强生、威高…_https://www.jmylbn.com_新闻资讯_第8张


从公布的拟中选结果来看,同一产品类别中的价格差异较小。如颈椎前路钉板固定融合系统的A组,最终一共16家企业拟中选,最低拟中选价格为3972元,最高拟中选价格为4543元,差价仅为751元;包括强生、美敦力等进口企业在内,绝大多数厂家之间价格相差不足百元,相对于几千元的价格来说,几乎没有价格差异。


强生脊柱有哪些耗材27000降至1100!美敦力、强生、威高…_https://www.jmylbn.com_新闻资讯_第9张


首都医科大学国家医疗保障研究院院长助理、价格招采室主任蒋昌松认为本次集采企业报价相对比较接近的原因有以下三点:


一是国家组织脊柱耗材集采之前,安徽等省份已经开展相关产品带量采购并在临床落地应用良好,各企业已经有心理锚定价位,市场对价格预期比较明确。


二是本次集采在关节集采和胰岛素集采的基础上,进一步完善了中选规则。既有熔断(品内需在1.3倍价差之内)、保护(50%降幅不熔断),又有削峰(品间价差比值前三名淘汰)、填谷(降幅达60%拟中选)。核心规则已经避免企业产品价差较大的可能性。


三是本次集采从酝酿到开标,历时一年,联合采购办公室与临床和企业调研沟通充分,培训讲解到位,包括国产和进口在内的主流企业对中选规则理解一致,报价相对接近。

强生脊柱有哪些耗材27000降至1100!美敦力、强生、威高…_https://www.jmylbn.com_新闻资讯_第10张

MRI、CT、影像、IVD、医院信息等最新研究报告

#

2021MRI报告

#

2021年影像设备报告

#

2021年中国CT报告

#

中国医院信息状况调查2019-2020

#

医疗器械流通领域报告

#

......

点击关注“医疗器械经销商联盟”
后台回复关键词“8888”,即可领取

强生脊柱有哪些耗材27000降至1100!美敦力、强生、威高…_https://www.jmylbn.com_新闻资讯_第11张

强生脊柱有哪些耗材27000降至1100!美敦力、强生、威高…_https://www.jmylbn.com_新闻资讯_第12张