国产关节镜有哪些品牌2024年中国手术机器人产业供应链十大代表性企业:天智航、微创机器人、思哲睿、精锋医疗、柏惠维康……

新闻资讯2026-04-26 02:43:29

国产关节镜有哪些品牌2024年中国手术机器人产业供应链十大代表性企业:天智航、微创机器人、思哲睿、精锋医疗、柏惠维康……_https://www.jmylbn.com_新闻资讯_第1张

随着人工智能、机器视觉、传感技术、机器人操作系统和材料科学飞速发展,手术机器人性能持续提升,已经能够执行众多复杂且精细的手术操作。

手术机器人就像是给医生装上了“透视眼”和“精准手”,不仅实现了精确定位和实时引导,甚至能够在手术过程中立即评估手术效果,为医生提供了前所未有手术辅助手段。更令人惊叹的是,这些机器人还能在医疗资源匮乏的地区,通过远程操控技术,让顶级专家隔着千山万水,为患者实施手术,真正实现了医疗资源的优化配置和高效利用。

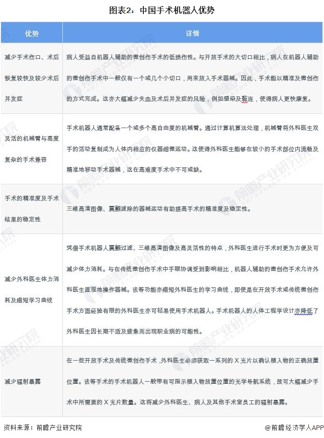
相较于传统手术,手术机器人具有显著优势。它们能够显著减少手术伤口,加快术后恢复速度,并减少术后并发症的发生。同时,手术的精准度和手术结果的稳定性也得到了极大的提高。

国产关节镜有哪些品牌2024年中国手术机器人产业供应链十大代表性企业:天智航、微创机器人、思哲睿、精锋医疗、柏惠维康……_https://www.jmylbn.com_新闻资讯_第2张

手术机器人属于医工多学科交叉行业,相较于其他领域机器人,技术门槛和行业门槛都相对较高,属于新兴行业且起步较晚。但是,作为新一代高端医疗装备,手术机器人正逐步成为外科手术领域智能化、数字化、微创化和个性化发展的核心驱动力,前景广阔。

国家鼓励和支持手术机器人行业发展,2023年1月,工业和信息化部、国家卫生健康委等17部门联合印发《“机器人﹢”应用行动实施方案》,明确鼓励有条件有需求的医院使用机器人实施精准微创手术。鼓励研制手术、辅助检查、辅助巡诊、重症护理、康复等医疗机器人产品,“机器人﹢”迎来了新一轮发展助力。

国产关节镜有哪些品牌2024年中国手术机器人产业供应链十大代表性企业:天智航、微创机器人、思哲睿、精锋医疗、柏惠维康……_https://www.jmylbn.com_新闻资讯_第3张

从产业链的角度来看,手术机器人行业的上游主要包括软件供应和硬件供应。软件供应包括影像采集、导航定位、分析与存储系统;硬件供应则包括伺服电机、控制器、减速器、传感器等关键元器件。中游则是手术机器人的制造环节,包括组装、系统集成和软件配套。下游则为应用机构,主要为各大医院,涉及骨科、心外科、妇科、泌尿科、神经外科等多个科室。

国产关节镜有哪些品牌2024年中国手术机器人产业供应链十大代表性企业:天智航、微创机器人、思哲睿、精锋医疗、柏惠维康……_https://www.jmylbn.com_新闻资讯_第4张

中国手术机器人行业市场参与者数量相对较少,但近年来,多家中国手术机器人公司获得了新一轮融资,市场竞争日益激烈。然而,如何快速实现商业化仍是所有企业共同面临的难题。目前,我国手术机器人主要集中在腔镜手术机器人、关节手术机器人、脊柱手术机器人等多个领域,其中腔镜手术机器人是商业价值最大的手术机器人,占据了市场60%以上的份额。

根据前瞻产业研究院报告《2024-2029年中国手术机器人行业市场前瞻与投资战略规划分析报告》整理得出,2024年中国十大手术机器人代表性企业汇总如下(注:排名不分先后):

国产关节镜有哪些品牌2024年中国手术机器人产业供应链十大代表性企业:天智航、微创机器人、思哲睿、精锋医疗、柏惠维康……_https://www.jmylbn.com_新闻资讯_第5张

天智航

北京天智航医疗科技股份有限公司(以下简称“天智航”)成立于2010年,法人代表是张送根,注册资金为44,939.195(万人民币)。公司专注于骨科手术机器人及相关技术的自主创新、规模化生产、专业化营销和优质临床应用。作为国内骨科手术机器人行业的领军企业,天智航在2020年在科创板上市,成为国内第一家、全球第五家获得医疗机器人注册许可证的企业。2023年,天智航的骨科手术机器人被评为“十大自主创新医疗器械产品”。

国产关节镜有哪些品牌2024年中国手术机器人产业供应链十大代表性企业:天智航、微创机器人、思哲睿、精锋医疗、柏惠维康……_https://www.jmylbn.com_新闻资讯_第6张

天智航的主打产品是“天玑”系列骨科手术机器人,这是一款在国际上具有领先地位的医疗设备,能够开展四肢、骨盆以及颈、胸、腰、骶脊柱全节段手术,临床精度达到0.8毫米,术中辐射减少70%以上,手术效率提高20%以上。数据显示,2024年第一季度,公司天玑骨科手术机器人的手术数量超过8000例,同比增长超80%。而在2024年1月1日至一季报披露日(4月26日)期间,相关手术量更是超过1万例。截至目前,公司天玑骨科手术机器人累计开展的手术数量已超过7万例。

4月26日,天智航在年报中透露,目前,已公司筹备开拓海外市场业务,并已与多家国际潜在合作伙伴进行了接触洽谈并取得了一定进展。同时,在报告期内,公司还积极推进CE等认证工作,为公司2024年的国际化战略奠定基础。

微创机器人

企查猫资料显示,上海微创医疗机器人(集团)股份有限公司(简称:微创机器人)成立于2015年,法人代表是何超,注册资金为97,149.383(万人民币),该公司是一家顶尖手术机器人公司,专注于设计、开发和商业化手术机器人,以协助外科医生完成复杂的外科手术。微创机器人的三款旗舰产品,包括图迈、蜻蜓眼三维电子腹腔内窥镜和鸿鹄骨科手术机器人,均已被纳入国家药监局的创新医疗器械特别审查程序绿色通道。此外,公司还在开发多种手术机器人,如脊柱手术机器人、R-ONE血管介入手术机器人、TAVR手术机器人、经支气管手术机器人、自动针头瞄准机器人系统和Mona Lisa机器人前列腺穿刺活检系统。根据弗若斯特沙利文的资料,公司是全球行业中唯一一家拥有覆盖五大主要和快速增长的手术专科产品组合的公司,即腔镜、骨科、泛血管、经自然腔道及经皮穿刺手术。微创医疗机器人于2021年11月2日成功在香港联交所主板上市。

国产关节镜有哪些品牌2024年中国手术机器人产业供应链十大代表性企业:天智航、微创机器人、思哲睿、精锋医疗、柏惠维康……_https://www.jmylbn.com_新闻资讯_第7张

2024年,图迈®腔镜手术机器人全球首个完成100例5G远程手术。

2024年9月5日至6日,第二届全球手术机器人大会在北京市隆重召开。微创机器人获得手术机器人市场表现奖。

思哲睿

哈尔滨思哲睿智能医疗设备股份有限公司(简称:思哲睿)成立于2013年,由哈工大教授杜志江先生创立,法人代表是闫志远,注册资金为15,000(万人民币)。思哲睿是国内首家专注于腔镜手术机器人技术及系统研发、生产和销售的企业,经过近十年的探索和积累,该公司在手术机器人领域形成了一系列核心技术和独创性成果。思哲睿被福布斯中国评为“独角兽”企业,晋级国家知识产权优势企业。

国产关节镜有哪些品牌2024年中国手术机器人产业供应链十大代表性企业:天智航、微创机器人、思哲睿、精锋医疗、柏惠维康……_https://www.jmylbn.com_新闻资讯_第8张

思哲睿是国内少有的覆盖多科室的综合性手术机器人公司,从产品布局来看,已经研发构建了腔镜手术机器人、经尿道柔性手术机器人、经口腔手术机器人、人工耳蜗手术机器人、脊柱内镜手术机器人等丰富的手术机器人产品矩阵,适用于泌尿外科、妇科、普外科、胸外科、耳鼻咽喉头颈外科、骨科等科室。

公司研制的康多机器人是一款腔镜手术机器人,能够在泌尿外科、妇科、胸外科和普外科等科室辅助医生进行全面的腔镜手术。2018年,公司与北京301医院、联通等合作,成功应用于远程手术,并完成了全球首例5G远程腔镜手术机器人动物实验。

2024年9月5日至6日,第二届全球手术机器人大会在北京市隆重召开。哈尔滨思哲睿智能医疗设备股份有限公司获得手术机器人市场表现奖。

精锋医疗

深圳市精锋医疗科技股份有限公司(简称:精锋医疗)成立于2017年,法人代表是王建辰,注册资金为36,000(万人民币),公司位于深圳市龙岗区。由两位曾留学美国麻省理工学院及哈佛大学的博士创立,公司核心团队由来自MIT、Harvard、帝国理工大学、北京大学、香港理工大学等世界名校的科学家和来自西门子、华为等知名企业的骨干工程师组成,团队具有丰富的机械、电子、人工智能、材料、医学影像、工业设计等多学科交叉背景。公司致力于设计、开发和制造手术机器人,提供微创外科手术的创新解决方案,国内首家、全球第二家同时掌握单孔及多孔手术机器人技术的公司,拥有多项前沿的核心技术,独立自主知识产权体系,累计申请国内外专利60余项。产品包括多孔腔镜手术机器人、单孔腔镜手术机器人、经自然腔道手术机器人及传统微创手术器械‌。

国产关节镜有哪些品牌2024年中国手术机器人产业供应链十大代表性企业:天智航、微创机器人、思哲睿、精锋医疗、柏惠维康……_https://www.jmylbn.com_新闻资讯_第9张

2023年8月,精锋医疗自主研发的多孔腔镜手术机器人获得国家药监局批准,成为首个在全科室应用的国产腔镜手术机器人。该机器人可广泛应用于泌尿外科、妇科、普外科和胸外科手术。

威高集团

威高集团有限公司(简称:威高集团)成立于1988年,以2.5万元的税务周转金作为起点,从一次性输液器开始创业之路。发展至今,威高集团已经成为中国医疗器械行业里的龙头企业,中国民营企业500强之一。威高集团布局包括临床护理、骨科、血液净化、药品包装、医疗介入、手术机器人、医学工程等领域。

国产关节镜有哪些品牌2024年中国手术机器人产业供应链十大代表性企业:天智航、微创机器人、思哲睿、精锋医疗、柏惠维康……_https://www.jmylbn.com_新闻资讯_第10张

威高集团作为上市公司,近年来新拓展业务至骨科手术机器人领域,其产品在市场竞争中占有一席之地

从企查猫的股权穿透图可见,威高集团下设有数十家子公司,其中包括,威海威高骨科机器人有限公司、山东威高医疗科技有限公司、山东威高手术机器人有限公司

国产关节镜有哪些品牌2024年中国手术机器人产业供应链十大代表性企业:天智航、微创机器人、思哲睿、精锋医疗、柏惠维康……_https://www.jmylbn.com_新闻资讯_第11张

威海威高骨科机器人有限公司致力于微创骨科机器人的研发、生产与销售。

山东威高医疗科技有限公司进军磁导航机器人领域。公司目前在研项目包括颅脑、耳鼻喉、脊柱、骨创伤磁导航机器人,其中颅脑、耳鼻喉磁导航机器人已进入临床,其它项目正在研发阶段。

山东威高手术机器人有限公司成立于2015年,专注于研发、生产与销售“妙手S”微创手术机器人、3D内窥镜摄像系统等高端医疗装备。

柏惠维康

北京柏惠维康科技股份有限公司(简称:柏惠维康)成立于2010年,法人代表是刘达 ,注册资金为2,602.9165(万人民币)。柏惠维康是一家专注医疗手术机器人领域的国家级专精特新“小巨人”企业,团队曾获得国家科技进步二等奖、北京市科学技术进步奖一等奖、中华医学科技奖医学科学技术奖,拥有核心技术知识产权140余项,其中发明专利54项。公司拥有睿米®神经外科手术机器人、瑞医博®口腔手术机器人两大核心品牌,神经外科手术机器人及口腔手术机器人均为该领域国内首个获批三类医疗器械注册证产品,公司累计获批4款手术机器人产品注册证,业务遍及全国31个省级行政区,产品应用300余家医院,累计开展超3万例临床手术。国产关节镜有哪些品牌2024年中国手术机器人产业供应链十大代表性企业:天智航、微创机器人、思哲睿、精锋医疗、柏惠维康……_https://www.jmylbn.com_新闻资讯_第12张

2021年11月,首都医科大学附属北京天坛医院指导、联合张家口第一医院共同成功完成手术机器人辅助下的5G远程DBS手术,继成功开展国内首例5G网络下机器人辅助远程DBS手术后。

柏惠维康研发的睿米®RM-50脑出血手术机器人是国内首个实现关键核心部件“国产化”的神经外科手术机器人。该产品于2022年取得NMPA注册证获批上市,成功打破国内手术机器人领域被国外核心部件“卡脖子”的被动局面。

润迈德医疗

苏州润迈德医疗科技有限公司(简称:润迈德)成立于2016年,法人代表是谷阳,注册资金为43,199.918(万港元),总部位于江苏苏州。该公司专注于心血管疾病精准诊断与治疗产品研发的高科技医疗企业。润迈德致力于成为全球领先的血管介入手术机器人公司,主要产品包括caFFR系统和caIMR系统,这些产品用于评估冠状动脉狭窄和微血管功能障碍引起的心肌缺血严重程度‌。

国产关节镜有哪些品牌2024年中国手术机器人产业供应链十大代表性企业:天智航、微创机器人、思哲睿、精锋医疗、柏惠维康……_https://www.jmylbn.com_新闻资讯_第13张

润迈德医疗Flash Robot是全球首个能够覆盖血管介入诊断与治疗全流程的血管介入机器人。2022年,该机器人成功进行了首次动物实验,实现了自动化的视觉定位穿刺、造影引导推送、快速功能学诊断、介入通道构建、手术导航指导、术后评估管理,全面覆盖血管介入诊疗各个环节。

智愈医疗

北京智愈医疗科技有限公司(简称:智愈医疗)成立于2021年,法人代表是史轶伦,注册资金为337.13(万)。智愈医疗是一家专注于智能诊疗装备和手术机器人研发的科技型企业,是国内率先开展水刀手术机器人研发的企业之一,通过多年技术攻关,突破了一系列关键技术,填补了国内市场空白。

国产关节镜有哪些品牌2024年中国手术机器人产业供应链十大代表性企业:天智航、微创机器人、思哲睿、精锋医疗、柏惠维康……_https://www.jmylbn.com_新闻资讯_第14张

智愈医疗自诞生之日起,就瞄准了泌尿外科这一细分领域。经过近4年技术攻关,他们成功突破了智能手术规划、水刀增压技术、水射流精准控制和机器人器械一体化等多项关键技术,自主研发了适用于中、重度BPH患者的水刀手术机器人。 该机器人通过精准定位、智能规划、自动执行和实时监控,实现了安全、高效的无热选择性切除手术治疗。

公司核心产品是自主研发的metaFlow®高能水射流自主执行手术机器人。该机器人能够进行影像引导下的高能水射流切除术,适用于治疗良性前列腺增生,具有多维影像实时规划、多轴联动自动漩切、高能无热水射流精准控制和多模态数据全局监控等技术创新。

苏州康多

苏州康多机器人有限公司(简称:苏州康多)成立于2014年,法人代表是杨文龙,注册资金为13,000(万人民币),是国内最早专业从事腹腔镜手术机器人研发和产业化的科技创新型公司。苏州康多拥有多项核心技术和独创成果,特别是在医用轻量化机械臂、医用微机械设计与制造、医用伺服控制等方面处于国内领先地位‌12。

国产关节镜有哪些品牌2024年中国手术机器人产业供应链十大代表性企业:天智航、微创机器人、思哲睿、精锋医疗、柏惠维康……_https://www.jmylbn.com_新闻资讯_第15张

苏州康多作为中国腹腔镜手术机器人产业的重要开拓者和贡献者,掌握了手术机器人创成技术、手术机械臂技术、主操作手技术、手术器械技术、主从遥操作技术、手术导航技术等核心技术,技术能力和产业进度处于国内领先地位。

公司核心产品是康多机器人,该手术机器人是国内泌尿外科领域首家通过国家创新医疗器械特别审批的腔镜手术机器人。也是江苏省、苏州市唯一获得三类医疗器械注册证的腔镜手术机器人产品,并入选了2023年江苏省首台套装备认定、江苏省重点推广产品目录以及苏州市名优产品目录。

今年,苏州康多机器人有限公司成功入选“中国独角兽企业”。

康诺思腾

康诺思腾机器人(深圳)有限公司(简称:康诺思腾)成立于2019年9月,法人代表为欧国威,注册资金为57.1429万元人民币。公司由全球顶尖医疗手术机器人专家组成的创始团队,主要业务包括手术机器人的研发、生产和销售。目前,在中国深圳、中国香港、中国北京、中国上海和美国都设有分支机构,并在全球设立了三个研发中心。

国产关节镜有哪些品牌2024年中国手术机器人产业供应链十大代表性企业:天智航、微创机器人、思哲睿、精锋医疗、柏惠维康……_https://www.jmylbn.com_新闻资讯_第16张

创始人欧国威博士毕业后,加入了全球顶尖手术机器人公司直觉外科,一直从事手术机器人的研发。2016年,欧国威带着创业的抱负,从美国回到母校香港中文大学任教。经过三年的酝酿,2019年,欧国威创办了康诺思腾(Cornerstone Robotics),研发的第一款产品Sentire腹腔镜手术机器人。

立迄今,该公司已完成多轮融资,为公司加速手术机器人新产品研发、临床试验、注册上市及全球化推广提供了资金保证。

2023年,康诺思腾宣布其自主研发的Sentire思腾腔镜手术机器人,在内地及香港同步完成人体临床试验。

2024年9月30日,国家药监局公布医疗器械批准文件送达信息。显示9月29日康诺思腾腔镜手术机器人获批,此次获批的应用范围有待进一步确认。

手术机器人行业现状及前景分析

手术机器人产业重点聚集发达省市

根据企查猫查询数据显示,目前中国手术机器人注册企业主要分布在发达省市,其中广东省手术机器人行业数量最高,达到75家,江苏省手术机器人企业数量排名第二,为55家,北京市手术机器人企业数量为30家。

国产关节镜有哪些品牌2024年中国手术机器人产业供应链十大代表性企业:天智航、微创机器人、思哲睿、精锋医疗、柏惠维康……_https://www.jmylbn.com_新闻资讯_第17张

中国手术机器人市场规模大幅增长

根据Statista数据,2021年,中国手术机器人市场规模达7.55亿美元。与2016年相比,中国手术机器人的需求大幅增长。此外,根据Statista估计,到2022年市场规模增至11.37亿美元。结合近年来的市场增速,前瞻初步估计2023年中国手术机器人市场规模或将达到15亿美元以上。

国产关节镜有哪些品牌2024年中国手术机器人产业供应链十大代表性企业:天智航、微创机器人、思哲睿、精锋医疗、柏惠维康……_https://www.jmylbn.com_新闻资讯_第18张

中国手术机器人进出口差距悬殊:对进口强依赖

2023年1-10月,中国手术机器人进口573139台,进口金额达到22600.10万美元;出口方面,2023年1-10月,中国手术机器人出口1819190台,出口金额达到193.51万美元。均价方面,2023年1-10月中国手术机器人进口均价达到394.32美元/台,出口单价达到1.06美元/台。可以看出,中国手术机器人目前对进口强依赖,出口产品附加值则较低。

国产关节镜有哪些品牌2024年中国手术机器人产业供应链十大代表性企业:天智航、微创机器人、思哲睿、精锋医疗、柏惠维康……_https://www.jmylbn.com_新闻资讯_第19张

中国手术机器人行业发展前景预测

我国政府对手术机器人产业给予了高度关注,并出台了一系列政策措施,如加强技术创新、推动产业集聚、优化营商环境等,为手术机器人产业的发展提供了有力支持。根据前瞻产业研究院初步预测,2024-2029年,中国手术机器人行业将加速增长。随着手术机器人不断获批上市,中国手术机器人商业化进程加快,到2029年市场规模有望达到113亿美元,年均复合增长率为40%。

国产关节镜有哪些品牌2024年中国手术机器人产业供应链十大代表性企业:天智航、微创机器人、思哲睿、精锋医疗、柏惠维康……_https://www.jmylbn.com_新闻资讯_第20张

前瞻经济学人APP资讯组

更多本行业研究分析详见前瞻产业研究院《中国手术机器人行业市场前瞻与投资战略规划分析报告》

同时前瞻产业研究院还提供产业新赛道研究、投资可行性研究、产业规划、园区规划、产业招商、产业图谱、产业大数据、智慧招商系统、行业地位证明、IPO咨询/募投可研、专精特新小巨人申报等解决方案。在招股说明书、公司年度报告等任何公开信息披露中引用本篇文章内容,需要获取前瞻产业研究院的正规授权。

更多深度行业分析尽在【前瞻经济学人APP】,还可以与500+经济学家/资深行业研究员交流互动。更多企业数据、企业资讯、企业发展情况尽在【企查猫APP】,性价比最高功能最全的企业查询平台。