据Mike外贸说获悉,一直追踪全球新冠肺炎确诊数据的荷兰媒体BNO新闻网最新数据,截止至2020年4月23日10点03分,全球累计新冠肺炎确诊病例已超过247万,达到2479498例,累计死亡病例已超过17万,达到170322例。
其中美国情况较为严重,不容乐观,数据显示截止至目前,美国境内累计确诊病例已超过79万例,高达790480例,死亡病例已超过4万例,高达42214例;
截至目前,全球已超41个国家进入紧急状态。
已宣布进入紧急状态的国家包括:
意大利、捷克、西班牙、匈牙利、葡萄牙、斯洛伐克、奥地利、罗马尼亚、卢森堡、保加利亚、拉脱维亚、爱沙尼亚、波兰、波黑、塞尔维亚、瑞士、亚美尼亚、摩尔多瓦、黎巴嫩、约旦、哈萨克斯坦、巴勒斯坦、菲律宾、萨尔瓦多、哥斯达黎加、厄瓜多尔、美国、阿根廷、波兰、秘鲁、巴拿马、哥伦比亚、委内瑞拉、危地马拉、澳大利亚、苏丹、纳米比亚、南非、利比亚、津巴布韦、斯威士兰
据Mike外贸说获悉,面对新冠疫情,为满足口罩、防护服等防疫用品日益增长的需求,欧盟开启绿色通道,无需CE标识,可进入欧盟,供医疗工作者使用。允许部分防疫物资(如一类灭菌的医用口罩)在符合安全有效的情况下,即使尚未获得CE认证,也可以在欧盟市场上市销售。
3月17日,美国FDA对新冠病毒检测产品也开通了类似的上市绿色通道,允许检测试剂盒在还未获EUA授权之前,可以先进入临床市场。目前,包括华大基因在内的多家国内企业均已启动产品在美国临床市场的商业销售。
2020年3月13日,欧盟会员会在欧洲官方杂志( Official Journal of the EuropeanUnion)发布了疫情期间针对医疗器械和个人防护用品 (PPE)的符合性评价和市场监督程序的建议。
医疗器械方面:
◆如果市场监督机构确定产品符合医疗器械的基本安全和性能要求,即使其符合性评价还未完成,市场监督机构可以允许其在一定的时间内进行销售,同时该产品必须继续完成其符合性评价过程。
◆成员国主管当局也可在疫情期间评估和组织采购没有CE标记的医疗器械,该产品仅可提供给医疗工作者使用,不能在市场上流通销售。同时市场抽查将会重点抽查防疫相关医疗器械,以防止不合格产品导致严重风险。
个人防护用品(PPE)方面:
◆涉及的产品包括抛弃式和可重复使用的口罩、可重复使用的工作服、手套和眼罩等(主要是预防病毒和有害物质的产品)。需要具有PPE法规授权资格的公告机构进行符合性评价。
◆应急审批产品如果不采用PPE法规协调标准作为产品技术要求而采用其它技术要求,比如WHO的推荐要求,须确保采用的技术要求与PPE法规基本健康与安全要求同等防护水平。公告机构对这类采用其它技术要求的PPE产品进行发证时,需要立即通知主管当局和其它PPE法规的公告机构。
◆如果市场监督机构确定产品符合PPE法规的基本健康和安全要求,即使其符合性评价还未完成,市场监督机构可以允许其在一定的时间内进行销售,同时该产品必须继续完成其符合性评价过程。
◆成员国主管当局也可在疫情期间评估和组织采购没有CE标记的PPE产品,该产品仅可提供给医疗工作者使用,不能在市场上流通销售。同时市场抽查将会重点抽查防疫相关PPE产品,以防止不合格产品导致严重风险。
也就是说,只要处于正在进行符合性评估的过程中,就可以在没有CE标志的情况下先行进入欧盟市场。由市场监督部门进行抽查,发现问题再进行处罚。
重点如下!!!
◆成员国可采购安全有效,但没有CE标记的医疗产品;
◆紧急物资专供医疗人员使用,不可在市场上流通;
◆仅疫情期间有效。
关于CE标识
CE标签就像一把巨伞,底下是规定各类产品安全标准、细分到不同材料和生产模式等的各种欧盟指令。自1985年成立以来,它就成为了高质量、高标准和严格执法的标志,缺少这一标志的商品将不予获准进入欧盟市场。
如今CE标识已经成为了全球认可的质量标志,CE标志可以证明该批在欧盟制作或进口至欧盟成员国的产品符合质量标准,满足保护消费者健康、供应链安全和环境可持续发展的要求。
据Mike外贸说获悉,近日,欧洲安全联盟(European Safety Federation)在其官方网站上发布文章(目前已更新至4月22日),对当前一些个人防护用品(PPE) 的CE证书进行“打假” ;
该通告声明,防护口罩(FFP2或FFP3型)、防护眼镜和面罩、防护手套和防护服装等,除了要满足当前聚焦的CE认证以外,也必须要满足其他法律法规,如REACH Regulation。
conformity assessment procedure for PPE(PPE合格评定程序)
remark : this article is valid for Personal Protective Equipment (PPE), such as protective masks (type FFP2 or FFP3), protective glasses and face shields, protective gloves and garments, etc. The conformity assessment procedures for medical devices (e.g. medical or surgical masks) are different and for those you should seek information from the relevant trade associations or authorities. The manufacturer must also check of other legislation is simultaneously applicable to the product (e.g. REACH is always applicable).
备注:本文适用于个人防护设备(PPE),例如防护口罩(FFP2或FFP3型),防护眼镜和面罩,防护手套和衣服等。医疗设备(例如医疗或外科手术)的合格评定程序面具)是不同的,对于那些面具,您应该从相关的贸易协会或当局那里寻求信息。制造商还必须检查同时适用于该产品的其他法规(例如,REACH始终适用)。
原通告链接:
https://www.eu-esf.org/covid-19/4569-covid-19-conformity-assessment-procedure-for-ppe
REACH是欧盟的一项法规,旨在提高对人类健康和环境的保护,免受化学物质可能带来的风险,同时增强欧盟化学工业的竞争力。它还减少了对物质的危害评估的替代方法,以减少对动物的测试次数。
原则上,REACH适用于所有化学物质。不仅用于工业过程,而且还用于我们的日常生活中,例如清洁产品,油漆以及衣服,家具和电器等物品。因此,该法规对整个欧盟的大多数公司都有影响。
欧盟REACH法规 是“Registration, Evaluation, Authorisation and Restriction of Chemicals”的英文缩写,《关于化学品注册、评估、许可和限制法规》(REACH法规)已于2006年12月18日通过了欧盟理事会的终投票表决,并已正式颁布,于2007年6月1日开始全面实施。
REACH取代了欧盟现行的40项法规,成为一套统一的化学品注册、评估、许可和限制的管理法规。它拥有一套完善的注册及评估体系,涉及约3万种化学物质,要求年生产量或进口量达到或超过1吨的所有“现有”或“新”的化学物质都要进行注册,以提供相关的使用安全性信息。
REACH几乎涉及所有(除食品、药品、农药)出口到欧盟的产品,将产品分成物质、混合物和物品三种类型,对不同类型产品有不同要求,防护口罩(FFP2或FFP3型)、防护眼镜和面罩、防护手套和防护服装等个人防护用品(PPE)属于物品这一类,在欧盟市场销售需要满足REACH法规要求。
1、满足REACH法规下高度关注物质清单(SVHC)的管控要求
SVHC 是高度关注物质的英文简称,法规对SVHC有以下要求:
通报:
若含量>0.1%且同时满足>1吨/年的出口量,则需要向ECHA通报;
信息传递:
SVHC含量>0.1%,<1吨/年的出口量,则需要在供应链上传递该物质的信息。若含量<0.1%,则企业不需要做任何操作。
2、满足REACH法规下限制物质清单(附件XVII)的管控要求:
该清单规定了进入欧盟的所有消费品在使用清单内限制物质时的最大豁免量或使用量。(常见的邻苯,偶氮,有机锡,重金属,苯等物质均在其列)
物质(Substance):自然状态下(存在的)或通过生产过程获得的化学元素及其化合物。
配制品(Preparation):由两种或两种以上物质组成的混合物或溶液。
物品(Article):由一种或多种物质和/或一种或多种配制品组成的物体。具有特定的形状、外观或设计方案。
1.高关注度物质清单——SVHC
SVHC 是“Substance of Very High Concern”(高度关注物质)的英文简称,是指对于人类和环境造成风险而引起高度关注的物质。
根据REACH法规57条,具有以下一种或一种以上的危险特性,而引起高度关注的物质,将被加入SVHC清单:
1) 第1类,第2类致癌,致畸,具有生殖毒性的物质,即CMR1/2类物质;
2) 持久性,生物累积性和毒性的物质,即PBT物质;
3) 高持久性,高生物累积性的物质,即vPvB物质;
4) 具有内分泌干扰特性、或具持久性、生物累积性和毒性、或具高持久性、高生物累积性但不符合2、3两项的标准,同时有科学证据证明对人类或环境引起严重影响的物质。
随着REACH的实施进展,ECHA(欧盟化学品管理局)陆续公布多批次SVHC清单,截至2020年1月16日SVHC清单更新至第22批,共205项物质,企业需要持续关注。
2.限制物质清单——RSL
限制物质清单即REACH法规附件XVII,对某些危险物质、配制品和物品制造、投放市场和使用的限制,是物品除SVHC以外的重要义务。
属于REACH法规附件XIV的授权物质,当现有经济技术手段已经可以全面控制风险,替代物质或替代技术完全可以取代该授权物质及其用途,ECHA会将其加入REACH法规附件XVII限制物质清单并规定其最大豁免量,限制其在欧盟境内生产或进口。
口罩等防护用品在REACH法规框架下需要履行的责任和义务
为符合REACH法规,个人防护用品(PPE)所涉及到的检测项目
①高关注物质SVHC —— 所有产品适用。
②限制物质RSL:镉,六价铬,砷,铅,甲醛,三吖啶基氧化磷,多溴联苯,偶氮,壬基酚(聚氧乙烯醚),多环芳烃,邻苯二甲酸盐,富马酸二甲酯,二甲基甲酰胺等等。检测项目由产品材质和用途决定。
哪些产品需要做REACH认证
化学品、 合金、塑料品、半成品、配件
玩具、家具、化妆品、文具、颜料、油漆、胶水及清洁剂
纺织服装、鞋类产品、皮革制品及配件
电子电气产品及其他产品等
家居用品、休闲和体育用品等等
第三方REACH认证流程
1:认证咨询---提供产品相关资料
2:认证报价---评估检测费用和时间
3:填写申请表、回签合同和样品快递
4:实验室对样品进行REACH检测
5:通过测试后,签发REACH报告
6:REACH认证报告、发票等寄送服务
ECHA官方授权申请指引
ECHA官方展示授权流程
关于UVCB物质制造过程资料
非欧盟制造商/供应商提供关于UVCB物质制造过程的资料。
链接:
https://echa.europa.eu/documents/10162/21332507/form_manufacturing_process_description_en.pdf/65978750-55b4-14b8-13b3-590786832c2f
化学品安全报告的实际例子
高度关注物质的识别
成员国或欧洲化学品管理局(ECHA)可以应欧洲委员会的要求,通过按照REACH附录XV的要求准备卷宗来提出被鉴定为SVHC的物质。SVHC识别过程的更多详细信息可以在“ 规则”选项卡下找到。
准备并提交SVHC档案
成员国可以通过CIRCABC提交SVHC提案。每年有两个提交附件XV SVHC档案的提交窗口。确定了在2020年之前提交附件XV SVHC档案的日期:
2020年2月3日
2020年8月3日
关于确定高度关注物质的附件XV档案的准备指南:
https://echa.europa.eu/documents/10162/23036412/svhc_en.pdf/8faef33c-b46e-4186-8b7c-8cfbeccd0812
高关注物质SVHC清单最新205项:
https://echa.europa.eu/candidate-list-table
根据REACH和CLP进行物质识别和命名指南:
https://echa.europa.eu/documents/10162/23036412/substance_id_en.pdf/ee696bad-49f6-4fec-b8b7-2c3706113c7d
PBT和vPvB评估:
https://echa.europa.eu/documents/10162/13632/information_requirements_r11_en.pdf/a8cce23f-a65a-46d2-ac68-92fee1f9e54f
如何报告(Q)SARs:

https://echa.europa.eu/documents/10162/13655/pg_report_qsars_en.pdf/407dff11-aa4a-4eef-a1ce-9300f8460099
十五SVHC报告模板:
https://echa.europa.eu/documents/10162/13638/annex_xv_svhc_report_template_en.doc/906b4cd5-383e-4e68-b0d1-7fd5c7dd6e20
ECHA处理SVHC识别程序:
https://echa.europa.eu/documents/10162/13632/procedure_identification_of_svhc_en.pdf/ca7b792f-1fb5-52d4-3db0-fe774db88722
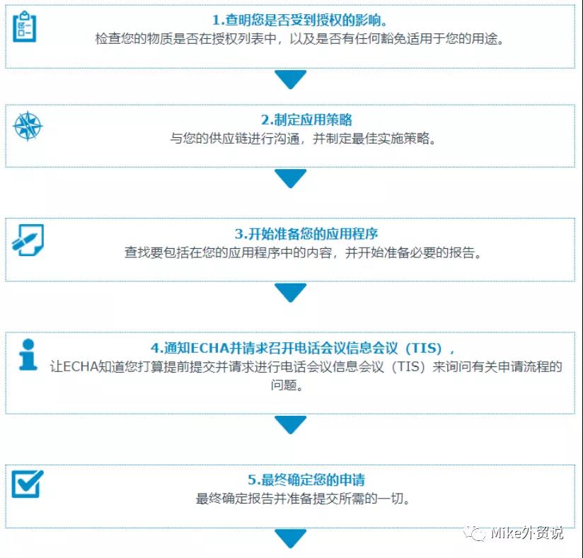
据Mike外贸说获悉,授权过程旨在确保在技术上和经济上可行的替代方案中,使用危害性较小的物质或技术逐步替代高度关注的物质(SVHC)。
当欧盟委员会要求成员国或ECHA提议将某种物质识别为SVHC时,授权途径便开始了。
具有以下危险特性的物质可被识别为SVHC:
符合CLP法规分类为1A或1B的致癌,致突变或有毒生殖(CMR)分类标准的物质。
根据REACH附录XIII,具有持久性,生物蓄积性和毒性(PBT)或具有非常持久性和极具生物蓄积性的物质(vPvB)。
视情况而定的物质,与CMR或PBT / vPvBB物质引起同等程度的关注。
链接:https://echa.europa.eu/documents/10162/13637/afa_applicants_checklist_en.pdf/70190e64-dead-49ce-1d10-a9016d48b74f
附:欧盟成员国名单(27国):
奥地利、比利时、保加利亚、塞浦路斯、捷克、克罗地亚、丹麦、爱沙尼亚、芬兰、法国、德国、希腊、匈牙利、爱尔兰、意大利、拉脱维亚、罗马尼亚、立陶宛、卢森堡、马耳他、荷兰、波兰、葡萄牙、斯洛伐克、斯洛文尼亚、西班牙、瑞典
(来源:Mike外贸说)
以上内容属作者个人观点,不代表雨果网立场!本文经原作者授权转载,转载需经原作者授权同意。