避光输液器有什么作用避光输液器可能带来的安全隐患,护士注意到了吗?

新闻资讯2026-04-24 09:04:33

避光输液器有什么作用避光输液器可能带来的安全隐患,护士注意到了吗?_https://www.jmylbn.com_新闻资讯_第1张


平时我们了解了哪些药物输注时需要避光[2][3][4]但避光输液器下药物配伍的安全关注的文献不多[4] 。下面为大家讲述一个真实案例。 


避光输液器有什么作用避光输液器可能带来的安全隐患,护士注意到了吗?_https://www.jmylbn.com_新闻资讯_第2张

作者供图

患者混合痔术后,有青霉素头孢过敏史医嘱给予0.9%NS250ml+左氧氟沙星0.4g,0.9%NS100ml+帕瑞昔布钠20mg静脉滴入。


左氧氟沙星滴注时需要避光输液,故使用避光输液器静脉滴入,当左氧氟沙星组液体滴完后,更换0.9%NS100ml+帕瑞昔布钠20mg静脉滴入。


1分钟后患者按呼叫器,液体不滴了,护士查找原因,仔细查看避光输液管路,发现茂菲氏滴管内有絮状物,立即给予更换输液器,更换0.9%NS100ml静滴,静滴10分钟后,更换0.9%NS100ml+帕瑞昔布钠20mg静脉滴入,液体顺利输入,患者未诉不适。


事后上报不良事件,科室组织讨论分析,并提出整改措施。


避光输液器有什么作用避光输液器可能带来的安全隐患,护士注意到了吗?_https://www.jmylbn.com_新闻资讯_第3张

作者供图

案例给我们敲响警钟,在使用避光输液器时,药物之间配伍反应不易观察,若出现混浊、变色、絮状物等反应,很多时候避光输液器下观察不出来,只靠查询药物配伍表或临床经验,存在很大的安全隐患。为保障患者安全,消除避光输液器下的安全隐患,在应用需避光药物,使用避光输液器过程中我们做了以下整改措施:


1、使用所有需要避光药物前后均采用相容溶液充分冲洗静脉通路。


2、避光输液器只输注避光药物,输注其他药物时需更换为普通输液器。


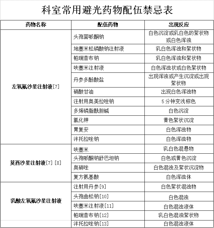
3、查找相关文献,收集整理科室常见避光药物的配伍禁忌。科室常用的喹诺酮类药物左氧氟沙星注射液、莫西沙星注射液、乳酸左氧氟沙星注射液需使用避光输液器[5][6]


避光输液器有什么作用避光输液器可能带来的安全隐患,护士注意到了吗?_https://www.jmylbn.com_新闻资讯_第4张

作者供图

避光输液器有什么作用避光输液器可能带来的安全隐患,护士注意到了吗?_https://www.jmylbn.com_新闻资讯_第5张

参考文献:

[1]吴勤研,苏梦.临床避光药品的使用[J].河南职工医学院学报,2012(1):125-127.

[2]王春芳,常威.滴注过程中应注意避光的药品[J].中国药事,2008(1):77-79.

[3]郭彩娥.临床需要避光的药品及其使用方法[J].世界最新医学信息文摘(电子版),2018(29):158-158.

[4]宋昌龙,杨晴晴,叶露,等.《中国药典》避光标准的实施效果分析及对策[J].药学与临床研究,2020(3):233-236.

[5]张陈梅.喹诺酮类药物输液时使用避光式输液器的体会[J].医学理论与实践,2013(9):1230-1231.

[6]来淑玲,潘婉茹,郝林英.喹诺酮类药物避光输液临床观察与护理[J].内蒙古中医药,2010(10):147-147,147.

[7]李飞,陈奕伸,赵素云.左氧氟沙星和莫西沙星注射剂常见配伍禁忌[J].北方药学,2014(12):112-113.

[8]熊建群,高晓波,李华荣,等.莫西沙星配伍禁忌的文献分析[J].实用药物与临床,2013(11):1077-1080.

[9]冯德君,张银萍.注射用丹参与乳酸左氧氟沙星存在配伍禁忌[J].中国实用护理杂志:中文版,2006(8):75-75,75.

[10]黄文娟,杨玉娜,宋娇.头孢曲松钠与乳酸左氧氟沙星存在配伍禁忌[J].护理实践与研究,2012(22):151-151.

[11]刘改云.乳酸左氧氟沙星与呋塞米注射液存在配伍禁忌[J].医学信息:上旬刊,2009(11):2585-2585,2585.

[12]朱新青.帕瑞昔布钠与乳酸左氧氟沙星氯化钠注射液存在配伍禁忌[J].中国实用护理杂志,2012(32):29-29.

[13]刘玉巧.乳酸左氧氟沙星与泮托拉唑注射液存在配伍禁忌[J].医学信息:中旬刊,2010(12):3725-3725,3725.

避光输液器有什么作用避光输液器可能带来的安全隐患,护士注意到了吗?_https://www.jmylbn.com_新闻资讯_第6张▲上下滑动查看更多

来源:知护圈 平台转载文章均为传递更多专业知识,服务大众,版权归原作者所有,如若侵权,联系(微信17770084101)删除,谢谢!

请大家把“护理公开课”设为星标,并点“分享、在看”,才能及时收到课程信息和专业知识哦,否则可能失联哦!

避光输液器有什么作用避光输液器可能带来的安全隐患,护士注意到了吗?_https://www.jmylbn.com_新闻资讯_第7张

避光输液器有什么作用避光输液器可能带来的安全隐患,护士注意到了吗?_https://www.jmylbn.com_新闻资讯_第8张