避光输液器有什么作用同一病房,同一用药,为什么他用了避光输液器而我没有?

新闻资讯2026-04-24 09:04:04

避光输液器有什么作用同一病房,同一用药,为什么他用了避光输液器而我没有?_https://www.jmylbn.com_新闻资讯_第1张


导读

护士,遇到这种情况,你该如何与病人做一个合理的解释?


避光输液器有什么作用同一病房,同一用药,为什么他用了避光输液器而我没有?_https://www.jmylbn.com_新闻资讯_第2张

话题


 

@涵涵

我们这里是发热门诊的急诊留观室,病房里有留观输液的门诊病人。


今天出现了这种情况:

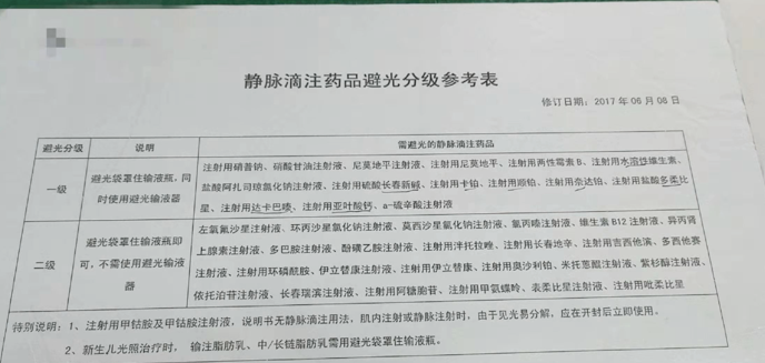
两个输液留观病人,一个是患者张xx ,女,58岁,发热待查,医嘱用药,输注的是左氧氟沙星注射液、热毒宁针剂及泮托拉唑钠等药物。另一个是患者吴xx,男,47岁,化脓性扁桃体炎,医嘱用药主要有左氧氟沙星注射液、泮托拉唑、克林霉素等用药。


是这样的。这两名患者先后到同一病房里输液,恰好两个人都是输的左氧氟沙星注射液那一瓶。由于是不同的医生开的医嘱,于是就出现了这种情况:两个人都输的是左氧氟沙星,却一个用了避光输液器,另一个病人未用,因为要是没开避光输液器,护士就给病人用的是不收费的普通输液器。


于是就出现了这种情况,那个没用避光输液器的患者家属问我:“为什么她的用黑袋子和那样的输液管,我们没有?”


一下子把我问愣了:是啊,同一药物,有的医生开了有的医生没开。我们知道咋回事,可病人哪知道这其中的缘故?


我该怎么回答?


点评

这个话题,牵涉到了临床一线在避光药物应用过程中的乱象。


避光输液器属于收费(自费)的护理耗材,而普通输液器是不收费的。如果医生下医嘱的时候,专门给患者开了避光输液器,患者取药时交了费用,护士就要给患者用上。而有的医生则不开,只收了治疗费,没专门开具避光输液器。护士是知道的,而病人哪里知道啊,他们只看到同样的药物,有的病人用,有的病人没用,故而会出现询问值班护士的情景。


这种情况,多数出现在医生轮转较为频繁的科室。医护人员较为固定的病区,医护之间对需要避光输注应用的药物,如左氧氟沙星注射液等,需要应用避光输液器者,就会下达“避光输液器”的医嘱,并与患者及家属进行沟通,取得患者的同意,医护人员之间互相配合,达成共识。只要一有病人需要应用左氧氟沙星注射液这样需要避光输注的药液,医护人员就会为其应用避光输液器进行用药。


因此,像上述话题中,同一个病房,同一种药物,有的用普通输液器,有的用避光输液器的乱象,住院病区不会出现,出现的都是一些医生轮转频繁、或是开医嘱的为门诊医生的门急诊病人身上,因为有的医生较为细致,开医嘱后,知道为患者特地开上避光输液器,但有的门诊医生就不知道开。避光输液器是需要收费的护理耗材,医生不开,护士当然就不会为患者应用。


出现这种护理耗材应用不一致的情况,医院内的医护人员知道怎么回事,但患者及家属就不知道、不理解了,于是乎,就出现了患者家属询问值班护士,为什么一样的药物,你用的输液器为什么不一样?


值班护士需要为患者及家属做出一个合理的解释。


面对患者家属的质疑,护士如何应对?


正面解答患者的疑问  

值班护士要认识到这个问题的严肃性与重要性,认真解答患者家属的提问,如可以这样回答:“左氧氟沙星注射液输注的时候,用避光输液器更好,但这种输液器是收费的耗材,需要医生开药的时候,要专门开出来,医生开了避光输液器的,我们就给用。医生没开的,我们就用普通输液器。如果你想用,下次医生没开的话,你可以提醒他开避光输液器。”护士说话要委婉,不然,有的患者和家属就会产生误会,甚至因此酿成医患纠纷。

向上级主管汇报   

科室存在这种乱象,作为值班护士,要清醒地认识到问题的独特性与重要性,及时向科室护士长汇报,指出科室存在的避光药物用药乱象问题,避免再次陷入被动。

发现漏开,及时通知医生  

还有一种解决办法,是发现医生未开避光输液器的护士,要立即通知医生,为其补开避光输液器,以确保患者正确用药及用药安全。


护理管理层面如何改进?


线上开会    

单就这一个问题,主任护士长专门组织全科、及其他门诊医生或相关人员一起开会,由于医院内医护人员的工作性质,有些不太现实。护理管理层面可利用微信工作群的优势,在微信群里通知到群里的每一个医护人员,要求每一个医护人员都要知道这件事,避光药物要应用避光输液器输注,以后尽量避免再次发生同类的混乱事件,以免引发患方对医护人员的信任危机。

达成共识   

科室医护人员应该达成共识,像科室常用的一些特殊用药,哪些需要避光用药的药物,医护人员需要达成共识,统一用药。用药前给患者及家属提前沟通,为其开具避光输液器,并在患者用药过程中,注意避光应用,以使其药效达到最佳。


避光输液器有什么作用同一病房,同一用药,为什么他用了避光输液器而我没有?_https://www.jmylbn.com_新闻资讯_第3张

持续改进    

科室医护人员轮转时,要提前做好热身、岗前培训,熟悉工作流程,避免出现这些细节上的纰漏。


总之,同一科室,同一病房,同一药物,有的用药时用避光输液器,有的却用普通输液器,这种情况是不应该出现的。为确保患者用药安全,避免出现不必要的医患纠纷,规范临床用药,科室医护人员应该正视这个问题,统一认识,达成共识,共同努力,为患者用药安全,把工作做认真做细,为患者安全用药把好最后一关。

图文来源:华医网

本期责编:仇家兴

-THE END-

避光输液器有什么作用同一病房,同一用药,为什么他用了避光输液器而我没有?_https://www.jmylbn.com_新闻资讯_第4张

现代护理报

中国护理第一报 最权威护理公众号

投稿邮箱:xdhlbwx@126.com

避光输液器有什么作用同一病房,同一用药,为什么他用了避光输液器而我没有?_https://www.jmylbn.com_新闻资讯_第5张