
侵犯隐私、制假贩假、隐瞒漏洞、小病大修……今年央视3·15晚会以“提振消费从心开始”主题,曝光了一批侵犯消费者权益的品牌和公司。
1、多家商店安装人脸识别摄像头
点名:科勒卫浴、宝马、Max Mara
有记者在全国多地调查了20多家装有人脸识别系统的商户,所到之处,人脸识别信息均被偷偷获取,而且没有一个商家明确告知,征得同意更无从谈起。比如,在无锡宝马汽车4S店、港汇恒隆Max Mara专卖店、科勒卫浴等商户,均安装了万店掌、瑞为等品牌的具有人脸识别功能的摄像头。消费者只要进了其中一家店,在不知情的情况下,就会被摄像头抓取并自动生成编号,以后顾客再去哪家店,去了几次,商家都会知道。人脸信息属于个人独有的生物识别信息,一旦泄露,将严重威胁用户的财产安全、隐私安全等。

后续进展:
3月15日晚间,苏州市市场监督管理局表示会对提供人脸识别摄像头的苏州万店掌网络科技有限公司进行检查、调查,后续情况将会逐级上报。
科勒(中国)投资有限公司的客服人员表示,3·15晚会曝光信息已知晓,会尽快向相关部门反馈该情况,后续会有相关人员进行答复。
2、手机清理类软件黑手伸向老年人
点名:阅友科技、“超强清理大师”APP、
“强力清理卫士”APP
据央视3.15曝光,有些公司层层设套,专门针对老年人使用手机进行诈骗,利用手机安全提示,一步步设下陷阱,进行精准诈骗。例如,安装内存优化大师的APP、手机管家Pro等APP,在安装过程中,便会获取个人信息数据,并利用这些数据,对用户推送各类广告。

其中,晚会曝光了隶属于北京阅友科技有限公司的阅友科技、“超强清理大师”APP所属的上海苏帕科技有限公司、“强力清理卫士”APP 所属的广州同游科技有限公司,这些企业大多有过违反《互联网安全保护技术措施规定》、《互联网安全保护技术措施规定》等制度的行政处罚记录。
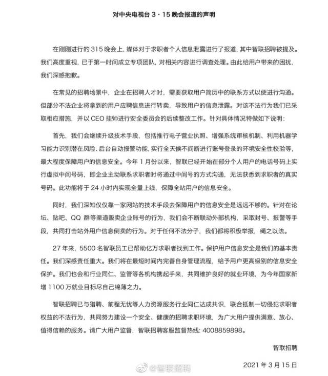
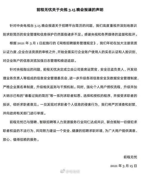
3、给钱即可随意获取用户简历
点名:智联招聘、前程无忧、猎聘
智联招聘声称拥有1.8亿用户,视用户信息安全与隐私保护为自己“生命线”。然而在一个名叫“58智联粉”的QQ群里,有人尝试向一位卖家支付7元,便买到了一份智联招聘上求职者简历。简历上求职者的姓名、性别、年龄、照片、联系方式、工作经历、教育经历等信息一应俱全。

据了解,在智联招聘上,企业账户只要交钱办理会员,就可以不受数量限制下载包含姓名、电话及邮箱地址等关键信息的完整简历。除此以外记者还发现有人在兜售智联招聘的企业账户,而企业账户的注册审查较为宽松,伪造的资质也可以通过申请。而在前程无忧和猎聘网上,也存在同样的管理漏洞。
后续进展:



4、虚假医疗广告
点名:360搜索、UC浏览器
当你打开UC浏览器,搜索“减肥”“降血糖”等关键词,搜索结果的前几条都是网友分享治好疾病经历,下方标注着广告字样。广告里网友自称,自从认识某老师,按照老师给的方子,血糖恢复稳定,胰岛素都停用了。文章中多次醒目标红老师的微信号。微信添加了这位老师后,对方简单询问过病情就会向你推荐某品牌“果粉”,而这实际上只是一款普通食品。同样的情况,也发生在360搜索。

在360上海广告总代理经格网络科技有限公司,销售经理称:“在网站里面不能有任何品牌。把微信推给人去聊聊,聊完之后卖产品。”
后续进展:
360搜索表示:“我们深刻认识到,作为平台方我们应进一步加强对广告代理商的监管,强化广告内容的审核,切实履行平台责任。我司高度重视每位消费者的权益,并珍惜消费者给予的信任和支持。感谢广大用户、央视及所有媒体对于我们的监督和批评。”
15日,UC浏览器发表致歉声明,对涉及虚假医疗广告问题启动查改措施。UC浏览器公司称,第一时间排查下架报道中提及的违规广告内容,并成立全网排查专项团队,坚决杜绝虚假广告。对于其广告代理商利用技巧逃避监管的投放广告行为,UC浏览器表示会即刻停止与相关代理商合作,严格清查相关违规行为。
5、河北养羊大县惊现瘦肉精
凌晨三点,在河南郑州几个农产品交易市场,一些商贩并不在市场内销售羊肉,而是在附近货车上交易。商贩表示,这些羊肉无法通过检测,羊在饲养的过程中,喂了药。羊肉经销商表示,羊是青县来的。青县是河北省一个重要的养羊基地,每年大约出栏70万只羊。关于如何养羊,青县的养殖户对陌生人基本都是三缄其口。在熟悉了相当长一段时间之后,养殖户才透露,这里的羊在饲养过程中添加了瘦肉精。

后续进展:
15日21时30分,青县组织由农业农村、市场监管、公安、新兴镇等单位组成的100多人的联合执法队伍,开展全面排查封控工作,依法严厉打击违法行为,严防问题羊肉流出县境。目前,2名嫌疑人回某杰和代某已被控制,对问题羊肉进行封存,正在追溯瘦肉精来源。
河南省市场监管局称,已与郑州市政府启动联合应急机制。郑州市已连夜组织公安、市场监管、农业农村等部门开展排查,督促羊肉销售者和农产品交易市场开办者严格落实食品安全主体责任,全力保障流通领域羊肉质量安全。
6、废旧钢筋以次充好
3·15晚会栏目组接到内幕人士举报称,有公司在大量采购废旧钢筋,行迹可疑。记者对其中一辆送废旧钢筋的货车进行了跟踪,发现这些废旧钢筋都被送进了揭阳一个隐蔽的工厂,半个小时后,出来的货车则装载满了崭新的钢筋。“新钢筋”除了打着商标,还打着4E 12的标志,标志钢筋产品合格,且达到国家颁布的“抗震”标准。

然而,当记者将该厂生产的12mm螺纹钢送去第三方检测机构,检测结果显示,该批钢筋重量和直径均未达到国家标准要求,是典型的“瘦身”钢筋。“瘦身”钢筋会影响工程质量,危害人民群众的生命财产安全,国家严惩“瘦身”钢筋等违法行为。
工厂负责人表示,这些“新钢筋”都是用废旧钢筋加工成的,每晚大概能生产约100吨。照此计算,该加工厂一年可以翻新旧钢筋3万多吨,如此大量的不合格钢筋流入市场,被应用到各类建筑上,巨大的安全隐患可想而知。
7、手表小病大修成行业通病
手表受磁是机械表常见的故障,直观体现就是走时不准。国家钟表质量监督检验中心的工程师告诉记者:“受磁手表正常维修只需要消磁仪进行退磁就可以”,通常耗时仅一两分钟。
记者先后在六个城市的11家名表维修中心对只有受磁故障的手表进行了体验,只有成都、西安各一家机构按照正常维修流程对手表进行了消磁维修,没有收取任何费用。剩下的9家则开出了450元到2390元不等的高额维修费用。

所谓的维修名目包括更换零部件、全面保养清洗等,有的甚至暴力破坏零部件后强行进行修复。
后续进展:
北京、长沙、广州等地相关执法部门都去到了被曝光的涉事企业现场进行调查,并对涉事企业负责人进行约谈。相关违法行为一经调查属实的,将依据有关法律法规对其违法行为依法严肃处理。
8、福特汽车隐瞒设计缺陷
多名福特翼搏车主表示自己一直正常使用的、没有涉水的车辆,变速箱却进水了,而且锈迹斑斑故障频发,经常出现如突然出现启动困难、行驶过程中出现严重的顿挫、变速箱有异响等情况。4S店的维修人员却把责任推卸给车主,面对高昂的维修费车主不得不自掏腰包。

后来在调查记者的不断追问下,维修人员透露,该款车辆的集雨板有一个洞,如果不堵的话,水会从这里往这往下滴,会滴在变速箱和发动机对接的地方,从而使得变速箱涉水生锈。4S店让车主自费维修变速箱的同时,悄悄补上了集雨板上的漏洞。
针对这个设计缺陷,早在2020年3月份,福特厂家就有了解决方案,然而厂家给4S店下达的解决方案属于内部通告。明明是设计缺陷,各地的4S店竟不约而同把责任全推到了车主身上。按照长安福特的解决方案,出现相应故障的车辆在维修时会悄悄进行补救,但还在正常使用车辆的车主,并不知道车辆存在着问题,造成了巨大的安全隐患。
后续进展:

9、英菲尼迪故障车主被协议封口
据了解,不少英菲尼迪QX60的车主,因变速箱故障多次更换了变速箱,但问题始终没有解决。在英菲尼迪一个500人的车友群中,就有200多人的车出现了故障,车主直呼:“特别恐怖”。
英菲尼迪QX60变速箱故障不断出现,车主们反复向客服以及4S店讨要说法。记者随同一位车主来到了4S店。工作人员说最多给这位车主延长保修期十年,但是要求车主和4S店签订一份协议,这份协议会对车主进行一些限制,工作人员说,签完以后就不要再去找媒体了,因为他们认为问题已经解决了。但这个协议并不针对所有车主,更多的车主还被蒙在鼓里。英菲尼迪4S店和车主签署的延保从2年到20年不等,延保期限取决于车主维权的力度,闹得凶就长一点、闹得少就短一点、不闹就不延保,有车主认为这个协议不是个封口费吗?

后续进展:

来源 | 新京报、央视财经、广东共青团、微博等,转载请注明中山青年
编辑 | Akiko