术后手术部位感染(SSI)是缝合线使用过程中常见的并发症之一。超过20%的医院获得性感染与SSI有关,严重时会导致病人死亡。通过结合抗生素、金属抗菌剂等开发抗菌缝合线的策略,已经成为解决SSI的有效方法之一。但是,耐药性和细胞毒性等问题,使得抗菌缝合线在临床应用中的表现并不理想。此外,实时监测缝合线的完整性在临床中至关重要,特别是当缝合线用于皮下组织等隐蔽区域时,其断裂会导致严重的并发症,如腹膜炎和出血等。然而,利用荧光成像技术监测皮下伤口缝合线状态的报道仍然较少。
为了解决这一难题,华南理工大学王琳团队联合中山大学附属第六医院王辉、王怀明团队,开发了一种利用多肽-AIE纳米纤维(NFs-K18)构建可荧光示踪抗菌缝合线的新策略,并在四种商用缝合线上进行了验证。其中,PGAS-NFs-K18和PGLAS-NFs- K18两种功能化缝合线,表现出优异的荧光穿透性,能够穿透4 mm厚鸡胸肉;同时,缝合线具有优异的荧光稳定性,在白光照射24小时或者穿过鸡胸肉10次后,荧光强度并未明显衰减。此外,缝合线在光照下产生的ROS,对临床常见的4种细菌具有明显的杀灭作用,最高杀菌率接近100%。功能化缝合线还具有良好的血液相容性和生物相容性。体内实验表明,优化后的PGLAS-NFs-K18缝合线对耐药菌MRSA具有高效的抗菌活性,在皮肤损伤-感染和腹壁损伤-感染模型中,均能有效抑制感染并促进组织愈合,甚至优于市售的强生抗菌缝合线Coated VICRYL® Plus Antibacterial。更重要的是,PGLAS-NFs-K18表现出皮下可监测性,能够对缝合线的降解过程进行实时监测。该研究为抑制SSI和监测皮下缝合线状态提供了一种新策略。相关研究成果以“Peptide-AIE Nanofibers Functionalized Sutures with Antimicrobial Activity and Subcutaneous Traceability”为题于2024年5月发表在《Advanced Materials》上。

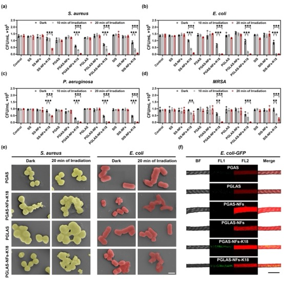
图1 纳米纤维功能化的抗菌缝合线制备示意图及其性能表征
本论文采用DSPE-PEG2000和DSPE-PEG2000-Mal,制备AIE纳米纤维NFs。随后,通过马来酰亚胺-硫醇加成反应,将聚赖氨酸K18修饰于NFs表面,构建NFs-K18纳米纤维。通过自组装方式,将NFs-K18构建于四种商用缝合线表面,制备功能化缝合线。缝合线具有明显的荧光和优异的荧光穿透性,且能够在光照下产生ROS(图1)。

本论文研究发现,功能化缝合线在光照下所产生的ROS,能够有效抑制S. aureus、E. coli、P. aeruginosa、MRSA等临床常见致病菌,抑制率最高可达近100%。(图2)。同时,功能化缝合线在光照下具有优异的血液相容性,与兔红细胞共培养3.5小时(含光照0.5小时)后的溶血率均低于5%。另一方面,功能化缝合线对HSF细胞也表现出优异的生物相容性。在缝合线提取液中培养1、3和5天后,HSF细胞与对照组(培养基)相比保持了良好的活力和增殖能力。
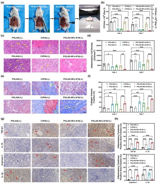
本论文进一步利用皮肤损伤-MRSA感染模型和腹壁损伤-MRSA感染模型,研究了功能化缝合线的体内抗菌和促修复性能。结果表明,在两种模型中,功能化缝合线的抑菌率可分别高达96.32%和98.62%,远高于市售的强生缝合线Coated VICRYL® Plus Antibacterial。同时,缝合线周围组织的愈合速度显著提高(图3)。

图3 缝合线在腹壁损伤-MRSA感染模型中的性能表征
此外,在腹壁损伤模型中,利用荧光成像技术可以对该缝合线的降解状态进行实时荧光监测。结果表明,在腹部皮肤闭合后,商用的缝合线未观察到荧光信号。相反,在功能化缝合线PGLAS-NFs-K18组的小鼠腹部皮肤下,原位观察到了显著的荧光信号。有趣的是,缝合线结节处的荧光特别明显。因此,我们可以通过结节数量推断缝合线的体内降解情况。例如,原位荧光观察发现,从第0天到第7天缝合线具有5个结节;从第14天到第21天,由于缝合线降解,结节数量减少到4个。随着降解的进行,结节数量从第21天到第35天减少至3个。该荧光成像结果与打开腹腔后观察到的结节数量一致(图4)。

综上所述,本论文成功开发了一种制备皮下可监测性抗菌缝合线的简便策略。所开发的功能化缝合线,通过在照射下产生ROS,对四种临床常见细菌表现优异的抗菌活性。这些缝合线还表现出良好的血液相容性和生物相容性。在MRSA感染的皮肤损伤模型和腹壁损伤模型中,经过优化的缝合线PGLAS-NFs-K18能够有效抑制细菌感染,减轻炎症,促进组织愈合。此外,在腹壁损伤模型中,可以通过原位荧光有效监测PGLAS-NFs-K18在体内的降解情况。相关研究为减少手术部位感染并监测缝合线状态提供了一种策略。
华南理工大学国家人体组织功能重建工程技术研究中心王琳研究员和中山大学附属第六医院的王辉主任、王怀明副主任为本论文的通讯作者,华南理工大学的蔡钧羿、张猛和新疆医科大学的彭靖淇为论文共同一作。该研究获得国家重点研发计划、国家自然科学基金、广州市科技计划等项目的资助。
文章来源:
https://onlinelibrary.wiley.com/doi/abs/10.1002/adma.202400531
相关进展
华南理工大学贾永光、王琳 ACS AMI:发展非肽类面两亲构型的阳离子胆酸聚合物用于耐药菌感染治疗
华南理工贾永光/施雪涛/王琳和南洋理工赵彦利《Nat. Commun.》:可聚合轮烷水凝胶3D打印的柔性传感器
华南理工大学贾永光、王琳与南方医科大学崔忠凯合作《Small》:应用温敏(UCST)高分子支架可视化调控细菌聚集与定向清除
中山六院王辉团队和中山大学吴丁财团队 Adv. Mater.:研发出抗变形、防粘连、促愈合的新型腹壁组织修复材料
高分子科技原创文章。欢迎个人转发和分享,刊物或媒体如需转载,请联系邮箱:info@polymer.cn
欢迎专家学者提供稿件(论文、项目介绍、新技术、学术交流、单位新闻、参会信息、招聘招生等)至info@polymer.cn,并请注明详细联系信息。高分子科技®会及时推送,并同时发布在中国聚合物网上。
欢迎加入微信群 为满足高分子产学研各界同仁的要求,陆续开通了包括高分子专家学者群在内的几十个专项交流群,也包括高分子产业技术、企业家、博士、研究生、媒体期刊会展协会等群,全覆盖高分子产业或领域。目前汇聚了国内外高校科研院所及企业研发中心的上万名顶尖的专家学者、技术人员及企业家。
申请入群,请先加审核微信号PolymerChina (或长按下方二维码),并请一定注明:高分子+姓名+单位+职称(或学位)+领域(或行业),否则不予受理,资格经过审核后入相关专业群。