epap什么模式无创正压气道技术的进展

新闻资讯2026-04-23 14:33:56



无创正压气道技术的进展

重症行者翻译组   边毓尧 翻译   

epap什么模式无创正压气道技术的进展_https://www.jmylbn.com_新闻资讯_第1张

摘要

无创通气(NIV)已成为患有一系列呼吸和睡眠呼吸障碍患者的标准治疗方法。技术进步使人们开发出几种新的自动适应、自动调整的NIV模式,这些模式适用于呼吸异常更复杂的患者,而使用传统的气道正压通气可能很难有效地管理这些患者。当通气需求发生波动时,如上呼吸道梗阻或呼吸力学和驱动力状态相关变化时,这些模式保证了更稳定的通气。适应性支持通气(ASV)是专为周期性和中枢性呼吸暂停患者设计的,目的是使二氧化碳水平正常或偏低,通过治疗来控制和稳定通气。相比之下,容量保证压力支持用于以通气不足为特征的患者,这类无论睡眠阶段或处于何种体位,都需要有效的通气水平。这些新模式有可能简化和优化通气,尽管目前没有证据表明它们在临床上优于标准的家庭通气技术。

各种设备品牌的算法和功能的复杂性和差异,以及记录长期结果的证据基础有限,使哪些患者最适合这些新模式的决策变得复杂。新型家用通气设备的内置传感器和数据存储功能为早期识别通气问题和指导纠正措施提供了机会。进一步的工作需要确定这些新型设备对长期临床结果有什么影响。

epap什么模式无创正压气道技术的进展_https://www.jmylbn.com_新闻资讯_第2张
epap什么模式无创正压气道技术的进展_https://www.jmylbn.com_新闻资讯_第1张

介绍

无创通气(NIV)已经成为治疗高碳酸血症性呼吸衰竭的关键,可以说是近三十年来呼吸医学最重要的临床进展之一。最初,采用容积式通气进行治疗,由临床医师设定潮气量,从而产生反映气道阻力和呼吸系统顺应性的可变气道压力。这种方法的有效性在慢性神经肌肉和胸壁疾病患者以及肺部疾病继发的急性呼吸衰竭患者中得到了明确的证明。1990年,Sanders和Kern引入了双水平气道正压(BPAP)通气作为一种独立的治疗方法,通过调整吸气压(IPAP)和呼气压(EPAP)治疗阻塞性睡眠呼吸暂停(OSA)。通过降低整体气道压力,作者认为可以提高舒适性,从而提高对治疗的依从性。然而,很快就发现BPAP这种压力预设通气的形式,在为急性和慢性高碳酸血症呼吸衰竭患者提供通气支持方面与容积预设通气同样有效。BPAP优于容积预设通气的地方包括更大的舒适性和更好的泄漏耐受性,使得这种形式的通气成为目前在急性环境中使用的非侵入性通气支持的主要方法,并被广泛用于家庭通气治疗中。

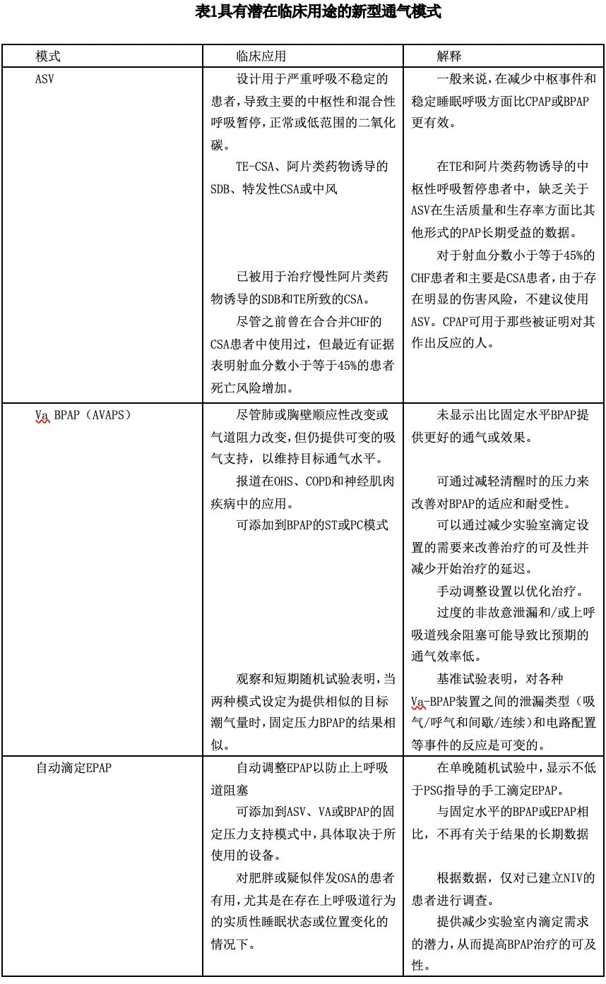
在过去几年中,传感器和微处理器技术的重大改进已被纳入BPAP设备中。随着更新算法的引入,这些装置现在的通气模式更多,其中许多能够根据各种呼吸变量(例如流量、潮气量和呼吸率)的变化进行自我调节。由于上呼吸道口径、通气驱动或呼吸力学的位置或状态的改变,通气需求可能发生相应的波动。一般来说,这些模式可分为两大类:一类是为中枢事件患者设计的模式,其中二氧化碳是正常的或偏低的适应性支持通气(ASV),另一类是管理低通气综合征的模式(容量保证压力支持或Va- BPAP)。不同品牌的机器使用专有算法来处理这些较新的模式,但是提供这些设备如何操作的具体细节不在本文的范围。本综述涵盖了这些新型通气模式临床应用和疗效的证据,强调了哪些临床人群可以受益(表1)。还将介绍用于记录和监测通气数据的设备软件的进展,以及它在临床管理中可能发挥的作用。

epap什么模式无创正压气道技术的进展_https://www.jmylbn.com_新闻资讯_第2张
epap什么模式无创正压气道技术的进展_https://www.jmylbn.com_新闻资讯_第5张

ASV,适应性通气;BPAP,双水平气道正压通气;CHF,慢性心力衰竭;CPAP,连续性气道正压通气;CSA,中枢性睡眠呼吸暂停;EPAP,呼气PAP;NIV,无创通气;OHS,肥胖低通气综合征;OSA,阻塞性睡眠呼吸暂停;PACO2,动脉二氧化碳分压;PAP,气道正压;PC,压力控制;PSG,多导睡眠图;SDB,睡眠呼吸紊乱;ST,自发/定时;TE,紧急治疗;Va,容量保证。

epap什么模式无创正压气道技术的进展_https://www.jmylbn.com_新闻资讯_第1张

适应性支持通气

这种通气模式,有时称为反周期通气,旨在管理PaCO2处于低或正常范围的、主要存在显著呼吸变异性的中枢或混合性呼吸暂停患者。这种通气模式的目标人群是患有Cheyne Stokes呼吸,阿片类药物诱导呼吸或具有治疗紧急(TE)中枢性睡眠呼吸暂停(CSA)的患者。ASV提供自动调节的压力支持,以便在中枢性呼吸暂停或呼吸不足期间,吸气支持在逐个呼吸的基础上增加,然后在过度通气时或呼吸稳定期间减少(图1)。不同品牌的设备,通过监测峰值流量或者分钟通气量来调节输出(压力支持和备用频率),来反映患者的自主呼吸努力,以保持更稳定的呼吸模式。尽管可以设置固定的EPAP,但是现在更新的设备可以自动调节EPAP设置以维持上呼吸道通畅。

epap什么模式无创正压气道技术的进展_https://www.jmylbn.com_新闻资讯_第2张
epap什么模式无创正压气道技术的进展_https://www.jmylbn.com_新闻资讯_第8张
epap什么模式无创正压气道技术的进展_https://www.jmylbn.com_新闻资讯_第1张

CSA紧急治疗

TE-CSA以前被称为复杂睡眠呼吸暂停,是指出现典型OSA的患者,然后在持续气道正压(CPAP)下出现中枢性和周期性呼吸暂停。由于这些中枢事件可能会随着时间的推移而自发地解决,在一些持续使用CPAP的情况下,对此类个人的最佳管理方法存在一些争论。尽管一些文献已经证明在TE-CSA患者中成功的使用BPAP,但与CPAP相比,由于在呼吸过度期间潮气量增大,会降低PaCO2和使中枢呼吸暂停恶化,因此存在增加周期性呼吸频率的高风险。ASV可以克服BPAP的一些缺点。Morgenthaler等人将66例TE-CSA患者随机分为CPAP组和ASV组,为期3个月。在意向性治疗分析中,90%分配给ASV的患者达到了呼吸暂停-低通气指数(AHI)<10,而CPAP组为64%,这证实ASV比CPAP更可靠地减少了TE-CSA中睡眠呼吸紊乱(SDB)。有趣的是,这两种治疗方式都产生了类似的症状变化。目前,尚不清楚在这一人群中使用更昂贵的ASV设备是否会带来更长期的临床优势。然而,最近对一个大型远程监测气道正压(PAP)数据库的回顾性分析表明,CPAP期间TE或持续性CSA与治疗依从性降低有关,通过改用ASV可改善治疗依从性。

epap什么模式无创正压气道技术的进展_https://www.jmylbn.com_新闻资讯_第2张
epap什么模式无创正压气道技术的进展_https://www.jmylbn.com_新闻资讯_第1张

阿片类药物引起的中枢性呼吸暂停

呼吸控制改变和睡眠呼吸障碍(SDB)在使用慢性阿片类药物的患者中非常普遍,这导致一系列异常呼吸事件,包括CSA、通气不足、呼吸速率减慢和共济失调呼吸。尽管CPAP有效治疗经常出现的任何阻塞性事件,但中枢性呼吸暂停通常没有反应、甚至可能恶化。相比之下,大多数研究表明ASV在减少中枢事件方面比其他治疗方法(包括CPAP和BPAP)更有效,尽管这一发现并不普遍。两项报道了ASV的长期使用的研究,证实了持续控制 SDB和良好的治疗依从性。然而,缺乏关于PAP(包括ASV)对临床结果(如生活质量或死亡率)的影响的数据。

epap什么模式无创正压气道技术的进展_https://www.jmylbn.com_新闻资讯_第2张
epap什么模式无创正压气道技术的进展_https://www.jmylbn.com_新闻资讯_第1张

陈---施氏呼吸

CSA和Cheyne-Stokes呼吸(CSR)在心力衰竭患者中很常见,也可能在缺血性或出血性卒中后出现,尽管其患病率明显低于心力衰竭患者。有报道称由呼吸暂停事件导致觉醒引起的睡眠破碎可能导致患者的疲劳和困倦。此外,反复的呼吸暂停和觉醒导致交感神经活动增加,这与慢性心力衰竭(CHF)患者的不良生理反应和预后不良有关。加拿大持续气道正压通气的回顾性研究分析中枢睡眠呼吸暂停和心力衰竭(CANPAP)试验发现,与对照组相比接受CPAP治疗的CSA-CSR患者中约60%的AHI显著降低,AHI指数没有降低到15/h以下的使用CPAP的患者左室射血分数(LVEF)和无移植生存率有显著改善。认为这个人群持续异常的夜间呼吸是长期有害的,这反应出对CPAP无应答者应该使用和评估其他形式的PAP治疗。

定压型BPAP的自主/定时模式(ST)可以稳定一些CSR患者的夜间呼吸,但很难正确滴定设定值。ASV的引入为治疗提供了另一种可能更有效的方法。大量观察研究和小规模随机试验表明,与CPAP和固定BPAP治疗相比,ASV在降低AHI、提高生活质量和运动能力以及增加左室射血分数(EF)方面具有优势。2012年,美国睡眠医学会发布了指南,建议使用ASV治疗与心力衰竭相关的CSA,以使AHI正常化。

SERVE-HF试验旨在证实这些短期、小型调查的结果。1300多名心力衰竭和射血分数降低(LVEF≤45%)的患者被招募,并在中位随访31个月后随机接受ASV或最佳药物治疗。主要终点是任何原因死亡、挽救生命的心血管干预或因CHF恶化而意外住院的复合终点。在意向性治疗的基础上,两组在主要终点方面没有差异(危险比:1.13,95%可信区间:0.97-1.31,P=0.10)。然而,出乎意料的是,尽管ASV有效治疗了CSA,但分配给ASV的患者的全因死亡和心血管死亡显著增加,在包括生活质量和症状在内的广泛功能测量中没有任何益处。一项随访的“on-therapy”分析证实了ASV治疗患者的死亡风险增加,但随着ASV治疗的深入使用,死亡风险没有在增加。这些发现背后的机制尚未得到充分解释,但似乎与不良的心脏重塑和心衰恶化无关。这些发现引起了临床医师的广泛讨论,并导致了对CSA管理指南的改变,建议不要对射血分数小于等于45%的成人和中度或重度CSA患者使用ASV。尽管大多数心衰和射血分数降低患者的ASV临床和大量研究活动在SERVE-HF结果发布后停止,但由试验数据和安全监测委员会审查后ASV对HF(Advent-HF)生存率和住院率的影响在回顾后继续招募患者。这项试验正在评估一种新一代ASV装置,该装置包括自动滴定EPAP和不同的压力支持算法,用于降低射血分数和CSA或OSA患者的SERVE-HF研究。Advent-HF试验也在研究更广泛的心力衰竭患者群体,其结果应能更深入地了解ASV在心力衰竭患者中的作用(如果有的话),并能应用于SDB范围内的射血分数降低的患者。

与心力衰竭相反,脑卒中患者CSA的通气支持很少得到解决,大多数研究报告使用CPAP治疗OSA。一项研究描述了356名连续入院接受三级医院急性卒中服务的患者中的64名使用BPAP情况。有OSA病史、疑似OSA或持续性近端动脉闭塞且在睡眠期间神经功能恶化的患者,在入院第一天开始治疗,作为标准治疗的一部分(没有对任何SDB的类型或严重程度进行客观的测量)。将BPAP设置为IPAP:10 cmH2O,并向上滴定,以达到5-7 ml/kg的潮气量,而EPAP保持在5 cmH2O。4名患者不耐受治疗,7名患者出现不良事件,主要是面部皮肤损伤。BPAP使用者与非使用者的住院死亡率无差异,但在幸存者中,BPAP组住院期间的神经功能改善更明显。然而,由于没有出院后随访报告,这是否能转化为更好的功能结果尚不清楚。

在Brill等人的回顾性分析中,报道了15例急性缺血性卒中后无伴发CHF患者持续性CSA的ASV治疗结果。治疗开始于脑血管事件后11个月的中位时间,其中11例最初用CPAP治疗,2例用BPAP治疗。压力支持差异设置在3到9 cmH2O之间,EPAP设置为5 cm H2O,具有自动后备呼吸频率。在3个月和6个月时,ASV成功地将AHI从47± 24降至<10次/小时。尽管本研究证明了ASV在该人群中的可行性和潜在有效性,但缺乏治疗的数据,它对复发性心血管事件、认知功能和生存率的影响仍然未知。

epap什么模式无创正压气道技术的进展_https://www.jmylbn.com_新闻资讯_第2张
epap什么模式无创正压气道技术的进展_https://www.jmylbn.com_新闻资讯_第1张

临床意义

虽然患者可能被归类为主要存在CSA疾病,但大多数患者存在更复杂的SDB,包括阻塞事件和呼吸模式的变异性。更为复杂的是,主要的呼吸异常类型会随着身体位置和睡眠阶段的不同而变化,也会随着药物、体重或液体状态的变化而变化。因此,使用静态压力和一个晚上滴定的备份频率的任何PAP治疗都可能无法完全纠正这些人群中可能出现的各种动态睡眠呼吸异常,这并不奇怪。ASV装置的算法和特点在理论上非常适合在这种动态条件下提供适当和稳定的通气支持。然而,除了减少睡眠时的AHI和可能改善对治疗的依从性外,其他表明使用ASV有明显的临床益处的随机试验数据不足,如改善生活质量、减少心血管事件或提高生存率。

在一些研究中ASV未能控制睡眠呼吸事件可能与使用旧技术有关,尤其是固定EPAP的使用。在新一代ASV设备中加入自动调节EPAP和备用频率不仅简化了治疗滴定,而且可能优化治疗。尽管全自动ASV治疗提供了更早开始治疗的潜力,而无需多导睡眠图(PSG)引导夜间滴定,但是临床医生需要注意算法和设备性能可能与实际情况中的预期不同。这突出了需要对治疗的个体反应进行密切和独立的监测。此外,还需要高质量的长期研究来确定纠正中心事件对相关患者和临床结果的影响。

epap什么模式无创正压气道技术的进展_https://www.jmylbn.com_新闻资讯_第2张
epap什么模式无创正压气道技术的进展_https://www.jmylbn.com_新闻资讯_第1张

容积保证压力支持模式

这是一种混合通气模式,结合了容积通气和压力通气的特点。临床医师设定目标潮气量或肺泡通气量以及IPAP/压力支持范围,允许设备提供可变水平的吸气辅助,以保持潮气量或肺泡通气量接近目标值。Va-BPAP(AVAPS)模式为低通气综合征患者提供了启动、滴定和维持有效通气的替代方法。该装置即使在气道阻力或肺顺应性改变的情况下也能充分增强通气能力,这被认为是这种通气模式的优点之一(图2)。其他理论上的好处可能是在清醒时减少压力支持,改善舒适度和潜在的治疗依从性。

epap什么模式无创正压气道技术的进展_https://www.jmylbn.com_新闻资讯_第2张
epap什么模式无创正压气道技术的进展_https://www.jmylbn.com_新闻资讯_第19张
epap什么模式无创正压气道技术的进展_https://www.jmylbn.com_新闻资讯_第1张

临床研究

大多数关于Va-BPAP应用的研究都是在患有肥胖型低通气综合征或慢性呼吸衰竭的慢性阻塞性肺病患者中进行的。然而,Va-BPAP也成功地应用于先天性中枢低通气综合征和限制性胸壁疾病中。研究表明,与固定压力BPAP相比,通过容量保证可以更好地控制夜间二氧化碳,尽管这通常是以较低的睡眠质量为代价实现的。然而,当固定压力BPAP-ST和Va-BPAP模式的滴定方案设定为达到类似的目标潮气量时,临床差异不再明显。在一组患有肥胖-低通气综合征的超级肥胖个体中,Murphy等人报道两种通气方式对夜间换气的控制相似,3个月后在清醒换气、生活质量和治疗依从性方面的结果相当。本研究中使用Va-BPAP的平均IPAP为22.5 cmH2O,而使用固定的平均IPAP为23.4 cmH2O。同样,Oscroft等人对40例稳定高碳酸血症性慢性阻塞性肺病患者经3个月的Va-BPAP或固定压力BPAP治疗后,气体交换或临床结果均无差异。

最近发表了两项大型随机试验使高压或高强度NIV的使用受到了大量关注,试验显示慢性阻塞性肺病和慢性高碳酸血症患者的再入院率降低、生存率提高。这种方法虽然有效,但需要几天的患者适应、监测和压力调节,这在许多卫生系统中可能不可行。在一项比较夜间低通气患者的VA-BPAP和BPAP-ST随机交叉试验中,Va-BPAP在改善夜间气体交换和睡眠质量方面与专家组的夜间手动滴定的BPAP-ST同样有效。使用较高的夜间吸气压力不会对睡眠质量产生不利影响,同时适应这些较高压力的时间较少,这突出了VA -BPAP在启动和优化夜间通气支持方面的潜在作用(图3-4)。

很少有研究报告在急性期使用Va-BPAP。一项小型前瞻性病例对照研究比较了11例接受Va-BPAP模式的COPD肺性脑病患者和11例仅接受BPAP-ST治疗的类似患者,在接受容量保证治疗的患者中,PCO2、呼吸频率和意识水平的改善更快。然而,这是通过使用Va-BPAP(初始最大IPAP为19.8 ±2.2 vs 12.3± 0.9 cm H2O)显著提高的IPAP水平实现的。此外,在NIV使用时间和住院时间方面没有观察到任何差异。最近的一项随机研究比较了急性或急--慢性高碳酸血症性呼吸衰竭患者接受强化治疗后的自主BPAP和自主AVAP模式的结果。重症病房(ICU)两种模式都设定为提供8ml/kg理想体重的潮气量,尽管Va-BPAP的平均吸气压力峰值较高(22.2 ±5.1 vs 17.5± 3.5 cm H2O)。尽管如此,在二氧化碳改善过程、NIV持续时间或住院时间方面,两组之间并无差异。这些发现与另一项随机试验相呼应,该试验比较了急性高碳酸性呼吸衰竭患者在普通呼吸病房进行的BPAP-ST和Va-BPAP-ST治疗2小时和6小时后,插管需求和降低住院死亡率的方面在不同的治疗模式下没有差异。

epap什么模式无创正压气道技术的进展_https://www.jmylbn.com_新闻资讯_第2张
epap什么模式无创正压气道技术的进展_https://www.jmylbn.com_新闻资讯_第22张
epap什么模式无创正压气道技术的进展_https://www.jmylbn.com_新闻资讯_第23张
epap什么模式无创正压气道技术的进展_https://www.jmylbn.com_新闻资讯_第1张

临床注意事项

目前的证据并未表明Va-BPAP在治疗急性或慢性高碳酸血症呼吸衰竭方面优于BPAP。然而,使用Va-BPAP来实施和维持治疗具有一些实际优点,特别是在监测资源或技术人员稀缺或者可能发生睡眠呼吸的快速变化的情况下。重要的是,这种通气模式的广泛使用没有引起安全问题。

一般情况下,使用潮气量为6-10 mL / kg(理想体重),调整目标以适应患者的舒适度和高碳酸血症程度。如果不考虑上气道塌陷,EPAP通常设定在4-5 cm H2O,或在防止阻塞所需的最低CPAP水平附近。自动调整EPAP简化了有关此设置的决策(参见下文),通常使用低于患者清醒自主呼吸频率率的2-4次呼吸的备用频率,或者如果目标是更多的被动通气,则可以将呼吸频率设置为高于患者的自发睡眠呼吸率。

然而,临床医生不能简单地假设这些VA算法将优化通气。非意外泄漏和上呼吸道阻塞将导致呼吸机性能低于预期(图5)。在基准试验中,无意泄漏显著影响呼吸机性能,减少压力支持并将输送的潮气量改变多达40%。电路配置和故意泄漏端口的类型也会影响输送潮气量的准确性。因此,密切监测并且评估通气效果仍然是使用Va-BPAP的关键方面。

家庭通气患者的临床随访范围从简单的清醒状态下的血气分析到经皮二氧化碳监测的全PSG过程。随着最近的技术进步,现在可以远程监控由内置呼吸机软件记录的一系列呼吸参数。该信息可以存储在设备内的数据卡上,以便以后下载和查看、或者上传到云端以便开处方者或为家庭护理提供者更直接地访问,包括在某些呼吸机设置中进行远程更改。虽然这些数据在识别通气问题(例如使用不足、通气不足、漏气和上呼吸道阻塞)方面很有价值,但家用呼吸机软件提供的许多信号的有效性尚未得到证实。例如,最近的研究表明,下载到数据卡的数据经常低估了相对于目标潮气量的潮气量,这可能引发不必要的临床医生干预。此外,不同的因素会影响这种差异的大小,这取决于所用设备的品牌。然而,这些数据可以提高临床医生的识别能力早期和介入的潜在问题。将额外的信号引入呼吸机(例如血氧测定法)以及机器衍生的信号(例如气流和泄漏)可以提供有价值的信息以指导治疗的优化,具有潜在的显着临床影响。

epap什么模式无创正压气道技术的进展_https://www.jmylbn.com_新闻资讯_第2张
epap什么模式无创正压气道技术的进展_https://www.jmylbn.com_新闻资讯_第26张
epap什么模式无创正压气道技术的进展_https://www.jmylbn.com_新闻资讯_第1张

自动EPAP

一些NIV模式现在包括自动调整EPAP(AutoEPAP),以在BPAP或Va BPAP治疗期间维持上呼吸道通畅。通过提供任何睡眠阶段或身体位置所需的最低最佳EPAP水平,在不影响潮气量或不增加泄漏的情况下,整体气道压力可能会降低。理论上,这可以提高治疗的舒适度和接受度,产生更好的长期结果。然而,证实这种模式有效性的数据很少。

Mcardle等人最近对25例慢性通气不足合并OSA的患者进行了AutoEPAP联合VaBPAP治疗的评估。患者入组之前使用BPAP(S或ST)模式通气,同时病情稳定。在两个不同的夜晚将患者随机分配到AutoEPAP或固定的EPAP Va-BPAP两组。在两组之间,自我报告睡眠质量、平均AHI或其他PSG衍生的睡眠和呼吸变量无差异。然而,对这两种模式的反应存在一些个体患者差异,虽然作者无法确定具体的预测因素,但析因分析表明,AutoEPAP模式下的泄漏可能影响OSA的控制。随后,一项多中心随机研究显示38例慢性呼吸衰竭患者的AHI>5小时(固定模式和VA模式),同样发现使用AutoEPAP控制上呼吸道阻塞的效果不亚于一夜间使用Va-BPAP治疗期间手动滴定的EPAP。这种模式需要进行长期研究评估对依从性和临床结果的影响,以及对BPAP初始治疗患者的研究。

在一项回顾性、队列试验中,Gursel等人对一组异质性高碳酸血症患者入住ICU时,在VaBPAP中添加AutoEPAP进行了评估,两组的目标潮气量设置相似(Va BPAP+ AutoEPAP为501± 42 ml,VA BPAP为497 ±37 ml)。在最初6小时内PaCO2的减少有显著差异,这表明Va-BPAP AutoEPAP(7 ±7 vs 2 ±5 mm Hg)更为有效,93%添加了AutoEPAP的患者的PaCO2下降超过5 mm Hg,而单独使用容积保证的患者的这一下降率为60%。两组患者中同样比例的患者在治疗期间二氧化碳水平下降了10%,但是这在添加AutoEPAP的患者中发生得更快。两组平均吸气压力相似,但Va-BPAP  AutoEPAP组的最大EPAP和实际输出潮气量较高。

epap什么模式无创正压气道技术的进展_https://www.jmylbn.com_新闻资讯_第2张
epap什么模式无创正压气道技术的进展_https://www.jmylbn.com_新闻资讯_第1张

临床应用

AutoEPAP和BPAP的结合使用可能特别适用于急性情况。通常情况下,患者在开始时需要近乎连续的通气支持,与睡眠相比在清醒时EPAP的要求可能不同。临床医师可能没有意识到或没有时间持续调整EPAP,以优化气道通畅性同时改变睡眠-清醒状态。在急性或慢性情况下,自动滴定式EPAP可能对肥胖患者和伴有OSA的患者有最大益处。

总体而言,Va-BPAP与AutoEPAP的使用提供了简化BPAP设置的可能性,可能减少实验室滴定开始治疗的需要,或者审核目前治疗的通气效率。通过对影响通气支持功效的问题(如上呼吸道阻塞或通气不足)提供更直接的反应,自动滴定BPAP治疗模式可以提高对治疗的依从性,降低成本并改善临床结果。这些潜在优势是否会转化为相关的临床益处尚需要进行长期研究。

epap什么模式无创正压气道技术的进展_https://www.jmylbn.com_新闻资讯_第2张
epap什么模式无创正压气道技术的进展_https://www.jmylbn.com_新闻资讯_第1张

结论

管理患有SDB或夜间通气不足的患者的临床医生现在拥有更广泛的、使用不同的算法和辅助功能可供选择的通气模式。虽然这提供了选择最适合患者通气需要的治疗模式的机会,但它还需要清楚地理解所选模式的原理和适应症。自动调节通气模式有可能简化和优化患有各种复杂睡眠呼吸异常的患者的治疗。然而,也必须承认,证明这些新的通气模式缺乏比固定压力模式有更大临床效益的有力证据,并且在某些临床情况或患者中,结果可能更糟。

技术的进步扩大了我们对患者的治疗反应和接受情况进行长期持续监测的选择范围。虽然这些发展是我们的临床工具包的一个非常受欢迎的补充,,但它们并不能取代明智的临床判断和人工干预。

欢迎各位老师浏览今日推送第二条内容,谢谢大家对本公众号的支持

epap什么模式无创正压气道技术的进展_https://www.jmylbn.com_新闻资讯_第2张