手术人工鼻是什么​国家卫健委发文:这8项指标重点监测,事关提升手术质量安全!

新闻资讯2026-04-24 03:06:34

手术人工鼻是什么​国家卫健委发文:这8项指标重点监测,事关提升手术质量安全!_https://www.jmylbn.com_新闻资讯_第1张


手术是有创医疗行为,手术质量安全是医疗质量安全的重中之重。2023年8月28日,国家卫生健康委官网发布《手术质量安全提升行动方案(2023-2025年)》。《方案》明确行动范围为全国二级以上医疗机构,指出应以科学评估为抓手,加强术前风险管理;以强化核查为基础,严格术中风险管理;以精细管理为保障,强化术后风险管理;以优化机制为手段,实现系统持续改进等。


《方案》要求加强术后恢复管理。鼓励医疗机构采用临床营养、早期康复、心理治疗、中医中药等医疗措施,促进术后患者康复;鼓励患者主动参与术后康复活动。


手术人工鼻是什么​国家卫健委发文:这8项指标重点监测,事关提升手术质量安全!_https://www.jmylbn.com_新闻资讯_第2张

持续的监测显示,近年来我国医疗机构开展的手术种类中位数和手术例次数快速增长,手术方法也不断改良,手术质量安全水平稳步提升,但包括手术并发症、麻醉并发症等在内的负性事件发生率,在少数医疗机构呈上升趋势,需要进一步加强科学管理。


因此,国家卫生健康委员会将「手术质量安全提升行动」作为《全面提升医疗质量行动计划(2023—2025年)》的子行动进行了安排。


《手术质量安全提升行动方案(2023-2025年)》(下文简称《方案》)设定的行动目标为:

利用3年时间,进一步完善手术质量安全管理体系,形成科学规范、责权清晰、运行顺畅的管理机制;

到2025年末,住院患者围手术期死亡、手术并发症、麻醉并发症等负性事件发生率进一步下降;

非计划重返手术室再手术率不高于1.8‰;

住院患者手术后获得性指标发生率不高于7.5‰;

手术麻醉期间低体温发生率、I 类切口手术抗菌药物预防使用率进一步降低;

日间手术占择期手术的比例进一步提高;

四级手术术前多学科讨论制度得到全面落实。

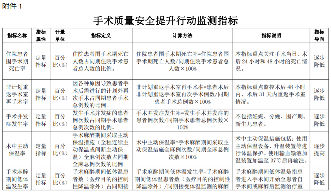
为了落实上述目标,《方案》设置了8项手术质量安全提升行动监测指标

手术人工鼻是什么​国家卫健委发文:这8项指标重点监测,事关提升手术质量安全!_https://www.jmylbn.com_新闻资讯_第3张

手术人工鼻是什么​国家卫健委发文:这8项指标重点监测,事关提升手术质量安全!_https://www.jmylbn.com_新闻资讯_第4张

手术质量安全提升行动监测指标


手术人工鼻是什么​国家卫健委发文:这8项指标重点监测,事关提升手术质量安全!_https://www.jmylbn.com_新闻资讯_第5张医疗机构手术质量安全管理示意图 



降低住院患者围手术期死亡率

手术人工鼻是什么​国家卫健委发文:这8项指标重点监测,事关提升手术质量安全!_https://www.jmylbn.com_新闻资讯_第6张

住院患者围手术期死亡率,是指住院患者围手术期死亡人数占同期住院手术患者总人数的比例。《方案》中指出,本指标重点关注手术当日、术后24小时和48小时的死亡情况。


健康界发现,「降低住院患者围手术期死亡率」是《2023年国家医疗质量安全改进目标》中新增的2个国家医疗质量安全改进目标之一,另一个新增目标为「提高四级手术术前多学科讨论完成率」。


新增依据是既往监测发现的突出薄弱环节。《2021年国家医疗服务与质量安全报告》数据显示,近年来,我国手术患者住院死亡率呈上升趋势,在三级公立综合医院中由2016年的0.62%逐渐提升至2020年的0.78%,需加强改进


死亡原因可能取决于患者的健康状态、手术类型、紧迫程度、技术能力、围术期管理水平等。


《2023年国家医疗质量安全改进目标》提出,医疗机构建立住院患者手术当日、术后24小时、术后48小时内死亡率的监测及评价机制,明确相关质控指标数据采集方法和数据内部验证程序,按季度、分科室进行数据分析、反馈,纳入绩效管理,建立激励约束机制。



降低非计划重返手术室再手术率

手术人工鼻是什么​国家卫健委发文:这8项指标重点监测,事关提升手术质量安全!_https://www.jmylbn.com_新闻资讯_第6张

非计划重返手术室再手术率行业通用的反映手术质量安全的指标之一,指因各种原因导致患者手术后需进行的计划外再次手术占同期患者手术总例数的比例。根据《方案》,本指标重点监控术后48小时内、术后31天内重返手术室情况。


健康界发现,「降低住院患者围手术期死亡率」也是《2022年国家医疗质量安全改进目标》中新增的2个国家医疗质量安全改进目标之一,另一个新增目标为「感染性休克集束化治疗完成率」。


非计划重返手术室再手术发生可能涉及术前评估不足、手术设计缺陷、手术操作失误或患者术后管理不到位等多种原因,不仅会增加病人的痛苦和负担,还会增加平均住院日,降低医疗资源使用效率。我国非计划重返手术室再手术率近年来未见明显改善。


《2022年国家医疗质量安全改进目标》就此提出,医疗机构成立由医务、临床科室、麻醉、护理等相关部门组成的专项工作小组,加强手术管理,保障手术分级管理、医师授权管理、术前讨论制度、手术安全核查制度等手术相关管理制度落实到位。



降低手术并发症发生率

手术人工鼻是什么​国家卫健委发文:这8项指标重点监测,事关提升手术质量安全!_https://www.jmylbn.com_新闻资讯_第6张

「手术患者并发症发生率」,指的是发生手术并发症的患者例次数占同期手术患者总例次数的比例(不包括妊娠、分娩、围产期、 新生儿患者)。


预防手术后并发症发生是医疗质量管理和监控的重点,也是患者安全管理的核心内容,是衡量医疗技术能力和管理水平的重要结果指标之一。「手术患者并发症发生率」同样是三级公立医院绩效考核中的一项指标。


国家卫生健康委印发的《三级医院评审标准(2022 年版)》及其实施细则中,也将疾病/手术并发症发生例数和发生率作为医疗质量安全的评价指标。


手术并发症的发生原因有手术难度大,部位易感染,准备不充分,操作不到位,患者个人体质等。尽管有些复杂手术的并发症难以避免,但资料显示,至少一半的手术并发症可以预防。


《方案》中提出,建立持续改进机制。医疗机构完善收集、分析、反馈手术质量安全数据信息的工作机制,探索建立机构内手术质量安全数据库,重点关注手术并发症、麻醉并发症等手术不良事件。定期以专题会议等形式对全院手术质量安全情况进行分析评估,根据手术相关不良事件类型、科室特点、发生时间、发生区域等开展针对性改进工作,降低手术相关不良事件发生率。



提高术中主动保温率

手术人工鼻是什么​国家卫健委发文:这8项指标重点监测,事关提升手术质量安全!_https://www.jmylbn.com_新闻资讯_第6张


防治围术期低体温(低于36摄氏度)已成为加速康复外科(ERAS)的重要环节。自《围手术期患者低体温防治专家共识(2017)》发布以来,麻醉科医师和外科医师对围术期低体温防治作出了努力。


然而,2019—2021年北京部分医院统计结果表明,患者术中低体温发生率仍高达29.9%,主动保温率也仅为26.3%


根据《方案》,手术麻醉期间采取主动保温措施(全程连续主动保温或间断主动保温)全麻例次数占同期全麻总例次数的比例。术中主动保温措施包括:使用主动保温设备、升温装置等进行体温保护。使用输血输液加温装置加温至 37℃后再输注。


近期,《围术期患者低体温防治专家共识(2023版)》(下文简称《共识》)在《协和医学杂志》发布,为围术期低体温防治提供了新的推荐指导。北京协和医院麻醉科黄宇光教授为新版共识的通信作者。


《共识》指出,手术患者的体温维持目标为不低于36摄氏度。低体温防治的具体措施主要包括物理保温(分为被动保温、主动保温和增加环境温度)和药物干预。被动保温(如人工鼻、棉毯、手术单、隔热毯等)应贯穿整个围术期。当患者体温低于36摄氏度时应开始主动保温。主动保温首选充气加温(一种对流加热方法)。


就效果而言,主动保温优于被动保温,复合保温更利于维持患者围术期体温稳定。


环境温度方面,《共识》指出,成人术中手术室温度不低于21摄氏度,儿科手术室温度不低于23摄氏度



降低手术麻醉期间低体温发生率

手术人工鼻是什么​国家卫健委发文:这8项指标重点监测,事关提升手术质量安全!_https://www.jmylbn.com_新闻资讯_第6张

根据《方案》,手术麻醉期间低体温是指患者进入手术间开始至患者自手术间或麻醉后监测治疗室(PACU)返回病房前核心体温低于36℃(连续监测低体温持续≥30 分钟或间断监测连续两次低体温且间隔时间≥30 分钟)。


患者围术期发生低体温的危险因素有很多,主要包括患者因素、手术因素、麻醉因素、环境因素以及是否干预等。麻醉导致的围术期低体温,与术中使用的麻醉方式、麻醉平面和麻醉时间、麻醉药物等相关。全身麻醉较椎管内或区域麻醉围术期低体温发生率更高;复合麻醉较单纯全身麻醉围术期低体温发生风险高。


综合现有证据,《共识》强调,围术期核心体温低于35.5摄氏度,可能与心血管不良事件、手术部位感染等不良结局有相关性。


《共识》建议,医疗团队应对所有接受全身麻醉或椎管内麻醉持续时间超过30分钟的患者进行低体温风险分层,综合考虑各项危险因素。结合术前评估情况,明确患者术中低体温发生风险。实施主动保温联合静脉输液加热系统可降低围术期低体温及相关并发症的发生率。同时,可实施预保温(即术前患者接受主动保温),提高患者的热舒适度。




降低I类切口手术抗菌药物预防使用率

手术人工鼻是什么​国家卫健委发文:这8项指标重点监测,事关提升手术质量安全!_https://www.jmylbn.com_新闻资讯_第6张

「I类切口手术抗菌药物预防使用率」反映医疗机构抗菌药物预防用药情况,指的是I类切口手术预防使用抗菌药物的患者数占同期I类切口手术患者总数的比例。


健康界发现,「Ⅰ类切口手术抗菌药物预防使用率」是《三级医院评审标准(2020年版)》中,医院感染管理质量控制指标之一。


宁波市医疗中心李惠利医院王广芬曾在2021年发布的一篇文章中表示,做好Ⅰ类切口围术期预防用药,需要注意用药时机及术中给药的具体精细化管理;信息化管理是做好围术期预防用药的最基本保障;要注重Ⅰ类切口围术期预防用药数据的收集。


她表示,抗菌药物管理需多学科、跨部门协作。医务科、药剂科、院感科、护理部等相关科室需开展围术期预防用药相关知识的培训、处方点评、开展日常督查、多途径反馈临床存在的问题,并对存在问题进行闭环管理。如术前用药时机选择、术中追加给药有无落实,这需要临床科室、手术室及麻醉科等多方协作才能保证有效落实。



提高日间手术占择期手术比例

手术人工鼻是什么​国家卫健委发文:这8项指标重点监测,事关提升手术质量安全!_https://www.jmylbn.com_新闻资讯_第6张

自从原国家卫计委印发《关于印发进一步改善医疗服务行动计划的通知》(国卫医发〔2015〕2 号),推行日间手术为代表的日间医疗模式,上升为国家医疗政策。通知指出,医院在具备微创外科和麻醉支持的条件下,选择既往需要住院治疗的诊断明确单一、临床路径清晰、风险可控的中、小型择期手术,逐步推行日间手术。


此后,在有关公立医院综合改革的文件中,「日间手术」的身影频频出现。国家卫健委陆续制订了日间手术推荐病种、日间手术病种手术操作规范等一系列文件。2022年2月,《国家卫生健康委办公厅关于发布日间手术推荐目录(2022 年版)》涉708术式。


2022年11月23日,国家卫生健康委印发《医疗机构日间医疗质量管理暂行规定》,从组织与运行管理、质量控制、监督管理等方面对日间医疗质量管理制度进行完善,制订了病种遴选制度、科室和医师授权管理制度、患者评估制度、患者随访制度、质量监测与评估制度、应急管理制度、信息安全与信息公开制度、培训制度等一系列管理制度。


这些制度涵盖了日间医疗患者住院前、住院期间、出院后等各个环节,以及病种、技术、医师等相关要素,为医疗机构开展日间医疗质量管理提供了基本遵循。



住院手术患者VTE发生率

手术人工鼻是什么​国家卫健委发文:这8项指标重点监测,事关提升手术质量安全!_https://www.jmylbn.com_新闻资讯_第6张

静脉血栓栓塞(VTE)是困扰住院患者的严重并发症。2019 年,王辰院士和翟振国教授等发表在《CHEST》杂志上的 DissolVE-2 研究发现,我国住院患者中 VTE 高危人群占比达45.2%;外科住院患者 53.4% 伴有 VTE 高风险,尤其骨科手术和减肥手术风险最高,且均属高危;外科患者首位 VTE 风险因素是大型开放手术(52.6%)。


早期识别高危患者及出血风险,及时采取合理的预防措施,可以明显降低医院内VTE的发生率。《2021年国家医疗质量安全改进目标》中包含了「提高静脉血栓栓塞症规范预防率」这项指标。


《手术质量安全提升行动方案(2023-2025年)》全文请见健康界公众号今日六条,点击文末「阅读原文」直达手术室精益管理专业促进项目——一场史无前例的共创!联合国内头部医疗资源,将手术室精益管理标杆医院的成功经验复制到各级医院。中国标杆医院学习之旅(手术室精益管理专场)火热进行中!


 参考资料:

1.健康报:《加强科学管理 防治围术期低体温》

2.SIFIC感染视界:《感控专家聊评审丨第27期:Ⅰ类切口手术抗菌药物预防使用率》

3.丁香园呼吸时间:《VTE 十日谈系列:风险高,预防少,如何应对中国住院患者的 VTE 严峻现状?》

健康界出品,未经授权禁止转载。

若违规转载,必追究法律责任!


综编|阳子
监制|章北海

丰厚稿酬征文,欢迎医务人员投稿
投稿请添加微信:china19890426

活动


手术人工鼻是什么​国家卫健委发文:这8项指标重点监测,事关提升手术质量安全!_https://www.jmylbn.com_新闻资讯_第14张

点击图片了解详情并报名!


手术人工鼻是什么​国家卫健委发文:这8项指标重点监测,事关提升手术质量安全!_https://www.jmylbn.com_新闻资讯_第15张
手术人工鼻是什么​国家卫健委发文:这8项指标重点监测,事关提升手术质量安全!_https://www.jmylbn.com_新闻资讯_第16张点击关注,获取第一到七届全国医院擂台赛金奖案例手术人工鼻是什么​国家卫健委发文:这8项指标重点监测,事关提升手术质量安全!_https://www.jmylbn.com_新闻资讯_第16张