糖尿病创面因高浓度活性氧、持续炎症、细菌感染而难以愈合。目前大多数创面护理都依赖于视觉判断,整个创面愈合过程都处于“黑盒”状态,不利于进行实时监测和评估。pH值与细菌感染、血管生成等生理过程相关,是评判创面状态的重要指标。由于局部微血管的渗漏,糖尿病创面常在弱碱性环境下持续数月,促进了病原微生物的定植和生长,增加了感染的风险。因此,实时监测创面组织的pH值,能够明确创面状态,为创面感染提供早期风险警示,并根据糖尿病创面的病理微环境制定有效的治疗策略。
近期,武汉理工大学戴红莲教授团队通过将硫辛酸改性壳聚糖(LAMC)与碳量子点(CD)结合,并引入了氧化铈复合二硫化钼纳米粒(C@M@P),构建了一种监测与治疗一体化的复合水凝胶(LAMC/CD-C@M@P)。其中,CD具有良好的光致发光特性,赋予复合水凝胶荧光性能,能够作为pH传感器,持续监测创面组织的pH值,为细菌感染提供视觉指示。同时,C@M@P具有良好的光热转换能力和活性氧清除活性,能够在发生感染之后,有效杀灭致病菌,并通过类酶催化作用缓解氧化应激和炎症响应,有效促进了糖尿病创面愈合。相关工作以“A Multifunctional Hydrogel with Photothermal Antibacterial and Antioxidant Activity for Smart Monitoring and Promotion of Diabetic Wound Healing”为题发表在Advanced Functional Materials期刊。
图1:作者通过硫辛酸上羧基与壳聚糖上氨基的酰胺反应合成了硫辛酸改性壳聚糖(LAMC),不但克服了壳聚糖在中性和弱碱性环境下水溶性较差的问题,而且LAMC支链上灵活的二硫键能够在紫外光下断裂产生自由基并形成新的二硫键,从而构成动态网络,实现凝胶化。随后,引入了碳量子点(CD)和氧化铈复合二硫化钼纳米粒(C@M@P),基于CD在不同pH环境下的质子化和脱质子化过程,复合水凝胶(LAMC/CD-C@M@P)的荧光强度产生波动,在视觉上指示创面组织的pH变化。C@M@P中氧化铈具有良好的储氧能力,促进了与二硫化钼之间的电子传递,从而增强了C@M@P的光热效应,表现出良好的光热抗菌能力。此外,氧化铈与二硫化钼均能够与活性氧发生氧化还原反应,从而清除活性氧,缓解炎症。因此,LAMC/CD-C@M@P复合水凝胶具备实时监测、光热抗菌、抗氧化抗炎能力,在糖尿病创面领域具有广阔的应用前景。

图1 LAMC/CD-C@M@P水凝胶的制备及诊疗一体化策略
图2:LAMC/CD-C@M@P水凝胶的荧光性能呈现出明显的pH依赖性,荧光强度随着pH值的增加而增强,且具有良好的循环稳定性。为了克服肉眼观察下颜色变化的误差,将水凝胶图像分离为红(R)、绿(G)和蓝(B)三个通道,可见随着pH值的增加,R值逐渐降低,G值基本保持不变,B值逐渐升高。拟合G+B值与pH,能够得到一个良好的线性方程。通过读取复合水凝胶在紫外光下的RGB值,可以快速计算出创面组织pH范围,实现智能监测。

图2 LAMC/CD-C@M@P水凝胶的智能监测能力
图3:基于C@M@P的引入研究了LAMC/CD-C@M@P水凝胶的光热转换能力。通过表征不同细菌的抑菌率和细菌形态评估了复合水凝胶的光热抗菌效果。结果显示,LAMC/CD-C@M@P水凝胶在近红外辐照下对金黄色葡萄球菌、大肠杆菌两种常见致病菌的抑制效果均接近于100%,且能够热破坏细菌的细胞结构,导致内溶物流出。

图3 LAMC/CD-C@M@P水凝胶的光热抗菌效果
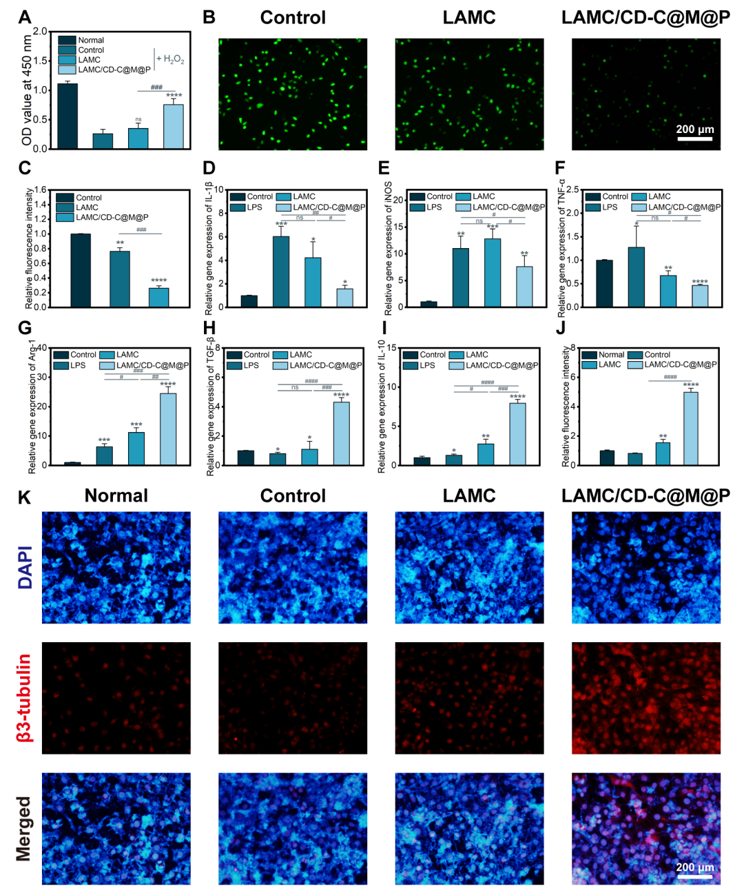
图4:以过氧化氢处理的成纤维细胞建立了氧化应激模型,通过测定细胞活力和活性氧染色探究了LAMC/CD-C@M@P水凝胶的抗氧化能力。与未经过氧化物处理的正常组相比,对照组的细胞活力仅占正常组的23%,说明大部分细胞因氧化应激而凋亡损伤。相比之下,LAMC/CD-C@M@P组的细胞活力能够恢复至正常组的68%,且在2,7-二氯荧光素二乙酸酯荧光探针的测定下,荧光强度显著减少,表明LAMC/CD-C@M@P水凝胶能够有效保护氧化应激下的细胞。以琼脂糖诱导巨噬细胞极化模拟体内炎症环境,评估了LAMC/CD-C@M@P水凝胶对巨噬细胞M1和M2表型相关基因表达的影响。与琼脂糖组相比,LAMC/CD-C@M@P水凝胶可以有效抑制M1表型相关基因的表达,促进M2表型相关基因的表达,表现出良好的抗炎活性。除此之外,研究了LAMC/CD-C@M@P水凝胶对炎症响应下神经分化的影响。荧光染色结果显示,在对照组中,琼脂糖诱导的M1表型极化损害了神经分化过程,而LAMC/CD-C@M@P水凝胶能够促进巨噬细胞从M1表型向M2表型极化,从而通过M2表型的分泌物促进神经分化,分化程度大约为4.98倍。

图4 LAMC/CD-C@M@P水凝胶的抗氧化和抗炎能力
图5:建立了糖尿病大鼠全层皮肤缺损模型,评估水凝胶的促创面愈合能力。通过LAMC/CD-C@M@P水凝胶的荧光性能监测了术后三天创面组织的pH值,结果显示第2天pH明显升高,判断为发生了细菌感染并引入光热疗法。第3天的创面pH下降至正常水平,说明感染得以治疗,并通过平板计数法统计了创面部位的细菌存活率。通过定量分析创面愈合率评估了水凝胶的促愈合效果,其中,LAMC/CD-C@M@P水凝胶表现出最快的愈合速度,具有优异的促糖尿病型创面愈合的能力。

图5 LAMC/CD-C@M@P水凝胶应用于糖尿病大鼠体内模型
综上所述,本研究提出了一种基于pH监测判断创面愈合状态,同时通过光热抗菌和类酶催化协同治疗糖尿病创面的策略。在该策略中,碳量子点的光致发光特性具有pH依赖性,可以赋予壳聚糖基水凝胶pH监测能力,为创面感染提供早期预警。同时,通过氧化铈复合二硫化钼纳米粒的光热效应治疗了细菌感染,通过类酶催化作用清除活性氧,缓解了氧化应激和慢性炎症,促进了糖尿病创面修复和神经再生,在糖尿病创面敷料领域具有重要的应用潜力。
武汉理工大学戴红莲教授为该论文的通讯作者,武汉理工大学硕士研究生王越与博士研究生刘坤、魏雯颖为论文共同第一作者。本研究受到国家自然科学基金、深圳市基础研究重点项目等项目资助。
原文链接:
https://onlinelibrary.wiley.com/doi/10.1002/adfm.202402531
相关进展
武汉理工戴红莲教授团队 AHM:“一石三鸟”, 基于磺胺嘧啶银调控的兼具稳定性、动态性和抗菌性的水凝胶用于感染创面愈合
武汉理工戴红莲和武汉大学喻爱喜团队《Sci. Adv.》:可注射自适应H₂S缓释系统调控神经再生微环境
武汉理工大学戴红莲教授/宝鸡文理学院冯海涛教授 ACS AMI:AIE助力3D打印生物支架实现原位成像和抗炎功能
武汉理工大学戴红莲教授课题组 AFM:诱捕细菌联合磁热协同杀菌的智能给药系统高效修复感染性骨缺损
武汉理工戴红莲教授团队Chem. Mater.:具有可调凝胶pH值和碱性pH响应性的硼氮内配位硼酸酯水凝胶的模块化设计及凝胶机理
武理工戴红莲/浙大胡懿郃 ACS Nano:智能捕捉细菌及促进神经血管网络重建的Bio-MOF水凝胶加速感染性创面修复与愈合
高分子科技原创文章。欢迎个人转发和分享,刊物或媒体如需转载,请联系邮箱:info@polymer.cn
欢迎专家学者提供稿件(论文、项目介绍、新技术、学术交流、单位新闻、参会信息、招聘招生等)至info@polymer.cn,并请注明详细联系信息。高分子科技®会及时推送,并同时发布在中国聚合物网上。
欢迎加入微信群 为满足高分子产学研各界同仁的要求,陆续开通了包括高分子专家学者群在内的几十个专项交流群,也包括高分子产业技术、企业家、博士、研究生、媒体期刊会展协会等群,全覆盖高分子产业或领域。目前汇聚了国内外高校科研院所及企业研发中心的上万名顶尖的专家学者、技术人员及企业家。
申请入群,请先加审核微信号PolymerChina(或长按下方二维码),并请一定注明:高分子+姓名+单位+职称(或学位)+领域(或行业),否则不予受理,资格经过审核后入相关专业群。